Fórum témák
» Több friss téma |
Persze, mert kapkodok. Rács/redőny motorját fogja vezérelni egy nyomógombról az elektronika (fel/stop/le) , 2 relével lesz megoldva az irányváltás, figyeli, hogy vesz-e fel áramot a motor, 12V segédtápot ad és lesz egy relébemenete, ahova infrasorompót lehet kötni. Ezért szeretném minél univerzálisabbra megcsinálni, hogy 12V-tól 48V-ig bármilyen motort rá lehessen kötni. Akkor utólag is köszönöm, hogy rámutattál egy nagyon egyszerű megoldásra. Ezzel a megoldással még soha nem találkoztam, hogy 3 diódán eső feszültség nyisson egy negyediket (ledet), ezért volt ez új számomra.
Sziasztok! Amatőr kérdések következnek.
Egy papírlapot kellene mozgatnom 30 cm hosszon lineárisan. Ezt PC USB (esetleg soros) portjáról szeretném 1-2 mm pontosan abszolút pozíciókba állítani, viszonylag kis erőfeszítéssel és költséggel. Milyen technológiát válasszak? Ezeket az alternatívákat találtam eddig: - Készen venni lego nxt + firgelli mozgató alkatrészeket - ez drága. - RC hobbista boltból alkatrészenként beszerezni mozgatórudakat / síneket, DC motort, vezérlést építeni hozzá stb... elég hosszú útnak tűnik. Nincs valami jobban kitaposott út, ahol a visszacsatolásos lineáris vezérlést könnyű USB-re illeszteni? Köszi
Hello!
"Nincs valami jobban kitaposott út, ahol a visszacsatolásos lineáris vezérlést könnyű USB-re illeszteni? " De van. Úgy hívják nyomtató.. üdv! proli007
Ha jól tévedek, akkor a nyomtatós módszernek a vezérlés a nagy hátránya (nehéz lehet rávenni a régi nyomtató drivert, hogy nekem csak motort mozgasson).
Amit most találtam: a Yocto-Servo, ami RC motorok USB-ről történő vezérlését végtelenül leegyszerüsítheti. Ezzel a vezérlés rész rendben is lenne, már csak a megfelelő RC motor és a mechanikai rész hiányzik. Lehet, hogy egy egyszerű karos (mozgatási távolság sokszorozó) mechanika nekem elég is lenne, amire rácsíptetném a papíromat? Erről mi a véleményetek?
Egy karos mozgatónak lehet holtjátéka, szemben egy bordás-szíjjal, amit amit a nyomtatóban is használnak. Szerintem érdemes ellesni a dolgokat, hiszen évtizedek óta ezzel foglalkoznak. Valamint egy karoshoz áttételre is szükség lehet. Véleményem szerint akkor lenne létjogosultsága, ha "rángatni akarod a papírt".
Úgy néz ki, talán találtam valami nagyon egyszerűt: Firgelli 100mm-es, RC vezérelt lineáris hajtást, amit a korábban említett Yocto-Servo-val meg tudok vezérelni PC-ről, USB-vel közvetlenül.
Ehhez már csak tápegység és tápcsatlakozó forrasztás kell, és megvan a dolog. Sajnos nem olyan nagyon olcsó, de azt hiszem, a főnököknek a készen vett megoldás jobban tetszik majd a laborban, mint a házilagosan készített. Köszi a segítséget!
Hello!
Ha nem szórakozásból amatőrködéshez kell valami, akkor mindig érdemesebb gyári dolgokat, és nem egyedileg elkészített speciális áramköröket/mechanikát készíteni. Ezt én is így látom. Pótolható, szervizelhető, és csendben mondom hogy a készülékért a "felelősség és az örök garancia" sem nálad lesz. Ezt tapasztalatból tudom, háládatlan. Egyébként nincs mit, és csak próbáltam belebeszélni.. üdv!
Sziasztok!
Szeretnék még egy kis segítséget kérni. Tovább próbáltam vinni a gondolatmenetemet, szeretnék egy olyan megoldást megvalósítani, hogy egy ellenálláson eső feszültséget figyelek, és ha ez túllép egy küszöböt, akkor kapok egy vezérlőjelet. Odáig eljutottam, hogy ezt valószínűleg komparátorral fogom tudni megoldani. De itt kezdődik a gondom: a komparátor elfut a PIC mellett 5V-ról, viszont a két feszültség, amit össze kellene hasonlítania, (1V alatti értékek) azokat úgy oldottam meg, hogy készítettem egy feszültségosztót (ez a küszöbérték), ha ezt eléri az ellenálláson eső feszültség, akkor billen a komparátor. Ez így leírva egész egyszerűnek tűnik, de az a gond, hogy a komparátornak nem lehet közös a földje a mérendő feszültségekkel. Ezt hogyan tudom megoldani? Elég ha a két mérendő feszültségnek közös a földje csak? Illetve, van a komparátornak olyan korlátozása, hogy a GND-je és az invertáló/nem invertáló bemenetei között mekkora max. feszültséget visel el? (ha mégis közös lenne a táp) Remélem érthető volt, amit leírtam.
Hello!
Tekintve, hogy a komparátorban is egyszerű tranyók dolgoznak belül, van megkötés a bementek feszültségértékére a tápfeszültség pontjaihoz képest. Pld az LM339-nek 0V..Vdd-1,5V között lehet a bementek szintje. Ezt az "Input Common Mode" paraméter adja meg. Vagy is mondjuk 0/5V tápfesz esetén ez. 0..3,5V-ig terjedhet a bementek azonos-fázisú jeltartománya. (Ha lerajzoltad volna lehet jobban érthető lenne.) üdv!
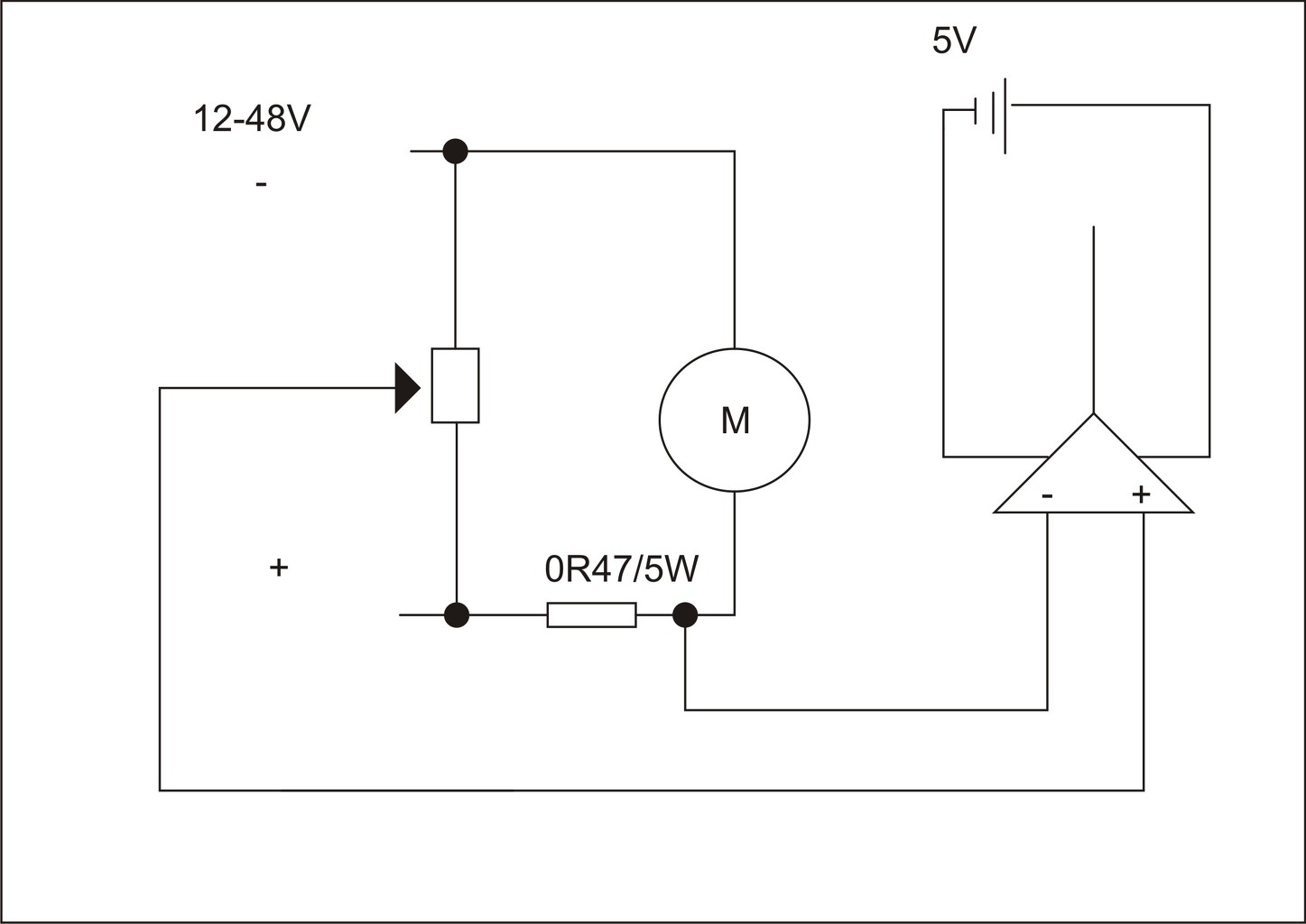
Értem. Gyorsan összedobtam egy rajzot, de akkor úgy gondolom, hogy ezt így nem valósíthatom meg. Tehát a kérdésem kicsit érthetőbben: hogyan tudnám a motort túlterhelés esetén lekapcsolni, ha a tápja nem lehet közös a mikrovezérlő tápjával? Mert eddig úgy gondoltam, hogy az ellenálláson eső feszültséget mérem, és ha az egy (potméterrel) beállított szintet átlép, akkor kap az AVR egy jelet.
A hozzászólás módosítva: Feb 12, 2013
Hello!
Így van, ezt nem lehet. Maximum úgy, hogy a Shunt köré készítesz tápot, és a diszkrét jelet a komparátor után, átküldöd egy optón. Vagy hall érzékelőt használsz. üdv! proli007 A hozzászólás módosítva: Feb 12, 2013
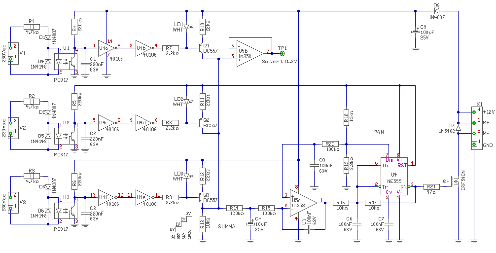
Nos, kész lettem a prototípussal, ráadásul még működik is. Kapcsolási rajzot még nem készítettem, de nyáktervet igen. Ide fel is dobom, hamarosan elkészítem hozzá a kapcs. rajzot is. Ha véleményeznétek kinézetre, megköszönném.
Ja, és a túlterhelésre való lekapcsolást úgy oldottam meg, hogy a motor negatív ágában mérek az ellenállással, és ez az ág közös a PIC földjével. Így már működik. A hozzászólás módosítva: Feb 24, 2013
Hello!
Ezen a nyákon azért van némi vidámság.. - A vezetősávok néhol alig érnek oda ahova kell. Pld. az egyenirányító híd és a puffer között. - A Stabi előtt és után nincs gerjedésgátló kondi. Viszont van utána ellenállás. Nos az minek? - A relémeghajtó emitterében az ellenállás mi célt szolgál? Ráadásul innen csatolódik vissza nyomógomb a portára? Nem tudom mi az. - A komparátornál van pozitív visszacsatolás, csak éppen a 0,33ohm-ra csatol vissza? - A komparátor bemenettel sorba nincs ellenállás (átkötés viszont van) Mit tesz az LM ha a motoráramkörnél zárlat lesz. - A PB2 és PB3 jelzés, vagy végállás? Mert mi húzza fel? A belső felhúzó? Mert az elég sovány valahova elvezetni végállásnak. Ha nem egy optokapu a végállás, nem sokáig fog a kapcsoló érintkezni ilyen kis árammal szerintem. üdv!
Első önálló alkotásom, ezért is kértem ki a véleményedet.
- Hogy érted azt, hogy alig érnek oda a vezetősávok? Nálam mindenhol jó a kapcsolat a forrpontok között. A graetz híd és a kondi között megtévesztőek lehetnek az átkötések (ezeket most jobb híján pirossal jelölte a tervező progi) - A stab kocka elé és mögé is kellene tegyek 1-1 100nF-es kondit? (gerjedésgátlás) -A relémeghajtó tranyók emitterkörében az nem ellenállás, vagyis igen, egy 0 Ohmos, tehát átkötés lesz. Máshol is van még ilyen "átkötés". -A komparátor a közös földponthoz képest figyeli a 0R33 motor felőli feszültségesését, ezért van ez rajta a bemenetén. Azt sajnos nem tudtam, hogy ide szoktak egy soros ellenállást tenni. -PB3 és PB2: csak magamnak írtam fel, így vizuálisan majd utólag könnyebb lesz a programot módosítanom. Kicsit átrajzolom, és újra feltöltöm.
Felteszem a Lay file-t is, ha esetleg volna kedved és energiád nekem interaktív módon segíteni.
Hello!
- Pld a Lay-hiba 1-helyen. Pont ott, ahol a legnagyobb áram folyik. - Igen, elé és mögé is illik kondit tenni. Mint ahogy most már van is. - Jani bácsi azt mondta, "hogy a krumplileves, legyen krumplileves." Az mi a Lay-hiba2 képen, ha nem ellenállás? SMD-nél lehet/kell ilyen viccet csinálni, de akkor oda van írva, hogy 0R0. - Oké, hogy figyeli, de van egy visszacsatoló ellenállás a kimenete és a neminvertáló bemenete között. Csak éppen a Shunt 0,33ohm értéke miatt hatástalan. Ha meg az ellenálláson ne adj ég nagyobb feszültség esik mint a komparátor tápja, lekönyökölhet az IC. - Nem a porta felirattal van a gondom, hanem hogy funkcionálisan hova megy. Én ha az bemenet, optót használtam volna hozzá. Ott áramnak kell folyni, hogy elhiggye hogy működik valami. üdv!
Aha!
A lay-hiba1 helyen tényleg nem vettem észre, hogy rövid a vezetősávom. 100nF-et szoktam elé és mögé is tenni, nem tudom, hogy az előbb miért maradt ki. Ami átkötés, azt átjavítom átkötésre, és nem lesz 0Ohmos ellenállás. Csatolok egy kapcsolást, így gondoltam a komparátor részt megoldani, de akkor úgy tűnik, hogy nem jó az egész. Pedig utánaolvastam a működésének és példakapcsolásokat is néztem, utánépítettem. Akkor tudnál abban esetleg segíteni, hogy hogyan kellene módosítanom a komparátoros részt, hogy úgy működjön, hogy: - az egyik bemenetén az 5V és a föld közé kötött potméteren beállítok egy küszöbfeszültséget -ha ezt eléri a másik bemenet, akkor kapcsol a komparátor (mindegy, hogy alacsonyról magasra, vagy fordítva, ezt az AVR-el lekezelem) Bár nem hiszem, hogy nagyobb fesz tudna esni az ellenálláson, mint 5V, de ha erre az esetre is fel szeretnék készülni, akkor mit ajánlanál? Én egy 4,7V-os zenerre gondoltam, föld fele bekötve, nem tudom, ez működne-e/elég volna-e. És arra akkor mi a tanácsod, ha egy külső szenzort szeretnék hozzákötni az AVR-hez, ami tulajdonképpen egy relé, tehát vagy ad rövidzárat, vagy nem, és ezt kellene a mikrovezérlőnek érzékelnie. Csak ez lehet, hogy 10m vezetéken menne a nyáktól a reléig. Ilyen esetben is optót szoktak használni? Ne haragudj, hogy ennyi mindennel nyaggatlak, de sajnos ilyen téren még kevés a tudásom/tapasztalatom, és nagyra értékelem a segítségedet.
Hello!
Ez a rajz, pont ilyen.. De ikább lerajzoltam.. Én mindenképpen nem az AVR feszültségeit vezetném el 10m távolságba. Ott a motorfeszültség, az is elég bárhova. Egy optocsatolóval leválasztva lehet kapcsolni az AVR portát. Nem zavarérzékeny, akkor működik ha áram is folyik az opto Led-en. Ráadásul még tervezési szabadságot is ad, mert az optót lehet kötni negatív oldalra, pozitív oldalra, sőt két dolog közé is. Esetleg vezetéket is spórolhatsz. Külső zavarjelek nem hülyítik meg a processzort, nincsenek földpotenciál különbségekből adódó gondok. stb. Ráadásul relé és egyéb kontaktusok sokkal biztosabban vezetnek néhányszor 10mA áram mellett és ha a feszültség minimum 24V, vagy azt meghaladó értékű. (Váltófeszültséget még jobban szeretik, ráadásul ahhoz készülnek.) üdv!
Köszönöm!
Végre elkészültem az áttervezett verzióval. Erről is kérnék véleményt, ha van időd.
Hello!
Most jónak tűnik, de nem látom a zénert, és a trafót egyenirányító diódák fordítva vannak. üdv!
Ó, tényleg, fordítva dobáltam fel a diódákat. A zenert pedig direkt hagytam ki, mert 5V-nál nagyobb feszültség nem eshet azon az ellenálláson. Köszönök minden segítséget, remélem a gyakorlatban is olyan jól fog működni, mint a tesztasztalon.
Sziasztok!
A véleményetekre volnék kíváncsi. Adott egy központi hővisszanyerős szellőztetés. Az elszívó pontokon páraérzékelő által vezérelt fix fordulatú ventik dolgoznának. Vezérelni a befúvó dc motoros ventilátort kellene a következőképpen. A három elszívó ponton dolgozik egy- egy ventilátor. Ha a három közül bármelyik indul, az kapcsolja a befúvó dc venti I. fokozatát. Ha a három közül bármely kettő dolgozik, az kapcsolja a befúvó venti II. fokozatát. Ha mind három dolgozik, a befúvó venti III. fokozatba kapcsol. Sajnos az elektronikához teljesen hülye vagyok, azzal se vagyok tisztában, hogy ez egy rendkívül egyszerű, vagy egy bonyolult vezérlés lenne. Mielőtt szakihoz fordulok vele, szeretném tudni mire számítsak mind megvalósíthatóság, mind költségek terén. Segítségeteket előre is köszönöm.
Hello!
Megoldás pld. a következő lehet. - A három ventilátor bekapcsolását három optocsatolóval lehet érzékelni, majd digitális On-Off jellé formálni. - A három kapcsolt jelet, össze lehet adni analóg jellé. Mondjuk pld. úgy, hogy egy venti megy 1V, ha még egy +1V, ha még egy még +1V. Így mindegy melyik jár a három közül, az eredmény ugyan az. - Az analóg feszültséget egy feszültség/PWM átalakítóra vezetni. Ha 0V van áll a venti, ha 3V, maximális fordulaton jár. A motort teljesítményétől függően meg kell hajtani egy-két Fet tranzisztorral. A motor tápegységét nem számítva ez kb. 1000Ft-bó kijön. De kell ismerni a DC motor feszültségét, áramát. üdv! A hozzászólás módosítva: Ápr 3, 2013
Hello! Le is rajzoltam, hogy ne csak a levegőbe beszéljek. Lehet számodra ez "rémisztő", de analóg elektronikánál ez van, ki kell dolgozni a feladatokat.
A ventilátorok működésének jelzéséhez, egy-egy fehér Led van, de ami egyébként szerves része a tranyós áramgenerátoros összeadónak. A bemeneteket a 230V-os ventilátorokra kell kötni. Egyébként a DC motor lágy indítását-leállítását is megoldja. Természetesen kehet mikroprocesszorral is készíteni, de az egy másik történet. üdv! A hozzászólás módosítva: Ápr 3, 2013
Sziasztok!
Vettem egy egyszerű, 15 A-s PWM dc motor fordulatsz.szabályzót. A gondom az, hogy ha hirtelen föltekerem a potit, akkor "elfelejt" elindulni. Főleg ha lefogom, akkor kész művészet olyan finoman tekerni, hogy fölküzdje magát. Pedig az áramfelvétel messze nincs meg 15 A. Nagyon nehéz úgy lefogni, hogy 10 A-ig elmenjen. (12V-os) Kérdésem az, hogy nem lehetne rajt vmit kicserélni, hogy ne fulladjon le ilyen hamar? Vagy akkor károsodna valami? Az lenne jó ha a pörgetőt úgy fölgyorsítaná, hogy nem kell a tekerés sebességére odafigyelni. Az igaz, hogy a három hűtőbordás tranzisztor közül az egyik igen fölforrosodik elég hamar. Köszi.
Hello! Látatlanban rajz nélkül nehezen fog bárki mondani valamit. De elég valószínű, hogy a túláram védelme old le. Hogy az áram nem éri el a 10A-t, az még nem jelenti azt, hogy tranziens módon nem sokkal több. Ha feszültség vezérelt, lehet esetleg egy megoldás, a lassú felfutású indítás. Mert egy mézpörgetőnél terhelésre kevésbé, de indulási nyomatékra annál inkább lehet számítani. Ha a három tranyó a bordán azonos, akkor viszont valami gond is akadhat. De ha stabilizátor vagy valami ingyom-bingyom, akkor nem. üdv!
Már rájöttem, mi volt a gond: Töltőről működtettem, nem akksiról. Aksival semmi gondja nincs, a tranyó sem forrósodik. Köszi.
Viszont van egy másik kérdésem. Megkértek, hogy tegyek féket egy olyan pörgetőbe, amelyet egy régi dinamó hajt. A gond az, hogy nekik nagyon szempont, az, hogy minél kisebb fogyasztást végezzenek, mert akksiról megy minden egy pörgetésnél. Namost ugye a dinamónál a fékhez is áram kellene. Függ a fékezéshez szükséges áram a fordulattól ill. a terheléstől? Mennyire dobhatja meg a fogyasztást a fék?
Hello! Sajnos a dinamós dolgokhoz nem értek igazából. De ha ellenirányú árammal fékezel, akkor nyilván függ mindentől amit írtál. Rövidzárral nem megfelelő a fékezés? (Mellesleg én mechanikusan oldanám meg, ha aksi a táplálás.) üdv!
Nem ellenirányú fék kell, az nagyon drasztikus. Ha rövidrezárok mindent, akkor nyilván nincs fékhatás, mivel elektromágnes mindkét rész ezért csak a forgórészt zárhatod rövidre, az állórésznek meg kell adni az áramot hogy fékezzen. Namost erre lennék kiváncsi hogy mekkora áram kell ahoz hogy lefékezzen (%-os arányban). Igaz hogy meg is mérhetném csak az a baj hogy messze van a motor.
|
Bejelentkezés
Hirdetés |
















