Fórum témák
» Több friss téma |
Mielőtt kérdezel, a következő két dolgot ellenőrizd!
I. A helyes tápfeszültségek megléte.
II. A kimeneten van-e egyenfeszültség.
Élesztés.
Emlékszel mennyit szidtátok ezt a kapcsolást,reloop tanácsai és kevés kísérletezéssel jó kis vég lett belőle.Nap mint nap hallgatom és tetszik a hangja is hiba nélkül teszi a dolgát,ráadásul nagyon kicsit melegszik csak.
A jelföld eme megoldása hasznos dolog?ST151
Üdv! Adott egy yamaha Rx397 erősítő. Bekapcsoláskor a kijelző működik majd vissza kikapcsol az erősítő. Van valakinek ötlete mi lehet a gond?
Több csatorna bemenetének közösítésekor csökken a búgás esélye, mivel a teljesítmény földek nem kerülnek közvetlen kapcsolatba.
Sziasztok!
Ehhez hasonló csatlakozó létezik Magyarországon? Binding post a neve és ilyen csavaros szorítószerelvény erősítőbe hangfalcsatlakozáshoz.
Sziasztok! Tudnátok abban segíteni nekem hogy van a pa300-as kapcsolás és 2x42.5 V-os trafó kell neki pufferelve egyen irányítva ugye több lesz és a kérdésem az lenne hogy 63V-os puffer kondi elég e? Segítséget előre is köszönöm!
Ez a fajta hangsugárzó csatlakozó, banán aljzat, ill. terminál néven ismeretes, és kapható is elég sok helyen. Én most vettem vagy 20db különfélét tőlük, de a Kácsánál is kapható.
A hozzászólás módosítva: Márc 17, 2013
Köszönöm, pontosan erre gondoltam! Csak a baj, hogy Debrecen messze fekszik tőlem, és kb 2db. ilyen terminál érdekelne 1000Ft min. postaköltséggel tűzdelve
, maga a termék ára nem kerülne annyiba.
Szia! Q4, Q5 min. 80V feszültségtűrésű legyen.
Szia Reloop egyszerű lett a quad problémája, volume potija,sztereó poti, az egyik fele 100R,a másik fele 100k,nemigen értettem hogy, de ezért halkabb az egyik fele,és a 100R ami kellene neki de nem kapni sztereóban ilyen potit.
Szégyellem de Voodoo kolléga jött rá a turpisságra,pedig mértem a potit csak bevillant a 100 érték 2x és nem gondoltam hogy ekkora a különbség.Na de 100R potit honnan sztereóban?
Szia! Biztos van olyan kényes a kapcsolás, hogy nem működne helyesen 1k-s potenciométerrel? Az már elterjedtebb érték.
Szia kipróbáltam 1K van itthon de nagyon fars lett az erősitése,sokáig semmi aztán zutty padló,100R ezzel szép Lineáris az egész.De abba hagytam igy megy vissza.
Szia blasz!
Az 1k ohm-os sztereó potidat söntöld le az árnyékoláshoz képest mind két bemenetét 1-1db 120 ohm-os ellenállással, így az eredő impedanciája 100 ohm körüli lesz.
Szia befejeztem a Quadot nem nyúlok többet hozzá,rontás van rajta abba hagytam,
Sziasztok!
Van egy TDA2030-akból álló sztereo és egy bass rendszerem. Nagyobb kivezérlésnél, amikor a mély hangok erősebbek, berezonál a mély sugárzó és vele együtt a sztereo csatorna hangszórói is. Szakmailag talán úgy tudom mondani, hogy "tortyog". Elég zavaró és azt kérdezném, hogy szerintetek mi okozhatja ezt? A trafóra illetve a puffer kondikra gyanakodom. A trafó 100 VA (három TDA2030-ra szerintem elégnek kell lennie), a puffer pedig 2200 µF tápáganként. Előre is köszönöm a segítséget.
Próbáld meg különválasztani a rendszereket és teszteld külön őket. akkor is csinálj e?
Ha jól értem 3db TDA2030 megy ugyanarról a tápról és 2x2200uf puffere van neki? Ha igen, akkor kevés a 2200uf nagyon.
Köszi a válaszokat.
Sajnos nem igazán tudom külön külön kipróbálni őket, mert egy panelon vannak. Agressiv! Akkor majd valahonnan keresek még bele puffert. Remélem, hogy tényleg csak az a baja.
Szia! Ha újkeletű a hiba, mérd ki a táp egyenirányító hídjának diódáit, lehet egy szakadt van köztük és azért esik le a táp. A tápot mindenféle kép vizsgálni kéne hogyan változik a hiba megjelenésekor. A TDA2030-asok nem melegszenek ilyenkor?
Ott azért folynak amperek, oda legalább 10000uf kell áganként.
Sziasztok.
Ma szorakoztam kicsit és létrehoztam ezt a kapcsolást.Működő képes lehet?
Szia! Az apróbb hibákat nem tekintve, a negatív oldal tranzisztorai nagyon "kackiásan" állnak.
Az alsó zener talán fordítva van, a két előfeszítő dióda nem feszít elő.
A hozzászólás módosítva: Márc 20, 2013
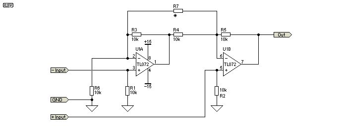
Sziasztok!
Az alábbi jel aszimmetrizálót építeném be az erősítőmbe, de a szimmetrikus 0,775V-os jelet 4V-ra erősíti fel. Hogy lehetne ezt az erősítést minimalizálni? Az R7 helyén 10k ellenállás van jelenleg. Így számomra használhatatlan a nagy jelszint miatt. Köszönöm!
Szia!
Akár még nullára is csökkentheted az erősítést, ha az invertáló bemenetet összekötöd a kimenettel
Ilyenkor egyszeres az erősítés. Ha nulla lenne, meg se nyikkanna.
A nulla erősítés az azt jelenti, hogy nincs erősítés, de csillapítás sincs, tehát a kimeneti jelszint egyenlő a bemenetivel.
|
Bejelentkezés
Hirdetés |




, maga a termék ára nem kerülne annyiba.







