Fórum témák

» Több friss téma
Fórum » 555-ös IC-s kapcsolások
Lapozás: OK   120 / 191
(#) Tomi111 hozzászólása Márc 16, 2013 /
 
Üdv!
Csak annyit kérdeznék, hogy ha egy 555-ös IC 4. lábát (reset) a testre húzom, akkor a kimenet(3.láb) a testen lesz, a pozitívon? (Astabil multivibrátoros bekötésben)

Üdv! Tomi
(#) Tomi111 válasza Tomi111 hozzászólására (») Márc 16, 2013 /
 
Közben találtam egy adatlapot, ami szerint ha 4. láb testen van, akkor a 3. láb is.
Üdv! Tomi
(#) uA709 hozzászólása Márc 16, 2013 /
 
Üdv

Kellene nekem egy rajz vagy segitség, egy tekercset kellene kapcsolgassak 1hz-60hz négyszögjellel. Kellene valami info/rajz hogy tudom megoldani pl 555 ic-vel az oszcillátort, rövid tüskére lenne szükségem, 50% k. tényező nem jó. kösz
(#) proli007 válasza uA709 hozzászólására (») Márc 16, 2013 /
 
Hello! Egy kis kereséssel..5-100Hz-PWM üdv!
(#) uA709 válasza proli007 hozzászólására (») Márc 16, 2013 /
 
keresésből ötös vagyok, de most kimaradt
kösz
(#) crazybob hozzászólása Márc 21, 2013 /
 
Sziaztok!
Szeretnék egy tlc555 IC-vel elérni egy frekvenciaszabályzót, amely kb. 1,2 - 1,6 MHz között állítja a frekvenciát egy potméter segítségével. Ennek az IC-nek az astabil multivibrátor felépítésére gondoltam meg ennek a verzió összeolvasztásának. Most pillanatnyilag még csak itt tartok. A frekvencia egy ultrahangos piezo meghajtásához kellene, ami nem UH párásítóba kellene.
Ha valaki tudna segíteni azt megköszönném.
(#) Frankye válasza crazybob hozzászólására (») Márc 21, 2013 /
 
Miben kellene segíteni?
(#) crazybob válasza Frankye hozzászólására (») Márc 21, 2013 /
 
Hát abban kellene a segítség, hogy pontosan hogy kell összekapcsolni az áramkört, hogy kijöjjön a kért 1,2 - 1,6 MHz frekvencia, azaz állítható legyen. 2. szor az is jó lenne, ha egy pwm-el vagy bárhogy meg lehetne szaggatni a jelet a frekvencia változása nélkül. A ráadás, hogy a végkimeneten, ha lehetséges negatív 24 voltra lenne szükségem vagy váltóáramra az adott frekvencián. Csak ennyi
Ebben kellene a segítség.
(#) crazybob válasza crazybob hozzászólására (») Márc 21, 2013 /
 
Esetleg egy astabil vibrátor kapcsolás és R1 poti helyett lenne ellenállás és majd utána a poti. Az ellenállásokkal beállítom a MAX frekit a potival meg tudom lefelé szabályozni. Majd ezt a jelet átküldöm egy másik TLC555 IC-n mint az már volt egy rajzon, így a kitöltés nem változik. Majd onnan megy egy FET-re és után, ha szükséges egy inverter szinuszosításával előállítom az AC feszültséget. Találtam is egy rajzot a cikkek között.
Szerintetek ez így elképzelhető, hogy fog működni?
Vagy azt meg tudja mondani nekem valaki, hogy a CD4047-es IC-nek mi a maximum frekvenciája. Mert, ha jó lenne akkor simán azzal előállítanám a jelet a többi meg sima inverter lenne.
A hozzászólás módosítva: Márc 21, 2013
(#) crazybob hozzászólása Márc 22, 2013 /
 
Készítettem egy külön freki váltós és külön pwm szabályzós kapcsolást, amit egybegyúrtam, pluzy még utána kötöttem egy invertert, amit a cikkekben találtam. A kérdésem az lenn, hogy jó-e így, vagy alapból hülyeség az egész. Az R4 ellenállás és C2 kondi feltétlen szükséges?
Nem vagyok túlzottan jártas az elektronikában és minden kapcsolás meg egyéb innen van a fórumról.
A hozzászólás módosítva: Márc 22, 2013
(#) _vl_ válasza crazybob hozzászólására (») Márc 22, 2013 /
 
Az, ami az ábrád jobb felén van, az 555-ök után, az nagyon sok sebből vérzik. Arról sem értekeztél, hogy mekkora áramokban gondolkodsz. Mindenképpen valamilyen FET-es kapcsoló kéne oda, műveleti erősítő pedig egy darab se. Inkább egy MOSFET meghajtóval kéne a FET-(ek)et kapcsolni. És persze kötelező a "szabadonfutó" dióda a tekercs két vége közé.
(#) crazybob válasza _vl_ hozzászólására (») Márc 22, 2013 /
 
Az áramok mértéke, most csak saccolni tudok, mert nincsenek nálam a hangszórók, de olyan 10A fog neki kelleni 24 VAC-n, ami, ha jól tudom akkor 20A 12VDC-n. Csak azért használtam műveleti erősítőt mert az iverteres cikkekben is az volt. Igaz ott kettő volt belőle és az egyész jobb oldali rész is 2x volt. A bal oldalt én is értem, de sajnos a szinuszos jel előállításához nem értek. Főleg ehhez kéne a nagy segítség.
A hozzászólás módosítva: Márc 22, 2013
(#) _vl_ válasza crazybob hozzászólására (») Márc 22, 2013 /
 
Ja, hogy színuszt akarsz előállítani ezzel... Hangszóróknak? 1MHz-en?
(#) crazybob válasza _vl_ hozzászólására (») Márc 22, 2013 /
 
Igen. 6 UH-os piezo lenne meghajtva vele, ami vizet és olajat kever össze. Elméletileg. Csak mivel nem tudom pontosan az ehhez szükséges frekit, aszt tudom, hogy 1,2 és 1,6 között van. Ezért kell külön a frekiállítás meg a pwm és plusz az inverter. Esetleg a műveleti erősítő helyett tegyek MOSFET-te és azt kapcsolgassam. Csak nem tudom, hogy így kivitelezhető-e egyáltalán.
A hozzászólás módosítva: Márc 22, 2013
(#) nyemi válasza crazybob hozzászólására (») Márc 23, 2013 /
 
Szia
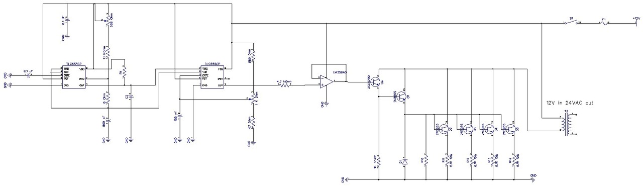
Akkor valami ilyen kapcsolásba gondolkozzál.
Bár kétlem, hogy az 555-t felmegy 1,2 - 1,6 MHz frekvenciáig.


Üdv nyemi

555-fetA.JPG
    
(#) crazybob válasza nyemi hozzászólására (») Márc 23, 2013 /
 
Szia!
A TLC555 elmegy 2,1 MHz-ig is. Fontos lenne számomra, hogy a kitöltést is tudjam változtatni, annélkül, hogy a freki változna. És ami még nagyon fontos, hogy szinusz jel kell a végén. Ebben a kapcsolásban a szinuszt a trafó csinálja, vagy nincs ilyesmi?
(#) proli007 válasza crazybob hozzászólására (») Márc 23, 2013 /
 
Hello! A kitöltés, és a szinusz ellentmond egymásnak. De neked igazából egy középhullámú adó kell, nem logikai jelek. Mert ha szinuszoszcillátort használsz, C osztályú hangolt kimeneti körös végfokot, akkor kb. az van amit írsz. Tehát érdemesebb lenne a rádióamatőr topikban keresgélni, ott hamarabb kapsz választ. (Egyébként az egésznek eddig nem sok értelmét látom. Mert honnan szedsz olyan hangszórót, ami 2MHz-et lesugároz. Ez megint egy "UFO" projekt lesz..) üdv!
A hozzászólás módosítva: Márc 23, 2013
(#) kadarist válasza proli007 hozzászólására (») Márc 23, 2013 /
 
Szia!
Gondolom, hogy valamilyen piezó transducer a lesugárzó eszköz.
A hozzászólás módosítva: Márc 23, 2013
(#) mex válasza proli007 hozzászólására (») Márc 23, 2013 /
 
Van olyan piezo lapom, ami 1.8 MHz az üzemi frekvenciája. Olyan tenyérnyi darab.
Valami tisztító kütyübe volt.
(#) crazybob válasza proli007 hozzászólására (») Márc 23, 2013 /
 
Szia!
Igen egy piezorol lenne szó, ami egy keverőgépbe lesz. Akkor azt javaslod, hogy hagyjam az egész DC kitöltés és frekvencia szabályzást és dolgozzak az elejétől AC-vel? Mert nekem nem kötelező, hogy DC legyen a bemenet. Inkább az számít, hogy frekvencia szabályzás legyen benne. A kitöltést azt már könnyű szabályozni AC-n, egy sima LAMP DIMMER-el is megoldhatom, gondolom.
üdv!
(#) crazybob válasza nyemi hozzászólására (») Márc 23, 2013 /
 
Szia!
A poti miért a kimeneti lábba van bekötve? Miért nem a bemeneti feszbe? Ha jól gondolom, akkor ez az astabil multivibrator kapcsolás a 7-es láb kihagyásával. Vagy tévedek?
Üdv
(#) proli007 válasza crazybob hozzászólására (») Márc 23, 2013 /
 
Hello!
Az az érzésem, hogy kissé keverednek itt a fogalmak. Nem ismerem eléggé a piezzók lelki világát, de általában van rezonanciájuk, ott szeretnek működni. Az, hogy Te egy fázishasításos félhullámból szeretnéd működtetni az egész tápját, az vagy jó, vagy nem. De ezt a félreértések elkerülése végett nem szoktuk kitöltésnek nevezni. Ha 2Mhz-es PWM jelet állítasz elő, azzal szabályoznád a teljesítményt, akkor a jel felfutásának minimum 20MHz gyorsnak kell lenni és ezzel működtetni a Fet tranyót, ami szerintem nem is oly könnyed feladat, mint látszik. Ha a piezón szinuszt szeretnél, akkor az vagy maga fog rezegni ezzel ha "rugdosod", vagy hangolt végfok kell. Az sem egyszerű, mert a meghajtó hajtó frekivel együtt kell hangolni.
De az egész nagyon hasonlít egy indukciós főzőlapra, egy UH mosóval meg szinte azonos. Ezek rajzait kellene tanulmányozni talán..
(Közben leesett, hogy ez lenne az az emulgátor vagy mi..)
üdv!
(#) crazybob válasza proli007 hozzászólására (») Márc 23, 2013 /
 
Helló!
Az egész ötlet innen jött. Ezen az IC-n sajna csak 100 kHz-ig állítható a freki, de ez is egy sima Mono/Astabil multivibrátor. Ezért gondoltam, hogy a TLC555 is jó lehet helyette. Az már tiszta, hogy a kitöltésnek 50%-osnak kell lennie, de ez elérem, ha kikötöm a TLC555 7-es lábát és Astabil bekötésben használom, majd R2 helyére egy poti kerül (333 ohm) tudom, hogy ilyen nincs R1 meg 1K ohm. Majd ez megy a tranzisztorokra, onnan pedig a trafóra. Csak azt nem tudom, hogy a cikkekben közölt inverter, miért CD4047 IC-t használ. Biztos van jelentősége.
(#) nyemi válasza crazybob hozzászólására (») Márc 23, 2013 /
 
Szia
Nem tévedsz.
555-tel így illik MOSFET-tet vezérelni a gate kapacitás miatt.
Amíg a gate kapacitás nem töltődött fel teljesen addig a C1 -se, és ez kisülésnél is igaz.

üdv nyemi
(#) crazybob válasza nyemi hozzászólására (») Márc 23, 2013 /
 
Így már értem. Eddig még csak PWM-et csináltam.
Köszi!
(#) proli007 válasza crazybob hozzászólására (») Márc 23, 2013 /
 
Hello!
- Amit belinkeltél, az 50Hz-es. A 4047-et vélhetően azért használta, mert ellenfázású jelre volt szüksége, az meg egyből adja.
- Az 555 pont nem bajnok, az 50% kitöltésben. Hiszen ha a 7-es lábat használod, akkor kondi töltése az R1+R2-őn, kisütése csak az R2-őn megy végbe. Ez csak akkor lenne 50%, ha R1 nulla lenne, vagy aránytalanul kisebb. De mivel a frekit is állítani szeretnéd, egyből gond van az aránnyal. (Ráadásul R1 nem is lehet akármilyen kicsi, hiszen a 7-es láb tapasztalatom szerint maximum 80mA-ral tudja sütni a dolgot,és R1-et is le kell hogy húzza.)
- Nagy sebességnél, gyorsan kell tölteni-kisütni a kondit, ami kis kondit, és kis töltő-kisütő ellenállást feltételezne. Ezért nem a 7-es lábat használták, hanem a kimenetet. Az nagyobb árammal terhelhető, jó lehet a terhelése plusz és mínusz oldalról nem szokott egyforma lenni. 50% megint kétséges.
- Én a "nagy sebességű" működést nem így oldottam meg, mikor próbáltam. Igaz, nem volt TLC555-öm, csak normál, ahol nálam ezt a 100kHz jelentette. Én csak komparátornak használtam az 555-öt, és a kondit egy kapcsolt 1:2 arányú áramgenerátorral töltöttem. Így viszont a kondin tényleges háromszögjel van, ami sokkal közelebb van a szinuszhoz, mint a négyszög.
Lehet ezt lenne érdemes tovább erősíteni egy "egyszerű" B osztályú végfokkal, és akkor nem kell túl nagy sebesség a meghajtásnál. A háromszögjelből, a szinusz tényleg már csak egy ugrás. Egy végfoknak maximum 75% a hatásfoka. A háromszögjel 12V tápnál, 4V körül lesz, azt kell felerősíteni..
De természetesen én ezt meg nem próbáltam, csak jobb híján ötlet szinten mondom.
(Hasonló volt a téma itt is..)
üdv!
A hozzászólás módosítva: Márc 23, 2013
(#) crazybob válasza proli007 hozzászólására (») Márc 23, 2013 /
 
Arra esetleg van valami megoldás, hogy AC alatt lehessen változtatni a frekvenciát egy potméterrel, mert a fázishasítással meg lehet oldani a teljesítményszabályzást. Most szedtem szét egy UH párásítót, ahol ugyan így csinálták. Csak ez a frekencia az ami nem akar menni.
Üdv
(#) proli007 válasza crazybob hozzászólására (») Márc 23, 2013 /
 
Hello! AC-t mivel kapcsolnád? Csak a DC-re vannak igazából eszközök.. üdv!
(#) crazybob válasza proli007 hozzászólására (») Márc 23, 2013 /
 
Hello!
Gondoltam hátha csak ilyen egyszerű lenne és Én bonyolítom túl. Azt hiszem, maradok a mechanikai rotációs keverésnél, mert még, ha meg is építem, nem tudom leellenőrizni az értékeket, úgy meg elég rizikós. Majd, ha futja veszek ilyen gépet Még sokára lesz
De azért köszönöm az infókat. Invertert legalább már tudnék csinálni.
(#) proli007 válasza crazybob hozzászólására (») Márc 23, 2013 /
 
Nincs mit, mert igazából nincs mit..
Következő: »»   120 / 191
Bejelentkezés

Belépés

Hirdetés
XDT.hu
Az oldalon sütiket használunk a helyes működéshez. Bővebb információt az adatvédelmi szabályzatban olvashatsz. Megértettem