Fórum témák
» Több friss téma |
Mielőtt kérdezel, a következő két dolgot ellenőrizd!
I. A helyes tápfeszültségek megléte.
II. A kimeneten van-e egyenfeszültség.
Élesztés.
Ne haragudj de ez nagyon nem így van mint ahogy írod. Ezek a kapcsolások csak egyszeres erősítést valósítanak meg, lényegében egy leválsztó-puffer fokozatról van szó. A nulla kijelentés ebben a formában nem helyt álló.
A hozzászólás módosítva: Márc 21, 2013
Sziasztok van egy crest cpx 2600 végfok b oldala valamiért nem szól úgy ahogy kellene.
A crossover panelon ki lett cserélve egy SMD dióda mert torz jelet adott a végfoknak. Utána szólt rendesen majd kb 10 perces használat után a b oldal hangereje lecsökkent. Ugyan olyan szintű bemenő jelnél 0-32 A oldal 32-ig B oldal 6-ig vehető fel torzítás nélkül, 6-tól felfele a kivezérlés jelző led világít. Terhelés nélkül nem világít a led 32-ig felvehető. Ötleteket tanácsokat szivesen elfogadnék a helyre állítással kapcsolatban. Köszönöm előre is. A hozzászólás módosítva: Márc 21, 2013
üdv: a GD607/617 et mivel tudom helyettesíteni lehetőleg olyan kéne aminek a tokozása ugyan ilyen!
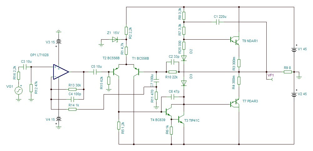
Sziasztok a képen levő rajzon kivettem a 33R ellenállást és trimmert tettem a helyére,mert a megadott értéken 42mV volt a kimeneten igy szinte 0.02mV -ra betudtam állitani.Maradhat igy szerintetek?
Szia! Az 1,5k ellenállás módosítása lenne a legalkalmasabb a kimeneti egyenfeszültség nullázására. Amit választottál, azzal a TIP41 lineáris működése romlik, no nem katasztrofálisan
Nekem nincs bent az utólagos 2 ellenállás és a 15v dióda,ha számit valamit.Mértem 1Khz szinusszal nem vettem észre semmi jelalak változást.
De köszi,az 1.5K le vagy felfelé módosítása lenne jó? Vagy trimmert oda? De faragatlan vagyok Szia ez az első A hozzászólás módosítva: Márc 22, 2013
Ha visszarakod a 33 ohm ellenállást, akkor az 1,5k értékét 2k-ra kell növelni. Köss vele sorba 470 ohm-ot. Fejben számoltam, remélem nem fogtam mellé.
Sziasztok!
Szeretnék építeni egy nagyon egyszerű, kis teljesítményű (10 - 20W) és nem utolsó sorban olcsó erősítőt. Gondoltam arra, hogy építenék 2 db erősítőt TDA2030 köré (külön a jobb és bal hangfalnak), de vegyes kritikákat olvastam róla. Ti mit ajánlanátok? Van sok 12V-os tápegységem (akár 1,7A-os is) és azt nem szeretnék vásárolni, tehát 12V-os rendszerre lenne szükségem. Előre köszönöm válaszotokat!
Szia! Nézz szét autós végfok IC-k között. Itt egy kidolgozott kapcsolás.
Hali. Van nekem 2* FP1016 , 2*FN1016 , 2* BI370 , 2* K2723 tranyók. Azt mondta aki adta, egy nyák lappal együtt / amit már megbontott / ,hogy ezekből lehet építeni kb 2*100 W os végfokot.
Kérdésem lenne hogy valóban meg lehet építeni ? Valóban megközelíti a 2*100 W-ot ? Tudtok-e segíteni a kivitelezésben ? Fel tudom használni az aksitöltőm trafóját ? 12V/6V 4A van ráírva , nem sok mindenből áll , trafó , egyenirányító dióda , holnap kimérem pontosan mennyit ad le. A hozzászólás módosítva: Márc 23, 2013
Az igaz, hogy romlik a TIP41 linearitása, viszont nő a hurokerősítés. A végeredmény közel azonos lenne, de ellenállás nélkül csúnyább a klipp-ben a jelalak általában.
Szia semmit nem vettem észre,különbséget,igy marad a trimmer a 330R helyén.
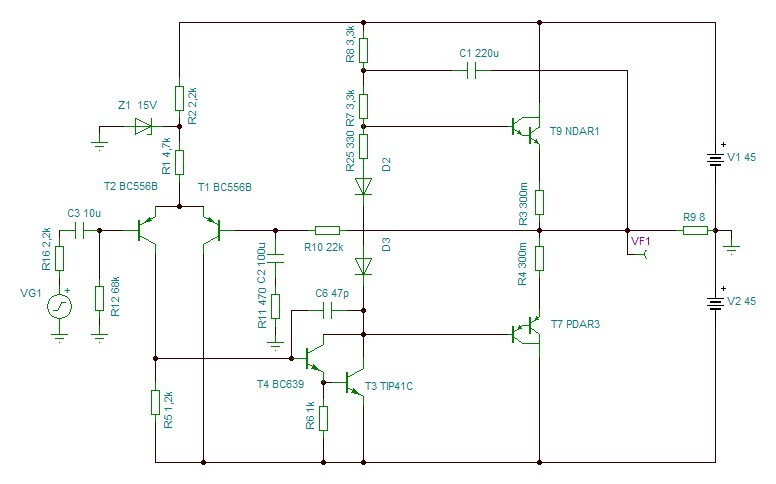
Ha átalakítod így, akkor egy High End erősítőt kapsz. Ennek így 0.01%-nál kisebb a torzítása még 100W-on is, 10W körül pedig 0,005%.
R25-el kell bejátszani a nyugalmi áramot. A kimeneti középfeszültséget R12-vel a legkényelmesebb beállítani. Megéri.. A hozzászólás módosítva: Márc 23, 2013
És itt a létra teteje. Ezzel a kiegészítéssel eléred a 20.000 USD kategóriát. 0.001% alatt a torzítás.
Garantálom neked. A hozzászólás módosítva: Márc 23, 2013
Ezt is lementettem.Köszi Csak ehhez kell nyákterv ahhoz kuka vagyok de majd megkérek valakit rajzolja meg
Kimaradt egy 33pF. Cseréld ki a rajzot.
Módosítottam, most már a jó van csatolva, a 33pF-el.
Értem csak nem látom a rajzot,vagy az utóbbi lenne az?
Ez már egy nagyon rég megbeszélt dolog volt itt annó.
Értem, csak figyelmedbe ajánlottam, és sok érdekességet látni abba a topicba
Próbáljátok ki ezt.
Szia! Nálam is ez a topológia van előkészültben. Tegnap készültem el a trafójával, remélem hamarosan be tudom mutatni. TIP122/127 lesz a vége +/-23V-ról.
Szia! A darlington tranzisztoraid jók lesznek erősítőhöz. A trafó úgy teljesítményben, mint feszültségben sajnos gyengécske.
Ilyet még nem láttam. Érdekes ez, hogy bootstrap és áramgenerátor is húzza felfelé.
|
Bejelentkezés
Hirdetés |







d 






