Fórum témák
» Több friss téma |
Mégis csak van egy kis probléma, nem kérhetném a dupázott LAY-t, mert nekem negatívban kellene, vagy a negatívot pdf ben?
Köszönöm
Azt hiszem, félreértettük egymást: én nem a 32 szeres szorzás shifteléses eljárásáról beszéltem, hanem ami közvetlen utána jön, a 3 byte-os számláló 8 byte-os BCD kódba konvertálásáról. Ez az algoritmus:
binary2BCD
Tényleg nem egyről beszélünk...
faguriga legyek, ha értem. Nekem úgy jött le, hogy ebbe a frekvenciamérőbe raktad ezt be...
+ Így, ebben a formában nem is lenne jó.
Szia!
Milyen figura? ![]() Ebbe a frekvenciamérőbe tettem bele, de nem a nyomásmérőbe... Most nem volt kéznél a forrás csak a forrás forrása a PIC Micro Controller ASM Language Routine Library oldalról.
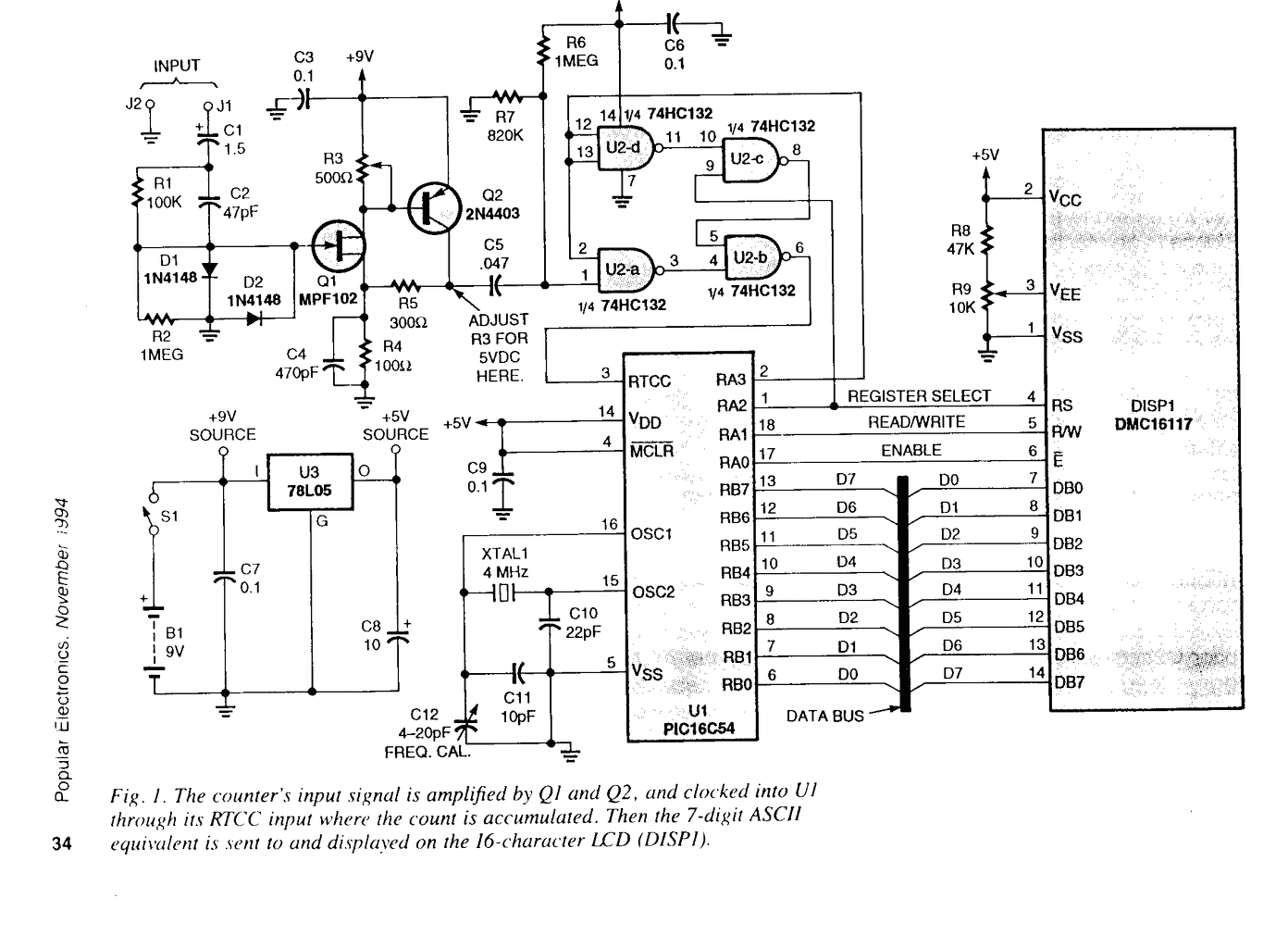
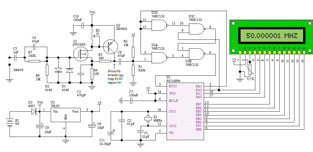
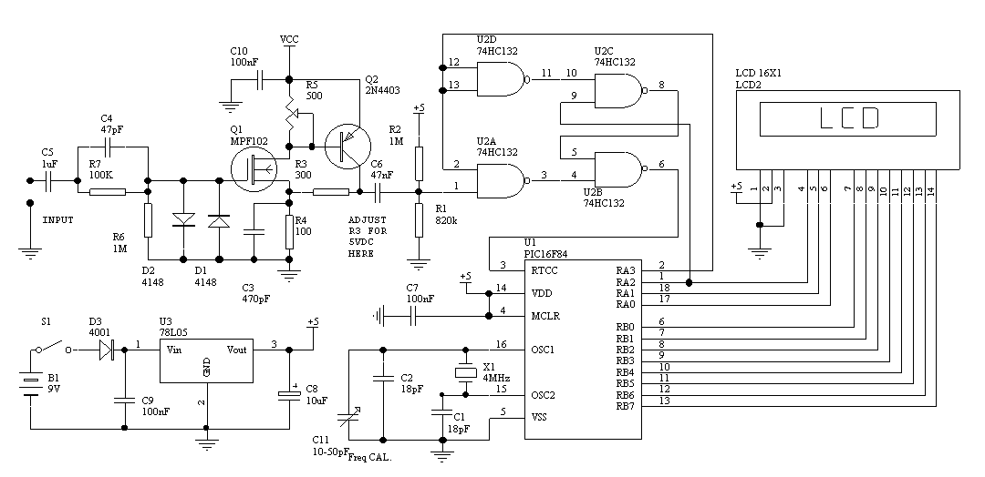
Szeretném megkérdezni, hogy ismerős e valakinek ez a frekvenciamérő kapcsolás. Netán rendelkezik további infóval róla? Esetleg program, vagy az adott újság.
Vagy ha tudnátok ajánlani egy egyszerű frekvenciamérőt PIC16F628A-val. 10Hz és 100kHz között kell mérjen TTL, vagy CMOS szinten. A hozzászólás módosítva: Ápr 3, 2013
Ez ugyanaz és miden megvan hozzá.
Több darabban elkészült, tökéltes. http://www.hobbielektronika.hu/cikkek/digitalis_frekvenciamero.html
Igen hasonló. Csak nekem F84-em nincs. A környékben nem is beszerezhető. Ha F628A -ra volna, máris csinálnám a nyákot. Az van a fiókban. Meg 1 soros LCD-m.
Akkor láss neki, én ugyanazt a panelt használom 16F84-re és 16F628-ra természetesen a program más. A bemenő fokozat egy kétkapus mosfet-re épül, de semmivel nem rosszabb.
Az 1x16 lcd-hez némi változtatás szükséges a nyákon és a progiban de nem megoldhatatlan. A hozzászólás módosítva: Ápr 3, 2013
Minden vágyad így teljesüljön..
Ezt most csináltad? Köszi. Már csak egy kérdésem lenne. Egy, vagy 2 soros LCD-vel működik.
2x16 karakteres LCD-re íródott.
Tudok adni 1x16 -ra is progit de csak 16F84-re. Küldök egy kis olvasni valót hátha kedvet kapsz a programozáshoz. A hozzászólás módosítva: Ápr 3, 2013
Tudod mit. Légy szíves add ide. Majd kibogarászom. Legalább tanulok belőle. Köszi.
Fel van adva a nagy kérdés, melyiket építsem meg ??........
Köszönöm jóságod. Közben végigolvastam az egész Topicot. Nagyon tanulságos számomra. Egészen cizellálódott lett a tudásom.
szia,
itt az egysoros LCD-hez a módosított forrás. A "shift" rutinba kellett csak belepiszkálni
Nagyon szépen köszönöm.
Megtennéd, hogy lefordítod HEX-be? A hozzászólás módosítva: Ápr 4, 2013
Köszi szépen. Éjjel 4-ig olvastam a topicot. Ma éjjel alkotok. De mikor lesz itt alvás?
Szia!
Nna elkészült a panel ehhez a nyomásmérőhöz... A programot feltoltam, de nem működik. (Watt féle Pickit2, Pickit2 programmer,) Azt írja program átment succesful.. A kijelzőn alapból a felső sor minden karaktere "világít". A bemenet re bármit kötök nem változik.. (Sanszos hogy elszúrtam valamit, a nyákot már vagy tízszer átnéztem, nem találom a hibát, de lehet hogy csak önmagam körül járok és már nem látom a fától az erdőt.. )Ez hibajelenség mond valamit? Már késő van (vagy túl korán kinek-hogy) lehet hogy csak túl fáradt vagyok a hibát detektálni. Még azt se tudom hogy elindul e a PIC egyáltalán, fut-e a program... Üdv:L Idézet: „A kijelzőn alapból a felső sor minden karaktere "világít".” Akkor a kijelzőt nem vezérli a PIC. Vagy nem is fut a program valamiért (táp, hidegítő kondik, kvarc), vagy nem jó a kapcsolat a kijelző és a PIC között (szakadás, zárlat, esetleg összekevert vezetékek). A panel saját terv? Szkópod van?
A kontrasztot beállítottad? Elsőnek oda tekerd a potit ahol éppen csak látod a téglalapokat.
Táp jó, mértem: 4,97V.
Szakadást és zárlatot nem találtam. Saját terv, kellett hozzá terveznem egy stab részt 12V-ról, azonkívül a kijelző méretéhez igazítottam a nyákot. (Tudom lehetne szebb is, jobb is, egyszerűbb is de esténként nekem csak erre futotta, azonkívül elég is, vagy működik akkor így is vagy nem akkor meg ugye miindegy.....) Szkóp van, bár pont tegnap halt meg a külső tápja, ugyhogy előbb azt kell gatyába ráznom, de várhatóan ez gyorsan meg lesz..... Összekevert vezeték.... hmmm, ezt átkell néznem még alaposan, ezt kihagytam a számításból..... Üdv:L
Igen, úgy kezdtem...
De nem változott sajnos.
Szia!
16F84(A) -et vagy 16F628(A) -t használsz?
A 16F84A -hoz másik fordítás kell....
|
Bejelentkezés
Hirdetés |









)



