Fórum témák
» Több friss téma |
Fórum » LM1036 sztereo hangszínszabályzó áramkör
Témaindító: Krajcsooo, idő: Máj 29, 2006
Témakörök:
Ha igen, akkor a táp sokkal bonyolultabb lesz mint a táplált elektronika.
Jó, - de ilyenem van.
Arra gondoltam a dobozolásnál, dupla, - azaz kettő db 12V os aljzatot rakok rá, majd a későbbiekben más ilyen kütyüre is, hogy több mindenre tudjam használni tápot. Erről mi a véleményetek?
Hali mindenkinek....
megépítettem lm1036ból a hangszínszabályzót, hordozhatóra....egy kis külső 12vos táppal hogy tudjam hurcolászni....( Dj Szabcsa nyákja és beültetése szerint) Először nagyon szépen működött nagyon örültem neki, semmi gond nem volt vele....aztán 2 hét után úgy döntött az egyik kimenet hogy nem fog csak nagyon halkan szólni....hiába tekrem át teljesen a balance-t nem reagál és ha kihúzom a másik kimenet rca-t akkor hallani hogy a hibás is szól de csak nagyon nagyon halkan és gőzöm sincs mi lehet a baja.... HA van valakinek bármi ötlete szívesen fogadom
Működik.
Már nem búg, de a balance és a treble potira egyáltalán nem reagál. ha kitekerem maximumra akkor olyan mintha a többi poti semmit sem csinálna, de ha visszatekerem akkor a bass és volume poti működik.. érdekes.....
Szia!
Bocsi, de segíteni én sajnos nem tudok ebben, viszont szeretném megjegyezni, hogy igazán szép kis kütyüt építettél, tetszik a külseje! ![]() Ezeket a potméter gombokat honnan vetted? Mert én is próbáltam szerezni, de mindenhonnan csak ilyen gagyi fröccsöntött fekete műanyagokat adtak. Csak egy régi rádiószerűségből találtam a tiédhez hasonló gombot, még egy éve, donornak eltettem, szerencsére volt is hova felhasználnom miután alaposan fogkrémmel lepucoltam. A hozzászólás módosítva: Feb 6, 2013
Annak a két potinak nézd át a bekötését! A csúszkát biztosan rossz helyre kötötted be, testre húzza a többi poti közös feszültségét.
Hali....köszönöm a dícséretet...esztétikailag tényleg rendben van a ketyere
Budapesten vásároltam az Árwill-ben a poti tekerőket....350Ft/db áron.....nagyon szép króm színük van, bár attól még ezek is műanyagok.
Sziasztok! Megépítettem a LM1036-os hangszín szabályzót, egyenlőre csak feszültség alá helyezte. Az természetes hogy az IC egy picit melegszik alaphelyzetben? Valamint, a 7-es lábon lévő kapcsolónak mi a szerepe? Persze, - az utóbbira biztos rájövök ha élesbe próbálgatom.
Szia! A melegedés természetes. Ne restellj belenézni az adatlapba, 7-es láb loudness.
Természetesen bele néztem, de ennyire mélyen nem vagyok benne a témába, ezért kérnék egy kicsit bővebb magyarázatot. Annyit értek, hogy valami hangosság. Köszönöm!
A hozzászólás módosítva: Feb 17, 2013
Az átlagos 35mA áramfelvétel és a 12V tápfeszültség szorzata 420mW disszipáció. Egy ilyen tokot ez a teljesítmény 10-20°C-kal a környezeti hőmérséklet fölé melegíti a szellőzéstől függően. Az LM1036 panelt mindig állítva építem be.
Nagyon köszönöm, de a magyarázattal kapcsolatban én még mindig a 7-es lábnál vagyok leragadva.
Idézet: „ezért kérnék egy kicsit bővebb magyarázatot. Annyit értek, hogy valami hangosság”
Pedig le vagyon szépen rajzolva.
A hangerő állásától függően így alakul az átvitel.
Teljes hangerőn lineáris, majd az ettől kisebb potiálásoknál emeli a mélyeket is meg a magasakat is, méghozzá annál jobban minél "halkabb" a potméter állása.
Sziasztok!
Elkészítettem a LM1036-os hangszínszabályzót. Ez ugye sztereó. Ezt én monitor hangsugárzók hangszín szabályozására akarom használni. A monitor kimenet a keverőmön 6,3 as szimmetrikus jack. Ezt a szimmetrikus kimenetet bevezethetem e hangszínszabályzó sztereó bemenetébe, vagy butaságot kérdezek? Tehát egy darab vezeték, mind két végén 6,3 as jack sztereóba, vagy ha úgy tetszik szimmetrikusan kötve.
Üdv! Érdekesség képp ez a hangszínszabályzó normálisan működik, zajok nélkül?
Amit pl én építettem (kicsit fentebb) az remekül működik, zajok egyáltalán nincsenek, és pl mostmár nem kell zajszűrő se az rca-ra mert ez szűr is......nagyon jó
Az nagyon jó! Mert én TDA-s előerősítőt akartam építeni, de lebeszéltek róla... Annyit kérdeznék még, hogy ennél a verziónál is szükséges a trimmer poti az előerősítő kimenete és a végerősítő bemenete közé?
kis segítségre lenne szükségem mert nem boldogulok egy 1036 os IC vel felépített előerősítővel. Összeraktam egy hangszínszabályzó áramkört és nem igazán csinál semmit ha a bemenetre adok jelet a kimenetre meg teszek egy hangszorót azon se a hangszínen sem a hangerőn nem tapasztalok változást.Mellékelten küldöm a rajzokat esetleg áttudná nézni valaki h mit ronthattam el?
Köszönettel
Szia! A potik nem kapnak testet! Bővebben: Link
A C4-7 kondikat a 47k után kéne rakni. Ettől még szól, de nem olyan hatásos a zajelnyomás. Az IC2 mit csinál ebben a kapcsolásban? Impedancia illesztésre nincs szükség, az LM1036 bemenete min. 30k-s.
A kimenetre ne tegyél hangszórót, csak erõsítõt! Különben vehetsz új IC-t.
Hello! mivel az NE5532 ic elöerösitöm kudarcott vallot(kifustölt) ezért szeretnék egy másikat épiteni, amint látom az lm1036 ic nagyon szépen remekel, valaki tudna-e linkelni egy használhato és jol bevált kapcsolást+nyákrajzot...?
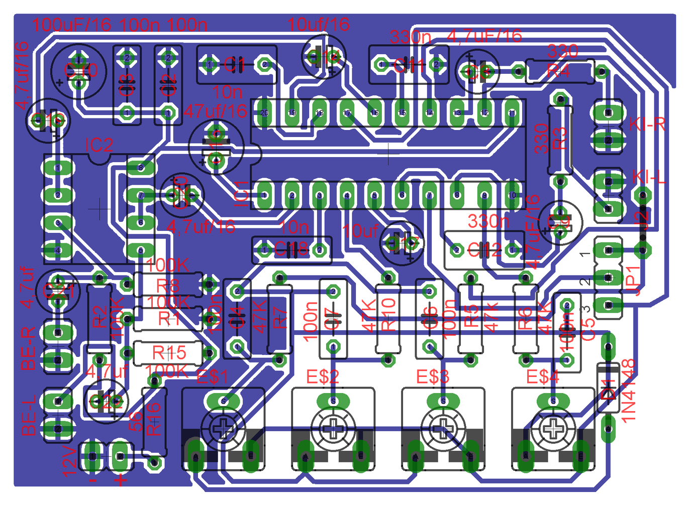
Itt egy általam tervezett megoldás, ez bevált, de nem volt túl sokáig tesztelve: Bővebben: Link Ebben nincs előerősítő fokozat, csak maga a hangszínszabályzó áramkör. Később építettem egy másik nyákot azzal vannak gondjaim, majd megoldom azt is.
Köszönöm, nekem elég lesz ez is böven, minnél egyszerubben muködjön, annál jobb lesz, nekem valojában nem kell elöerösitö csak a hangszinre vagyok rászorulva... Ha még meg tudhatom hogy mennyibe jött ki ez a kapcsolás?
Szia! KIT-ben ennyi: Bővebben: Link
Hello, akkor ez elég olcso lesz, a NYÁK mekkora, ezt csak most azért kerdezem mert nincs kedvem tervezgetni már...?
Pontos mérete nem tudok, 4,5x6cm-re becsülöm.
oké, akkor majd kisérletezgetek egy kicsit, kösz mindent
Ezzel a kit-el jössz ki a legolcsóbban, az én nyákom tuti nagyobb ettől. Tudtam volna még kicsinyíteni de nekem így pont megfelelt. A nyákot sem kell külön legyártani, megveszed és már forraszthatod is össze.
Értem, de az a gond hogy én nem magyarországi számazásu vagyok, hanem szerbiai, és a közelben épp nincs olyan nagy elektronikai bolt ahol meg lehet mindent venni (mint pl a kész nyákot), ezért a nyákkészitéssel egy picit bajlodni fogok, de már egész jol megy, van egy pár munkám ami nagyon jol sikerult és a mai napig is muködik..
A hozzászólás módosítva: Ápr 6, 2013
|
Bejelentkezés
Hirdetés |














