Fórum témák
» Több friss téma |
Üdv mindenkinek!
Adott egy Yakimoto bicaj,egyszer megállt azóta sehova,semmi nem működik rajta,ami elektromos. Akkuk feltöltve csatlakozónál megvan az áram,összedugva az elektronika betápjánál csak 5 volt van. Lehet elektronika zárlatos? Vezetéket nem láttam kidörzsölve. A kulcs mellett a felső zöld világít,ha ráadom a gyújtást akkor az alsó piros villog 3-at. Köszi!
Kész is vagyok, nagyon örülök.
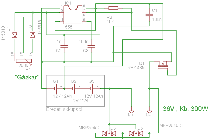
![]() Mentem a biciglivel 5km-t, amikor elindultam teljesen lefogtuk a motort, kakaót adtunk a motorra, és egyrészt az elektronika is túlélte(nem tudom, egy 250W-os motor, vagy ez mennyi hány amper vesz fel rövidzárlatban, de szerintem 30-at tuti, majd megmérem), másrészt az akku is megtartotta a 36V feszültséget, holott 12Ah-s akkuk vannak benne. Az alul csatolt kapcsolást építettem meg, elhagytam a FET drivert. Bejött, az elektronika még mindig működik. Az akku töltésével picit gondban vagyok. Ilyen töltőt kaptunk a biciglihez, véletlenül fordítva adtam rá a tápfeszt az akku csatlakoztatására, és elszállt benne valami, alacsony frekin kapcsolgat csak a FET, annyira, hogy annyi impulzus szűrődik át, vagy öninduktivítás, hogy a trafó szekunderén lévő töltés jelző LEDet villogtatja, de semmilyen feszültséget nem tudok rajta mérni, és a rajta lévő elkót is majdnem felpuffadt.. Kicseréltem a FET-et, a kapcs. üzemű IC-t is, és a műv erősítőt is, diódákat átnéztem, de semmi. Úgy döntöttem, hogy termelek kicsit a magyar gazdaságnak , és vettem 2 db Makrai elektronik magyar cég által gyártott trafót.A 47V meg is volt üresjáratban, greatzel egyenirányítva, és 10.000µF-s kondival pufferelve, de ahogy csatlakoztattam az akkut, le is ment a töltőfesz 36V-ra, ami jó, mert nem halott az akku. ![]() 20 óra múlva elérte a 42V-ot, de már csak 400-300mA volt a töltőáram, az elején 800mA volt. Egy kérdés: Ezek a kínai akkutöltők hogy működnek? Érthető a töltőáram csökkenés, az akku belső ellenállása azthiszem nő, de ilyenkor a kinai töltők tartják az állandó töltőáramot? Az enyémben van egy 5W-os ellenállás sorba az akkuval, gondolom a műv erősítő figyelte, hogy ezen a feszültségesés mindig állandó maradjon. Jól gondolom? ![]() ..mert akkor készítek egy kisebb fajta ilyesmi elektronikát, hogy ezt a feladatot elvégezze. Az automata kikapcsolás nem lesz gond. Végezetül: Ahhoz képest, hogy levágott vezetékekkel, és PWM nélkül kaptuk ez a bringát ingyé, szerencsére jó állapotú akkuval, és motorral, egész szépen sikerült felújítani 15 db ezresből. A hozzászólás módosítva: Márc 31, 2013
..jah és szerintem nem sokára nekilátok a 750W-os biciglinek(motornak) is, ami terveim szerint egy simson schwalbenak fog új életet adni.
![]() 36V, 750W motor, kb 50Ah akkupack. Lesz, ami lesz.
Épp most ment zárlatba a fet, vitt magával 2 ellenállást, és a biztit, 2 elöbbinek el is fröccsent a lába..
![]() ..szerintem a túl alacsony kapcsolgatástól ment át zárlatba, vagy a trafó által keltett öninduktiválás teszi tönkre.. de én inkább az elöbbire szavaznék.. Szerintem a szekunder oldalon lesz a gond, ami az optocsatin kresztül tönkreteszi a primer oldalt is, és kinyírja a kapcs üzemű táp IC-jét. Azon gondolkoztam, hogy a porvasmagos tekercs pri-sec része el van szigetelve, az nem tehette tönkre a primert az én fordított feszültségű 36V-om. ..viszont a műveleti erősítőn, és a optócsatolón keresztül elszállhat a primer rész, ami tönkreteszi a kapcs üzemű táp IC-t, és ezért lassan kapcsolgat a FET, amiért nekem(amit még nem említettem pontosan)nincs az akku csatlakozásánál semmilyen feszültség. Annyi segítséget kérnék, hogy helyes-e az általam felvázolt gondolatmenet?
Sziasztok! Van nekem egy elektromos biciklim, amit szét kellett szednem mert defektes volt és most azt csinálja, hogy ha bekapcsolom a kulcsos kapcsolójával onnantól kezdve fékez a motor elég durván. Nincs széthúzódva semmilyen vezeték, mindent ugyanúgy raktam vissza, ahogy volt. A motorból 3 vastagabb és 5 vékonyabb vezeték jön ki. Nem vagyok elektromos bicikli szakértő de azért kicsit értek az elektronikához, a 3 vastagabb vezeték (kék sárga zöld) alapján azt gondolnám, hogy 3 fázisú a motor, amit azért nem értek mert csak egy kis vezérlődoboza van a biciklinek, nem értem azzal hogy tud ekkora DC teljesítményt AC-ra alakítani az a kis dobozka. De mindegy is, a fő kérdésem az, hogy szerintetek mi okozhatja a motorféket?
Hello! A motorféket az okozza,hogy zárlat van valamelyik vezeték között a 3 közül,vagy zárlatos lett valamelyik MOSFET. Hát ez bizony 3 fázisú motor, HALL jeladókkal ellátva. Két fázis között zárlat van,vagy a HALL jeladók nem úgy működnek ahogy kell.
Helló.
Van egy polymobil p030. A töltővel van valami gond, mert nem kapcsol csepptöltésre és nem vált zöldre a led. Piros marad és tölt megállás nélkül. Eddig általában 4-5 óra alatt töltötte fel az aksikat és váltott zöldre, ha most 5 óra töltés után kihúzom a konnektorból és visszadugom, rögtön zölden világít hogy kész van. Mi lehet a baja? Merjem még tölteni vele a bringát, vagy rá se dugjam?
Mérd me mennyi a feszültség, mert lehet, hogy az akkud beteg.
Múlt éjjel behoztam az aksit tölteni, 8 órát volt rajta, még akkor is piros volt. Lehúztam a töltőt, az aksikon rögtön mértem és 42,5v volt. Reggelre 4 óra múlva már csak 38,5v. Éppen pár napja néztem őket, mert nem rég vettük használtan a bringát. Töltés után 13,5v-osak voltak, egy autó hűtőventilátorral próbáltam őket külön-külön. A venti 3,8A-t vett fel, az aksikon 12,6v-ig esett a feszültség erre a terhelésre, aztán üresben szépen vissza is kúszott 13,4-5v-ra. Akkor még egyformáknak tűntek. Persze ez még a töltő "hiba" előtt volt, akkor most megnézem megint. Köszi a választ.
Ha csak a visszajelzés viccelődik, akkor jó. Majd szemmel tartom a töltőfeszültséget.
![]() Megnéztem az aksikat, hajszál pontosan egyforma értékeket mértem rajtuk megint, 13,1v üresben, ventivel ~20 másodpercig 12,5v. Az előző tulaj füsté változtatott egy ilyen töltőt, remélem ez szilárd marad még egy darabig.
Még egy kérdés. Ha egy időzítővel dugom a töltőt a konnektorba, amit beállítok hogy kapcsoljon le 5 óra múlva, viszont a töltő így csatlakoztatva marad a bringához még pár órát az probléma? Mert ugye éjjel töltünk, nappal használjuk.
Rendben, az lesz. Köszi.
egy tornádó elektromos motor....elöre kap áramot megy minden..lámpa index duda..de hátra nem kap áramot..valaki már hozzá piszkált a motorba szát voltak csuszva a kábelek...direktre kötve a motor ránt eggyet,és a kerék beragad...valaki tud segiteni? esetleg
Üdv.
Egy kicsit jobban megfogalmazhatnád a mondandódat, mert így semmit nem lehet érteni az egészből. Azt még értem, hogy van egy Tornádó tipusu elektromos kerékpárod, aminek van elől világítása és hátul pedig nincs. Bontsd szét a hátsólámpát, nézd meg az izzót, vagy a vezeték csatlakozót, amiben lehet, hogy el vannak oxidálolva az érintkezők. De a motor és a vezeték szétcsúszásról kellene pontosítani, hogy hány vezeték jön ki a motorból, kettő vagy nyolc.
a világítás jo elöl hátul..a motor nem megy..csak akkor menne ha direktre kötöm
de akkor beáll a kerék..se elöre se hátra
am 8 kábel jön a motorbol..3 vastag-kék,zöld,sárga
5 vékony-kék,zöld,fekete,sárga meg 1 réz színű
Pontosan írd le a Tornadód tipusát. Nézd meg a vezérlő előtti biztosítékot vagy ha az nincs, akkor a gyújtás ráadásakor egy relének kell kapcsolnia, ami az áramot adja a vezérlő felé.
A tipusát igy hirtelen most nemtudom...de a relé az kattan a gyujtás ráadásakor...de a gázra nem reagál..
Akkor két lehetőség van, az egyik a gázkar elromlott, a másik pedig a vezérlő nem működik. Az utóbbi, ha zárlatos lesz akkor kiverheti a motorban a hall elemeket és a gázkart is tönkre teheti. Műszeresen ki kellene mérni a vezérlőt, a gázkart és a hallokat a motorban.
Hello! Tudja-e valaki,hogy az elektromos kerékpár 48 voltos töltőjében a MOSFET sorse hány ohmos ellenálláson keresztül kapcsolódik a gretz negatív ágára? szétégett az ellenállás,és nem lehet megnézni az értékét.
Szia!
Nekem gyárilag ilyen a bringám, a fedkomp méri a visszatöltött energiát is, városban mászkálva 6-10% között mozog. Üdv:Öreg A hozzászólás módosítva: Máj 5, 2013
Sziasztok egy Polymobil típusú elektromos biciklim van és lenne vele egy olyan gondom, hogy az indító kulcs elforgatására nem történik semmi, nem kap áramot a rendszer, ha töltőre rakom a biciklit akkor minden oké az aksi kijelzője maximumra ugrik reagál a gázkar elmozdítására de ahogy leszedem töltőről semmi, néztem a vezetékeket minden rendben van nem csúszott szét semmi, előző nap minden rendben volt mai napra meg ezzel a gondal találtam szemben magam, ha valakinek van ötlete légyszi írjon, előre is köszönöm
Szia! Az akkupackon/benne keress biztosítékot. Vagy az ment ki, vagy az egyik saruról letört a kábel. Esetleg először mérj az akku motor felé menő csatlakozóján feszültséget, ha nincs semmi, akkor szét kell szedni a dobozt és belül keresni a hibát.
Üdvözlet minden olvasónak, hozzászolónak!
Segítséget kérek egy Polymobil PB030 elektromos kerékpár hiba behatárolásához. Két éve szinte minden nap használjuk. A hiba most jött elő, egyik napról a másikra. Teljesen fel van töltve az akku. Ráülök, gyújtás kapcsolót bekapcsolom, a gázkar húzásával nem mozdul. A motor a kar húzogatásával egyidőben csak halkan meg-meg mordul, próbál elindulni, de nem tud. Ha fel rakom a lábára, akkor jól működik, " gázadásra " egyenletesen felpörög, a kilométer óra mutatója lineárisan mutat. Elmegy a 30km/ óráig, ha összedugom a korlátozót, akkor 15km/óráig. Kérek valakit, hogy ha erre talál diagnosztikai tippet ossza meg velem és természetesen a hasonló bajjal küzdő fórumozóval. / A Hall szenzorokat már kicseréltem / Szép napot, mesilaci
Üdv.
Ez a jelenség akkor van, mikor az akkuk elromlanak, vagyis terhelésnél nincs meg a megfelelő kapacitása és hamar lemerül. Mérd ki az akkukat, ha azok megfelelőek, akkor a töltőd nem tölt és nem tölti fel, a másik pedig az akku felpuffadt, és ezzel jelzi, hogy tönkre ment.
Hali, nagyapám elektromos bicajával ugyan ez volt. Egy akku feküdt el, terhelés hatására drasztikusan lecsökkent a kapocsfeszültsége (és nőtt meg a belső ellenállása). Ezt úgy mértem ki hogy levettem az akkuk burkolatát és volt 3 db 12V-os akku sorbakötve amikre egyenként fesz mérőt kapcsoltam. A hibás akksin semmi sem látszódott. Se púposodás, se kifolyás semmi. Olcsón hozzájutottam használt akkuhoz, kicseréltem és azóta enyoj.
Üdv: Suncorgo A hozzászólás módosítva: Máj 25, 2013
Egy tornádó elektromos motorral lenne gondom.Az vezérlő egységböl jön ki 3 vastag vezeték kék,zöld,sárga,és a kék meg a zöldben nincs áram.A vezérlöben van de onnan nem jön ki ezen a 2őn.mi lehet a gond?
|
Bejelentkezés
Hirdetés |








