Fórum témák
» Több friss téma |
Fórum » Inverteres hegesztőtrafó
Üdv mindenkinek!
Szerintetek ebből a (STW20NK50Z) fetből, mennyi kellene a maciba, hogy tudjon akár 200A környékén is úgy, hogy 1 órából, ne 5 percet lehessen vele dolgozni, persze megfelelő hűtés mellett?
Üdv.
Csináltam egy terhelés próbát.Bővebben: Link 2.5 fox gni ni-ci pálcával Áram szabályzás működik, feszültség növelő áramkört még nem kötöttem be, üres járati fesz 30 volt. A fényképezőm meg lehet hogy meg vakult.
Köszi!
Akkor beszerzem a készletet. Üdv!
Sziasztok.
Van egy kis időm,ezért nekiálltam összedrótozni a pic es gépet.Szerelés közben arra jutottam hogy nem muszáj beleszerelni az áramváltókat,mert azok csak az aktuális értéket mutatják.A gép e legdrágább alkatrésze nélkül is teljes értékű a gép.Hegesztés közben nem nézzük az éppen átfolyó áramot,a kimenő fesz értéke meg százalékban,0-100,illetve,a kitöltési érték 0-50% értében kijelzi.A képeken elég nagy a drót kesze-kuszaság,de nem kell megijedni a rajz teljesen átlátható.A további fejleményekről később.
Hm... hegesztés közben én egyáltalán nem nézném a kijelzőt... akkor meg minek?
Elkezdtem bekötni,és ugyan azzal a mozdulattal ki is szedtem.A fesz mérésre bent hagytam,de csak azért mert van.Nem került pénzbe,frekiváltóból bontottam.De aki után gyártja ez sem szükséges.
Még is csak kell az áramváltó az áram mérési körbe,nem csak mutatja a pill áramot hanem a szabályzó jelet is onnan veszi.Rá kötöttem a 230V és az áramszabályzó potit 60A alá tekertem akkor cicergett a fő trafó.Akkor kerestem hogy honnan is veszi a szabályzó jelet és látom hogy még is kell bele.
Na beraktam,cicergés megszűnt.A fesz és áramváltó tekercsek kezdet vége fontos,fordítva nem működik.Egyenlőre a főtáp soros égőn keresztül megy semmi probléma.Holnap direkt táp.
Szia Sanyi!
Azt szeretném kérdezni tőled, hogy a FET meghajtó IC után a FET G és D lábán ugyanakkora frekvenciát mérsz?.Van egy hasonló kapcsolás és én a G lábon 30 Khz-et mérek, míg a D lábon 60 Khz-et. Megköszönném ha megvilágosítanál. Köszi
Szia Zoli.
Nincs semmi probléma a frekvencia méréssel.
Szia Sanyi!
Köszi szépen, közbe rájöttem, hogy balfék voltam.(egy vezetékkel nem jó mérni) Kipróbáltad már a gépet teljes táppal?
Szia Zoli.
Kipróbáltam,jó volt addig míg teljes tápnál meg nem fordítottam az áramváltó vezetékét és lett egy pukk.Ma várom az új igbt ket.Végül is arra voltam kiváncsi hogy biztos jó e az áramirány,jó volt.Soros égőnél nem volt gond ha megfordítottam.Csak 1-1Db ot terveztem bele ezért hiába van itthon egy rakás kisebb áramú több nem fér bele.Meg ami benne volt,éppen határ eset.Most 80A rendeltem.
Gratulálok a masinádhoz,ilyen még nem készült itt a fórumon. Gondolom számítottál is rá, hogy ez bekövetkezhet,ha kísérletezel.Ez szerintem belefér. Még egyszer minden elismerésem.
A gratulálással még várjunk,majd ha hegesztek is vele.Nem mintha nem bíznék benne.Egyébként mint írtad te is valami hasonlóval próbálkozol feldobnád a rajzát?Színtiszta kíváncsiság.Na meg hogy hol is tartasz vele?Képek esetleg?
Amivel én próbálkozom egy nagyon egyszerű 100A-es ketyere lenne,itthon lévő cuccokból.Ez azt jelenti, hogy 1db PIC csinálja a PWM-et, 1db az LCD-hez van,1kicsi meg a szabályozást viszi.A vezérlést én találom ki.Meg lehetne oldani 1db jobb,nagyobb PIC-el,de nekem ezek vannak itthon és igazábol a kiváncsiság miatt próbálkozom.Most ott tartok hogy, próba előtt vagyok a vezérléssel.Rajzot majd teszek fel,ha lerajzoltam, mert most csak skiccem van papíron,meg képet is csinálok megígérem!Csak most ugye itt a jó idő és a meló.
üdv zoli
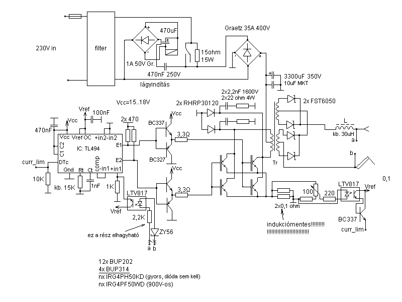
Sziasztok! Átolvasva a fórumot egy teljes hidas hegesztő invertert szeretnék készíteni. A GE-LEE fórumtárs UCC2808 ic-vel kivitelezett rajza megtetszett, de sajnos ilyen Ic-ét nem tudok szerezni. Viszont TL494 van itthon néhány darab, a belinkelt TL494_teljeshid.jpg rajzról van szó. A kérdésem az, hogy a TL494_aramszab.gif-ben szereplő áramszabályzó részt alkalmaznám a TL494_teljeshid.jpg rajzhoz működne-e dolog? A választ előre is köszönöm.
Sza.A TL494 kapcsolás,még a legelső próbálkozások voltak anno.Nem javaslom mert az áramszabályzása nem korrekt.Én a másikat elkészítettem,remekül működik.UCC2808 inkább venni kell,mert szerezni csak úgy senki nem tud.Lehet kapni,Kb 400Ft.
3808-at keress, a lomexben szinte mindig van. A 494-el ne építs ebben a formában hegesztőt (optós áramfigyeléssel meg pláne). Működéséből adódóan nem tudja az áram csúcsértékét szabályozni (csak az átlagértékét), aminek tönkremenetel lesz a vége. Az ívfogás kezdetekor a kimeneten zárlat van, egészen addig amíg a csepp le nem olvad az elektróda végéről, és ki nem alakul az ív. Az árammódú vezérlők (UC, UCC) ilyenkor azonnal (tehát még az adott perióduson belül) lekapcsolják az áramot (azaz visszaszabályoznak). A 494 ilyet nem tud, csak az áramból képzett hibafeszültségre fog lekapcsolni. És egy rövid kitöltésű jel átlagából képzett hibafeszültség ugye nem lesz éppen magas.
Egyébként utána lehet ennek járni (volt aki többször is megtette ), egy 494-el felépített tápot (átalakított PC táp) még akkor is tönkre lehet tenni, ha az áramszabályozáshoz szükséges feszültséget a kimeneti DC körből vesszük, ehhez nem kell más csak egy akkus fúró combos motorja.
Köszönöm a gyors és kimerítő választ mind kettőtöknek. Akkor maradok az UCC ic-nél.
Pedig a 494-el igen sok gyári hegesztőgép készült. Hogy csak kettőt említsek: Elektrosta Elektrotig 200, UTP 200. A belinkelt rajzokkal nincs tapasztalatom, de az említett gépeket már javítottam. Az egyik 10, a másik 18 év után romlott el először. De egyik hiba sem vezethető vissza az IC szabályozási hiányosságaira.
A hozzászólás módosítva: Ápr 17, 2013
Ezért írtam ezt:
Idézet: Biztos vagyok benne, hogy a gyári megoldásokban nem a 494 hibaerősítője végzi önmagában az áram szabályozását. És akkor el is jutottunk oda, hogy egy UCC-vel egyszerűbben és jobban megoldható ez a feladat, mert az erre készült. A 494 meg nem, azt ki kell még egészíteni a megfelelő szabályozáshoz szükséges elemekkel. Lehet hogy árban az utóbbi sem drágább, de hogy bonyolultabb az biztos.„A 494-el ne építs ebben a formában hegesztőt” Egyébként lehet 2db fettel is hegeszteni mindenféle IC nélkül is, de az nem az a kategória amit bárkinek megépítésre ajánlanék.
Sanyi!
Mellékelem a rajzot.A vége és a letapadás védelem a Macié. Próbálkoztam egy egy tranzisztoros végfokkal is,de a snuber ellenállás nagyon melegedett, akármilyen kondi-ellenállás kombinációval próbálkoztam is. Meg volt a próba is sajnos nem végződött jól. 2cm hegesztés után valamiért leállt a PWM és oda lett a vége.Valamit elszúrtam a programban,vagy a PIC szedett össze valami zavart. Mint írtam is csak szerettem volna megpróbálni,hogy meg tudnám e csinálni a PWM előállításától kezdve a szabályozásig.
Az normális hogyha üresjáratban lejjebb tekerem a fesz állító potival a kitöltést Kb 25%-ra az üresjárati áram duplája lesz?Ez lenne a fesz generátoros üzemmód.A kitöltést max állásban mennyire állíthatom?Most 45% van,a kimenő fesz 45-46V.
Szia Sanyi!
A kínai PWM-es Co gépeknél a szabályozás teljesen azonos az MMA gépekével, a változás csupán annyi, hogy a primer árammérés csak biztonsági funkciót tölt be, az alapjelet potival képzed, a visszacsatolás pedig a szekunder feszültségről történik. Tapasztalatom szerint a potin beállított érték(alapjel) csak ívfogás után lesz aktív. Tervben van egy ilyen gép lemásolása,(szigorúan csak a javításhoz szükséges információ begyűjtése érdekében ) a gép gazdájától ígéretet kaptam erre. A hozzászólás módosítva: Ápr 18, 2013
Üdv!
"Ember küzdj és..." Csak úgykérdezném: miért kell mindjárt 3 PIC (összesen öt IC), lesz így valami extra funkció? Ha javasolhatnám, akkor kérném is, hogy pl. a samopal.su oldalon lévő kombi gépet PIC-esíteni - mondjuk kiegészítve a tolómotorvezérlő funkcióval? (abban 1 Atmega8 van, lehet érdemes lenne tanulmányoznod)
Üdv!
Hát, igen! Várunk már néhányan egy jó inverteres co gép rajzára (,de lehet csak én!) Persze a megépíthetőség házikörülmények közt azért kívánalom. Nemrég láttam egy jasic inverteres co gép varratait, de szörnyűnek találtam(csupa gutymó és hallgatni is borzasztó volt - semmi kellemes zizegé) . A starus gépemmel (MMA) számottevő hosszúságú hosszabbítón lógva extra varratot tudtam készíteni még függőlegesen is. Itt jegyezném meg, hogy megtapasztaltam a tech up gépem és a straus gép közti lényeges különbséget. A tech up -ban a vezérlés a tápfeszt a főtrafóról kapja (mint azt korábban itt a fórumon megállapítottuk) és így marhára nem bírja a távolságot "paks-tól". A strausnak meg mintha azt láttam volna, hogy külön táp üzemel, nem is aggódott CCA. 60m hosszabbítón és a 3 konnektoron, 1 T elosztón keresztüli tápláláson.
Amikor javítottam egy -szintén kínai-Co hegesztőt, a gép kipróbálásakor leesett az állam. Igen sokféle Co géppel volt dolgom, de ilyen finoman dolgozó, ilyen jól szabályozható géppel csak a csúcskategóriás gépek esetében találkoztam . A gép egy 220A-es 3 fázisú inverteres Rilon volt.
Belül semmi ördöngösség, semmi PIC vagy atmega. Mezei alkatrészek, és több nyákon kialakított vezérlés. Repülő vezetékekkel összehuzalozva. A nyákok korrekt kialakításúak, semmi SMD, mintha a Miller vagy a Fronius csinálta volna 20 évvel ezelőtt. Megtetszett. Ezt szeretném lerajzolni. Persze szigorúan csak javításhoz... |
Bejelentkezés
Hirdetés |














) a gép gazdájától ígéretet kaptam erre.
Persze a megépíthetőség házikörülmények közt azért kívánalom. Nemrég láttam egy jasic inverteres co gép varratait, de szörnyűnek találtam(csupa gutymó és hallgatni is borzasztó volt - semmi kellemes zizegé)
. A starus gépemmel (MMA) számottevő hosszúságú hosszabbítón lógva extra varratot tudtam készíteni még függőlegesen is. Itt jegyezném meg, hogy megtapasztaltam a tech up gépem és a straus gép közti lényeges különbséget. A tech up -ban a vezérlés a tápfeszt a főtrafóról kapja (mint azt korábban itt a fórumon megállapítottuk) és így marhára nem bírja a távolságot "paks-tól". A strausnak meg mintha azt láttam volna, hogy külön táp üzemel, nem is aggódott CCA. 60m hosszabbítón és a 3 konnektoron, 1 T elosztón keresztüli tápláláson.





