Fórum témák

» Több friss téma
Fórum » Digitális forrasztóállomás
Lapozás: OK   33 / 96
(#) emmzolee válasza fordkapcs hozzászólására (») Márc 20, 2013 / 1
 
Hello

Igazad van. Ezt akkor kifelejtettem belőle, bár ez gondot eddig nem jelentett, de a biztonság kedvéért be lehet építeni. Szerintem azért hagytam ki belőle a diódát, mert nem lesz ezzel a trafó csúcsra járatva és a rezonáns tagok is bekorlátoznak 140W-nál. Ezt még a fetek kibírják.
A tekercs primer oldalán van egy radiális bizti, ami azért megvédi a cuccot, ha nagy gáz lenne. Megmondom őszintén nálam nem kellett még annak a biztinek funkcionálni. Nem tudom volna-e olyan gyors, hogy megvédje a feteket.

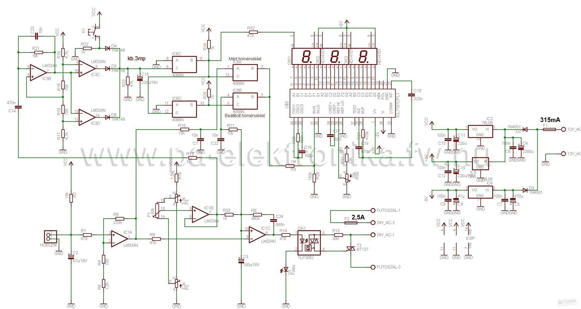
Itt a javított terv. Biztos még sokan megépítik ezt a jólsikerült forrasztó állomást.
A hozzászólás módosítva: Márc 20, 2013
(#) djadji hozzászólása Márc 21, 2013 /
 
Hello!
A digitális forrasztópákám NYÁK készítés alatt van, működik a tesztpanelen, köszönöm a segítséget.
Közben kezdeném a 220V-os páka szabályozását is. Ehhez kaptam a fázishasításos kapcsolási rajzot.
Kapcs rajz
Olvasgattam utána, de nem tudom megmondani, hogy annak az ellenállásnak és a többi alkatrésznek milyen paraméterekkel kell rendelkezniük. Ha jól gondolom a páka fűtőárama nem fog keresztülmenni az ellenálláson és a potin sem, vagyis az kb mindegy, hogy mekkora pákát fogok vele fűteni. Viszont akkor az az ellenállás lehet megyed wattos? És a poti is? Azt olyan kicsinek érzem...
Segtenétek beazonosítani az alkatrészek paramétereit?
Köszönöm!
(#) fordkapcs válasza emmzolee hozzászólására (») Márc 21, 2013 /
 
Köszi, a modosítást. (majd otthonról ránézek, itt nem tudom megnyitni)
A diódáról: pont az a lényeg, hogy a rezonáns tagok NEM korlátoznak sem 140W-nál, sem sehol, ha nincs bent a 2db dióda!
(#) proli007 válasza djadji hozzászólására (») Márc 21, 2013 /
 
Hello!
Még szép, hogy a páka árama nem fog átmenni a potin.. Azért van a triac. (De utána kellene nézni a triac-diac működésének nem?)
A 230V feszültségre nem teszünk negyedwattos vacakokat. Nem a teljesítmény miatt, hanem mert átüthetnek a kis méret miatt. 0,6..09W a normális méret. Potiban meg nem találsz ilyen nokedlikat, legfeljebb SMD-ben. A kondi fólia legyen, 100nF/63V-os. (De nagyobb feszültségű lehet ha az van.)
Ha meg keresel valamit, elsőként miért nem itt a HE-n teszed? Szerintem cikk is van róla..
üdv!
(#) djadji válasza proli007 hozzászólására (») Márc 21, 2013 /
 
Köszönöm, értem.
Utána néztem (monjuk valóban nem itt), Diac működést is megnéztem, BT137 adatlapját is, ezért írtam hogy olvastam utána. De biztos nem vagyok magamban, főleg, hogy 220ra fogom kötni. Ami 220V azt inkább meg fogom kérdezni. Fő az óvatosság.
(#) proli007 válasza djadji hozzászólására (») Márc 21, 2013 /
 
Oké, de ne itt, mert itt ez mereven OFF!
(#) janikukac hozzászólása Ápr 1, 2013 /
 
Tegnap kész lettem a szeptemberben elkezdett forrasztóállomásommal
(#) Johnny0004 hozzászólása Ápr 18, 2013 /
 
Helló, kérném szépen segítsen valaki! Köszönöm! Bővebben: Link
(#) t0bi válasza Johnny0004 hozzászólására (») Ápr 18, 2013 /
 
Szia!
Ha kezdő vagy ebben a témában, nem ajánlom az átépítést, mert életveszélyes! Vagy leválasztott, vagy 230-as izzóval sorbakötött (vagy mindkettő ) hálózatot használj!
Szükség lesz szkópra, de minimum egy LC-mérőre. Amit belinkeltél a másik topikban, ott mindent leírtam részletesen. A vasmagos tekercsről addig kell letekerni a huzalt, amig 55 uH nem lesz az induktivitása. A gyújtókondi és az izzóhoz való kimenetek nem kellenek.
Bővebben: Link
(#) Johnny0004 válasza t0bi hozzászólására (») Ápr 18, 2013 /
 
Szia! Ahogy ott le van írva nem tűnt olyan bonyolultnak, már áttekertem mindent, csak a feteket várom. Amúgy ezt nem értem, ott azt írtad pofon egyszerű, csak át kell tekerni a tekercseket, fet csere, most meg már életveszélyes, és nem ajánlott lett. (Nem arra gondoltam, hogy megnyaldosom majd a fetek lábait...) ...Érdekes ez a fórum itt is úgy működik, mint sajna az életben, hogy akik egymást ismerik, kedvelik azoknak részletes leírás van, akit nem annak ne csináld, mit nem értesz stb........bocs, ez nem konkrétan neked szólt, hanem úgy általánosságban.
A hozzászólás módosítva: Ápr 18, 2013
(#) t0bi válasza Johnny0004 hozzászólására (») Ápr 18, 2013 /
 
Téged is kedvellek, mint minden érdeklődőt: az előbb linkeltem a részletes leírást.
Egy kérdésből sok mindenre lehet következtetni a kérdezővel kapcsolatban (milyen az elektronikai alaptudás?, hány kiló?, szereti-e a szőkéket? stb), épp ezért ne gondold, hogy kiszúrásra mennek a tanácsok, hozzászólások. Sokan rengeteget segítenek...
(#) Johnny0004 válasza t0bi hozzászólására (») Ápr 19, 2013 /
 
Hát természetesen nem működik Előszőr mértem 10 voltot, meg 5-öt, aztán most meg semmi, passzolok.
(#) t0bi válasza Johnny0004 hozzászólására (») Ápr 19, 2013 /
 
(#) PetAd hozzászólása Máj 15, 2013 /
 
Üdv
Egy digitális forrasztóállomás építésén töröm a fejem. K típusú hőelemmel, 10 bites ADC-vel és 4,096V-os referenciával oldanám meg. Azon gondolkodtam hogy ha a hőelem jelét pontosan 97,6x-osra erősítem fel, akkor a mikrokontroller ADC-ének kimeneti értéke pontosan a a hőelem hőmérséklete lesz °C-ban.
pl.: A neten elérhető táblázatok szerint a hőelem 400 °C-on 16,395mV-ot ad le, erősítés után ez 1,6V lesz, ezután az ADC-be jut ami 1,6*(1024/4,096)=400-at ad vissza.
Esetleg erősítsek rajta még 2x ennyit, hogy az alsóbb tartományokban is pontosan mérjek?
A 2-vel való osztást egyszerűen meg tudom oldani egy jobbra shifteléssel.
(#) DecebaL válasza PetAd hozzászólására (») Máj 15, 2013 /
 
Ilyen IC-vel oldottam meg az új forrasztó állomásom, semmilyen más külső alkatrész nem kell. Sokkal jobb mint erősítés, controllerrel AD alakítás...
(#) PetAd válasza DecebaL hozzászólására (») Máj 15, 2013 /
 
Igen, ismerem a hasonló ic-ket én is nézegettem, de mindenképpen maradnom kell a műveleti erősítő mikrokontroller kombónál azokból akarom kihozni a maximumot.
(#) proli007 válasza PetAd hozzászólására (») Máj 15, 2013 /
 
Hello! A hidegpont kompenzációt akkor is meg kell oldani, és jobb ha nem1024 fokig mész, hanem 512-ig. Gondolom az is elég. (Átlagolni is kell valamiből.) De műveleti erősítő nem lehet egy "olcsó János", várhatóan kettős táp is kell. Amúgy a 3$-os MAXIM-hoz is kell a kontroller. üdv!
(#) PetAd válasza proli007 hozzászólására (») Máj 15, 2013 /
 
A hidegpont kompenzálva lesz, a műveleti erősítőnek OP07-et szánok szimmetrikus táppal, az offszet is nullázva lesz, a szűrésre is figyelek, az egyetlen problémám, hogy szeretném minél erőforrás kímélőbben de mégis viszonylag pontosan megoldani a mikrokontrollerbe való bevitelt.
(#) Johnny0004 hozzászólása Máj 15, 2013 /
 
Üdv! Egy problémával kapcsolatban szeretnék segítséget kérni. Van egy digitális forrasztóm PIC-es. Most átalakítottam hozzá egy pc tápot, a +12V-ról megy stab. ic-vel a PIC, és egy P csatornás FET-tel kapcsolgatja a +12V-ot a pákára, a fűtőszál másik végére a -12V megy. Működik is, de a hőelemen mért hőmérséklet az LCD kijelzőn nem egyenletes, ha pl. felfele lépked, közben vissza is lép, tehát nem egyenletes, olyan össze-vissza futkosás érzetét kelti, hagyományos trafóról tökéletesen ment, ezt vajon mi okozhatja? A hőelemen mérve egyenletes a változás. Valamilyen GND probléma lehet?
(#) vzoole válasza PetAd hozzászólására (») Máj 15, 2013 /
 
Ez így elméletben nagyon szép, de gyakorlatban jó eséllyel nem így fog működni.

Szerintem mindegy az erősítés, csak megfelelő felbontást adjon. Utána már nem nagy dolog átkonvertálni a megfelelő értékre.
(#) Johnny0004 válasza Johnny0004 hozzászólására (») Máj 15, 2013 /
 
Köszi a válaszokat
Rájöttem
(#) PetAd válasza vzoole hozzászólására (») Máj 15, 2013 /
 
Viszont én megpróbáltam erőforrást kímélni a pontos erősítéssel, de ha ez így nem megfelelő akkor ennek az erősítésnek a kétszerese lesz tehát 195x, így 400 °C-on 3,2V jutna az ADC bemenetére, és így csak 1x kell jobbra shiftelni.
Egyébként mi lenne ezzel a gond? Túl kicsi lett volna az erősítés és emiatt alacsonyabb hőmérsékleti tartományban nagyobb lenne a pontatlansága?
(#) PetAd válasza (Felhasználó 15355) hozzászólására (») Máj 15, 2013 /
 
Nézegettem ezeket az adatokat az OP07 adatlapján, a drift kb 2-3 °C-nyi eltérést okozhat, az offszetet a kompenzálni fogom, a zaj ellen pedig a műv. erősítő előtt és után is aluláteresztő szűrőt rakok. 5°C-nyi hiba körül jó lenne maradni.
(#) orcika70 válasza PetAd hozzászólására (») Máj 15, 2013 /
 
A kapcsolási rajz megalkotója pont ezzel az erősítővel valósította meg a forrasztóállomását.
(#) PetAd válasza orcika70 hozzászólására (») Máj 20, 2013 /
 
Én is majdnem teljesen ugyanilyent tervezek, viszont szeretnék rakni a hőelem pozitív kimenetére tehát a műveleti erősítő nem invertáló bemenetére egy felhúzó ellenállást, hogy ha megszakadna az összeköttetés akkor +5V kerüljön rá és ne kezdjen el fűteni, mert 0-t érzékel. Persze a műveleti erősítő után lesz egy Zener dióda és egy ellenállás az ADC bemenetének védelme miatt. 2,2kOhm-ra gondoltam, mert másra is szeretném használni azt a vonalat, nem lenne túl kevés neki? Az oldalon lévő kapcs. rajzokban mindenhol 10k-t látok. Nem lenne jó ha a rajta átfolyó áram meghamisítaná a mérést.
(#) every hozzászólása Máj 30, 2013 1 /
 
(#) every hozzászólása Máj 30, 2013 /
 
(#) PIC hozzászólása Jún 4, 2013 /
 
Sziasztok!
Kérni szeretnék egy kis segítséget. Megépítettem a "Forrasztó állomás II"-t (kapcsrajz mellékelve). Saját nyáktervet készítettem. Egy apró hibától eltekintve tökéletesen működik, de azért szeretnék rá megoldást találni. A problémám a következő:
Bekapcsolás után 1-2 perc elteltével kezdi el fűteni a pákát. Addig a szobahőmérsékleten mért hőmérsékletét mutatja (kb. 19-20°C). Ha tapizom a műveleti erősítőket, optocsatolót, vagy néha a potit is elég, máris elindul magától a fűtés és szépen jelzi, hogy melegszik a páka. Nyilván amikor valamihez hozzáérek az előbb említettek közül, akkor átvált a beállított hőmérséklet kijelzésre és amikor visszavált a jelenlegire akkor látom, hogy már 25-35-45 stb... tehát melegszik. Az az érdekes, hogy ha nem nyúlok hozzá bekapcsolás után, akkor is egy pár perc után elkezd fűteni. Addig amíg ez nem következik be, pl. 18°C és 19°C között ugrál a kijelző. Ha kikapcsolom majd visszakapcsolom az áramkört, akkor tökéletesen működik, abban az esetben ha nem hűlt le teljesen a páka. Ha lehűlt akkor ugyan ez a helyzet, úgy vettem észre.
Tud valaki segíteni ebben, hogy mitől lehet?
(#) proli007 válasza PIC hozzászólására (») Jún 4, 2013 /
 
Hello! Nézd át a forrasztásokat, hátha valami oxidációs hiba van. Vagy a panel "szitaszövet". Amikor tapizod átüt az oxid, és működik. Hiba lehetne még a műveleti erősítő reteszelődése. De LM324-nél ez nem jellemző. Viszont néhány méréssel el lehetne dönteni mi van. Persze ha a műszerzsinór érintésére el nem indul. üdv!
(#) PIC válasza proli007 hozzászólására (») Jún 4, 2013 /
 
A vezetősávok nagyon közel vannak egymáshoz néhol. Átnézem! Köszönöm az infót, majd jelentkezek megoldódott e a probléma.
Következő: »»   33 / 96
Bejelentkezés

Belépés

Hirdetés
XDT.hu
Az oldalon sütiket használunk a helyes működéshez. Bővebb információt az adatvédelmi szabályzatban olvashatsz. Megértettem