Fórum témák

» Több friss téma
Fórum » Hangváltók (készítése)
 
Témaindító: crom3x, idő: Okt 30, 2005
A mértékegységeket a mérőszámtól szóköz választja el. A személynevekből képzett mértékegységek (Volt, Ohm, Amper, stb.) nagybetűvel írandók!
Lapozás: OK   91 / 133
(#) zenetom válasza dudassandor1 hozzászólására (») Ápr 27, 2013 /
 
Egy aktív ládának az erősítőjét javítottam, és már úgy érkezett hozzám, hogy le voltak húzva a kábelek a hangváltóról, a srác ma délután hozza a kábeleket.
A hangszórót elég nagy meló lenne kiszedni, de gondolom gyári van benne.
Szerk.: "Y" kábellel van kiváltva a speakon csatlakozó, mert ugye a komplett erősítő a dobozban van benne.
A hozzászólás módosítva: Ápr 27, 2013
(#) dudassandor1 válasza zenetom hozzászólására (») Ápr 27, 2013 /
 
Egyébként mi a kérdésed vele kapcsolatban?
(#) zenetom válasza dudassandor1 hozzászólására (») Ápr 27, 2013 /
 
Hát hogy kell bekötni, de így már világos. A "LOW" saru egyben a bemenet is.
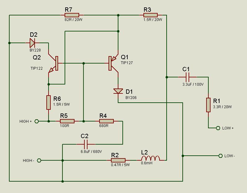
Viszont arra kíváncsi vagyok, hogy a HIGH kimeneten miért mérek szinte rövidzárat. Az áramkört visszakövetve 2 ellenálláson keresztül 3ohm van a "HIGH +" és a "HIGH -" közt.
(#) dudassandor1 válasza zenetom hozzászólására (») Ápr 27, 2013 /
 
Igen a LOW saru lehet a bemenet is. (valószínűleg a nyák kialakítása olyan, hogy többféle hangsugárzóba is ezt teszik, csak kiegészítik más csatlakozókkal stb.)
Nem tudom melyik ellenállásokon mértél, tehát nem biztos hogy rossz.

Lehet, már át kellene menni a hangváltós topickba!!
A hozzászólás módosítva: Ápr 27, 2013
(#) zenetom hozzászólása Ápr 27, 2013 /
 
Átjöttünk az erősítős topikból.
Szóval biztosan jó, hiszen gyárilag így van, csak furcsálom. De megpróbálom visszarajzolni (már mindjárt kész, csak nem egyszerű ).
A hozzászólás módosítva: Ápr 27, 2013
(#) dudassandor1 válasza zenetom hozzászólására (») Ápr 27, 2013 /
 
Rendben!
(#) bajtaig válasza zenetom hozzászólására (») Ápr 27, 2013 /
 
Ilyenre van ráforrasztva!
(#) zenetom válasza dudassandor1 hozzászólására (») Ápr 27, 2013 /
 
Ha nem rontottam el semmit, akkor így néz ki a kapcsolása.
Bár nem szoktam ilyenekkel foglalkozni, lehet csak nekem furcsa.
A hozzászólás módosítva: Ápr 27, 2013
(#) dudassandor1 válasza zenetom hozzászólására (») Ápr 27, 2013 /
 
Jó lehet, bár szerintem a C2 az csak nF !? Nem lehet? Itt egy hasonló rendszer is.
(#) zenetom válasza bajtaig hozzászólására (») Ápr 27, 2013 /
 
A hangváltó? Igen, az.
(#) zenetom válasza dudassandor1 hozzászólására (») Ápr 27, 2013 /
 
No ez érdekes, a panelon 6.8µF van írva, az alkatrész pedig 6.8nF-os.
(#) bajtaig válasza zenetom hozzászólására (») Ápr 27, 2013 /
 
Fel akartam tenni egy proel hangváltó rajzot, de bpm formájú és nem megy!
(#) dudassandor1 válasza zenetom hozzászólására (») Ápr 27, 2013 /
 
Elnyomtatták lehet. Jónak tűnik. Viszont a tied csak 12dB/oktávval vág. Attól még jó, ez, csak magasabb frekiről kell hogy induljon a vágás, hogy ne essen bele sok alsóbb tartomány a hangszóró hangképébe. Ez kb. 3500Hz körül vághat.
A hozzászólás módosítva: Ápr 27, 2013
(#) Davidd válasza dudassandor1 hozzászólására (») Ápr 27, 2013 /
 
Udv! Nekem is fix ilyen hangvaltom van, nem-e tudod a tekercs erteket hogy mennyi ferritel egyutt? En kivettem a 2 ohmos csillapito ellenallast, a 3.3µF kondit kivettem, helyette betettem a 6.6uf es a 6,6-os helyett egy 20µF igy kalkulatorok szerint 1800Hz ig van leengedve, de ott irja hogy 0,6 mH kellene a tekercs legyen, es nemtudom ennek mennyi az erteke. A magasamat lelehet engedni 800Hz-ig szoval nincs vele baj. Csak kivancsisagbol kerdezem mennyi az erteke annak a tekercsnek?
(#) dudassandor1 válasza Davidd hozzászólására (») Ápr 27, 2013 /
 
Szia! Milyen az a magas? Azt azért beleszámoltad, hogy a vágás meredeksége miatt a hangszóróba azért jut rendesen is a vágási pont alatti frekvenciákból is?! Nyilván csökkenő tendenciával - a vágás meredekségének megfelelően - de azért jut! Én biztosan nem engedném le addig.
(#) Davidd válasza dudassandor1 hozzászólására (») Ápr 27, 2013 /
 
18dB/oktav ugye.Ez a magas szep meretes darab.1800Hz- 800ig 18db/oktav vagassal hany dB csillapitas van kb?
A hozzászólás módosítva: Ápr 27, 2013
(#) dudassandor1 válasza Davidd hozzászólására (») Ápr 27, 2013 /
 
Látom, aranyos a kicsike! Én azért visszatenném 2500-3000 Hz-re, még ha 18dB/oktáv is a vágási meredekség! A hangszóró is meghálálja, és szebben is szól szerintem.
(#) Davidd válasza dudassandor1 hozzászólására (») Ápr 27, 2013 /
 
Meg gondolkodom rajta, mert ugyis az L-paddal sok esik a hangvalton, mikor csak epp a hangvalto reszt hasznaltam[kiprobaltam] sokkal jobban szolt, nem fogta vissza annyira a hangvalto.Mellekelek egy kepet, most ahogy nekem van kereken 2000Hz-nel kezd vagni.
A hozzászólás módosítva: Ápr 27, 2013

Hangvalto.png
    
(#) dudassandor1 válasza Davidd hozzászólására (») Ápr 27, 2013 /
 
Mekkora az érzékenysége a magasodnak? Tudod? Mert a feszosztó lehet hogy elkel rajta. Persze ezt csak a hozzá rendszerben használt mély/közép ismeretében tudod beállítani.
(#) Davidd válasza dudassandor1 hozzászólására (») Ápr 27, 2013 /
 
Elozo oldalra bekerult meg egy kep, pontos erzekenyseget nem tudom a melykozep allitolag 98dB, de tenyleg egyszerre szolnak, nem ordit tul a magas a melykozepen.
(#) dudassandor1 válasza Davidd hozzászólására (») Ápr 27, 2013 /
 
Értem! Rosszul értelmezhettem az írásod, azt értettem, hogy 800 Hz-nél van a keresztezési pont!
Ha füllel meg jó a hangkép (nem ordít túl és nem is kevés), akkor nagy baj már nem lehet!
(#) Davidd válasza dudassandor1 hozzászólására (») Ápr 27, 2013 /
 
2000Hz-nel van a keresztezes, csak a magasat lelehet engedni 800ig, es mig igyis 2000-tol 18db/oktav vagassal 800ig mig leer addigra, mar szepet vag es nincs baja. Most megyek az egyikbe viszakotom a vedelmi reszt az L-paddal egyutt, megnezem menyit fog vissza, mert ugyis sima topban van benne amit majd tda7294-hid fog hajtani, es nem baj ha van eleg magas benne.[subnak meg t.amp ta2400-as] Koszonok minden infot, tovabbi szep delutant!
A hozzászólás módosítva: Ápr 27, 2013
(#) dudassandor1 válasza Davidd hozzászólására (») Ápr 27, 2013 /
 
Nincs mit! Szép napot neked is!
(#) McDeath hozzászólása Máj 5, 2013 /
 
Sziasztok!
Kérdésem volna hozzátok, mégpedig annyi hogy van egy hangsugárzópárom, amihez kellene hangváltó. Ami eredetileg volt benne az kb 1-1 kondi aztán kifújt. A dobozon a következő információk vannak: 1PF06747 Imp.: 4ohm Teljesítmény:10W. Na amik benne vannak az valójában egy 5w 8ohm-os magas sugárzó és egy 15W-os mélysugárzó. A magas elé sorba be van kötve egy 8µF-os kondi. Így szerintem kicsit sok a magas mert a mélyet nem lehet hallani. A meghajtásról egy Samsung MAX-N54 hifi gondoskodik, amiben egy STK végfok IC csücsül. Probléma pedig annyi lenne hogy túl sok a magas.
A segítséget előre is köszönöm.
Üdv McDeath
(#) MAron hozzászólása Máj 29, 2013 /
 
Sziasztok,
Először is nagyon kezdő cinezgető vagyok, nagyon rég több erősitőt meg hangfalat keszitettem, javitottam, de már sokat fakultak az ismeretek.
A következőben szeretném sokkal tapasztaltabb társaim tanácsát kérni: egy CB rádio napi használója vagyok és nagyon zavar az időnkénti nagyon erős bezúgás, ami többnyire magas, éles hangon történik. Néha más rádiósok beszéde is erás háttérzúgással hallatszik.
Hogyan lehetne egy egyszerű megoldással "levágni" ezeket a magas hangokat?
Gondoltam probálkozom egy egyszerű kondenzátor párhuzamos (vagy soros?) bekötésével, de mivel nem vagyok biztos hogy jó megoldás, nem probálkoztam még. Nem szeretnék kárt tenni a rádióban sem. Gondolom ugyanakkor egy egysávos hangváltó is megoldhatná a problémám. Tud valaki tanácsot adni? Esetleg kapcsolási rajzot, kondenzátor, tekercs adatokkal?
Csatolva a szóban forgó CB rádiót (tti TCB550).
Köszönöm.
(#) ptesza válasza MAron hozzászólására (») Máj 30, 2013 /
 
A kondi átengedi a magas hangokat. Felül áteresztőként működik. Egy tekercs kell neked sorosan a hangszóró elé. 0,1-0,5 mH tekercseket próbálj ki , nem kell vastag huzalból jó a 0,2 -es is.
(#) MAron válasza ptesza hozzászólására (») Máj 30, 2013 /
 
Nagyon köszönöm, megpróbálom. Sokat segitene ha nem kellene egész nap az erős zúgásokat hallgassam. Mégegyszer köszi!
(#) pucuka válasza MAron hozzászólására (») Máj 30, 2013 /
 
Van zajzár is, használni kellene. A magas hangokat kiszűrheted, ha a hangerőszabályzó potméterre ráteszel egy 10 nF kondit.
(#) MAron válasza pucuka hozzászólására (») Máj 30, 2013 /
 
Köszi. Le tudnád irni pontosabban hogyan tegyem rá a kondit?
(#) MAron válasza (Felhasználó 13571) hozzászólására (») Máj 31, 2013 /
 
Köszönöm!
Következő: »»   91 / 133
Bejelentkezés

Belépés

Hirdetés
XDT.hu
Az oldalon sütiket használunk a helyes működéshez. Bővebb információt az adatvédelmi szabályzatban olvashatsz. Megértettem