Fórum témák
» Több friss téma |
Fórum » NYÁK terv ellenőrzése
Szia!
Köszönöm az észrevételeket! Igazából ez nem egy kész nyákterv volt, hanem egy ötlet felvetés, hogy hogyan lehetne a nagy áramú részt elkülöníteni a vezérléstől. ellentétben a kérdező által feltett nyák tervel, ahol a negatív teljesen körbefogja a teljes vezérlést amin elvileg nagy áramok folynak. De természetesen kijavítom amiket írtál.
V2. Ha van még valami észrevétel azt is javítom, ha leírjátok!
Nekem még mindig jelez egy túl kicsi szigetelési távolságot a 24V -os Zénernél. A puffer és a melegedő BD244 is túl közelre került.
Neked mennyire van állítva a réztávolság 0.25 re?
Szia!
0,2 mm- re, amit már elég nehéz tartani vasalásos módszerrel. Ez utóbbi már jó. A hozzászólás módosítva: Ápr 24, 2013
Már majdnem olyan mint az "eredeti" (szerintem hasonló).
Nem emlékszem, Te miért rajzolod át? A hozzászólás módosítva: Ápr 24, 2013
Szia!
Elnézést hogy átrajzoltam, de a itt kértek ellenőrzést egy nyáktervhez, amiben volt pár hiba, ezért megpróbáltam egy másik megközelítésből megrajzolni gyakorlásként. Egyébként a Te verziódat eddig nem is láttam. Üdv Kokozo.
Milyen hiányosságot találtál az eredetiben, ami miatt indokoltnak láttad újra rajzolni?
Szia!
Köszönöm szépen a segítségedet kokozo és neked is Hp41C. Hétvégéig még elmarad a nyákgyártás, ha még valami hiba van kokozo nyáktervébe kérlek szóljatok. Üdv. Attila!
Sziasztok!
Van egy kapcsolásom. Csak az a baj hogy nem tudok hozzá nyákot tervezni valaki tudna segíteni esetleg megtervezni a nyákot Sprint Layout-tal ? Előre is köszönöm!
Hello! Egy vezetősáv hiányzik belőle.. üdv!
Szia!
Igazából itt nem helyetted kellene megcsinálnunk, hanem ha elakadsz valamiben akkor segítenünk kellene. Mivel az előzőt megcsináltuk helyetted így most te is mutass fel valamit. Ha elakadsz segítünk.
Sziasztok!
Készítettem egy STK200-as AVR programozót. Készítettem hozzá egy NYÁK tervet is. Mit javítanátok ki rajta?
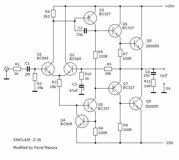
Sziasztok! Elkeszitettem egy erosito sztereo panelt. Vessetek ra nehany pillantast, az ellenallasok direkt ilyen nagyok, mert kb minden bontott alkatresz lesz a panelon, es hogy ferjen bele. Becsatolo kondinak esetleg mondjatok egy erteket hogy milyet hasznaljak.
A kondi mellett mi az a felirat, hogy 2M? Ez valami szovjet kapcsolás?
Nemtudom, ezert kerdeztem a becsatolo erteket. Most latom kihagytam az 1 k, betettem mostmar csak jo lesz.
A hozzászólás módosítva: Ápr 29, 2013
Szia!
C4, R11 a terven csak dísznek van? A hozzászólás módosítva: Ápr 29, 2013
Az csak a zobel tag ha jol tudom, anelkul is ugyanugy mukodik az erosito, csak a magasfrekvencias gerjedest gatolja.
A bal oldali 100 Ohmos ellenálláson egy átkötés átmegy ami zárlat lehet. Ezt el lehet tüntetni ha a 100 ohm feletti tranyót 180 fokkal elforgatod és újra kötöd ezzel 2 átkötést meg lehet spórolni.
Maskulonben jonak tunik a terv? Holnap mar marnam is le oket.
Szia!
Kicsit megkésve de elvileg jónak tűnik, csak nagy..
Vau,* nagyonszepen koszonom!
*Mi ez? A hozzászólás módosítva: Máj 2, 2013
Nem kell bele egy átkötés se..
Köszönöm szépen!
Sokkal egyszerűbb átláthatóbb... Köszönöm! |
Bejelentkezés
Hirdetés |


















