Fórum témák
» Több friss téma |
Feltettem régebben a megoldást. Megszakításból kell figyelni, hogy a DS elkészült-e. Keress vissza, most én sem tudom melyik lapon lesz...
Megtaláltam, igaz nem mindent értek de még nem is teszteltem de valoszinü hogy jó.
Viszont van egy észrevételem amire nem sikerült még gombot varrni. A DS megbolondul 80 fok felett. Erröl van tapasztalat mert idáig nem volt bajom ha LCD-t használtam de a segmenskijelzö most áll teszt alatt.
Sziasztok! Ezt a grafikus touch-os lcd-t szeretnem FC-ban kezelni. Az lcd-vezerlo SSD1289. Hogyan, milyen modban tudnam meghajtani a pic-kel? Egyelore konkret pic nincs kinezve. Amik szoba johetnek (egyelore) 16F877, 887, 690, 18F4550, 18F97J60. Tovabba masik kerdesem, milyen progival tudok kepeket tervezni bele, hogyan tegyem a kepeket a kijelzore? Koszi! Udv! Imre
Sziasztok!
Hogyan tudok gyököt vonni flowcode - ban Uint típusú változóból? Az sqrt() függvény nem működik. Köszi.
Sziasztok
Ez a timer nem megy de megoldottam egy egyszerü villanással 5mp-ként. Teljesen más dolog, használhatok egy lábat be illetve kimenetként? Tudom hogy nem teljesen ide vág a dolog de lehet hogy másokat is segit. Az elképzelésem hogy a kimenet láb csak egy adott elágazásban futna és akkor nem is müködne a kimenet. Például: RA2 ha kapcsol akkor aktiv magas ha viszont bemenet ként megy akkor magsra huzom fel. Jólgondolom?
Sziasztok !
Hát.....sokadik nekifutásom a Rotary Encoderrel. Megy valahogy ,de nagy eret nem vágok magamon ,lehet kidobom az összeset a csodába. Sikerült ezt már valakinek rendesen bekalibrálni ? Vagy lehet ,hogy csak ezt a fajtát nem lehet ?Lomexben kapható darab. Ugye, ezt akartad írni? A hozzászólás módosítva: Máj 9, 2013
Üdvözletek!
Szert tettem néhány Nokia5110 -es kijelzőre. A karakteres lcd -ket már sikerült megszelídítenem, de erről a kijelzőről, illetve vele kapcsolatos SPI kommunikációról nem találtam példafájlt, (természetesen Flowcode -ost) amin elindulhatnék. Csatoltam az általam összeszögelt programocskát, amellyel természetesen nem működik .Mivel a kijelző kommunikációja alapvetően nem bonyolult, feltételezem, hogy valami -a tudatlanságomból adódó- hibával/hibákkal van tele. Szeretnék segítséget kérni, hogy legalább addig eljussak vele, hogy egy árva pixelt kitegyen, a többi már csak kitartás kérdése lenne... Csatolok egy linket a pdf-hez, a 19. oldalon található az alap 5 instrukció, amit a programomban használtam. http://www.skpang.co.uk/catalog/images/lcd/graphic/docs/User_Manual...10.pdf
Persze ! Meg még annyit ,hogy a macska rúgja meg !
Átnézted adatlapon a SPI lábakat ?
SPI CLK RC3 SPI OUT RC5 A hozzászólás módosítva: Máj 9, 2013
Üdv!
Igen, de az a fura, hogy logikai analizátorral, SPI -re dekódolva amit a Pic küldözget, nem egyezik azokkal az értékekkel, amiket a folyamatábrán megadtam. A teszter elvileg jó, Rs 232 -nél is ezt használtam, ott helyes értékeket dekódolt. Attól tartok, esetleg a Flowcode SPI konfigjában nem jól állítottam be valamit/valamiket... Én így használom: Rst-C0 CE- C1 D/C- C2 Dat- C5 Clk- C3 A hozzászólás módosítva: Máj 9, 2013
Van esetleg egy rajzod hogy is használod
?
Sziasztok !
Ez a bekötésem.... Nem prelleg szerintem ,hanem simán rossz helyen kapcsol.
Bevezetve egy B változót ?
Tök mindegy mit csinálsz vele ,a szoftver - tekintve még azt is ,hogy portmegszakításban megy - tökéletesen kezeli a dolgokat ,maga a RotaryEncoder a rossz.
Megtekerem pl. balra 1 riccenést ,kijelzőn 0 ból 2 lesz ,aztán megpróbálom jobbra 1 riccenés ,várván megint 0 ,de ehelyett 4 ,néha 6 lesz belőle. Simán multimétert ráteszel a lábaira és hol kapcsol ,hol nem ,néha elég ,ha csak hozzáérsz és kapcsol ,stb. Én is kezdek rájönni ,hogy nem hiába 103Ft. A hozzászólás módosítva: Máj 10, 2013
Majd Simpi jól kipróbálja és mond valamit .
Nekem szerencsére van itthon 10-15 db. A hozzászólás módosítva: Máj 10, 2013
Szia!
Szedd szét a rotaryt és nézd meg mi a kontakt hibás benne, ha kell görbíts valamelyik belső lábon, hátha megjavul.
Szia !Szétszedtem ,hibátlannak látom.
De mint mondtam nem egy darabról beszélek. A hozzászólás módosítva: Máj 10, 2013
Próbáld meg a 100n-os kondit a 2 ellenállás csomópontjához kötni hátha.
Mevolt már
![]() Mondom ,szerintem rossz a konstrukciója ,rosszkor kapcsol. A hozzászólás módosítva: Máj 10, 2013
Szerintem meg ,de ne hagyatkozz teljes mértékben az én hozzá nem értésemre !
Hátha szerencsével jársz !
Tényleg kíváncsi vagyok !
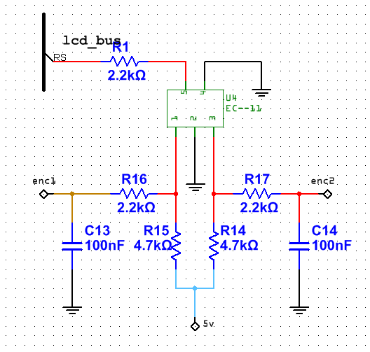
Ugyan ilyen ,ugye ?
Akkor nem teljes a nyugalmam.
Biztosan vannak azért működő verziók is a Rotary -k között....
Hát ja!Köszönöm a fáradozásod,maradok a potinál.
Az a kérdés azonban felmerül bennem ,hogy a fenébe működnek a legeslegolcsóbb műszaki cikkek ,amikben ilyenek vannak.Nem hiszem ,hogy azokba 8000/db az encoder ,de még 2000 sincs ,hiszen az egész dolog 3-4e Ft.Nem konkrét példa ,csak általában. |
Bejelentkezés
Hirdetés |





.


