Fórum témák
» Több friss téma |
Igen végül is tudtom szerint , három IC jöhet szóba úgy igazából, vagy még a "gyengém" az önrezgő kapcsolás.
IR2153 Erre azért még sok a panasz. SG3525 0° alatt nem működik csak a drágább változat. TL494 igen, ez egy jó választás kiforrott technika, és olcsó. Indulhat a kapcsolások keresése a neten. kaqkk@ A tiedet egy kicsit bonyolultnak tartom. Láttam én már egyszerűbbet is. Meg azok a 220ohm 1W ellenállások minek oda. ![]() Egy modernebb Fet-nél nem kell ekkora ellenállás.
Azon gondolkozom, hogy az "elsütés" pillanatában leállítanám a tl494 et hogy a fetek ne legyenek "túlterhelve " A villantást egyszerűen egy 555 el vezérelném (és megtartanám az inverteres kapcsolás tirisztorkörét)
Egyenlőre még "csak" az inverter van megtervezve , de erőltetem a dolgot
Tisztelt!köbzoli,kaqkk,és kila!Bocsánat a késői reagálás ért!De sajna csak most kerültem újra a gép elé!!Fel raktam úgy ahogy volt azt a villanypásztort.Talán megfogja így is a mangalicáimat.(3-4mp)az ütések közti idő!
Köszönöm a rám fordított időtöket!
Jó reggelt.
Ne kapcsold ki hanem kondenzátoron keresztül töltsük a nagyobb fő kondenzátort. Ennek az az előnye hogy nem fogja rángatni az egész invertert szikra leadásakor. Mert a ki-be kapcsolás is növeli ám fogyasztást. Ha a primer feszültség elég a nem duplázóst ajánlom inkább, kisebb segéd kondenzátor kell. A hozzászólás módosítva: Máj 12, 2013
Üdv.
Csak kérdezni szeretnék amit bejelöltem a képen az helyes? A pozitívot földelled? most akarom megépíteni de ezt nem értem. Válaszod előre is köszönöm.
Hát ez a kapcsolás nagyon állat! Gyújtótrafóval eléggé jól húz de sima 12V/220V trafóval is rendesen csetteg
és még megvannak a káposztáim is
Megépitettem uli inverteres pásztorját tökéletesen megy, mellékeltem 1 videót is csak tömöritve tudtam felrakni. (Köszönet érte ulinak) ittis fetet alkalmaztam IRF 830.
A hozzászólás módosítva: Máj 22, 2013
Szia mindenki szeretném meg kérdezni a meg építtet pásztor, mi alapján működik.,és a trafó 12/220v használok.Nem működik mi lehet a baj a trafónál nem mérek feszültséget .
Köszönöm a segítséget. A hozzászólás módosítva: Máj 23, 2013
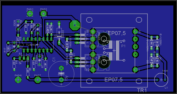
Szia! Ennek hol találom a rajzát vagy még esetleg a nyák lap tervét? Köszi
Tessék ez ugyan az csak sokkal kisebb És fetes.
Sziasztok!Kis érdekesség nekem tetszik...Villanypásztor
Köszönöm szépen a segítséget! Egy hete tökéletesen működik a pásztor.
![]() A lovakat, kecskéket bent tartja ahogyan kell neki. Gondom a birkákkal akadt. Megütni megüti őket ezzel nincs gond, viszont mikor át akarnak menni a pásztoron akkor egyesével nekifutásból keresztül rongyolnak rajta. Az alsó szálat feltolja és átbújik alatta. ![]() Arra gondoltam, hogy rövidebbre veszem a szikrák közötti időt, mert mire 1s múlva jön a következő addigra a bari a túloldalt van. Cseréltem a nagyfeszültségű körben a Ci kondit és az Ri ellenállást kisebbre, de a kb 0,5s-os impulzusidőhöz már valószínűleg lassú a töltőkör, nincs elég feszültség, kicsi a szikra. Nagyjából 5 kV a kijövő feszültség a szikraközön beállított 10-11kV helyett. Hol kellene még módosítanom?
A birka az egy külön műfaj a pásztorok fogalmában,a szőre miatt sokkal erősebb pásztor kellene.Azt még megpróbálhatod,hogy az inverterben a trafót kicseréled 230/6V/4-5W -ra,bár nem tudom,most mekkora van benne.Ezzel a megoldással emelkedni fog a pásztor áramfelvétele az akkuból,de nagyobb feszültségre tölti a kondenzátort,persze csak akkor,ha adsz neki időt is,így nagyobb lehet a kimenő feszültség.Az 5kV szerintem kevés,főleg barikának.Nem mindegy az sem,milyen hosszú a karámod és mennyire jól van megépítve.A szikraköz kb. 10mm legyen,e fölött már átüthet az autótrafó s akkor semmit nem ér az egész.
Hát nem egyszerű az biztos. A mostani trafó 230/9/4,5VA, egy 25 mikrós kondit tölt. Alap esetben az 1s-os szikraidővel rendesen áthúzza a 12mm-es szikraközt. Ez elég a birkának, meg is csapja gyapjún keresztül is. 4db legelőkert van kialakítva, műanyag villanypásztor oszlopokkal, 3mm-es pásztor zsinórral, kb 50*50m egy legelőkert. Egyszerre csak 2 kert van üzemben, a többi szakaszolóval le van választva. Az alsó szál 35cm-en van a kos pedig rájött, ha nekifut akkor át tud bújni anélkül, hogy megcsapná a pásztor. Persze miért is ne, a többi is nekiáll próbálkozni. Mikor lejjebb raktam, akkor vitte magával az egész karámot.
Ezért gondoltam, hogy rövidebb szikraidő kellene, hogy bújás közben is odaverjen neki.
Erősebb karám kell.. A birkák végtelenül buta állatok, amiket én ismertem, sose tanulták meg tisztelni a villanypásztort pedig sokszor megvágta őket..
Akácoszlop, alulra meg 4-es horganyzott huzal, ha meg is nyúlik, újra meg lehet feszíteni.
Sajnos mivel ez mobil karám így nem tudok erősebbet csinálni, 2-3 havonta át kell telepíteni. A lefúrt akácoszlopot meg elég nehézkes mozgatni.
Amúgy tényleg nehéz bírni velük. A kecskék 2 perc alatt megtanulták, hogy nem szabad játszani vele. A birkák meg mennek amerre látnak. Üti is őket rendesen, mert hallani mikor nyögnek. Főleg most nyírás után, de az istenért nem tanulnak belőle.
Ha jól emlékszem,akkor Te az inverteres pásztort lapátoltad össze,az 555 ic 6 és 7 lábától vedd ki a diódát (ha bent van) és mérj feszültséget a 25µF/450V kondenzátoron,kíváncsi vagyok mekkora értékű,aztán,ha kell,majd mondom tovább.Ezzel az áramfelvétel az akkuból kb. 160-200mA környéki lesz,ha minden igaz,de egy 55Ah akkuval elmehet egy hétig is egyfolytában.Várom mit mondasz.
Hello!
Tetszik a topic. Igaz csak feluletesen neztem meg a feltett kapcsolasokat/hozzaszolasokat, de ajanlom figyelmetekbe az altalam tervezett/kivitelezett villanypasztor legegyszerubb valtozatat. Sok elonye mellett harmat emlitenek: 1. 8-15V-ig hasznalhato 2. maximalis aramfelvetele 180mA (kondi allapotatol fuggetlenul) 3. sok alkatreszet bontott ATX tapbol be lehet szerezni Jo munkat hozza! Es elnezest, hogy nem ekezetes betuket hasznalok ![]() Ha van kerdes, tedd fel nyugodtan. A hozzászólás módosítva: Jún 4, 2013
Igen, inverteres. Végül a te kapcsolásod szerint lett módosítva. Nincs dióda az 555-ön. 100-120V-nál sül ki a kondi.
Lomiból szert tettem 14db napelemes kerti lámpára, amikből kitermelem a napelemet és ezeket akarom felhasználni a pásztor akkujának töltéséhez. Így nem gond a nagyobb fogyasztás.
Nagyon alacsony feszültségre töltődik az a kondenzátor! Ennél sokkal több kellene.Nálam a 16µF kondi akár 360 voltra is töltődik,így kerül rásütésre az AGYT-re.meg kellene vizslatni,nálad miért nem megy följebb a feszültség.Ha minden alkatrész azonos a rajz szerint,akkor kell,hogy jobban töltse fel.A kondin a töltőfeszt csak mutatós műszerrel tudod elfogadhatóan megmérni a DVM csak szaladgál.
Annyi a különbség, hogy az inverter körben a 100 mikrós kondi nincs bent, helyette egy 1N4004 dióda van, ezen kívül teljesen azonos. A potit is kivettem belőle.
Visszakerestem kicsit,nálad az R1 és R2 nem az ami az enyémben van (470 helyett 220 ohm és 6,8k helyett 2,2k van az enyémben,köbzoli ne verjél meg!),a 100µF kondi nem lényeg a 100nF ok és a kisütőkörben 1M és 22µF/63V kondi BT151/800 tirisztor.Az inverteres részbe milyen típusú tranzisztort építettél be?Nekem simán tölti a 16µF kondit 360V értékre,de fel tudom 400V is tölteni,tehát,nálad is működnie kell a dolognak.Nem dicsekvés,de most egy 2,5km hosszú kerítésen 7 sor vezetékkel,tesztelnek egy pásztoromat,ami akkuról megy s a kisütőkör egy 16µF/450V 400 voltra töltött kondit sütöget az autótrafóra.A laikus tulaj szerint jó,mert üt mint az állat,de majd kiderül a hosszabb üzemelés után,egyenlőre kissé kétkedek a dolgon.
Helló Győző!
Ez igen!! Nagyon akkurátus a dokumentum és a kapcsolás is. Olyan szépen elkészítetted mint egy diploma munkát. A közelmúltban nekem is a PC tápegység kis inverter trafója ugrott be, hogy ide pont jó lenne. Próba képen építettem is vele egy hasonló blocking oszcillátort és szépen cirippelt. Üdv. Gábor
Üdv.csak pár kérdés az nagy baj ha nem találok ithon csak 4700mikros kondit vagy mindenféleképp kell a10000mikros?Illetve szikra közt minden félekép építsek be és a bu326 ot hűteni kell?
A választ előre is köszönöm.
köszönöm
Én csak tanulhatok ezen a területen úgy,hogy bárkitől szivesen veszem az infót.
Minden a te kapcsolásod szerint van. 170V-ra tölti a kondit.
Kisütőkörben 10µF/63V, mert a 22-vel lassú volt az impulzusidő, igaz azzal 250V-ra töltött. A tirisztor BT151 12A/650V, tranyó BUT12A. Egy 25µF/400V-os motorindító kondit kellene töltenie. Újraépítettem az egészet, nem a foltozott panelen van már, így jobb lett a helyzet. Ráadásul rájöttem, hogy hol volt a nagy veszteség. A szikraközre ráhúztam egy átlátszó pvc csövet, ezt becézik benzincsőnek egyesek, aztán valószínűleg a cső anyaga valamennyire vezetett, és hamarabb átugrott a szikra mint kellett volna. A kivezetéseknél ezért volt csak 5-6kV. Most csupaszon van, így már kint is adja a 12-t. Lefényképeztem a kész kapcsolást, és a szikraközt is, most 12,5 mm. |
Bejelentkezés
Hirdetés |









és még megvannak a káposztáim is 


Ezért gondoltam, hogy rövidebb szikraidő kellene, hogy bújás közben is odaverjen neki.







