Fórum témák
» Több friss téma |
Fórum » Kapcsolóüzemű táp autóba Hi-Fi-hez
Nem kerestem vissza. Bocs.
Régebben olvastam manapság nem. Kicsit alakíthatok rajta?
Erre jutottam, nem hibáztam ugye?
Nem tudom miért lett így jobb. Sőt.
A 7812 stab is minek van benne? Az autó akksiban sokszor csak 10V van. Ahhoz, hogy a 7812 kimenete stabil 12V legyen, a bemenetére legalább 15V kellene. Ha ez nincs meg, akkor hatástalan lesz. A szekunder oldalon elvékonyítottad a vezetősávokat. Miért? Ott volt a panelen a sok hely.
Sziasztok!
Segítségért fordulok a szakmabeliekhez. Volna egy subb erősítő panelom egy genius hanszoróból és azt szeretném autóba használni, de láttam hogy a tápjából 2x27v jött ki és egy test. Ahoz hogy autóba tudjam használni mit kell hozzá vennem/építenem, stb..? Nagyon megköszönném a segítséget. Egy képet mellékelek a panelról.
Szia! Ilyenre lesz szükséged.
Szia!
Köszi a gyors választ, de esetleg egy kapcsolási rajz vagy valami terv, leírás konkrétan jól jönne. Mit kellene vennem stb... eddig is köszi
A belinkelt témában kérdezd a fórumtársakat, kinek van bevált megoldása.
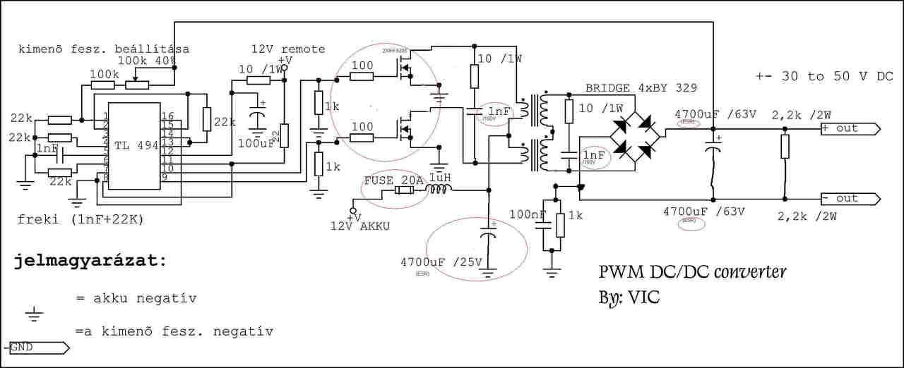
Tiszteletem a fórum látogatóinak, az alábbi két rajz közül melyik használható? Az eredeti kapcsolást ezen a fórumon találtam, de nekem nincs szükségem kettős tápra. Segítségeteket előre is köszönöm.
Minkét rajz elvi hibás, korábban ki lett vesézve, hogy miért, és az is, hogy hogyan kell átlakítani használhatóra....
Nem olvastam még el az egész fórumot
![]() Elnézést
Sziasztok.
Van itthon 4db LM4766-om, az lett az ötletem ,hogy jó kis erősítő lenne az autóba utána is néztem működik egy oldalas táppal is csak nem sok a leadott teljesítménye 12-14volton. Arra jutottam kellene hozzá egy tápot össze dobni 12 in és +-28v out. Valami kapcsoló üzemű lenne a jó néztem itt az oldalon van egy egyszerű inverter az is jó lehet ha tekercselek hozzá trafót 3/3 kivezetésest 12/28 de az baromi sok helyet foglalna szerintem. Számítógép trafója feedback-el ami nekem beugrott. nagyobb frekivel meghajtva a +-12 voltos ág leadná nekem amit kell. Segítségeket köszönöm előre is! Üdv.: Suhanc
Üdvözletem!
Megépítettem a Sal wrc tápját több mint egy éve,de van vele egy komoly problémám, amit a mai napig nem tudom kiküszöbölni. Tekertem már 3 trafót,cseréltem feteket, meghajtó tranzisztort, bemeneti,kimeneti szűrő tekercset,...eredménytelenül. A probléma: 12V akkumulátorról hajtva, normál terhelés mellett, tehát egy 400wos baji elektronikás fetes erősítőt normál hangerőn hajtva(+-37V) épp langyosak a fetek a tápban(először IRFZ44,később irfz48 majd IRF3205)mindnél ugyanaz a vége.Idővel melegebbek,majd ,ha nagyobb hangerőre tekerem szól továbbra is tisztán, egyszercsak csatt és eldurran 1db fet és a biztosíték(30A).Zárlatos lett minden lába a fetnek(0.05R). Kipróbáltam több fettel, a hibás alkatrész független melyik primer "oldali" tekercs fetje, egyszer egyik máskor másik oldali és független a fet teljesítményétől(13A-es vagy 100A-es). Aki tud segítsen,hogy kijavíthassam. Sajnos szkópom nincs :S. Mindent mellékelek ! Előre is köszönöm! Üdv!
Szia!
A feteket sokkal közelebb kellett volna raknod az IC-hez.
Szia!Köszönöm a választ,ez okozhatná a fetek felforrósodását?Ha kell újra fogom csinálni az egész panelt, ezt is figyelembe fogom venni.
Mivel nem vagyok a téma szakértője,ezért nem állítom biztosra.Van itt az oldalon egy csomó,jól bevált terv,próbálj meg azok közül választani egyet.
A nyákterven a fojtók egy magra vannak tekerve, én még raknék bele egy áramkorlátot is, ez alapján: Bővebben: Link Még arra tudok gondolni, hogy a magok nem megfelelőek. A zöld mag honnan van? Én mondjuk nem ismerem. Esetleg próbáld ki a PC tápban levő sárgát megtekerni fojtónak. Ezek csak tippek.
A hozzászólás módosítva: Jún 1, 2013
Egyébként ehhez van köze a nyáktervnek? A kapcsolási rajzon még egy kis védelem is helyet kapott. Nekem szimpatikus. Bővebben: Link
A hozzászólás módosítva: Jún 1, 2013
Szia!Köszönöm a választ. A nyákterven még igen a fojtók egy magra voltak még tekerve egy PC tápból bontott 30mm átmérőjű sárga toroidra figyelve az irányokra,ami látszik a nyákterven is a negativ "megfordul",de már akkor is megvolt a probléma,és tanácsok megfogadva 2 külön PC tápból való zöld toroidra lett feltekerve,és a probléma ekkor sem szűnt meg.
Igen !A nyákterv ez alapján(Bővebben: Link) készült és ahogy látszik a becsillagozott részt elhagytam, mivel volt itthon egy kész tranzisztoros védelmem,amit bele raktam a hangszórók védelmére, koppanásgátlónak(Bővebben: Link); belátom hiba volt...első kapcsoló üzemű tápegységem és kb.5.nyáktervem.
Egyébként a kapcsolás nem autóban használom,hanem biciklivel hordom magammal sok embernek tetszeni is szokott ![]() Van egy gyári erősítőm is ami 4 csatornás(be van építve) az tökéletes üzemel az aksiról lehet leutánzom azt, bár megnézve csak ez az áramkorlátos részben különbözik a tápegység az általam készített a salostól,irfz fetekkel van az is és 400W(4*100W) és nem melegszik. A hozzászólás módosítva: Jún 1, 2013
Amit kihagytál, az akkor véd, ha a hangszóróba túl sok áram folyik, ekkor leszabályozza a feszültséget, tehát áramot korlátoz. A te védelmed pedig már csak akkor véd, ha a végfok kimenetén DC van, ettől még a táp tönkremehet nagyon könnyen.
Lehet ebben valami mert ha a hangszínszabályzón leveszem a mélyett feltekerhetem a hangerőt és tovább bírja az áramkör amíg el nem durran egy fet,tehát ez valóban lehet a megoldás
![]() Akkor már csak azt nem értem,ha ez így van miért van a salos terven hogy a csillagozott rész elhagyható ha e nélkül elszáll az áramkör..milyen körülmények között működhet?! A hozzászólás módosítva: Jún 1, 2013
Szia, annyira nem értek a fet-ekhez, de itt olvastam az egyik fórumon, hogy a fetek mivel feszültség vezéreltek, kell min 12v a gate-re, ha x voltnál kevesebb akkor átmegy analógba és hőmegfutás... Biciklin használod, hány Ah- az aksi? Gondolom generátorról semmi sem tölti vissza. Más. Csináltam egy kapcsolást KA7500B (TL494 replika
irf 3205 nem volt otthon, így irfp250-et raktam valami nagyon kicsi számítógép tápból kiszedett hűtőbordára. A kapcsolás 130V ad le 12V 9Ah-s aksiról. Rakéta porszívó motorral terhelve fél óráig ment folyamatosan. Forró volt a kis hűtőborda, aksi feszültség 8V. Szerintem elég olyan védelem a kapcsolásodba ami az aksi feszültségét figyeli. Hozzászólásom egy része tapasztalat, másik részét meg majd kijavítják akik jobban értenek hozzá. Szerintem ott valami ilyesmi lehet a gond...
Helo!Köszi a választ!Nem hiszem,hogy ez lenne a gond,teszteltem a dolgot, a gyári erősítőm (4 Csatornás Jensen)nem tudtam volna kb. 8 órán át(tovább is birná csak már untam) üzemeltetni róla normál hangerővel.
Terhelés alatt esik le a feszültség 12.3V-ra,ha lemerül,kb.11V.Az akkumulátort nem tölti generátor és az aksi : Powervamp pvr 30
Csak most vettem észre, hogy véletlen egy korábbi hibás sprint layout tervet töltöttem fel :S (a primer trafo közös pontja van összekötve az egyik oldali fetekkel),mivel a hozzászólást már nem tudom szerkeszteni ide töltöm fel újra, nehogy valaki a rossz nyákrajzból induljon ki. Ha minden jól megy, áttervezem a nyákot a korábban elkövetett hibák nélkül, a tanácsokat követve(vezérlés közelebb a fetekhez..), úgy hogy a dobozba továbbra is beleférjen
Üdv!
Olvasgattam a fórum ezen témáját, választ is kaptam a még fel nem tett kérdésemre, de mégis gondom akadt. thedespot fórumtársunk közzétett egy lengyel oldalról származó kapcsolást egy TDA7294-es autós erősítőt. Ugye ebbe PC tápegységből kell a kicsi trafó ( Bővebben: Link ), és nekünk csak a szekunder oldala kell. 4 db 12V-os kivezetés és 2 db 5V-os kivezetés van a szek. oldalon. A vastag drót, ami összeköti ezeket a tekercseket - na itt akadtam el. Ha jól értelmezem olyat kell keresnem, ami a két 5V-os tekercs "közepe, és a kapcsi tápegység primer oldalának a GND-je pedig a két középső 12V-nak a végei. Nekem pedig a egyik és a másik 5v-os tekercsnek is 3-3 vége van a vastag drótnál, ráadásul nem is ugyan az a 3. A12V-nál pedig 4 de ott is ugyan ez a helyzet, más és más drótok a végek. Remélem hogy érthetően leírtam a problémát, és segítségkérésem nem okoz senkinek sem nagy fejtörést! Szép napot! A hozzászólás módosítva: Júl 20, 2013
|
Bejelentkezés
Hirdetés |
















