Fórum témák
» Több friss téma |
- Ez a felület kizárólag, az elektronikában kezdők kérdéseinek van fenntartva és nem elfelejtve, hogy hobbielektronika a fórumunk!
- Ami tehát azt jelenti, hogy a nagymama bevásárlását nem itt beszéljük meg, ill. ez nem üzenőfal! - Kerülendő az olyan kérdés, amit egy másik meglévő (több mint 17000 van), témában kellene kitárgyalni! - És végül büntetés terhe mellett kerülendő az MSN és egyéb szleng, a magyar helyesírás mellőzése, beleértve a mondateleji nagybetűket is!
Üdvözletem mindenkinek!
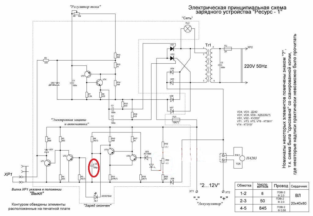
Régi reszursz-1 típusú akksitöltőt szeretném újraéleszteni. Jóformán a trafója és a háza van meg. Találtam hozzá kapcsolási rajzot, ám van köztük egy kis eltérés. A C2-vel jelölt kondenzátor bekötése a két képen fordítva van. Szerintem a második képen lévő a helyes, de nem szeretném tönkretenni az elektronikát ha mégsem.
Hello! Természetesen a második a jó, hiszen itt PNP tranyók vannak. üdv!
Arra próbáltam célozni, hogy az egérnél sokkal egyszerűbb megoldások vannak egy kapásjelzőre, pl. a kapásjelzős topicban. A másik két vezetéken nem egyszerűen mennek a jelek, hanem digitálisan, csak relatív bonyolult eszközökkel értelmezhető.
Sziasztok!
Van egy számomra elég komoly ámbár számotokra nevetségesnek tűnhető problémám ami a következő. Tranzisztorokhoz szeretnék neten szigetelést rendelni de sajnos nem tudom és nem is jöttem rá mi alapján lehetne őket kiválasztani.
Köszönöm. Akkor jól gondoltam. Még egy kérdés: Az eredeti tirisztorokat (ky202) lehet-e helyettesíteni 2n6509g-vel? Mivel állítólag ez a töltő nem minden nyugati tirisztorral indul el.
Hello! Mondjuk elsőként a tranyó tokzása alapján. üdv!
Hello! Nem tudom honnan veszik, szerintem menni fog. üdv!
Hát ezért nem értem mert sejtetem hogy innen kéne elindulni de elbuktam az elsőnél mert az volt a leírásában hogy TO218 és ilyent nem találtam vagy ez esetben a TO220 a hozzá illő?
Rendben. Akkor majd azt építem bele. Köszönöm a segítséget.
Hello! A TO218-nak nagyobb a kabátja, így nem jó hozzá a TO220. De ha nagyon szorít a cipő, lehet venni a mikrókhoz csillámlemezt, abból olyant/akkorát szabsz ki amekkorát akarsz. De a SOT93-hoz való is jó, vagy TO247..üdv!
A hozzászólás módosítva: Jún 26, 2013
Értem és a hővezetésűkkel akkor ezek szerint nem lehet ez esetben galiba?
Mert ezért is gondoltam hogy az adót tranyohoz ajánlótt, készítet csillámot rendelem nehogy elüssem a gyenge hőátadás miatt amit csak a saját feltételezésem miatt gondoltam eltérőnek de sajnos én ezt nem tanultam és fogalmam sincs róla hogy is lehet, működhet ez.
Nyilván szigetelve mindig rosszabb a hőelvezetés, mint kopaszon. De egy csepp légrés, már 200-szor rosszabbul vezeti a hőt, mint bármi. Úgy hogy pasztázni kell, finoman mind két oldalt!
Köszönöm és úgy fogok tenni pasztám az ép van is a pc-s múltamból fen maradva.
Csak mivel több tranzisztor lesz egy szerelvényen ezért úgy gondolom hogy kopaszon nem megoldható. De igazából ebben nem vagyok biztos mivel nem látom át annyira ezen alkatrészek mükődését. Ezért döntöttem úgy hogy mind a jelen esetben 10db tranzisztort szigetem. A hozzászólás módosítva: Jún 26, 2013
Röviden 10db, 5 különböző tranyot szeretnék egy darab hűtő bordához rögzíteni egymástol szigetelve.
Ezért 5 különböző csillámlemezre lenne szükségem emelet valószínűleg még szigetelő gyűrű is kell egy két tranyohoz. Csak nem tudom hogy melyik tranzisztorhoz melyik csillámot rendeljek és melyikhez rendeljek pluszba gyűrűt is a megfelelő rögzítéshez ezért kértem segítséget hiszen ha valamit nem kellő képen rögzítek akkor elképzelhető hogy tönkreteszek egy vagy jopár tranzisztort. Aminek nem nagyon őrülnék és szerintem mindenki így lenne ezzel.
Ha megrendeled a legnagyobbat az a kisebb alá is jó(kivéve a TO3-at, annak csak a sajátja jó és nem is jó máshoz), amihez kell a csillám ahhoz kell a csavar alá is alátét. Van olyan tokozás is ami gyárilag szigetelt, ennek nem fém a hűtőzászlója hanem műanyag, könnyű megismerni.
De ha raksz fel képet, vagy elárulod a típusokat könnyebben meg tudjuk mondani.
Sziasztok!
Ezt a "kapcsolást" tervezem megcsinálni, csak a kiváncsiság kedvéért. Ha jól gondolom ez egy sima monostabil relé? Egy picike 5-6 voltos relé is alkalmas lenne erre? Vagy ez valami fura cucc a nagy vizen túlról? A video: Bővebben: Link A hozzászólás módosítva: Jún 27, 2013
Üdv. Segítséget szeretnék kérni.
genius sw flat2.1 1250 es rendszerem vezetékes távja a csatlakozó törésgátlója mellett kontakthibás lett, ezért kénytelen voltam szétszedni az egészet. (kép1) Az érdekelne, hogyan lehetne kiiktatni a távkapcsolót (sajnos a bekapcsoló gomb is azon van, így most nem tudom használni) ugyanis nem jegyeztem meg melyik vezeték melyik lábhoz volt forrasztva. A gyári kapcsolási rajz 2. kép
Szia!
Az ST-BY vezetékkel lehet bekapcsolni.
Sziasztok!
Megcsináltam a képen lévő kapcsolást de ahova az akkut kéne kötni csak 1,2 voltot mérek. Ha rárakom az akkut akkor meg az akku feszültségét mutatja. hogyan tudnám meg nézni hogy működik-e?
Hello! Ez törvényellenes! Amit sem a He sem én nem támogatok.. Valami mást készíts, ami másokat nem bosszant.. üdv!
Üdv!
Egy bűvésztrükkhöz kellene nekem egy könnyedén megnyomható nyomógombos megoldás... A lényeg: kapucnis felső van rajtam, mindkét kezem a levegőben, felkaromat az oldalamhoz nyomva pedig meg tudom nyomni a nyomógombot. Egy ilyet építettem: Bővebben: Link Kapoccsal rárögzíthető a pólóra, a nagy felület miatt pedig a gomb bekapcsolható - de mégsem igazán jó, mert valahogy a súlya és a rögzítés miatt nem függőlegesen lóg, hanem dől... . Azt is lehetne, hogy az áramteleptől függetlenül közbeiktatok egy gombot, ami kisebb, és azt rögzítem a pólómra a kapucnis alá - de nem tudom, milyen gomb lenne alkalmas erre. Van valami ötletetek? Én nem vagyok szakértője az elektronikának és szerelésnek. Előre is köszönöm segítségeteket! Ezt javasolta vki korábban: Bővebben: Link Bővebben: Link De nem tudom, ez olyan, hogy ha benyomom, akkor folyik csak az áram, elengedéskor nyitja az áramkört (azaz nem folyik áram)? Tehát nem on-off kapcsoló, hanem csak nyomógomb?
Hello! Üresjáratban is kellene feszültséget adjon. Vagy az 1* (1ohm) szakadt, vagy a 240ohm. Vagy a tranyó zárlatos. Vedd ki a tranyót, és meglátod mi van. üdv!
Hello! Még mindig csak itt tartasz?
Amit belinkeltél, az egy mikrokapcsolónak nevezett akármi, de alapjába véve nyomógomb jellegű. Megnyomod kapcsol, elengeded bont. (Mármint a C és NO érintkező, mer van C és NC az meg bont.)De alapvetően ez nem elektromos, hanem mechanikus gond. Hiszen nem a kapcsolón múlik a dolog, hanem a mechanika kialakításán. De esetleg vannak ilyen miniatűr nyomógombok. Ezt egy nyáklapra felszereled, a nyomógomb részére meg ragasztasz valami kis lapot. Azzal megnyomod. üdv!
Szerinted az alkatrészek csak dísznek vannak egy áramkörben?
Köszönöm jó lett.
Tranyónak mi szerepe van az áram körben?
Az korlátozza az áramot az 1ohm segítségével.
Sziasztok!
Általánosságban az IC reset lábát ha jól gondolom arra tudjuk használni, hogy az alapállapotot felvegye az adott IC. Ezek a bemenetek ha jól láttam invertáltak. Tehát, hogyha nem akarom használni, akkor nemes egyszerűséggel a tápra kötöm? A hozzászólás módosítva: Jún 27, 2013
|
Bejelentkezés
Hirdetés |









Amit belinkeltél, az egy mikrokapcsolónak nevezett akármi, de alapjába véve nyomógomb jellegű. Megnyomod kapcsol, elengeded bont. (Mármint a C és NO érintkező, mer van C és NC az meg bont.)