Fórum témák

» Több friss téma
Fórum » Zselés akkumulátor töltése
Lapozás: OK   22 / 51
(#) 1984white válasza proli007 hozzászólására (») Jún 27, 2013 /
 
Köszönöm! 7805-t akartam írni diódával megemelve a földjét. LM317 nincs itthon.
LM2576-ból van itthon ADJ verzió is, plusz minden ami kell hozzá.
7805 is jó ha megemelem a feszt 7,2v-ra?
A hozzászólás módosítva: Jún 27, 2013
(#) proli007 válasza 1984white hozzászólására (») Jún 27, 2013 / 1
 
A 7805 is használható ebben a kapcsolásban. Csak a 240ohm helyére 4,7kohm-ot tegyél, az 1.1kohm helyére 2kohm-ot.
Az ADJ-t ugyan úgy használhatod mint a 317-et, persze a szükséges a tekercs is..
(#) 1984white válasza proli007 hozzászólására (») Jún 27, 2013 /
 
Idézet:

Az ADJ-t ugyan úgy használhatod mint a 317-et, persze a szükséges a tekercs is..”

Nagyon köszi az infót, tekercs is van hozzá, 100uf értékű.
Üdv!
(#) Tomi111 válasza 1984white hozzászólására (») Jún 27, 2013 / 1
 
Üdv!

Gyárilag 7808-at tesznek bele, utána egy soros diódával(pl:1N4007). A stab előtt egy ellenállással korlátozzák az áramot. Üdv!Tomi
A hozzászólás módosítva: Jún 27, 2013
(#) 1984white válasza Tomi111 hozzászólására (») Jún 27, 2013 /
 
Okés, Köszi. Akkor emelt 7805-el is menni fog az általad leírt módon.
Ellenállás értékét vagy a töltőáramot nem tudod véletlenül?
(#) proli007 válasza 1984white hozzászólására (») Jún 27, 2013 /
 
Hello! Nem akartam beleszólni de fogok. A töltőáram ezen a módon nem lehet korrekten beállítani. Mert az ellenállásra jutó feszültséget a következő adja: UR=Utáp-Umaradék-Uaksi.
Az "Utáp" a terhelés függvényében változhat. Az "Umaradék" a 7805 minimális feszültsége ki és bementi oldal között. Az Uaksi pedig az aksi feszültsége ami a töltés alatt szintén változik. Vagy is ez egy olyan összefüggés ahol minden változik.
Ellentétben a nokedli tranyónál, ahol a bázis-emitter feszültség és a bázisa ellenállás hányadosa határozza meg az áramot. Mindentől függetlenül, kivét a BE hőfokfüggése ami még jól is jöhet. A megoldás, meg ugyan úgy használható, a 7805-el, csak egy tranyóval több. Akkor mi a gond? üdv!
(#) 1984white válasza proli007 hozzászólására (») Jún 27, 2013 /
 
E szerint, ha töltöm az aksit, töltés közben a belső ellenállása és ezzel a "felvett" áramerősség (töltőáram) is változik?
12V 1A dugasztáppal tölteném, természetesen a 7805 előtéttel.
(#) proli007 válasza 1984white hozzászólására (») Jún 27, 2013 /
 
Ha nincs áramszabályozás, akkor igen. De van, a tranyó képében.. A 7805-nek kb. egy ilyen hűtőborda kell! Mert kb.2,5W-al fűteni fog.
A hozzászólás módosítva: Jún 27, 2013
(#) 1984white válasza proli007 hozzászólására (») Jún 27, 2013 /
 
Okés, akkor sajnos kívülre kerül műszerdobozba, mert a lámpán belül ez nem fér el.
Köszönöm az instrukciókat!
A hozzászólás módosítva: Jún 27, 2013
(#) proli007 válasza 1984white hozzászólására (») Jún 27, 2013 / 1
 
Azt elfelejtettem írni (megnézni is) hogy egy 7805 "GND" lábán jelentősebb áram folyik, mint az LM317-né. Ez kb. 5mA így a 240ohm helyett 1kohm és az 1,1kohm helyett 220ohm-ra lesz szükség. De a pontos kimenti feszültség beállításnál, valamelyik értéket esetleg változtatni kell. Mert az IQ áram esetleg gyártótól függően más-más lehet.
A stabira célszerű egy reverz diódát tenni a ki és bemenete közé, hálózati fesz kimaradása esetére.
(#) kit6263 hozzászólása Jún 30, 2013 /
 
Üdv....Szeretnék kérdezni valamit,
Ha egy zselés vlr aksit mindig szabályosan töltenek és sosem megy mélykisülésbe, akkor el tud szulfátosodni. Szükséges nagyfesz impulzusokkal mókázni?
Ez egy szolár töltésű sziget üzemű kütyüben lenne és az lekapcsolna, ha kifogy az akku.
Töltőt én csinálom...olyat szeretnék ami ideális és a lehető leghosszabb akku élettartamot biztosítja.
Gyári sajnos nem jó mert mindent monitorozni akarok.
(#) proli007 válasza proli007 hozzászólására (») Jún 30, 2013 / 1
 
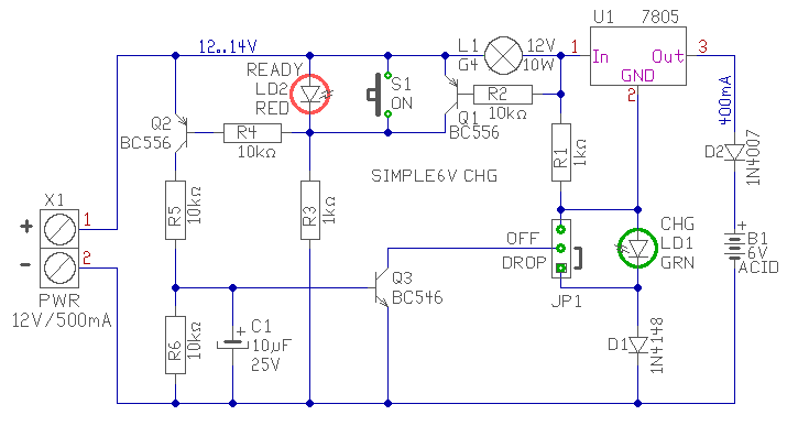
Hello! Közben elgondolkodtam Tomi válaszán, és úgy tűnik még is van megoldás, ha áramkorlátozó ellenállás helyet izzót használunk. Az izzónak pozitív hőegyütthatója miatt, ha nagyobb feszültséget kap, jobban izzik, így nő az ellenállása. Így az áramot egy határon belül stabilizálja. (Sok helyütt használtuk már, egyszerű olcsó megoldás.) Így a kapcsolást még néhány alkatrésszel kiegészítve, már elég komfortos és egyszerű töltőt kapunk. És akkor kicsit a működésről..
- A stabilizátor kimenetére egy diódát kötünk, hogy hálózati fesz kimaradása esetén ne folyjon vissza áram.
- A 7805 5V-os kimeneti feszültségét megemeljük egy Led és egy dióda feszültségével. A D1 dióda tulajdonképpen kompenzálja D2 feszültségesését. Egy zöld Led nyitófeszültsége 2,2V (vagy ilyen Led-et kell választani) így az 5V-al együtt, 7,2V lesz a töltési végfeszültség.
- A 7805 stabilizátor szabályzó láb árama (GND) 5mA körüli, ezt még megnöveljük az R1 áramával. Így a zöld Led árama kb. 15mA értékű lesz, és a 2,2V feszültségesés is előáll rajta.
- Ha a szabályzó bemenetével sorba kötünk egy izzót az korlátozza az áramot, így tulajdonképpen a töltőnk már kész is a működésre. Töltés közben az izzó "világít" (parázslik), a zöld Led is jelez. Amikor az aksi eléri a töltési végfeszültséget (7,2V) akkor a 7805 nem engedi tovább emelkedni a feszültséget, így a töltőáram folyamatosan csökken. Izzó el kezd halványodni.
- Ha az izzón folyik töltőáram, azon feszültség esik. Az R2-őn keresztül Q1 bázisáramot kap, így a tranyó kinyit. A piros Led-et R3 látja el árammal, de a Q1 söntöli ezt az áramot, így a töltés alatt a piros Led sötét marad. Amikor a töltőáram olyan értékre csökkent, hogy a lámpán már 600mV-nál alacsonyabb a feszültség, Q1 lezár, és a piros Led világítani fog. (Természetesen mivel ez egy lassú folyamat, a jelzés ekkor még nem határozott.)
- Hogy a váltás (jelzés) határozott legyen, egy pozitív visszacsatolást képezünk. Amikor a Q1 el kezd lezárni, és a LD2 Led-en a feszültség 600mV fölé nő (még nem fog világítani, mert kb. 1,5V a nyitófeszültsége), akkor R4-en keresztül Q2 tranyó kinyit, és R5-R6 feszültségosztón keresztül Q3 is kinyit. Q3 lesöntöli D1, vagy LD1+D1 diódát. (JP1 jumper beállításától függően.)
- Ha a jumper "OFF" állásban van, akkor a zöld Led elalszik, a stabilizátor kimeneti feszültsége visszaesik 5V-ra. Mivel az aksi feszültsége ennél mindenképpen magasabb, a töltőáram megszűnik. Vagy is piros Led jelez, zöld sötét lesz. A váltás határozott lesz és jelzi, hogy az aksi fel van töltve.
- Ha a jumper "DROP" állásban van, akkor a Q3 csak D1 diódát söntöli le. Így az eredeti maximum töltőfeszültség kb. 600mV-al visszaesik, vagy is kb. 6,6V értékű lesz. Az aksi 7,2V feszültsége el kezd csökkenni, és amikor eléri a 6,6V feszültséget, a töltő újra tölteni fogja az aksit, de már csak egy "fenntartó" árammal. Vagy is ettől kezdve a töltés csepptöltésbe megy át. Ez az állapot tetszőleges ideig fennállhat. Ilyenkor a piros és a zöld Led is jelezni fog.
- Természetesen a jumper helyett egy sima vezeték átkötéssel is beállíthatjuk a töltő kívánt működési funkcióját.
- A C1 kondenzátor szerepe a zavarszűrés, hogy a töltés vég jelzés ne billenjen át egy tranziens avarra. Valamint ha a töltést úgy végezzük el, hogy elsőként az aksit csatlakoztatjuk, majd a hálózatot, akkor bekapcsoláskor Q3 zárva van. Nem tud bebillenni a visszacsatolás és kialakulhat a töltőáram. Így megkezdődik a töltés. Ha a töltés véget ért, és újra el szeretnénk indítani, megnyomjuk S1 nyomógombot. Az a piros Led-et rövidre zárja, így Q2 és Q3 lezár, a töltés elindul. Ha elengedjük, és az aksi ismét eléri a 7,2V-ot, a töltés ismét véget ér (vagy csepptöltéssel folytatódik). A C1 kondi hálózatkimaradás után is elindítja a töltést.
- Ha a töltő kimenetét rövidre zárjuk, az izzó teljes fényerővel világítani fog. A töltő nem hibásodik meg. Csak fordított polaritású rá tétellel szemben nincs védelem!
- A töltőt természetesen szűrt egyenárammal lehet táplálni, amire megfelel egy 12V/500mA-es dugasztáp. Ha annak szűrése nem megfelelő, akkor plusz pufferkondit kell alkalmazni a 12V-os bemeneten. Más izzó használatával, más-más töltőáram érhető el. A 7805-re kisméretű hűtés szükséges, mert a terhelés nagyobb részét az izzó fogja felvenni.

Az áramkör működési leírása kissé komplikáltabb mint összeállítása. Szerintem ez a módszer egyszerű, kevés és olcsó alkatrészt igénylő, de még is komfortos megoldást nyújt zselés aksi töltésére. Emelt táp és izzó feszültséggel, és 7812 alkalmazásával, 12V-os aksi töltésére is alkalmas lehet. Én megrajzoltam, Ti pedig elkészítitek, ha érdemesnek találjátok rá. Ezért nyáktervet is készítettem hozzá. üdv!
A hozzászólás módosítva: Jún 30, 2013
(#) boomerang hozzászólása Júl 4, 2013 /
 
Üdv !
Megépítettem a vicsys felé cikkben látható automata zselés akkutöltőt. Nagyobb tápot tettem rá és az egyenirányítás után 22V a tápfesz a rendszernek, de minden más értéket meghagytam.
Az a gondom, hogy az áramszabályzó ellenállás eredője 0.47 Ohm, de a töltőáram értéke csak 250mA, kb. fele mint amennyinek kellene lenni a képlet szerint és így az akksi piszok lassan töltődik...ez nem lenne még gond, de az ellenállás változtatásával a töltőáram nem változik !
Lehetséges, hogy a túl magas tápfesz az oka ?

Köszi a segítséget !
A hozzászólás módosítva: Júl 4, 2013
(#) proli007 válasza boomerang hozzászólására (») Júl 4, 2013 /
 
Hello! A túl magas nem lehetne oka, csak a termelődő hő miatt lehetne gond. De lehet hogy a tranyó bétája kicsi és így nem képes 500mA áramot szolgáltatni. Vagy nem arrafelé folyik az áram, vagy nem a 0,47ohm-ot figyeli az IC..
Elvileg az IC bemenetén 250mV-nak kellene lenni, ha maximumon tölt, csepp és formázó töltés alatt, pedig 25mV körül. üdv!
A hozzászólás módosítva: Júl 4, 2013
(#) boomerang válasza proli007 hozzászólására (») Júl 4, 2013 /
 
BD242 -es a meghajtó tranzisztor. Minden a vicsys-es (rádiótechnikás) kapcsolás alapján van csinálva, ezért nem értem. Hogy érted azt, hogy az "IC" bemenetén ?
A hozzászólás módosítva: Júl 4, 2013
(#) proli007 válasza boomerang hozzászólására (») Júl 4, 2013 /
 
Vicsys töltőjében darlington tranyó van. A BD242-nek 500mA-nél már nem sok bétája van.
Az IC a CL (CurrentLimit) és a +VIN (tápfesz) lába közötti 250mV feszültséget figyeli.
(#) szeref hozzászólása Júl 4, 2013 /
 
Sziasztok! Feltennék egy ostoba kérdést: azt szeretném megtudni, hogy egy 12V/4A motor akksikoz lehetne-e használni egy régi telefonom töltőjét mint csepptöltőt?
(#) proli007 válasza szeref hozzászólására (») Júl 4, 2013 /
 
Hello! Hogyne! Ha a régi töltő, tudna minimum 15V körüli, vagy 13,6V satabil feszültséget leadni.. üdv!
(#) Hurkafej1 hozzászólása Júl 6, 2013 /
 
Sziasztok. Régen volt egy újságcikk, az egyik ezermesterben az UC3906 IC-ről, meg is volt nekem, de nem találom. Nem tudja valaki, hogy melyik év, melyik lapjában volt?
(#) Edimax hozzászólása Júl 6, 2013 /
 
Sziasztok szeretném megkérdezni a szakikat hogy ezzel a U2400B ic-vel , meg i lehet csinálni töltőt zselés akksi hoz. 12v 12ah.
köszi.
(#) nedudgi válasza Edimax hozzászólására (») Júl 6, 2013 /
 
Ez egy NiCd/NiMH akkukhoz tervezett áramkör. Mi a pláne abban, hogy zselés akkut akarsz tölteni vele? A 12V, 12Ah egy paraméter, de milyen üzemben fogod használni azt az akkut?
A hozzászólás módosítva: Júl 6, 2013
(#) Hurkafej1 válasza boomerang hozzászólására (») Júl 7, 2013 /
 
Köszönöm szépen!
(#) 1984white válasza proli007 hozzászólására (») Júl 8, 2013 /
 
Szia!
Az LM2576t-ADJ helyett, lm2576t-5 használható? Van nálam egy töltő és gyárilag adj van benne. Itthon csak 2576t-05 van. Az ellenállásosztót ki kell vennem? (csak ennyi különbséget látok a két verzió közt).
(#) proli007 válasza 1984white hozzászólására (») Júl 8, 2013 /
 
Hello! Ez akkor igaz, ha 5V-ot állítasz elő vele. A GND megy az 1ohm-ra, a Feedback meg az ellenállás osztóra/tranyó kollektorába. Az osztót meg 5V-szerint kell méretezni. üdv!
A hozzászólás módosítva: Júl 8, 2013
(#) 1984white válasza proli007 hozzászólására (») Júl 8, 2013 /
 
Igen így. Nagyon köszönöm!
(#) Hurkafej1 hozzászólása Júl 9, 2013 /
 
Hello, ehhez a töltőhöz Bővebben: Link miért kell 25A-es graetz? Az egész áramkörön nem megy át 2A-nél nagyobb áram, nem?
(#) Krisszes hozzászólása Aug 2, 2013 /
 
Sziasztok!

szeretnék csinálni egy szünetmentes tápot. Az alap elgondolásom, hogy egy egyszerű egyenirányított feszültséggel töltenék (nem stabilizált) egy 12v-os 1200mAh-s akkumulátort (zselés). Amikor megszünik a tápfeszültség a terhelés az akkumulátorról élne tovább.
Nem szeretnék semmiféle vudu dolgot belerakni.
Ez így működhet?
Mekkora legyen a töltő feszültség? (8A kell a terhelésnek)
Esetleg van valakinek egy kapcsolási rajza?

Előre is köszönöm.
(#) nedudgi válasza Krisszes hozzászólására (») Aug 2, 2013 /
 
Ha puffer üzemben használod az 1200? mAh akkumulátort, akkor a legegyszerűbb megoldás egy PB137 beépítése. Az akkumulátorra rá van írva, hogy 13.7V kell neki folyamatos üzemben, nemde?
A hozzászólás módosítva: Aug 2, 2013
(#) Krisszes válasza nedudgi hozzászólására (») Aug 2, 2013 /
 
Köszönöm a választ. Ez teljesen szimpatikus megoldásnak tűnik. Akkumulátorom még nincsen, így hát ezt nem láttam. Még egy kérdésem lenne.
Van olyan IC ami tudja a 8A-t?
Következő: »»   22 / 51
Bejelentkezés

Belépés

Hirdetés
XDT.hu
Az oldalon sütiket használunk a helyes működéshez. Bővebb információt az adatvédelmi szabályzatban olvashatsz. Megértettem