Fórum témák
» Több friss téma |
Fórum » Elektroncső-vizsgáló berendezés
Témaindító: bakos13gab, idő: Júl 12, 2012
Témakörök:
Félreértésben vagyunk. Nyilván nem a generátorról hajtom a 6,3V-os csöveket, arra ott van a saját áramköre. Mindkét stabilizátor egy L alakú profilon ül.
Szétszedés nélkül nem tudom már a pontos értékeket, de ha valaki akar építeni egyet, annak nem is kell, minden a net alapján kiszámítható. Nekem csak furcsa volt, hogy látszólag az áramgenerátor nem működik. Lehetséges, hogy az lm317 nem szereti a kapcsolóüzemű kimenetet.
Sziasztok!
Nekem, hajdanán volt hasonló eszközöm, csak 6V-os fűtésű csövekhez! Egy mezei oktál csőfoglalat volt beépítve a műszerbe, úgy bekötve, hogy az EL34 azonnal mérhető legyen. Katódkörben sönt ellenállaton magnóból kiszedett (VU meter) deprez műszer (most is 500HUF körül van az ára), átkalibrálva-skálázva. A tápegység egy EAG-BEAG GU807-es nemtudom a tipusát 80W-os végfok táptrafója volt, banánaljzatokra kivezetve, ott aztán volt fűtés is több féle(4V, 6V többször, stb), és a szekunder nagyfeszek, akár 1300V-ig VÁLTÓBAN! Nos ez volt a betáp, majd később egy VIDI Tv kapcsi tápja, 12-25-150-235V-al egyenben is csatlakozott! Az anódfesz változtathatóságért, és stabilizálásért 2db PL504 párhuzamosan kapcsolva (katódkövetőben), gondoskodott! Az sem volt semmi, hogy a kapcsi tápról, ezekkel a csövekkel, ha túl nagy áram folyt, átment az eszköz rádióadóba, és elnyomott vagy 100m-es körzetben minden rádióadást... No, de nem is ezért írok, hanem a mi annó használt ötletünkért: ugyebár, nem minden cső oktál, és pláne nem minden cső azonos bekötésű az EL34-el... Itt jött az ötlet: kompatibilizáló közdarab! Oktál dugó (ColorStar csatlakozói bontva, tökéletes erre a célra), ráépítve novál, magnovál, stb csőfoglalatok, adott csőfajtához átkötve, középső rézcsőnél összeforrasztva, így lett EL84-es, EL519-es (6P45Sz), EF86-os...stb, akkor sokat használt csőfajták közdarabja! Nos ennyivel szerettem volna hozzájárulni a dologhoz... Remélem segítettem, valamennyit! EcoPityu
Idézet: „Jelenleg az LM317-es rész valamiért nem működik, ha 6,3V-os fűtésű csövet az U fűtésre kapcsolok, akkor rendesen túlfűti a csövet,” Idézet: „Félreértésben vagyunk. Nyilván nem a generátorról hajtom a 6,3V-os csöveket,” No, akkor mi is fűtött túl? De félretéve a böködést, szerintem is a kapcsolóüzemű táp feszültségingadozása - hiszen túl is lett terhelve (!) - okozza a zavart. Semmi vész, ez is kiderült, mindenkinek tanulságos.
Üdv Barátim!
Végigolvastam a hozzászólásokat. Eltelt majd egy év az utolsó bejegyzés óta. Arra a következtetésre jutottam, hogy végűl is nem készített senki el ilyen "kütyüt". Nos, én a napokban követek el egyett. Már csak pár forrasztás, és a műszer feliratozása van hátra. Ha valakit a részletek érdekelnek, és kérdez, szívesen válaszolok a feltett kérdésekre.
Szia!
Engem (is) érdekelne. Van jó néhány antik csövem, megmérném mit tudnak még. Szia: Kálmán
Üdv!
Az elektroncső vizsgáló leírása a Rádiótechnika 2007/1-es számában jelent meg. Ez egy eléggé újkori leírása egy "múltszázadi" alkotásnak, ami egy még régebbi (1948 márciusi szintén Rádió Technika) vizsgáló modernizálása. A '48-as még az elektroncső jóságának indikálására még ködfénylámpát használt. Az újabb kori már az anódáram mérésére műszert használ. A számtani eredményeket fix trafó által biztosított ismert feszültség és a mért anódáram ismeretében lehet meghatározni. A méréshez a rácselőfeszültséget egy skálával ellátott potencióméterrel lehet beállítani. Én ugyan "modernebb" csövekhez készítettem el, de az alkalmazhatósága csőfoglalat kérdése. Az elkészítés kulcsa leginkább a sokleágazásos transzformátor megtekercselése, elkészítése. Jómagam idehaza "home made" készítettemel egy 85-ös hipersyl vasra. A doboza kettő egymás felé forgatott nagyméretű Guman-tábla. Egymásra szerelhetőségét az egyik tábla sarkok furatába beragasztott méretes tipli biztosítja.
Köszönöm! Van egy ilyen antik, sok leágazásos trafós rajzom, sajnos elég rossz minőségű. Az RT. 2007/1-ben megnézem, mi a különbség, hátha a homályos részekre fény derül. A Guman tábla jó ötlet, van egypár belőle a pincében (ilyet már nem szerelünk sehova).
A projekt nem lett lelőve, de határozatlan időre a spájzba került idő és szükséges technikai feltételek hiányában. Annyit haladtam az ügyben, hogy birtokomba került még a télen egy EMG ST 158-as anódtáp, ami 150-350V-ig képes 200mA erősségben áramot szolgáltatni.
A hozzászólás módosítva: Aug 3, 2013
Üdv!
Én a kezdetekkor a két említett leírásból indúltam ki. Ahogy írtam, néhány apró eltérést leszámítva gyakorlatilag az 1948-as leírás (Alfa csővizsgáló) nem mérőműszert alkalmaz, hanem ködfénylámpás indikálást. Bár a ködfénylámpa fényerejének változását mért eredménynek értékeli. Tették ezt a mérőműszerek akkori időjének borsos ára okán. Ha esetlegesen az "Alfa" érdekelne, valahogy kibányászom a gyűjteményemből, és megkűldöm. Nem egy nagyon... Viszont a RT 2007-es leírását nagyon tudom ajánlani! A sokleágazásos trafót, ahogy írtam sajátkezüleg. Annyi "firnyákot" alkalmaztam, hogy a sokleágazás technikai elrendezésének könnyítésére a secunder oldal tekercselését visszafelé végeztem. Tehát először a vékony sokmenetes teketcsel kezdve haladtam a pár menetes vastaghuzalú tekercseken át a "0" kivezetéshez. Azaz a menetszámokat a megcsapolásokhoz át kellett számolnom. Az 30 V-os leágazások már csak a trafó tekercséről direktben oldalra vannak kivezetve, már nincsenek külön kivezetve a trafó csévetestjére.
Akkor, ha jól értem, Te egy olyan csővizsgálóra készűlsz ahol az elektroncső gyári adatait tudod beállítani. A fűtőfeszültséget, és a szabályozható rácselőfeszültséget biztosító trafón kívűl van egy tápod amiről az anódfeszt tudod levenni. Az egyébb segédfeszeket meg némi manipulással tudod előállítani. (Seg.rács fesz osztással...)
Van nekem is ilyen "deszkamodell" lehetőségem, pölö adócsövek vizsgálatára. Félvezetős, ugyan csak 100mA a terhelhetősége, folyamatos szabályozással, 300 V-ig.
Hopp, még piciny, mert lemaradt: Ez az általam favorizált tesztelő leginkább azért készűlt mert "bekaptam" pár csövet, amit úgymond "magánkereskedelemben" vettem nem kevés forintért, és hát legjobb esetbe múzeumi dísztárgynak voltak jók!
Lényegében igen. Azért húzódik a dolog, mert olyan terhelhetőségű tápot szeretnék készíteni, amivel gond nélkül ki tudok próbálni végerősítő kapcsolásokat is majd. Ezért cél a 800-1000V-os felső határ és a levehető legalább 2 féle független feszültség. Egy csőteszter lényegében egy tápegység extrákkal. Én úgy készíteném el, hogy rendes tápegységként is megállja a helyét. Egyelőre nem foglalkozom olyan behatóan a csövekkel, hogy valami hiper szuper dolgot építsek, de pl. azt tervezem, hogy egy X-Y rajzolót is csatlakoztatni hozzá. Ennek érdekében már be is szereztem egy EMG rajzolót. Mert ekkor meg lehet csinálni, hogy az ember egy kockás papírra kirajzolja a cső adott feszültség melletti karakterisztikáját. Nyilván ez hobbi szinten inkább érdekesség, mint gyakorlati haszon. Láttam persze komoly PC-s szerkezeteket, de azok jelenleg megfizethetetlenül drágák számomra.
Kapcsolóüzemű tápot készíts hozzá, egyszerűbben, kevesebb munkával megoldható a többféle feszültség, akár áramszabályozással is.
Hát az az igény, amit a táppal kapcsolatban leírsz az kicsinyt más, mint az egyszerű csővizsgáló. Pár éve készítettem én is egy nagyobb igényt kielégítő tápot, de szinte alig használtam.
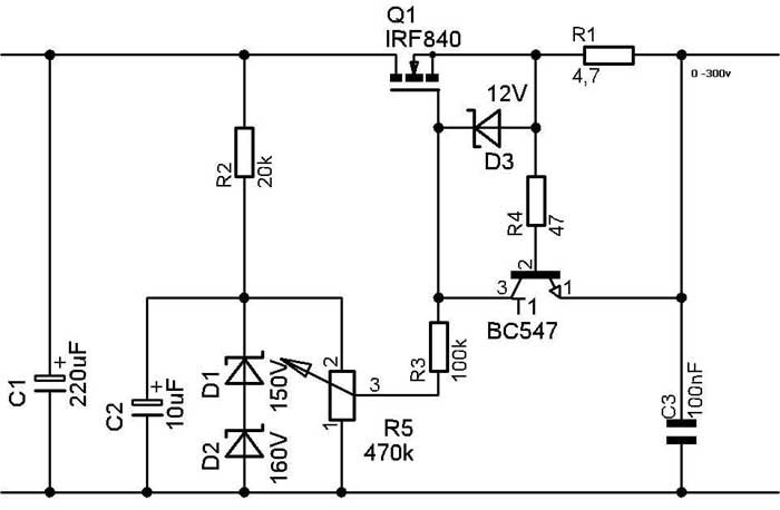
Szia! A 21-es ábrán van egy jó 1000v-ig szabályozható stabilizátor kapcsolás. üdv pali
Ez már eszembe jutott és biztattak is a dologra, de a kapcsolóüzemű cuccokhoz teljesen kuka vagyok. Rá kellene képezzem magam kicsit, ezért is vetettem el, már ami a nagyfeszültségű részét illeti.
Ezt a fajta kapcsolást már sikerrel alkalmaztam több erősítőben a segédrácsfeszültség előállítására. A variálható változat viszont nem sikerült üzembiztosra. Sajnos a trimmerek állandóan átütöttek. Megfelelően nagy értékben viszont nem sikerült huzalpotméterhez jutni, így csak valami komplikáltabb módon lehetne megoldani a dolgot. Matyi mutatott egy uA723-asra épült tápot, ami lebegő elven, elvileg akármekkora feszültségre alkalmazható lenne, de ilyen esetben az áramkorlát funkciója nem működik.
Hoppá-hoppá! Mekkora segédrács feszültségeket alkalmazol? Mert a javaslatomban a kapcsolás ANÓDFESZ változtathatóságára szolgál. A seg.rács. feszhez a gyakorlatban egy 15 V-os trafóleágazás kisfeszűltségű változtatható tápja elegendő!
Egyébbként nem értem miféle trimmer bajaid vannak? Itt, az általam javasolt kapcsolásban NINCS trimmer, csak egy szabályozó poti, ami mitől ütne át? Valamit kavarsz!
Ja, lemaradt! Ha a potival van gondod, akkor tegyél be helyére egy sokwattos ellenállásosztót egy legalább 12 állású jaxly kapcsolóval, és a gondod átütésileg megszűnik!
Nem kavarok. Pontosítok: Bővebben: Link
Mi tulajdonképpen ezt használjuk, csak a gate-re a változtatható verzióban nem a zenerekkel kerül a referencia feszültség, hanem egy egyszerű trimmer vagy poti középső lábáról. Így fokozatmentesen betekerhető akármekkora feszültség. És ez a tulajdonképpen teljes nyers DC feszültségen ülő trimmer szokott elpukkani. Általában tekergetés közben, ritkábban magától. Zenerekkel természetesen ez nem szokott előfordulni. Nem tudom, hogy a 15V-os ágat hogyan érted, a GU50-nek 300V kell segédrácsban.
Szia!
Köszönöm. A trafóval nem lesz gondom, az az egyik szakmám (még a "Millenáris park"-ban tanultam ki '64-ben). A rajzomat megtaláltam, beszkenneltetem a fiammal. A 2007-est megnézem.
HI! Mégegy régi, mondhatni Kolléga! Jómagam '64-ben még az Ózdi Kohászati Üzemekben, mint a József Attila Gimnázium esztergályos inasa nehéz szívvel vasat esztergáltam. Valószínű ez vezetett arra, hogy gépészként tovább tanúljak, és kicsinyt később általános gépész technikussá avandzsáltam. Így hamar egy villamos készülékek javítása területén voltam, ahol a fő profil a villanymotorok javítása (tekercselése) volt, és ott meglehetősen kiélhettem rádióamatőrködésemhez szükséges dolgaim elkészítését. (Az ország -akkor- egyetlen sújtólég, és robbanásbiztos villamos berendezéseket javító, és vizsgáló állomásának gépész művezetője voltam.) No, ennyit a régmúltról!
Azt a 2007-est merem ajánlani CSŐVIZSGÁLÓ-nak! ![]() Ha nem zavarlak, magánban kereshetnélek némi tekercseléssel kapcsolatos információért? Pölö anyagbeszerzés ügyileg? Kösz, előre is!
Szia!
Nem zavarnál, nyugodtan keress meg, ha tudok segítek. Tekercselő anyag ügyben csak a kistarcsaiakat tudom, rég nem jártam arra, de még megvannak. Az esztergályost is kitanultam a Csepel Autóban, kicsit később. 40 évig voltam általános karbantartó.
Üdv!
Kösz a tippedet. A VILÉRT-eseket ismerem, bár nekem a Győriek vannak közelebb, úgy, hogy.... Sajna huzalt csak nagyorsóval vehetsz. Szigetelő anyagot csak nagymennyiségben... Voltam személyesen is, de .... Jobban jártam, amikor a vállalkozók (tekercselők) házatályán próbálkoztam... Kaland az egész... fínom apróságokról nem is beszélve... Mondjuk vékony mipolán cső, trafókivezetéshez... Sorszigetelésnek kiváló anyag volt az olajpapír fénycsőkondikból kitermelt dielektrikum papír.... Ma már sajna nincs, ill. amit elérhetsz: Aranyáron. Még a tekercselők környékén akad hulladák gyanánt hostafán, triflexil, melinex, polietilén, stiroflex, varnis.... Szal, ez a kevés hozzánk hasonló emberkéknek elérhető piac nincs! (BÁR VOLNA!) No, ezt az egyedi tudást kéne megosztani egymás közt! Bocs, hogy ide írtam, és nem magánban! Remélem az másnak is hasznára lészen, ha TE is tudsz valamit, és leírjuk egymásnak! Pölö: Keresek trafótekercseléshez zománc szigetelésű huzalt. Természetes nem aranyáron, de a "méhesek" árát én is megfizetem. Leginkább a felhasználás okán leginkább a MÁGNESKAPCSOLÓk meghúzó tekercsei érdekelnek! (Huzalátmérő 0,15-től 1.0 mm-ig.) És még a régi fénycsőkondanzátorok (arasznyi hosszúak, és oválisak a formájuk.) Elnézést, ha OFF lennék, de egy csővizsgáló lelke a transzformátor.
... ajajajj!... házatájék akart az lenni! Bocs!
Többször leírtam már a csepeli pallax kft-t (a vaterán photoline-ként futnak). Náluk vettem már többször rézhuzalt kilóra, sziogetelő fóliájuk is van 15 mikronos meg vastagabb. Kivezetéshez meg varniscsövet lehet venni tőlük.
Köszönetem az információért! Fogom őket keresni!
Üdv! Mivel én is vaterázom, így rákerestem a felhasználó nevére. Ha pontos, jó nevet adtál meg, akkor a felhasználó találat azt hozta, hogy már valszeg nem vaterás. Valami más utat tudsz? Mármint ami tuti? Mert a Csepeli telepük telefonszáma az sok jelzést ad, de elérhető személyt azt nem! Hálás lennék valami "TUTI" okán! Kösz.
Szia! Betetettem a rajzokat a fiammal (PL504 táp, Csőmérő), de mindkettő a 'Csöves erősítő'-be került. Nézd meg, hogy ez a csőmérő az (egyik, amiről szó volt)?
Üdv! Nem egészen erről beszélek. Ha megnézted a 2007-es leírást, és összehasonlítottad őket, egyből szembetűnik, hogy a kettő nem ugyanaz. Azt a kapcsolást, aminek képét a csöves erősítőnél becitáltál, az a Rózsa Sándor Elektronikus amatőr mérőkészülékek könyvében lehet megtalálni. (A mellette levő félvezetős tápot meg nem tudom mire vélni. Lehet, hogy csak az okán, hogy igen piciny, ha kinagyítgatom meg elmosódott lesz. )
A Rózsa könyvbeli is sokmegcsapolásos trafót használ a fűtőfeszültségek előállítására, a rácselőfeszültséget (vez.rács) szintén egy poti szabályozású egyenfeszről veszi. És az anódfeszt is "bazi nagy" potenciométerekkel szedi le egy több száz voltos anódfeszről. (Hasonlóan a seg. rács feszt is nagyteljesítményű potival alakítja.) A 2007-es RT csővizsgálója szintén megcsapolásos fűtőfeszt alkalmaz, szintén potival szabályozható vez.rács-előfesz van, de az anódfeszt a trafóról a vizsgált cső egyenirányításával csinálja. Csővizsgálat szempontjából ez teljességgel megfelelő. Én pont ez okán favorizálom a 2007/1-es RT leírást. Ha mindenáron a szabályozható anódtápos csővizsgálót akarod, akkor nagyon jó a Rózsa kapcsolás, de az anódfesz szabályozását az általam ajánlott IRF-es teljesítmény fettel csináld meg, ne azokkal a sok kilós nagyteljesítményű potikkal. (No meg, hogy mibe kerűl! !! ) |
Bejelentkezés
Hirdetés |













