Fórum témák
» Több friss téma |
Hello!
A C3 a tápfeszültség szűrése. Ez gyakorlatilag mindig kell. A gépkocsi felől a dióda és ez a kondi biztosítja, hogy lehetőleg a tápfeszültség zavarok ne jussanak rá az 555 tápjára. De az 555 kimenete miatt is kel kondi, mert annak Totem-pole kimenete van. Az ílyen típusú kimenet átváltáskor gyakorlatilag egy igen rövid időre majdnem rövidzárba megy. Ezen idő alatt a kondi biztosítja az energiát. Így ez a tranziens nem jut tovább más áramkörök felé, és nem hat vissza az 555-re. Értékét általában egyéb terhelések szokták befolyásolni, magának az 555-nek egy 10µF is bőven elégséges. üdv! proli007
Sziasztok.
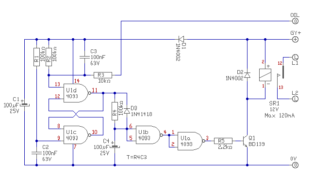
Végigolvastam az egész topicot, és sok hasznos információt találtam. Ezt köszönöm szépen nektek. Viszont lenne néhány kérdésem, amit nem kizárt, hogy valahol valaki valamelyik topicban megválaszolt már, viszont én eddig nem találtam. Azt szeretném megcsinálni, hogy a világítást ne kelljen az autóban kapcsolgatni. Pontosabban egy kapcsolás kellene, ami ha a motor beindult, kb. 10sec után egy relé felkapcsolná a tompított fényszórókat. Viszont az fontos lenne, hogy csak a motor beindulása után kapcsoljon, ne a gyújtás ráadása után. Másik: Egyszer rendeltem a hálón egy ködfényszórót, ami mire ideért egy 2x annyiba kerülő nappali led-es menetfénnyé alakult. Nos én ezt nem sérelmeztem, az eladó sem tette, így hát fel is került a gépkocsira, és a gyújtás ráadását követően világított is. Egészen az első közúti ellenőrzésig, ahol a közeg korrekt volt, és közölte, hogy levehetné a rendszámot a világítás miatt. Átalakítás történt, ami a forgalmiba nem szerepelt. Sajnos igaza volt, és ki is kötöttem. De hogy ne vesszen kárba, egy olyat gondoltam, hogy a gyújtás elvétele után ez világítana kb. 5 percig (kapu nyitás, kutyák bezárása....stb) és addig sem bukdácsolnék. Ebben tudnátok nekem segíteni? Nagyon megköszönném.
Hello!
Itt a kért két kapcsolás. - A Lampe-02 a tompított bekapcsolása. Ha ráteszed a gyújtást, nem történik semmi feszültséget kap az áramkör. Ha elindítod a motort, akkor az olajgomba testre zárja az OIL bementet. Ezt az infót az RS tároló megtárolja, és ha letelik a kb. 10 sec akkor bekapcsolja a lámpát. Relének valami fényszórót kapcsolni tudó relé kell. (Relé számozást ne nézd.) - A Lampe-04 a Led-es menetfény bekapcsolása. Ez egy számlálóból áll. Ha a gyújtást ráadod, akkor az törli a számlálót, Q14 kimenet alacsony szintre vált. Az R5 ellenállás bekapcsolná a Fet tranyót, de a D2 ezt nem engedi, mert "elszívja" R5 áramát. Ha leveszed a gyújtást, megszűnik a D2 tiltása, de a számláló törlése is. A lámpák bekapcsolódnak. A számláló elszámol a Q14 kimenetéig. ekkor Q4 kimenet magas szintű lesz, ami kikapcsolja a lámpát, és D1-en keresztül leállítja a számlálást. A számláló, addig itt áll, míg a következő törlőjelet (gyújtás be) meg nem kapja. ekkor kezdődik elölről az egész folyamat. Az áramkör állandó 12V tápfeszt igényel, de köszönhetően a CMOS technikának, kb 100uA fogyasztása lesz. (Első tápfesz bekapcsoláskor nincs törlés, ekkor a számláló bárhol állhat, vagy is lehet egy darabig világítani fog a lámpa.) üdv! proli007
Köszönöm szépen a gyorsaságot, és a korrekt leírást. Be is fogom szerezni az említett alkatrészeket minél hamarabb, és meg is építem. Be is számolok majd róla..... Köszönöm még egyszer.
Sziasztok
Nekem egy olyan egyszerű kapcsolás kellene ami egy 24 voltos relé tápellátásának megszűnése után pár tized másodpercig (max fél sec) még behúzva tartja a relét. Gondolom egy kondi és egy ellenállás kell hozzá, csak nem tudom, hogy milyen és hogy kell bekötni. Előre is kössz Á A hozzászólás módosítva: Márc 8, 2013
Szia! Ilyet ugye nemigen lehetne bepréselni villanykapcsoló, vagy konnektor mellé rejtve?
Ez a kapcsolás ugye működne 5-5,2V-on is(mobiltöltő)? Nekem a kinti világításhoz lenne ez egy kiegészítő, hogy kintről, a kaputól is fel lehessen kapcsolni. Szóval jelenleg úgy van, hogy a kaputól be van vezetve 15-20m vezeték, és ennek a végén lenne kint a gomb. A benti kábelvégek felett 1,5m-re, és balra fél méterre van a kapcsoló. Ha az 1-es kapcsolót felkapcsolom, világít a 3-as jelző, és felkapcsolódott kint a lámpa, ami helyett most a 12V-os LED táp, és a LED-ek kapcsolódnak fel. A 2-es tudomásom szerint nincs bekötve. Úgy gondoltam, hogy bentre kéne a késleltető, mert nem akarok kintről hozzáférést, és áramot sem akarok kivezetni, max. 1 LED-nek, hogy világítsa a gombot. Az időzítő kimenete párhuzamosan lenne az 1-es kapcsolóval, a 2-es kapcsoló pedig az időzítő tápját kapcsolná.
Hello! Természetesen működne 5V-ról is, de akkor a tápnál lévő stabilizálást-diódát el kell hagyni. Valamint a relének 5V-osnak kell lenni. A kapunál lehet egy egyszerű kis áramkört alkalmazni, hogy a gomb világítson is, és két vezeték elég legyen hozzá. Egy fehér Led 2mA-el már bőven jól világít. Ekkor ha az időzítő fel van kapcsolva, az is látszik, mikor elmész. Az R1 az eredeti kapcsolás R1-es ellenállása.. üdv!
A hozzászólás módosítva: Aug 8, 2013
De akkor hogy lesz ez 2 vezeték? Az eredetin lévő kapcsoló csatlakozóit ezen a rajzon a V1-re kell kötni, és a másikból kihagyni az R1-et?
Hú ha! Lerajzoltam, remélem így már érthető.. üdv!
Jaa, igen. Így már értem. Köszönöm! Még annyi, hogy azt írtad, így jelzi, ha be van kapcsolva.
Ezt meg lehetne szüntetni? Ez a LED az egész csengőt világítaná meg, nem csak a időzítő gombot. Szóval, ha mondjuk tennék vele párhuzamosan egy kondenzátort, hogy ne villogjon, vagy kevésbé villogjon, és sorba kötnék vele egy alkonykapcsolót, hogy csak sötétben világítson, attól még működne a gomb?
Gyulánk! Ha már ilyesmire adtad a fejed, kissé képezhetnéd magad elektronikából, meg logikából. Mert az az érzésem, fogalmad sincs mit csinálunk.
- Azt írtad, hogy van két kapcsoló. Az egyikkel közvetlenül kapcsolod a világítást, a másikkal az időzítőt, vagy is a telefon adaptert, ami táplálja az időzítőt. Én ezt rajzoltam le, ott a két kapcsoló. - A lámpa a Led-es lámpáidat szimulálja, mert nem írtad, de gondolom annak tápegységét szeretnéd kapcsolni a relével. - A kapuban van a csengőgomb, gondoltam azt kell megvilágítani, hogy ha este sötétben hazajössz, megtaláld hol van. Hogy a világításához ne legyen szükség külön vezetékre, ezért készítettem a bemenetre a tranyós áramkört. Ha bent a 2-es kapcsolóval felkapcsolod az időzítőt, akkor kint világít a Led. "Jelzi" hogy működik az időzítő, amikor hazajössz be fogod tudni kapcsolni a lámpát. De nem villog az, meg ingyom-bingyom. És miért gond az, ha nappal is világít egy kis Led? Vagy is ha valamit össze szeretnénk állítani, annak működésileg logikusnak kell lenni. Mert megvalósítani csak akkor lehet. Ahhoz viszont minimum pontosan tudni kell, mit miért szeretnél tenni. Nem kell egyből áramkörökbe gondolkodni, integrálni.. csak egyszerű paraszti észjárással le kell írni mit szeretne megvalósítani az ember. Csak azt kell leírni mikor, miért mit tegyen. Valamint hogy mi áll rendelkezésre. Aztán hogy a drót vége a kapcsolótól hány centire van, az teljesen érdektelen, csak számodra ha vésni kell, vagy megvenni és szögelni a kábelt. Az elektronikai megoldás szempontjából tök mindegy, csak az lényeg mi hol van, hol célszerű telepíteni a dolgot. Mert esetleg ez szerint kell kiépíteni az áramkört.. üdv! Idézet: Ez kavart meg, mert azt hittem, hogy az időzítő felkapcsolását nem a táp bekapcsolásra, hanem az indításra értetted. Azt pedig mivel elindult, látom abból is, hogy világos van, és ha ezen kívül jelez még valamit akkor gondoltam villog, vagy akármi. Ha nem villog, akkor jó. Nem baj, ha nappal is világít, de egy alkonykapcsoló egy ledre nem sok plusz. „Ekkor ha az időzítő fel van kapcsolva, az is látszik, mikor elmész.”
Ha bekapcsolod az időzítőt, akkor is égni fog a villany, mert Auto Reset van az IC-ben. Vagy is tápfesz bekapcsolásakor is "időzíteni fog egyet". Meg lehet oldani a Led "alkonyt kapcsolását", csak nemigazán látom át, mi értelme van. A Led néhány mA-t fogyaszt, nappali fényben nem is fogod szinte látni ha ég. A tápegység fogyasztása, meg egy centivel sem lesz kevesebb. Viszont megnyugtató érzés, hogy nem ég feleslegesen egy Led. Nem idegeskedik az ember egész úton míg távol van, hogy ég? - Nem ég?.
Pontosan.
Megduplázza az élettartamát, és ha eltakarom a fényérzékelőt, ugyanúgy megtudom nézni, hogy van-e táp.
Úgy látom azért némi fóbiával rendelkezel.. De legyen igazad! Csak arra válaszolj, hogy hány üzemórát ég egy 20mA-es fehér Led, 2mA áram esetén. És ha ezt már tudod, akkor nézd meg, hogy a Telefon töltőben lévő elkónak mennyi az élettartama..
Egyébként a Skót azért nem vett LEHEL hűtőt, mert nem tudta, ha becsukja az ajtót, tényleg kialszik-e a lámpa...
Akármennyit, akkor is duplája lesz, és HighTech. Amúgy nem hittem, hogy tényleg 2mA-t akartál írni, és általában 50-100e órát szoktak a led lámpákra írni, így 5 helyett 10 vagy 10 helyett 20 évre gondoltam. Tényleg nem nagy dolog, értelme se sok van, csak nekem tetszene, és nem sok plusz alkatrész kell hozzá, nem fogyaszt többet, nem kerül sokkal többe, így jobban számít, hogy tetszene, mint hogy hasznos-e. De az se baj, ha 200 év múlva is működik egy tápcserével. De akárhogy nézzük, lényeg, hogy előnye van, akkor is, ha kevés ahhoz, hogy hasznos legyen, viszont hátránya nincs. Ezenkívül, 2mA tényleg nem lehet valami fényes nappal, ezért ha világosban akarom megnézni, könnyebb eldönteni, hogy az világít, vagy csak tükröződés, ha eltakarom a fényérzékelőt, és világítani kezd, vagy változatlan marad.
Most látom, hogy nem raktam fel a rajzot, pedig megrajzoltam, mikor a hozzászólást írtam..
Nagyon szépen köszönöm! Közben arra gondoltam, elég 3 vezeték. Vagyis ha a fázis a K2 kapcsolótól megy a táphoz, és a reléhez is. Mert kikapcsolt K2-nél nincs táp, és anélkül úgysem húz be a relé se. Így elég 1 fázis a K2-ről, 1 null, és a fázis a K1-re a reléről.
Hogy a villanyszerelést hogy oldod meg, az a Te bajod, én csak odarajzoltam, hogy amit leírtál, látható is legyen valahogy.
Sziasztok!
Olyan kapcsolásra lenne szükségem, amely feszültség alá helyezve rögtön meghúz egy relét, majd 5-15s múlva elejti. A tápfeszültség ezek után is rajta marad a kapcsoláson. Tápelvétel, majd ismételt ráadás után ismétlődjön meg a folyamat. Az áramkört 12v-ról szeretném működtetni. Előre is köszönöm!
Hello! Mondjuk a relé áramfelvételét nem írtad, de 100mA-ig az 555 kimenete is megfelelő.. üdv!
Köszönöm szépen a gyors és precíz választ!
Szia proli007 !
Az lenne a kérdésem,hogy egy 230 V-os relé kikapcsolását mivel tudnám késleltetni 1-2-3 másodpercet.Megépítettem általad javasolt töltőt a zselés akksikhoz ,valamint az invertert, csak úgy akarom,hogy ne kézzel kelljen a keringetőszivattyút átkapcsolni áramszünet esetén a hálózatról az inverterre hanem egy átkapcsoló relével.De mivelhogy van amikor csak gyorsvisszakapcsolások vannak a hálózaton ( 0,2-0,3 másodperc ),azokat ne érzékelje .Én valamilyen fajta kondenzátorra gondoltam párhuzamosan a relétekercsre de lehet,hogy hülyeséget írok .Szerinted hogyan lehetne megoldani ? Üdv : Józsi
Hello!
A kondit csak egyenáramon lehet használni. 230V-os egyenfeszültségű relé. meg elég ritkaság manapság. Legfeljebb 24..48 közötti relék a szokásosak. De láthatsz rajzot ha keresel pld- "lágyindító" címszó alatt. Vagy is elsőként a relét kell tisztázni milyen feszültségű és ellenállású. üdv! A hozzászólás módosítva: Szept 4, 2013
Szia !
Van egyenáramú relém is 230 V DC meg van 230 AC is ,tehát mindegy nekem ,hogy melyiket használom !Csak ha egyenáramút használok akkor elég egy kondi ? És körülbelűl milyen értékűvel kísérletezzek ? Üdv : Józsi
"..elsőként a relét kell tisztázni milyen feszültségű és ellenállású." Szerinted ha ezeket nem tudom, hogy fogok bármit is mondani? De várható, hogy egy "méretes példány" kell bele, időtől függően.. De a kérdést még az is befolyásolja, hogy mekkora a relé tényleges meghúzási feszültsége.. Vagy is egyszerűbb ha úgy teszel mint a kutya, próbálkozol..
És nem elég egy kondi, egyenirányítani kell, esetleg szűrni, és előtét ellenállás is kell, és a késleltető kondi.. üdv! A hozzászólás módosítva: Szept 5, 2013
Köszi a választ akkor mérek és utána próbálkozom ! Üdv :Józsi
A hozzászólás módosítva: Szept 5, 2013
Üdv! Egy mV-okra (kb. 50mV-ra) érzékeny áramkörre lenne szükségem, ami a bemenetén észlelve a kis feszültséget bekapcsol, és ha például 5 percig nem kap bemenő jelet, akkor kikapcsol. Megvalósítható lenne esetleg ez egy legegyszerűbb PIC-kel?Konkrétan az erősítő kimenetén megjelenő változó feszültség értékről van szó (hangerőtől függően). Tud-e a PIC mV-os nagyságrendű jelre reagálni? Tehát, ha szól valamilyen zene, érzékeli és bekapcsol (mondjuk a PIC egyik kimeneten megjelenik ahhoz elegendő feszültség, ami hatására egy tranzisztor "kinyit".) Viszont, ha (tegyük fel) 5 perc eltelik úgy, hogy a bementre nem érkezik semmilyen jel, akkor lekapcsol.
Tud...
Bemeneti kondenzátor, ellenállásosztó után a PIC (pl. 12F675) comparátora a belső referenciával összehasonlítja a jelet ami a belső időzítőt engedélyezi, vagy törli. A kimenet ennek függvényében kapcsolhat. (max 10mA) |
Bejelentkezés
Hirdetés |




Nos én ezt nem sérelmeztem, az eladó sem tette, így hát fel is került a gépkocsira, és a gyújtás ráadását követően világított is. Egészen az első közúti ellenőrzésig, ahol a közeg korrekt volt, és közölte, hogy levehetné a rendszámot a világítás miatt. Átalakítás történt, ami a forgalmiba nem szerepelt. Sajnos igaza volt, és ki is kötöttem. De hogy ne vesszen kárba, egy olyat gondoltam, hogy a gyújtás elvétele után ez világítana kb. 5 percig (kapu nyitás, kutyák bezárása....stb) és addig sem bukdácsolnék. Ebben tudnátok nekem segíteni? Nagyon megköszönném. 




Megduplázza az élettartamát, és ha eltakarom a fényérzékelőt, ugyanúgy megtudom nézni, hogy van-e táp.


