Fórum témák

» Több friss téma
Fórum » Csöves erősítő készítése
 
Témaindító: seedz, idő: Márc 31, 2006
Témakörök:
Ne feledd betartani a fórum viselkedési szabályait, és a topik megmaradásának feltételeit. [link]
A téma átmenetileg fagyasztva lett, hozzászólni nem tudsz!
Lapozás: OK   1552 / 2208
(#) 6C4C válasza crapgame hozzászólására (») Aug 10, 2013
Előfeszültségelőállítás szempontjából az a 15 Ohm ebben a kapcsolásban szinte elhanyagolható... Ha voltmérőt akarsz használni, tegyél inkább 10 Ohmot, azon ugye 10mA-enként esik 100mV...
(#) belaradio hozzászólása Aug 11, 2013
A képen látható trafó alkalmas csöves erősítőhöz? A fűtések rendben, de a két 220 V 50 mA anód elég valamihez ? Például egy EL84 SE-hez ?
(#) mofesa válasza belaradio hozzászólására (») Aug 11, 2013
Ha a trafó terhelhetősége is megfelelő, akkor (diódás egyenirányítással) igen.
(#) Orbán József válasza belaradio hozzászólására (») Aug 11, 2013
Ahogy én láttam eddig, 48mA-re kell állítani a nyugalmit EL84-nél SE módban.
Így egy blokkot ki kéne tudnia szolgálnia, kb. 280V anódfesz mellett, amit ez a trafó - remélhetőleg tud majd.
No igen, 2-őt is.
A hozzászólás módosítva: Aug 11, 2013
(#) belaradio válasza Orbán József hozzászólására (») Aug 11, 2013
Elvileg jó akkor egy sztereo EL84 SE-hez?
(#) Orbán József válasza belaradio hozzászólására (») Aug 11, 2013
Szerintem miért ne?
(#) belaradio válasza Orbán József hozzászólására (») Aug 11, 2013
Az egyenirányítást , akkor a két külön oldalnak, külön kell megoldani diódákkal. Jól gondolom ?
(#) Orbán József válasza belaradio hozzászólására (») Aug 11, 2013
Szerintem jól gondolod, nem sokkal több alkatrész és elvileg jobb elválasztás a két oldal közt.
2 híd, 2 szűrőkör.
(#) belaradio válasza Orbán József hozzászólására (») Aug 11, 2013
Köszönöm szépen.
(#) mofesa válasza belaradio hozzászólására (») Aug 11, 2013
Elvileg jó, amúgy sem kell azokat a csöveket a plafonig kihajtani. 120W összteljesítmény azért elkél még egy ilyen "kis" SE -nél is.
Én összekötném, így is remekül el lehet választani a két oldalt egymástól, ráadásul a két oldal ugyanazt fogja kapni, kevesebb az esély arra is, hogy a két oldal feszültségei eltérnek egymástól. Persze ettől ez még nem 100% -os módszer.
(#) Orbán József válasza belaradio hozzászólására (») Aug 11, 2013
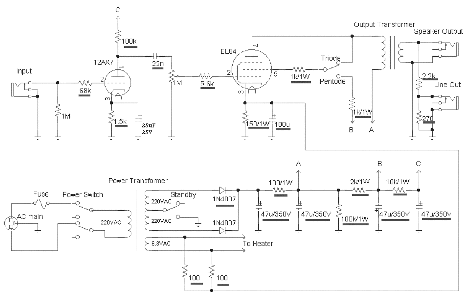
Egy variálható kapcsolás:
A hozzászólás módosítva: Aug 11, 2013

el84_amp.gif
    
(#) belaradio válasza mofesa hozzászólására (») Aug 11, 2013
Nem biztos, hogy megmarad ez trafó. De jó tudni mihez lehetne használni. Köszi szépen.
(#) 6C4C válasza Orbán József hozzászólására (») Aug 11, 2013
Sajnos a 10-es pont közös, tehát két híddal nem lehet operálni
(#) 6C4C válasza Orbán József hozzászólására (») Aug 11, 2013
Egyszerű hagyományos (talán gitár) erősítő... De a Line outot kimtéerről levenni... Szükségmegoldás... De tetszik a Standby kapcsoló!
A hozzászólás módosítva: Aug 11, 2013
(#) mofesa válasza 6C4C hozzászólására (») Aug 11, 2013
Ez az én figyelmemet is elkerülte, de nem olyan nagy baj, ha szimmetrikus.
Annyira nem érzékeny ez a bemenet, csak majdnem. Ahhoz még kéne egy fél trióda.
Ez a trióda/pentóda kapcsoló sohasem tetszett, nem csak azért, mert felesleges.
(#) belaradio válasza 6C4C hozzászólására (») Aug 11, 2013
Eredetileg csöves egyenirányítás volt a trafón. Így viszont kevés az 50 mA nem ?
(#) 6C4C válasza belaradio hozzászólására (») Aug 11, 2013
Szerintem is kevés
(#) Orbán József válasza 6C4C hozzászólására (») Aug 11, 2013
Bizonyára a minősége oly annyira magas, hogy a trafóról is még kiváló...hájfáj
(#) Orbán József válasza belaradio hozzászólására (») Aug 11, 2013
Szét kell szedni azt a közös pontot, ha minden kivezetés szakad...
(#) belaradio válasza Orbán József hozzászólására (») Aug 11, 2013
Impregnált, be van öntve egy dobozba. Annyit nem ér nekem.
(#) Orbán József válasza belaradio hozzászólására (») Aug 11, 2013
Ez bajnok lenne, ha még egy lenne!
Nincsen?
(#) belaradio válasza Orbán József hozzászólására (») Aug 11, 2013
Hát, ahonnan szereztem még van egy . De nem biztos hogy meg tudom szerezni.
(#) 6C4C válasza belaradio hozzászólására (») Aug 11, 2013
Háát... Ez csodaszép! Előerősítőbe, RIAA-ba vagy hibrid DAC-ba kiváló lenne, a tökéletesen árnyékolt felépítésének köszönhetően... Bár 230V-ról táplálva kissé nagyobb lesz a szórása...
(#) belaradio válasza 6C4C hozzászólására (») Aug 11, 2013
Festett fémdobozban van.[off][/off]
(#) tyraw hozzászólása Aug 12, 2013
Heyho!
Van valakinek kapcsolási rajza GU50PP-hez, akár 4 csővel, ahol ~80-150W körüli kimenő terljesitményre lehet számitani, illetve a végfok meghajtására csak 2 csövet használ? (legjobb lenne ha 6H8C lenne az egyik... )
Előre is köszi!
(#) Dr Endugu válasza tyraw hozzászólására (») Aug 12, 2013
Szia! A Rádiótechnika Évkönyve 2013 egyok cikke egy ilyen kapcsolást közöl. 4 db GU50 a vége. A fázisfordító ECC82. Valószínű jó lesz helyette a 6H8C. Komoly trafók kellenek hozzá és a tápegység se kezdőknek való a 800 V- os anódfeszültséggel.
(#) varttina válasza tyraw hozzászólására (») Aug 12, 2013
Szia!

Ekkora teljesítményre mindenképpen parallel push-pull erősítőt kellene építened. A Cirok Laci által megépített meghajtás apró változtatásokkal szerintem megfelelne hozzá. Bővebben: Link.
(#) CIROKL válasza Dr Endugu hozzászólására (») Aug 13, 2013
Idézet:
„Rádiótechnika Évkönyve 2013 egyok cikke egy ilyen kapcsolást közöl. 4 db GU50 a vége.”

Lehet erről többet tudni , esetleg nincs meg valakinek kép formátumban , kiváncsi lennék rá hogy csak elvi dolog vagy valami gyakorlati megvalósítás mivoltát takarja a cikk?
(#) Orbán József válasza CIROKL hozzászólására (») Aug 13, 2013
Lehet többet tudni, Plachtovics György publikálta, megépített kapcsolás. Embertelen teljesítményre...
Egy hibrid kapcsolás, eleje mindenféle tranyó. Jó sok anyag megy bele, tápba, mindenhova. Számomra nem lenne értelme egy ekkora erősítőben csövekkel erőlködni.
A hozzászólás módosítva: Aug 13, 2013
(#) Zenner hozzászólása Aug 13, 2013
Sziasztok!

Készítettem egy kimenő trafót EL84 SE-hez. Remekül működik, meg is lepődtem rajta, hogy sikerült

Igazából most csak tanácsot szeretnék kérni, hogy hogyan lenne célszerű a sasszén elrendezni a trafókat és a csöveket, hogy emiatt ne gerjedjen? Gitárerősítőről van szó, 2 előfok csővel egy 1 végcsővel(2*ecc83,1*el84)
Következő: »»   1552 / 2208
Bejelentkezés

Belépés

Hirdetés
XDT.hu
Az oldalon sütiket használunk a helyes működéshez. Bővebb információt az adatvédelmi szabályzatban olvashatsz. Megértettem