Fórum témák

» Több friss téma
Fórum » LM1875, LM3875, LM3886, stb. TI végerősítők
Lapozás: OK   16 / 49
(#) gb197 válasza johny999 hozzászólására (») Aug 14, 2013 /
 
A 0,1% százalékos ellenállást itt a szomszédban a Hestoréban veszem, a sima egy százalékos minden üzletben van Budapesten. A gyártó adatlapján (LM4780) a 21 -es oldalán van egy elfogadható kapcsolás, mármint azok számára aki nem - invertáló változatot építenek.
Mint már korábban mondottam a TDA7294 topikban, fontos dolog lenne a végfokot és a tápot (diódák , elkók, kondik) egy nyákra építeni a végfokkal, mivel másképp nem lehet kialakítani a tökéletes csillagpontos megoldást. Ennek hiánya, és tapasztalat is azt mutatja, hogy nagyon sokan küzdenek a gerjedéssel problémájával és valójában még a boucherot cella (Zobel) sem képes megfékezni a gerjedés. Miért is ? Azért, mert a kapcsolás a nyákkal együtt tökéletes oszcillátort alkotnak és ez a probléma már "kívülről" nem javítható. Itt jegyzem meg, nekem egyik erősítőmön sincs (TDA7293, 7294, LM3875 ) Zobler, mégis hajszál pontosan, stabilan működnek évek óta. Ezen tényekből a következtetésem, hogy az erősítő -legyen az ic-s vagy tranzisztoros - legfontosabb része a nyákterv, és majd utána a kapcsolási rajz. Mikor mindez rendben van, lehet finomítani a dolgokat, pl. az elkó helyett MKT vagy MKP kondit rakunk , meg a diódahíd helyet schottky-t, stb.
(#) johny999 válasza gb197 hozzászólására (») Aug 14, 2013 /
 
Biztos 21. oldalt akartál írni? Mert ott csak szöveg van
(#) gb197 válasza johny999 hozzászólására (») Aug 14, 2013 /
 
Nálam 21. old. : FIGURE 7. Reference PCB Schematic
(#) johny999 válasza gb197 hozzászólására (») Aug 15, 2013 /
 
Megvan a 24. oldalon.

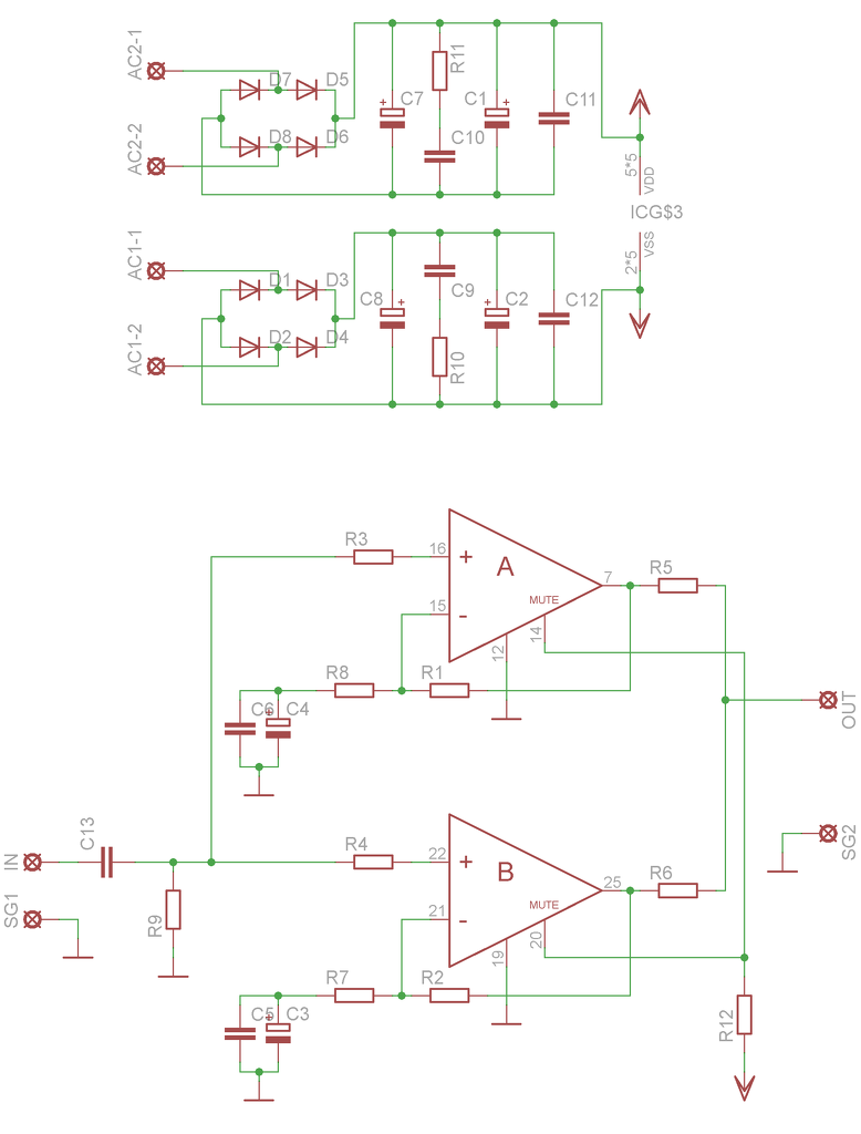
Ilyesmit sikerült összehoznom az adatlap alapján, még az alkatrész értékekkel kell játszani. Jó lenne valami program amivel le lehet szimulálni a működését.

4780.png
    
(#) gb197 válasza johny999 hozzászólására (») Aug 15, 2013 /
 
Alakul a dolog, semmiféle szimuláció nem kell! A szimulátor egyébként is az ideális értékekkel számol és sok mindent nem vesz figyelembe, és nem hiszem , hogy ennek az ic-nek a modelljét valaki is elkészítette volna.
A tápba nem kell a C9, R10, C2 és ennek tükörképei, helyette egy 1-2,2µF/250V MTK kondi kell az ic Vcc és Vee lábai közzé. Nem kell a bohóckodás a C3 és C5 kondikkal sem, vagy 22-47µF/ 100V -os elkó vagy drága 4,7 µF polipropilén kondenzátor kell, a bemenetre ugyanez érvényes. A bipoláris elkókat messzire kerüljük el !!! A Zobel kör lehet opcionális, rá lehet tervezni a nyákra, majd a végén kiderül kell e vagy sem.
(#) johny999 válasza gb197 hozzászólására (») Aug 15, 2013 /
 
Fent van a TI oldalán PSPICE modell. Valahogy be lehet Tinaba is importálni de nekem még nem sikerült.

A tápban eredetileg a C7,C8 10µF-os kondik C1,C2 pedig 1500uF. Az az RC tag csak ajánlott, de ha az ott van akkor a C7/C8 értékét meg kell növelni legalább 10000µF-ra.

A C3/C5 47µF és párhuzamosan 470nF metal film WIMA.

Mi az a Zobel kör amiről írtál már feljebb is? Most hallok róla elősször.
(#) gb197 válasza johny999 hozzászólására (») Aug 15, 2013 /
 
Pontosan ismerem a kapacitások értékét és ennek tükrében mégegyszer: a szűrés 1000-2200µF + 100nF együtt + 1µF a +- ágban.
A Zobet hálózat a kimeneti RC komplexum, ami a gerjedés hivatott megfogni, egyfajta stabilitást ad az erősítőnek. Hozzá teszem a lusta fejlesztők, mérnökök kelléke ez, mivel hatékonyan és hallhatóan rontja vissza a hangminőséget. Ezét van az, hogy a high end erősítőkben nem igazán használják ez a megoldást, itt is kerülendő.
(#) johny999 válasza gb197 hozzászólására (») Aug 15, 2013 /
 
So so, akkor ez így elvileg oké?
A hozzászólás módosítva: Aug 15, 2013

tapp.png
    
(#) gb197 válasza johny999 hozzászólására (») Aug 16, 2013 /
 
Elfelejtetted a gnd-t össze kötni, valamint a c1 legyen MKT v. MKP. , de az elrendezés teljesen rendben van és elegendő.
(#) johny999 válasza gb197 hozzászólására (») Aug 16, 2013 /
 
Igen utólag én is hiányoltam, de már javítottam. Ilyen kondi jó nem? Bővebben: Link
A hozzászólás módosítva: Aug 16, 2013
(#) gb197 válasza johny999 hozzászólására (») Aug 16, 2013 /
 
A poliészter kondenzátor tökéletes ide, 100nF -ban a tápra is jó lenne. Én Wima-t használok, azt tudom beszerezni.
(#) melorin hozzászólása Aug 22, 2013 /
 
3875-höz mennyi a legkisebb tápfeszültség 8Ω-hoz?
Ki kell cserélnem a 1875-höz használt 2x14VAC trafómat?
(#) gb197 válasza melorin hozzászólására (») Aug 22, 2013 /
 
Elméletileg -+12V-ról már megyen, tehát bőven benne vagy a 2*14V ac-val.
(#) reloop válasza melorin hozzászólására (») Aug 22, 2013 /
 
Szia! Legszívesebben küldenék neked egy lmgtfy-t Bővebben: Link
Már az adatlap első bekezdésében ott a válasz: a pozitív és a negatív táp abszolút értékének összege 20-84V-ig terjedhet, tehát +/-10V-ról már járathatod.
(#) melorin válasza reloop hozzászólására (») Aug 22, 2013 /
 
Képzeld, megnéztem az adatlapot, csak nem értettem pontosan, hogy az a
"Wide Supply Voltage Range: |V+| + |V−| = 20V"
hogy értendő. Nekem nem volt egyértelmű.
(#) reloop válasza melorin hozzászólására (») Aug 22, 2013 /
 
Ha megnézted az adatlapot és csak az értelmezésével volt gond, akkor a rosszallást tekintsd tárgytalannak
(#) melorin válasza reloop hozzászólására (») Aug 23, 2013 /
 
Persze, menéztem. Már kb. 2 hete nézegetem az adatlapot, és tervezgetem az erősítőmet, de csak nemrég gondolkoztam el azon, hogy vajon a táp elég-e neki, és inkább a Ti megerősítésetekre hagyatkoztam, mint hogy végül ne sikerüljön a project, vagy hogy felesleges kiadásom legyen trafóra.
(#) johny999 válasza gb197 hozzászólására (») Aug 24, 2013 /
 
Sikerült már valamit összedobnod? Nekem jövő hétre lesznek meg az IC-k, utána kezdem lassacskán építgetni.
(#) gb197 válasza johny999 hozzászólására (») Aug 24, 2013 /
 
Oh, összedoboni azt nem, viszont megvan minden alkatész és a nyákok gyártás alatt vannak. Legalább még 6-7 munkanap. Lehet viszont össze forrasztok -csak úgy a levegőben- egy híd kapcsolást az lm3886-al, abból van itthon 3 db elfekvőben, kiváncsi vagyok mennyivel "hoz" többet a hangzásban.
(#) melorin válasza reloop hozzászólására (») Aug 24, 2013 /
 
Még az lenne a kérdésem, hogy az ellenállás, ami az invertáló lábról leteszi GND-re az IC-t, azt vigyem külön a csillagpontba, vagy közösítsem a bemenettel párhuzamosan kötött ellenállással(tehát a jelfölddel), és onnan vigyem együtt a két testpontot a csillagpontba?
(#) gb197 válasza melorin hozzászólására (») Aug 24, 2013 /
 
Egy nyákra építve az egészet (diódák, elkók) én úgy oldom meg, hogy lehetőség szerint mindent külön-külön viszek a cs.pontba, ezét dolgozok kétoldalon. Közösíteni lehet a jeföldeket, de nem közösítheted bármilyen szűrő vagy hidegítő kondenzátor gnd-jével, valamint a Zobel kör gnd-jével sem.
(#) reloop válasza melorin hozzászólására (») Aug 24, 2013 /
 
Van egy eddig még ki nem próbált elgondolásom: Bővebben: Link
Szer.: amennyiben közös tápegység lát el két csatornát azt is elképzelhetőnek tartom, hogy a jelföld (bejövő jel test, bementi ellenállás, visszacsatoló ellenállás test pontja) 10 ohm leválasztást kapjon a helyi tápszűrés test pontjától, mint teljesítmény-földtől.
A hozzászólás módosítva: Aug 24, 2013
(#) gb197 válasza reloop hozzászólására (») Aug 24, 2013 /
 
Az 1K/ 68K ez biztos ? Ez elég nagyot fog erősíteni... Én is csináltam ilyen minimál koncepciós erősítőt evvel az ic-vel, na meg a régi nagy kedvenccel a tda729x-el , jól működnek a mai napig.
(#) reloop válasza gb197 hozzászólására (») Aug 24, 2013 /
 
Szia! Egy fórumtárs kért segítséget NYÁK tervben, neki készült ezekkel a paraméterekkel. Sajnos letett a megvalósításról, így nincs róla visszajelzésem. Amennyit ront a torzításon a laza visszacsatolás, annyit javít is a tranziens viselkedésen - nem vagyok ellene az ilyen megoldásoknak, ha a jelforrás kimenő feszültsége is indokolja.
(#) gb197 válasza reloop hozzászólására (») Aug 24, 2013 /
 
Szia! Lehet egy kristály-hangszedőhöz kellett volna, de kiváncsi lennék vajon milyen zajos lenne ilyen erősítés mellett az egyébként 22dB-nél zajmentes ic.
(#) melorin válasza gb197 hozzászólására (») Aug 25, 2013 /
 
Ki lehet számítani azt, hogy milyen ellenállás értékek kellenének pontosan ahhoz, hogy 20W kimenő teljesítményem legyen +-20V tápfeszültségnél 8ohm hangszórókkal 2V bemenő jelnél?
És miért írják azt, hogy az invertáló verzió jobban terheli a jelforrást?
A hozzászólás módosítva: Aug 25, 2013
(#) melorin válasza reloop hozzászólására (») Aug 25, 2013 /
 
És ebben mi az a megoldás, ami másképp lett tervezve, mint egy szokványos nyákterven, amit még te sem próbáltál ki?
A 2db kondi sorba kötve miért jobb mint 1 nagyobb?
(#) gb197 válasza melorin hozzászólására (») Aug 25, 2013 /
 
Az erősítést pontosan ki tudod számítani A= (R2/R1)+1 összefüggésből, jelen helyzetben 2V eff. -hez kb. 6.2K / 1K elegendő, de én inkább mindig nagyobb erősítést használok, mint a számított. Amit nem tudni pontosan, hogy mekkora a maradék feszültség az ic-ben -ez mindig van ugyanis- legalább 2-3 V-ra tippelek, szerintem a 20W ilyen tápfesznél határest.
A jelforrás terhelésről meg annyit: a végfok előtt illik használni valami jelkövető erősítőt pl. opa-t vagy diszkrét elemekből készült opa-t.
A hozzászólás módosítva: Aug 25, 2013
(#) melorin válasza gb197 hozzászólására (») Aug 25, 2013 /
 
Én ilyet még nem láttam LM IC előtt, mármint jelkövető erősítőt. Minél kevesebb az alkatrész annál kevésbé romlik a hangminőség, ezért nem gondolkoznék plusz erősítőegység hozzáépítésén ha nem muszáj.
A hozzászólás módosítva: Aug 25, 2013
(#) reloop válasza melorin hozzászólására (») Aug 25, 2013 /
 
Nem volt szándékomban semmilyen rendhagyó megoldást alkalmazni, csak megrajzoltam legjobb tudásom szerint.
A visszacsatolás bipolárisra kialakított kondenzátora gondolom azért került a rajzra, mert a szóló kondenzátoron helytelen polaritás is megjelenhet. Üzemi körülmények között ez rövidítheti a kondi élettartamát (értékstabilitását), súlyosabb kimeneti DC hiba esetén tönkre is mehet.
Következő: »»   16 / 49
Bejelentkezés

Belépés

Hirdetés
XDT.hu
Az oldalon sütiket használunk a helyes működéshez. Bővebb információt az adatvédelmi szabályzatban olvashatsz. Megértettem