Fórum témák

» Több friss téma
Fórum » Elektronikában kezdők kérdései
- Ez a felület kizárólag, az elektronikában kezdők kérdéseinek van fenntartva és nem elfelejtve, hogy hobbielektronika a fórumunk!
- Ami tehát azt jelenti, hogy a nagymama bevásárlását nem itt beszéljük meg, ill. ez nem üzenőfal!
- Kerülendő az olyan kérdés, amit egy másik meglévő (több mint 17000 van), témában kellene kitárgyalni!
- És végül büntetés terhe mellett kerülendő az MSN és egyéb szleng, a magyar helyesírás mellőzése, beleértve a mondateleji nagybetűket is!
Lapozás: OK   2101 / 4052
(#) thebarna9851 válasza laszlo raduj hozzászólására (») Szept 4, 2013 /
 
4013-m az még van is itthon, ennek a kapcsolásnak kb mennyi lenne a nyugalmi áramfelvétele?

én arra gondolnék ebben az esetben hogy miután átbillen az ic az 555-ös lenne időzítve 2 másodpercre ami elengedné a relét.
(#) laszlo raduj válasza thebarna9851 hozzászólására (») Szept 4, 2013 /
 
En enyire nem megyek bele az elektronikaba, mivel nem ertek ilyen szinten hozza.
(#) thebarna9851 válasza laszlo raduj hozzászólására (») Szept 4, 2013 /
 
Én meg nem szeretném túl bonyolítani mert csak bele kavarodok a megépítésnél

egyenlőre két csatornásra tervezem a kapcsolásat amit ha két egyforma kínai kapucsengővel oldok meg az optokapu és a bd810 párosával akkor biztosan a nyugalmi áramfelvétele egy karóráéval lessz egyenlő vagyis szinte nem is lessz
(#) gyulank válasza proli007 hozzászólására (») Szept 4, 2013 /
 
Szia! Tegnap szereztem 22k-t és beépítettem, viszont hamarabb kapcsolt be mint szeretném, és hiába csavartam akárhogy a potmétert, nem kapcsolt ki. Van valami oka, hogy 555 a komparátor, vagy csak azért, mert erre is jó lehet? Hogy kell ehhez számolni a hiszterézist?
(#) etm hozzászólása Szept 4, 2013 /
 
Sziasztok! Én az órajelről szeretnék kérdezni,mivel már utána olvastam,de nem világos,hogy miért nevezik órajelnek,mert azt olvastam hogy az lehet négyszög is,fűrész jel is,stb. Akkor meg miért nem úgy hívják? Tehát mi a különbség a négyszög órajel és a négyszög jel közt?
(#) kadarist válasza etm hozzászólására (») Szept 4, 2013 /
 
Szia!
Az órajel a digitális technikában használatos elnevezés és az előző linken van pár ismertető a témában. Azért nevezik órajelnek, mert ha nagyobb a frekvenciája, akkor kevesebb idő alatt végez el ugyanannyi műveletet az adott digitális áramkör.
A hozzászólás módosítva: Szept 4, 2013
(#) mps válasza etm hozzászólására (») Szept 4, 2013 /
 
A négyszög, szinusz, háromszög stb. a jel alakja. Az "óra" szó a felhasználás jellegét mutatja, egy rendszernek (legyen az mikrovezérlő, processzor, vagy csak egy egyszerű kapukból felépített logikai hálózat ) adja az "ütemet".
(#) pucuka válasza etm hozzászólására (») Szept 4, 2013 /
 
Nem a jel formája miatt nevezik órajelnek, hanem a szerepe miatt. Az órajel olyan mit az óra, mindig jár, ehhez lehet minden eseményt igazítani, szinkronizálni. Általában erre négyszög jelet használunk, mert eleve négy jellemzőjéhez lehet igazodni. Jel szintek szerint alacsony, (L) magas (H) és felfutó él, lefutó él. Lehet más jelalak is, speciális feladatokra, (nullátmenet, stb)
A hozzászólás módosítva: Szept 4, 2013
(#) szita1 hozzászólása Szept 4, 2013 /
 
Sziasztok, egy Arduino szettet szeretnék, aminek a webszerver részével weben tudok Rf-es dolgokat kapcsolni. Az rf része tanítható, valaki tud ebben segíteni?Mi kell hozzá? Több féle van fent és nem tudom nekem melyik kell :S ***

A törölt részt az Apróhirdetési rovatban kellene elhelyezni, ha arra az elhatározásra jutsz.
Frankye
A hozzászólás módosítva: Szept 4, 2013
(#) noris válasza proli007 hozzászólására (») Szept 4, 2013 /
 
Igen, kezdek arra gyanakodni, hogy sérült a pic.(Mindegyik. Valahogy ugyan úgy tettem tönkre mindet.)
Szkóppal mértem a jelet. A 6-os lábon biztosan 1V körüli értéket modulál (pic-enként más-más 0,9-1.1V).
Én sem értem miért.
(#) etm hozzászólása Szept 4, 2013 /
 
Köszönöm a válaszokat mindenkinek!
(#) laszlo raduj válasza thebarna9851 hozzászólására (») Szept 4, 2013 /
 
En me'g csak enyit fuzhetek hozza.
Evvel a kapcsolasal csak 1db csengo alando fogyasztasa jon szamitasba mivel ezek a relek feszultseg nelkul is megtartjak utoljara kapcsolt poziciojukat, legalabis en nem tudnam egyszeruben es konyeben megepiteni.

Csatolok egy altalam tervezett kapcsolast. Vagyis csak csatolnek mivel nem tudok valamilyen okbol.
(#) thebarna9851 válasza laszlo raduj hozzászólására (») Szept 4, 2013 /
 
A kapcsolást előre is megköszönném ha itt nem sikerül fel tenni akkor itt az email címem

***@***.***
Előre is köszönöm

E-mail címet SOHA nem írunk ki nyilvánosan! Arra való az adatlap. (A spammer-botok ezekre vadásznak. Csak akkor írd ki, ha mazochista vagy...)
Frankye
A hozzászólás módosítva: Szept 4, 2013
(#) usane válasza noris hozzászólására (») Szept 4, 2013 /
 
Ki kellene próbálni egy mezei port kapcsolgató programmal a kérdéses kimenetet.
Ha ugy sem jó akkor tényleg ellőtted, ha ugy jó akkor a programban kell keresni a hibát, bár ha ez így fenn van egy oldalon akkor kicsi a valószínűsége, de ki tudja.
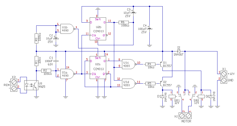
(#) proli007 válasza thebarna9851 hozzászólására (») Szept 4, 2013 /
 
Hello! Elég ide egy optocsatoló is, ha már ragaszkodsz hozzá.. üdv!
(#) IRONbene hozzászólása Szept 4, 2013 /
 
Sziasztok !
Egy erősáramú kérdésem lenne.
Beszereztünk itthonra LED-es 230V-os izzókat, de a villanykapcsolóba épített glim lámpán keresztül folyamatosan parázslik az izzó.
Van erre valami trükk/megoldás ?
(#) kadarist válasza IRONbene hozzászólására (») Szept 4, 2013 /
 
Szia!
Vedd ki a glimmlámpát a kapcsolóból, ha nagyon zavar a parázslás. Esetleg a foglalatba épített pár nF-os kondenzátor is segíthet, így a glimm is megmaradhat.
A hozzászólás módosítva: Szept 4, 2013
(#) Directors válasza proli007 hozzászólására (») Szept 4, 2013 /
 
Szia!

Igen ezt szeretném kideríteni hogy jó-e. Írok majd a fejleményekről.
Köszi!
(#) thebarna9851 válasza proli007 hozzászólására (») Szept 4, 2013 /
 
köszi a rajzot ez lessz az ami kell nekem
(#) laszlo raduj válasza thebarna9851 hozzászólására (») Szept 4, 2013 /
 
Na meg egyszer megprobalom.
Sikerult nezd at , persze meg kel egy kicsit kiserletez, a rele tekercseivel.
De ha van kedved epiteni nagyon jo a proli007 fele rajz is.

UI; hibas a tap resz is azt is a csengorol kel kapja a 12V-ot
A hozzászólás módosítva: Szept 4, 2013
(#) thebarna9851 válasza laszlo raduj hozzászólására (») Szept 4, 2013 /
 
A következő képp áll eddig a dolog, a 2 relés módszert alkalmaztam 2csatornát igényel közben beszereztem még eggy kapucsengőt XD és az a második csatorna mindegyik külön vezérli a 2 relét és így működik szépen és elég strapabíró is lett.

viszonnt a cimborám is kapott a dolgon, neki egy kapucsengős rendszer kell és annál viszonnt kell az ic-s flip-flop rendszer a lényeg hogy a flip-flop impulzusra váltson át de ne tartsa meg csak 2 másodpercig az impulzust a kapucsengőről fogom leválasztani persze az otokapu előtt hogy elkerüljem a zárlatot.

Ennél a polarizált relénél az időzítést gondolom plussz bufferkondival meg tudnám növelni ha szükséges ugye?

Ui kicsit hosszabb áttekintés után tűnt fel hogy ez már váltja az irányt is ehhez akkor már csak egy időzítés kell pl.: 555 ic :O
A hozzászólás módosítva: Szept 4, 2013
(#) laszlo raduj válasza thebarna9851 hozzászólására (») Szept 5, 2013 /
 
Szia!
A rele tekercsein,kapcsoloin keresztul csak 2 ms-et folyik aram, amit a motor szinten csak adig kap meg.
Irtam hogy a 12Vdc-et is a csengo+opto+kesleteto+tranyon keresztul kapcsoljad. Igy nyugalmi alapotban a fogyasztasa , elmeletileg a csengo fogyasztasa.
A tranyora figyelj oda , mert akkora kell legyen hogy elbirja a 2db relle tekercset( tipem szerint 30mA-lehet/db) es a motor aramfelvetelet( azt mar te tudod menyi).

Ugyhogy felejzsd el az 555 IC-et.

UI; ezek a polarizalt relek pozicioban maradnak , nem valt semere amikor megszunik az aram ellatasa. Ha nem igy lenne akor csak anyi lenne az elonye ,hogy 1 tokban 2 normal rele van, persze van ilyen is.
(#) etm hozzászólása Szept 5, 2013 /
 
Sziasztok! Arra szeretnék választ kapni,hogy a műveleti erősítőt lehet-e pl.0V és +12Volttal táplálni,vagy kell a -12Volt és +12Volt is? Muszáj-e hozzá kettő táp? Köszi
(#) granpa válasza etm hozzászólására (») Szept 5, 2013 /
 
Tanulmányozd az adatlapjukat, azon ott van, hogy hogyan lehet, ha lehet. Olyikat igen, olyikat nem.
(#) thebarna9851 válasza laszlo raduj hozzászólására (») Szept 5, 2013 /
 
köszi az infót elmegyek megnézem hogy itt k.váron be tudom-e szerezni ezt a spec relét ha nem akkor berendelek egy jópárat netről.
(#) etm válasza granpa hozzászólására (») Szept 5, 2013 /
 
Kösz! Megpróbálom.
(#) Csupasz hozzászólása Szept 5, 2013 /
 
Sziasztok! Sikerült hozzájutnom jónéhány nagyméretű 7 szegmenses LED kijelzőhöz.Mivel használtak, a fehér digitek be vannak szürkülve.Le tudom mosni valamivel, vagy az a beégés nyoma? Ha le tudom, mivel?
Köszönöm a segítséget.
(#) zolika60 válasza Csupasz hozzászólására (») Szept 5, 2013 /
 
Szappanos víz fogkefe. Ha csak maszat lejön.
(#) vladcepes hozzászólása Szept 5, 2013 /
 
Sziasztok! A helikopterem 3,7V Li-po akkujához építenék egy töltőt. Szerintetek jó ez a kapcsolási rajz?,vagy mást keressek?
A választ köszönöm!
Üdv.

névtelen.JPG
    
(#) mps válasza vladcepes hozzászólására (») Szept 5, 2013 /
 
Igen, működik.
Következő: »»   2101 / 4052
Bejelentkezés

Belépés

Hirdetés
XDT.hu
Az oldalon sütiket használunk a helyes működéshez. Bővebb információt az adatvédelmi szabályzatban olvashatsz. Megértettem