Fórum témák
» Több friss téma |
Fórum » Tina
Terheléssel sem jobb a helyzet szerintem, de mindjárt utánajárok.
Hmmmm.... Javult a helyzet, de nem tökéletes. Mindenesetre még mindig nem értem, hogy terhelés nélkül a 7905-ös miért számol helyesen és a 7805-ös miért nem? A hozzászólás módosítva: Szept 17, 2013
Hello! Miből találja ki szegény, hogy hol van a GND potenciál? Egyébként sem jó a dolog, ha a terhelés cseppet is nem szimmetrikus. Miért nem készítesz neki két ellenállásból meg egy komplementer emitterkövetőből GND-t legalább? üdv!
Tégy voltmérőt a stabok bemenetére is!
Ezt az áramkört a gyakorlatban is alkalmaznád?
Ez egyre érdekesebb! Belebonyolódtam, mint macska a házicérnába. Eredetileg a diódákra gondoltam, és kiiktattam mind a kettőt, de semmi változást nem eredményxezett.
Eredetileg egy 741-est akartam meghajtani ezzel, de azt hiszem ideje lesz más utat keresni. A legvalószínűbb megoldás egy két zener-diódás osztó lesz. A hozzászólás módosítva: Szept 17, 2013
A két zener és egy ellenállás pontosan elég.
A Tina jól működik! kb ezt mérnéd a valóságban is.
Van egy földfüggetlen tápod. Ami áram befolyik a GND-be az sehogy se tud visszajutni a földfüggetlen táphoz, legfeljebb a másik fogyasztón át.. ![]() Nincs meg az áramkör.
Ahogy proli007 is írta, nincs földed.
Én ezt a kapcsolást használtam +-12 V tápnak: http://i.imgur.com/i8pvZJy.png Ugyanúgy működnie kell a te esetedben is: http://i.imgur.com/3m2NfAB.png A rajzoddal pedig az a gond, hogy egy feszültségforrásból akarsz + és - feszültséget előállítani, amit így nem nagyon lehet.
Márpedig amit én dobtam össze, az PONTOSAN UGYANAZ a kapcsolás mint a Tiéd : http://i.imgur.com/i8pvZJy.png csak nincs az elején komoly szűrés, mert eleve szűrt 24 V a bemenet.
A különbség csupán annyi, hogy nekem a Tinában nincs makróm a 7812 és a 7912 stabkockákhoz, mert lusta voltam begyűjteni. Tulajdonképpen ezt kérdeztem proli007-től is privátban, e kérdés folytatásaként. Ezzel a kapcsolással egy "fantom" földpontot állítok elő, mert nekem egy µA741-es OPA tápellátásához pozitiv/negativ táp kell. Vagyis a létrehozott fantom GND "lógni fog" a levegőben, mert sehová sem lesz kötve. És innentől kezdtem el morfondírozni, hogy az OPA Vcc lába honnan a fenéből fogja tudni, hogy negatív potenciálon van, vagy földponton?
A kettős tápot így tudod előállítani ha nincs középleágazás a trafón.
Ezután teheted a stabkockákat. Az ellenállásokat meg a többit méretezni kell.
Azért nem ugyanaz, mert nekem 2 tápom (szekunderem) van.
Oké, hogy fantomföld, de hol állítod elő? Biztos az én ismereteim hiányosak, vagy nem teljesek de ez így nem jó egyféle tápból kétféle előállításához. Ha nincs földed mihez méred az ICk kimenetén a feszültséget? A semmihez kb? Nekem kétféle megoldásom volt a +- tápra, mikor akksiról hajtottam műveleti erősítőt. Az egyik, amikor nagyon kicsi az erősítők fogyasztása (LPC660): http://i.imgur.com/55p3WyR.png (nem az én rajzom). HC74C14 IC-vel csináltam, abban 6 ilyen inverter van. Az U5/U6 szerepe lényegében csak annyi, hogy így dupla annyira terhelhető, ha már 6 van egy IC-ben... Gondolom FETel növelhető lenne a terhelhetőség.A másik, amikor nagy volt a fogyasztás (TL074) simán egy TL497A kapcsolótáp IC-t használtam, ami tud invertálni, jól terhelhető, nyilván az utóbbi drágább.
Akkor még egyszerűbb...
A rajzomon nem szükséges se a trafó se a diódák, simán ráköthető egy aksi! ui: a rajzomon az OPamp külön tökban legyen minden mástól, nem összevonható. a lábszámozást ne figyeljétek.
Bocs, igazad van. Szelektív látásommal, csak az egyenirányító hídtól néztem. Köszönöm a megoldásodat és Doky586 megoldását is, de egyiket sem fogom alkalmazni egyetlen µA741 meghajtása miatt.
Itt nincs jószerivel semmi teljesítményre szükség, elég lesz két ellenállat, két zener-dióda és egy elkó. A hozzászólás módosítva: Szept 17, 2013
Hogy miért kell a 27-ohm azt nem tudom, talán mert nem "szimmetrikus" 78-79 párok belseje.
Köszönöm. Nálam 0,06V az eltérés, most már van két lehetséges megoldás.
A hozzászólás módosítva: Szept 17, 2013
Oké, de itt 2 tápod van, neki meg csak 1.
![]() Nem hiszem, hogy túl nagy gond, ha -4,95 van -5 helyett, eléggé kis eltérés. Ennyit eltérhet a valóságban is, illetve ennyire lehet pontatlan a voltmérő is a valóságban. A hozzászólás módosítva: Szept 17, 2013
Használhatod kis áramok esetén az egyszerűsített verzióját.
Ekkor használható egy tokban a többi opamp is. (ha a céláramkörben is lenne opamp akkor ez a legkevesebb alkatrészből felépülő és legpontosabb) Már csak az a kérdés minek a szimmetrikus táp? (mégjobban egyszerűsítve az opamp is elhagyható és csak a 2db ellenállás marad) A hozzászólás módosítva: Szept 18, 2013
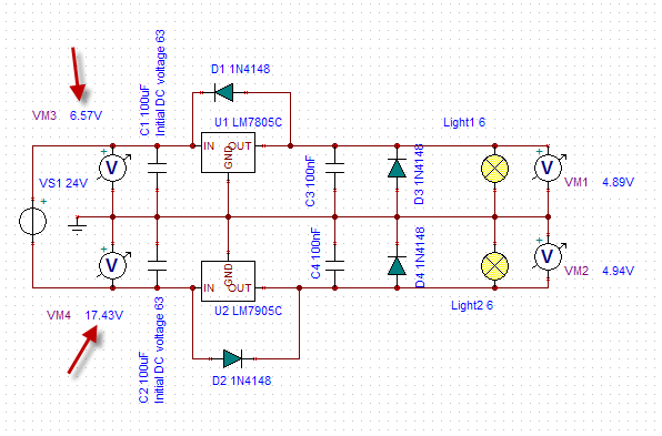
Akkor pedig a legtisztességesebb megoldás két zener-dióda és egy ellenállat, mert 24 V-al mégsem illenék megfűteni egy OPA-t. Az általad javasolt áramkört bedobtam a TINA-ba, de prüszkölt.
Az az igazság, hogy nem akarok nagy feneket keríteni az ügynek, a fiamnak dobok össze L200-as IC-ből egy szabályozható tápot, nincs trafó, nincs egyenirányító, de van egy 24V-os 2,5A-s töltő a dzsankról. Ehhez már megvettem az e-bay -on egy 0-100V 0-10A panelmérőt fillérekért, az egész áramkör annyi mint egy gyufásdoboz + egy külön kis trafós táp a panelméternek. Az L200 IC-nél a szabályozást egy OPA követi el - adatlap szerint µA741 - és ennek kell a táp. Oda pedig pontosasn elég lesz a 2 db.12V-os zener és egy 470 ohmos ellenállás.
Eszerint semmi szükséged a kettős tápra.
De szivesen megnézném azt a rajzot amiben az L200 van. Megjegyzem az L200 max 40V-ot bír, a uA741 pedig 44V-ot... (adatlap adatai) A képeden két soros kondin próbálsz dc feszt mérni. (a többi alkatrész nálad nincs kapcsolatban semmivel). Nem csodálkozok hogy panaszkodik...
Szerintem a µA741 supply voltage plus/minus 22V és a 4-es láb Vee a 7-es láb Vss vagyis kettős tápfesz kell.
A szabályozható tápegység az L200-as adatlapján van, de kivettem ide. És a problémám - elméletileg - pontosan itt kezdődik. A L200 adatlapja szerinti kapcsoláson a 741-es 30V tápot kap és a 4-es lába földponton van. Ezt kezdtem pontosan feszegetni a kérdésemmel, hogy a 741-es Vee lába, honnan a frászkarikából dudja eldönteni, hogy negatív potencálon van, vagy földponton? Idézet: „Szerintem a µA741 supply voltage plus/minus 22V és a 4-es láb Vee a 7-es láb Vss vagyis kettős tápfesz kell.” Csak az a hiba a gondolatmenetedben hogy a µA741-nek nincs GND lába, ebből következik hogy 22+22=44, nem szükséges szimmetrikus tápellátás (mivel a zeneres példádban a 0-t sehova se kell kötnöd) és az L200 adatlapja jól mutatja mire van és mire nincs szükséged, nem tévedtek az adatlapon, semmi szükség a zeneres osztódra. A hozzászólás módosítva: Szept 18, 2013
Közelítünk
Épp itt a problémám a gondolatmenetben. Ha a 741-nek lenne GND lába, akkor minden világos lenne. Vagyis, miért kell plus/minus 22V táp az IC-nek és miért nem a 7-es lábon max. 44V plusz, a 4-es lábon pedig GND. Az L200 adatlapjáról kivágott rajzon láthatod, hogy a 7-es lábon a 741-es 30V pluszt kap, és a 4-es GND. Ezt feszegetem már egy ideje. Csak elméletileg érdekel a dolog, mert a panelt már legyártottam az áramkört összeraktam, csak még az IC-t nem dugtam be, mert csak TL072...82 OPA van itthon, ami tkp. ugyanaz, de szögletes lelkemmel ragaszkodom a kapcsolási rajzon szereplő 741-es IC-hez. Egy hét múlva meghozza a posta valahonnan a távolkeletről, időm meg van. Nekem semmi sem sürgős.
Műveleti erősítőt lehet hajtani két táppal és egy táppal is.
Ha két tápról hajtod az uA741-et akkor +-22 V tápot adhatsz neki maximum, azaz +22 V és -22 V. Ha egy tápról hajtod, akkor pedig összegződik, azaz +44 V. Nyilván ajánlott kevesebbet, mert ez az abszolút maximum. +-20 V, +40 V a grafikonokon maximumként meghatározva, szóval ennél feljebb nem biztos, hogy egészséges menni.Ha egy tápról hajtod, akkor mindent, ahol föld lenne a fél tápra (két darab feszültségosztó ellenállás) kell kötnöd és a -táp (Vcc-) a földre megy. Illetve ilyenkor ott a DC jel a kimeneten/bemeneteken szóval ha nem DC-vel akarsz dolgozni akkor kell DC leválasztó soros kondi is. Egy szó, mint száz: nyugodtan használd úgy a kapcsolást, ahogy az a L200 adatlapján van. A hozzászólás módosítva: Szept 18, 2013
Ez már tényleg - számomra - jobban emészthető magyarázat volt, ez után csak azt hiányolom, hogy az adatlapon ezt nem látom.
Egy OPA működését-lelki világát, sosem az adatlapon lehet olvasni, hanem ahol oktatják. Ott egy-egy típus paraméterei olvashatók.. üdv!
Sziasztok!
9-es Tinaban hogy lehetne alkatrész szimbólumát úgy elkészíteni, hogy lementhető legyen (mint a sprint-layoutban a macro-k)? Nem kell nekem hogy 'működjenek' (nem akarom szimulálni), csak be lehessen tölteni később és egyben lehessen mozgatni az egészet. A hozzászólás módosítva: Okt 14, 2013
A választ itt találod meg.De lényeg ami lényeg, megrajzolod és lemented macroba. Onnan meg bármikor előhívhatod.
Most egy problémát találtam a programban:
Ha beteszek egy egyszerű kondit, vagy potmétert, nem tudom megváltoztatni az értékét. Sima ellenállásnál engedi, de az előbbi kettőnél szürke marad a rubrika, és nem lehet átírni. Tekercsnél sem lehet , de telepnél, izzónál lehet értéket átírni. Valami ötlet, hogy hol van a hiba? A hozzászólás módosítva: Okt 14, 2013
Sziasztok! A Tinában hogyan lehet pl.LM 358 -as ic-vel dolgozni?Nekem magyar verzió van,és a félvezetők rublika alatt lehet választani műveleti erősítőt ami dolgozik is szimulációnál. Van még olyan rublika,hogy GYÁRTÓI MODELLEK ,és ebben van LM 358-as is,de mikor berakom az áramkörbe,és szimulálni akarom tranziens módban,nem megy csak lenullázza a feszültség generátor értékét is,és a kimeneten is 0 Voltot ír ki. Analízis elindításakor felvillan egy kis ablak amiben kiír valamit,de el sem lehet olvasni,már eltűnik. Mit lehet vele tenni?
|
Bejelentkezés
Hirdetés |



















