Fórum témák
» Több friss téma |
Fórum » Csöves erősítő készítése
Ne feledd betartani a fórum viselkedési szabályait, és a topik megmaradásának feltételeit. [link]
A téma átmenetileg fagyasztva lett, hozzászólni nem tudsz!
Elprom trafó. Jó lenne még egy fűtés. Esetleg használhatsz diódás egyenirányítást. Az anódot késleltetővel vagy simán kapcsolóval kapcsold. Persze a legjobb lenne egy kifejezetten erősítőhöz tekert hálózati trafó.
Van rajta még egy fűtés. Az 1.2mm-es huzalból van és a csatlakozóhoz ki van vezetve. A gyengébb fűtőtekercs az csak az egyenirányító foglalatához van bekötve. Egyenirányító csőhöz csak a késleltetés miatt ragaszkodtam, na meg jól is néz ki. Ha a cső már egyenáramot kap, akkor is külön tekercsről kell fűteni?
Igen. Mindhárom csőből van egy jó pár db. Már próbából kötöttem a trafóra. Először eléggé világít a fűtés , aztán szépen vissza áll.
Gondolkodtam, kinek nyomjak választ, végül senkinek sem. Elprom trafókkal óvatosan, nem tudom kinek mi a tapasztalata, nekem rázós volt eddig mind. A hasonló korú Orion, VT rádiókból, meg EMG műszerekből származóknak semmi baja.
és megmérted hogy "mennyi az annyi"?
kb jó lesz az..
Ha a 300 mA-ra gondolsz még nem mértem. A múltkor csak rákötöttem a trafót és megnéztem, hogy egyáltalán felfűti e. Felfűtötte . Az normális, hogy először " felvillan " a fűtőszál ,majd utána rendesen izzik? Néprádiókban figyeltem meg ezt a jelenséget UCH21 csöveknél.
Némely RFT cső is csinálja, érdekes jelenség, de nem kell foglalkozni vele.
Némely cső hidegen felvillan, majd beáll a "normális" izzás.. ECC82-esnél s PCL86-osnál észleltem. Még tévékben is láttam hogy "indulásnál" a PCL85 esetleg a képcsővel együtt hamarabb indulva felvillan, majd a többi csővel együtt szépen "beáll"
Mind a négy RFT ECC82 fellvillan bekapcsoláskor a kis PP-mben. Ez már igazi fényjelenség
![]() Mindenesetre én RFT betegségnek hívom.
Talán az alultervezett (vékonyabb) fűtőszál, de lehet "RFT betegségnek" is hívni.
Tudom pesszimizmus, de annak ellenére hogy sokak szerint elmegy így sokáig és nem érdemes foglalkozni vele én minden felvillanást úgy élek meg hogy "na tutira itt a vége" csőcsere, ráadásul egyszerre négy
Ha zavar a felvillanás, akkor tegyél a fűtés áramkörébe egy megfelelő érékű NTC ellenállást, ahogy a soros fűtésű rendszerekbe is szoktak. Nem tudom létezik.e ilyen, de megpróbálnám.
Lengyel 'Telam' csövekre is jellemző, nem csak az RFT-re... Némelyik induláskor olyan fehér fénnyel felvillan, mint egy kis zseblámpaizzó, de szakadt fűtésűvel még nem találkoztam közülük. Van két új Telam ECL86-osom, azok is ilyenek, de a 70-es évek elejéről származó, és megbontatlan ZK140 magnóban is láttam már ilyet, minden probléma nélkül üzemelni
És olyannal talákozott már valaki, hogy az ECC82-nek csak az egyik fele villan fel, a másik meg nem? A fűtés sorba van kötve 12 voltra. Csöves fejhallgató erősítőben van.
Tungsramok is csinálják ezt szépszámmal!
Helló !
Azt szeretném kérdezni, hogy miért csökken az illesztő impedancia egy végcsőnél ha kisebb anódfeszültségről van hajtva ? Változik a cső belső ellenállása ?
A válasz egyszerű: igen (l. karakterisztika görbék).
Elég kevés csőnél mutathatnak ilyen karakterisztikát, én nem is emlékszem hogy találkoztam volna ilyennel.
Ha tudsz egyet, belinkelhetnéd. Kösz !
Sziasztok,
Tudtok ajánlani valami olvasmányt, amiben érthetően le van írva, hogy határozzuk meg csöves Push-pull erősítők optimális illesztő ellenállását? Üdv.
A csövek adatlapján gyakran feltüntetik.
Azért létezik, például itt .
Ha a koordináta rendszerben feltüntetik az anóddisszipáció görbéjét az anódfeszültség és áram tekintetében, abból már ki lehet számolni.
Imi65 biztosan, kérdezd meg privátban.
Szia! Szerintem ebből. üdv pali
Sziasztok,
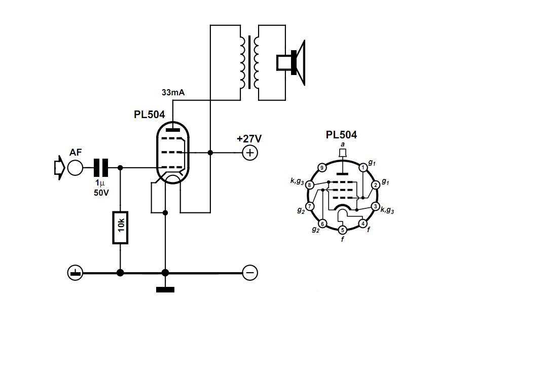
Muszály volt nekem is összedobnom egy ilyen anódfesz nélküli PL504 SE-t. Mentségemre legyen mondva hogy az egyetlen igazi beruházás hozzá egy régi HP nyomtató 32V/2200mA-es dugasztápjának a beszerzése volt 2000 forintért ha jól emlékszem. A többi dolog csak úgy adódótt. Köszönet CIROKL-nak a sassziért és a kábellevezetőkért, DjHans-nak a hipersyl trafó alapanyagért és nem utolsó sorban fletának a kimenők megtekeréséért. Az irodai számítógépemghez lett rendszeresítve, a fejhallgató kimenet a forrás. Még hangerő szabályzó sincs rajta, mert azt a 0,3W-ot kordában lehet tartani a PC-ről is. Remélem sikerül kikönyörögnöm az IT-s kollégánál, hogy cserélje ki a PC tápegységét agy továbbfűzhető típusra és akkor a gép be-ki kapcsolásával a kis csöves rettenetet is autómatikusan kapcsolgatom merthogy bekapcsoló gomb sincs rajta ![]() Fa keret készülőben és a zöld trafó lefogatás is feketére lesz cserélve. Elnézést, hogy raboltam az időtöket! A hozzászólás módosítva: Szept 24, 2013
Ejha!
Milyen a hangja? Ha jól számolom, akkor 800 ohmos a kimenő?
Messze mindent tud ami a munka közbeni youtube-hoz kell még hangerőben is
![]() Igen 800ohm.
Sziasztok!
Tudnátok ajánlani nekem nagyon egyszerű erősítőt? 5-10w-osat szeretnék. Most fogok építeni egy plexi-jcm800 dual előfokot, és ahhoz kellene. Most ismerkedek a csövekkel, még kezdő vagyok. Eddíg felújítottam 3 APX-et, az egyikbe raktam egy JCM800 előfokot(6n2p-vel), de ez panelbe kicsit sok. Szeretnék a végfokokba is belekostolni. Köszönöm a választ! |
Bejelentkezés
Hirdetés |


kb jó lesz az.. 




