Fórum témák
» Több friss téma |
Amúgy nincs leválasztó funkciója. Primer körben mozog.
Erre gondoltam, ebben az esetben az a bő 1mm elég, ha nincs túlfesz. Akkor meg úgyis tönkremegy az egész, amikor már a bemeneten levő varisztor sem ad elég védelmet.
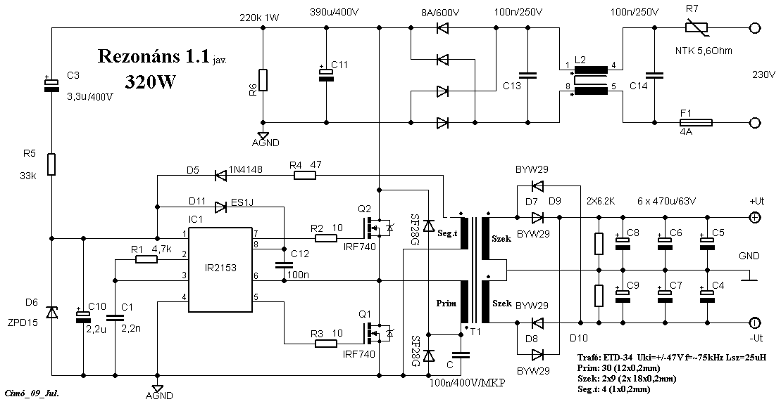
Sziasztok.Lenne egy kérdésem,mitől van az hogy a 3,3uf 400v-os elko negativ lábán nincs feszültség a gnd-hez képest?
Az a kondenzátor az induláskor ad tápot az IC-nek, de utána folyamatosan töltődik, és ha a táplálást a a trafó segédtekercse nem veszi át, akkor bizony az IC tápja 0-ra esik, és így a kondi negatív lába is.
Ugyan ez a kérdésem, csak megfordítva. Te (illetve más is) mit tennél a helyemben? Szekunder oldalon a kondikban és a diódáknál (hűtőbordán) 100V lesz jelen szintén közel a segédtápáramkörhöz, viszont ez is szekunder oldali.
Tartsam távol, vagy ez a 100V még annyira nem vészes?
Törbefeszültségeknél egy 0,3mm tisztázás elég, kisfeszültségeknél epdig 0,4-0,5mm bőven. 1kV alatt nincs átütés.
Ahogy vl mondta, ha nincs tülfeszültség akkor nem lesz probléma, de én meg azt kérdem, ha nem kell leválasztás, akkor minek az opto? A hálózati feszültségtől aló tisztázás az más. Hiába mondjuk azt, hogy a hálózati feszültség 230V, ott bizony vannak túlfeszültésgek, tüskék, meg az égvilágon minden előfordulhat. Emiatt szükséges a nagy primer-szekunder tisztázás. Mert az még nem érdekel (annyira) minket, ha a primer oldalon tönkremegy valami, csak ne üssön át a szekunder oldalra.
Értem akkor végülis így nem lesz gond.
Az hogy mire kell az optó azt én se tudom, ha kiveszem a körből megy, ha vissza rakom akkor is megy. Talán valami 320V-ról való tüske megfogó-visszaérzékeltetés az IC-nek? Jó kérdés. Nem tudom én se. Mert ha odarakom a szkópot akkor csak ennyit látok, persze ezt is csak valami 1200-1500ms-ig, amíg a pufferek fel nem töltődnek.
Jó lenne azért, ha elészér értenéd a működését annak, amit megépítesz.
Én mindig azt mondom, hogy sose fogom megérteni.
De miért nem linkeled be a kapcsolást? Ha beszélsz valmiről, linkeld be, karikázd be pirossal a megfelelő részt, aztán úgy sokkal könnyebb segíteni is.
Sokszor volt már róla szó mások már lehet unják ezt a témakört vagyis a Ge Lee féle fullhíd.
Arra várok, hogy nyomd be azt a ny*mvadt kapcsolást, mert én nem tudom fejből mire gondolsz. Ha meg már neked kell a segítség, akkor ne én keresgéljem ki (többféle verzió van).
Elnézést. Nem tudtam, hogy több is van. Ugyan ezen kívül csak a rezonánsat ismerem.
Tehát kiszedem az optót, megy tovább. Elkezdem beterhelni mondjuk 2x50 ohm ellenállással, akkor se mérek rajta semmi gyanús kitérést vagy ilyesmit. Pár száz mA áram megy át rajta.
Na szóval kezdjük úgy, hogy én ezt az áramkört egyáltalán nem így csinálnám.
Mit csinál az a kutya optó? Nézd meg a TL494 adatlapját 6. oldal 1. ábra. Tehát az ellenálláson eső fesz eléri az optó dióda nyitófeszét, akkor a Vrefet rányomja a DTC lábra, így levesezi a kitöltési tényezőt. Miért mondom, hogy nem így csinálnám? Mivel nincs kimeneti folytó, így nincs semmi, ami a kimeneti PWM jelet átlagolná. Mivel nincs ekkor légrés, ezért az egész trafó és szekunder helyettesíthető egy LR elemmel. Vagyis lényegében a szórt induktivitás fogja meg az egészet. Valamint az optó nem kapcsol be olyan szépen és símán és gyorsan, mint egy tranyó, hanem jó lassú, és úgy is marad egy ideig. Plusz a FET disszipációja <1ms több is lehet, szóval ennyi. Ilyen szerencsés, de nem holtbiztos. Ennél sokkal korrektebb lenne a söntre egy tranyó és egy NE555. Valamint ezen kívül kellene még egy lágyindító áramkör. Az oké, hogy működik, elhiszem Ge Lee-nek, de ha már megmondom azt amit gondolok, akkor azt gondolom, hogy ennél sokkal jobbat lehetne csinálni, nem sok pluszból. Én megcsinálnám szimpla rezonáns teljeshídra, egy nagyfrekvenciás lágyindítással, és persze 555-ös IC-vel lekapcsolnám. Azzal lazán>100kHz-en menne a dolog, kissebb mag elég lenne, satöbbi. A hozzászólás módosítva: Nov 2, 2013
Szóval akkor érdemesebb lenne inkább a rezonáns félét megcsinálni? Az NTC-s lágyindítás az miért nem jó?
Lehet hogy most félre értettem, de az IC-t is lágyindítani kell a DTC lábára? Te erre gondolsz + 555 fel-le kapcsolásnak?
Neked fogalmad nincs miről beszél a Laci.
Az NTC az csak annyira jó, hogy a primer kodnik töltődését lassítsa, egy kicsit. De nagy kondiknál már gyakran pukkan az NTC, vagy a bizti. Szóval nem tökéletes, hátmég a szekunder oldali mF-ok töltődése...
Induláskor valóban a DTC láb korlátozza a kitöltési tényezőt, de az nem ér sokat, mivel nincs szekunder oldali fojtótekercs. Az 555 az lényegében egy latch lenne, szóval túláram esetén fél másodpercig kb kikapcsoláná az egészet. Persze két lépcsős védelem lenne a jó, de az első lépcsőnek nem jó megoldás itt a kitöltés visszafogása. Idézet: „Akció: kapcsolóüzemű oktatást vállalok személyesen, akciós óradíj 1 sör / óra, jelentkezőket privátban várom” A hozzászólás módosítva: Nov 2, 2013
Ha senki nem magyarázza el neki (aki tudja), akkor sose fogja tudni.
Most megint lehet belekérdezek valami "hülyeségbe". Tehét azért kéne szekunder oldali folytótekercs, hogy amikor a kitöltési tényezőt már a túláram miatt nem tudja megváltoztatni olyan értékre, hogy károsodást ne szenvedjen akkor lépne működésbe a kimenetén lévő folytó (főleg ha légréses lenne) a többlet eneriga és akkor ott kezdene el a szinusz úgymond görbülni?
Az idő alatt amíg ez lejátszódik addig meg van mondjuk úgy létre jön a menekülő útvonala a 494 IC-nek az 555 miatt és újra lekapcsol oda-vissza. Vagy félre értem? Ez lenne a két képcsős?
Igyekszem elindulni valami útvonalon, csak gyakran leragadok egyetlen témakörnél. Így nehéz. Szerintem kipróbálom ezt az akciós tanfolyami lehetőséget. Ki tudja mikor lesz újra ilyen lehetőség?.
Ugye.
Az optó egy egyszerű rövidzár védelem. Ha a rajta eső fesz eléri az optó LED-jének nyitófeszültségét, akkor az leállítja egy időre a meghajtást. Ebben a formában nem éppen jó, de nekem kibírt így a táp fél perc teljes kapocszárlatot is, sőt rövidzárban bekapcsolva is elindult.
Ennek így két baja is van. Az egyik, hogy az optó elég lassú, a másik hogy ez a ki-be kapcsolás elég gyorsan ismétlődik, miközben a fetek durva túláramot kapcsolnak. Ezt egy ideig bírják, aztán már nem. Nyilván lehet ennél sokkal jobbat is csinálni, de akkoriban nem akartam bonyolítani, így is megfelelt a célnak. Ki kell egészíteni egy 555-el és akkor jó lesz. Az optó ugyan lassú, de egy impulzusnyi túláramot mindenhogyan fog kapni a FET más megoldással is, mert a 494 nem árammódú szabályozó. Tehát az optó feszültségével el kell indítani az 555-öt, ami mondjuk néhány ms-ra felhúzza a DT lábat. Ezt a megoldást már bőven kibírják a fetek, akár huzamosabb ideig is. Ezt a kis szórású rezonáns megoldást pedig ajánlom, nekem bejött, annak ellenére is hogy mindenki megmondta hogy az úgy nem jó. De jó. Kaptam általa egy olyan tápot ami nem szabályozott, de majdnem olyan mintha az lenne. Erről nyugodtan hajthatsz végfokot, nem fog 15-20V-okat libegni a tápfesz mint a mezei rezonáns megoldásnál. Ha nem megy, példaképpen csinálok majd egyszer egy ilyet is és bemutatom működés közben, de az nem mostanában lesz.
Értem. Nagyjából. Erről Lenne szó? A kimeneti folytót így is be kéne rakni? Ha igen milyet? Mire kell odafigyelni közben? Az 555 -a DT láb és az 1k közé kéne illesszteni?
Kimeneti folytót nem rakhatsz be csak úgy. Eleve akkor csak egy (szabályzott) kimeneted lehetne. Szóval ez nem ilyen egyszerű.
Egy LLC konverternél az összes kimenet egyszerre szabályzott, én azért szeretem azt. Az 555-nek az egészet ki kellene kapcsolnia, szóval nem elég, hogy lecsökkenti a kitöltési tényezőt.
Nem kell oda semmilyen fojtó, azzal adsz a sz..nak egy pofont. A rajz adott. Ahhoz már semmilyen kapcsolóüzemű ismeret nem kell, hogy beleépítsd az 555-öt. A monostabil megoldás ott van a pwm végfokos cikkemben is, csak számolni kell.
Végül is itt most az sem baj ha galvanikus a vezérlés kapcsolata a főkörrel, tehát lehet használni az optó helyett tranyót is, csak azt nagyobb eséllyel fogják tönkretenni a söntön olyankor lévő nagyobb feszültségű tüskék, ezt is bele kell kalkulálni. Idézet: „lehet használni az optó helyett tranyót is, csak azt nagyobb eséllyel fogják tönkretenni a söntön olyankor lévő nagyobb feszültségű tüskék” Ezért kell R-C filter elé. De Ha így nézzük akkor az optó elé sem ártana. Visszatérve erre a rezonáns hídra. Bár teljes kitöltésen valóban működhet behangoltan, de ez csak addig fog fennállni amíg a visszacsatolás be nem avatkozik (avatkozna) ugyanis furcsa módon nem értem hogyan találtad ki ezt a visszacsatolást. Ha túl nagy a fesz akkor nyit az optó elveszi a BC tranyó bázisáramát ezzel csökkented az amúgy nyitva levő BC-tarnyót? Ezzel csökkentés helyett pont hogy kitöltés növelés lenne. Vagy csak egy lágyindítás lenne? Mert aként sem működőképes.
- Az optó így is nagyon lassan kapcsol be, ha még RC tagot is teszel elé akkor még rosszabb lesz, kipróbáltam.
- Működhet? Hm. Három különféle végfokot is üzemeltetnek róla megelégedéssel, most már nem is hónapok hanem lassan évek óta. És nem 10-20W-osakat, mindegyik kW felett van. - Nem tudom hol látsz visszacsatolást, mert ebben olyan nincs. Már néhányszor leírtam hogy mi van benne (most a voodoo által legutóbb linkelt rajzról beszélünk), de akkor leírom még egyszer. Van benne 2 féle védelem a 2db optó segítségével. Az első amiről éppen szó van, a söntön lévő áramjellel kapcsolgatja le (nem visszaveszi a kitöltést hanem lekapcsolja) a 494-et rövidzár illetve túláram esetén, tehát induláskor is, amikor a szekunder pufferek még töltetlenek. A megoldást nem én találtam ki, mástól lestem el. A másik optó tulajdonképpen ennek a kiegészítése, ezt már én találtam ki. Ez nem más, mint egy időzítő, ami a szekunder feszt figyeli. Mire jó ez? Hát arra, hogy ha a szekunderen huzamosabb ideig van zárlat (4-5s-nál tovább), akkor ez teljesen lekapcsolja a 494-et, hogy az ne kínozhassa tovább a feteket a bekapcsolgatásaival. A működését is leírtam már. A tranyón bekapcsolás után megjelenik a tápfesz, ami a 494 Vref-je, azaz 5V-ja, és a 270k-n keresztül elkezd töltődni a 220µF-os kondi. Ezen kb. 4-5s alatt lesz akkora fesz, hogy kinyissa a tranyót. Ha a kimeneten ilyenkor mondjuk zárlat van, akkor az elkó feltöltődik, a tranyó kinyit, és végleg leállítja a 494-et, tehát úgy is marad egészen egy újbóli ki-be kapcsolásig. Ha viszont nincs zárlat, akkor ez alatt a 4-5s alatt feltöltődnek a kimeneti pufferek, a kimenet feszültsége kinyitja az optót, ami nem engedi tovább töltődni a 220µF-os kondit, tehát működhet a táp. Összegezve: ha hiányzik a szekunder fesz, az áramkör 4-5s után végleg letiltja a tápot. |
Bejelentkezés
Hirdetés |











