Fórum témák
» Több friss téma |
Fórum » 27 MHz távirányítós autó kérdések
Nem biztos, hogy egyszerűen meg lehet oldani. A 27 MHz -es sávban 5 csatorna van, és talán megoldás lehet a két szélső csatornára átkristályozni a vezérlőket. A probláma az, hogy az autókban levő vevőket is át kellene hangolni, (ehhez műszer is kellene). Lehet ez sem hoz teljes megoldást, mert a vevők szelektivitása elég gyengusz, és zavarni is fogják egymást.
A vevőben nincsen kristály, így egyszerű megoldást nem fogsz találni.
A rádiócsatornán nem tudsz változtatni, az adó kvarcot ugyan kicserélheted másik csatorna
kvarcra, de az a baj hogy a vevő szuperregeneratív rendszerű az egyszerűség és olcsóság miatt. Annak sávszélessége kb 50 KHz amibe bőven belefér az egész 27 MHz-es sáv játékok vezérlésére szolgáló szegmense. Mégis van megoldás, először meg kell tudni a kóder/dekóder ic. páros tipusát. Le van ragasztva a piros cimkével amin 27 MHz felirat található. Attól függően mi a tipus / leggyakoribb az RX/TX páros/ az oszcillátorok frekvenciájának megváltoztatásával a kóderek dekóderek már nem fogják látni egymást. A hozzászólás módosítva: Nov 5, 2013
Ha rendesen elovasod a hozzászólásomat, én sem állítottam mást. Amúgy nem nekem van szükségem az átalakításra.
Szerintem nem az oszcillátorok frekvenciáival kellene manipulálni, hanem a címzéssel. Már ha lehet. Csak sajnos az RF zavar akkor is fenn fog állani, mert egymás mellett, két szinte azonos pozícióban van mind az adó, mind a vevő.
Nincs más megoldás, csak ez az egy járható út, meg kell próbálni
Esetleg az egyiket áthangolni a 35 MHz-es sávba. Az adó mindenképpen igényli stabilitás miatt a 55,xxx MHz kvarcot.
Köszönöm a hozzászólásokat. Napközben eszembe jutott még valami. van még 3-4 jatek autom, de taviranyito nincs hozza. Szerintetetk, ha megnezem es azok között ha találok más freki tartományban lévő vevőt, esetleg ami kvarcos, akkor az uj vevo helyere betennem azt es abban es az uj adoban(ami most 27MHz) egy kvarcpar cseret vegeznek akkor megoldhato lenne a dolog? koszi a segitseget!
udv
Kvarc csere csak sávon belül működik. Más sávba tartozó kvarc esetén szinte biztos, hogy az adót újra be kell állítani.
Az autóban levő vevőben a legritkább esetben találsz kvarcot, ha mégis, akkor az egy komoly vevő, annak áthangolása műszerezettséget igényel.
Sziasztok! Kaptam egy "buggy" típusú távirányítós autót. Nem mai darab, legalábbis a kerekei eléggé ki vannak száradva és repedezve, gumihoz képes, ebből gondolom hogy egy ideje már pincében állhatott. A probléma a következő, távirányításra meg sem nyikkan. Elvileg 27 MHz es lenne, legalábbis a feliratok szerint. 9V-ról megy mind a távirányító része, mind a kocsi része.
A "távirányító" része piszok egyszerű balra - jobbra, előre - hátra. A kocsi részén van pár "extra" kapcsoló ami a sebesség fokozatot hivatott vissza venni. Ezt lényegében úgy éri el hogy egy kapcsolóval a motorhoz nem 9V megy hanem csak 6V. (ceruza elemeknél átkapcsolja a kivezetést.) A kérdés: Mi lenne egyszerűbb, visszafejtegetni hogy mi a hiba, vagy csinálni egy új irányító áramkört hozzá? Előre is köszönöm!
Biztos meg lehet javítani, kérdés hogy mennyire értesz az elektronikus áramkörökhöz, és milyen műszerek vannak.
alapszinten elboldogulok az áramkörökkel, műszerekből csak multiméterem van.
Hát, ez elég kevés. Áramköri szinten tisztában kéne lenned egy kristályoszcillátor, és egy szupreg vevő működésével, némi digitális áramköri ismeretekkel. Műszerekből pedig szükséged lenne egy oszcilloszkópra, egy RF voltmérőre, egy frekvencia mérőre minimum.
Digitális áramköri ismeretek alap plusz egy kicsi szinten megvannak. kristályoszcillátor működése is tiszta. szupreg vevő-é nem. Műszerekből sajnos csak ennyi van. Építeni azért lehetne egy áramkört hozzá gondolom. Legrosszabb esetben fogok egy adó-vecő modul párt, egy-egy PIC-et és megoldom azzal. :S Van ez előbb említettől eltérő megoldás az építésre ami egyszerűbb? cél IC esetleg?
Frekvenciamérő nem ártana. Ha vannak PIC -es ismereteid, akkor megoldást találhatsz itt a fórumon is. (frekvenciamérő topik) Maga az alapkapcsolás kb. 50 MHz -is is elmegy, a 27 megára elegendő. Léteznek(tek) cél IC -k is, de nehezen, vagy egyáltalán nem beszerezhetők.
Fontos még egy RF szintmérő, ezt előtétként el tudod készíteni a DVM -edhez. Egy egyszerű diódás mérőfej, megoldást találsz az RF mérések, műszerek topikban. Sajnos szkóp nagyon fontos lenne, mert a vevőoldalon a demodulált, és formázott kimeneti jelet mással nemigen tudod ellenőrizni, és legtöbb esetben ez a gyenge pont. A hozzászólás módosítva: Nov 6, 2013
Köszönöm, első körben akkor frekvencia mérőt csinálok, majd RF szintmérő.
Ezekkel még megbirkózom, ha más nem segítségnek itt van a fórum. ![]() Szkóp már igen necces dolog, ezen a kérdésen agyalok még, mert család mellett nem biztos hogy akad elég idő - energia foglalkozni ilyenekkel, hogy be is ruházzak egyre.
Csak erre az egy (néhány) projektre talán nem is érdemes, de azért egy szkóp mindig jól jön. Már ha van több hasonló projekted is. De talán lehetne kölcsönkérni, vagy elvinni ismerőshöz, nem ismerem a lehetőségeidet.
Pár éve még egyetemen elektró laborban megoldottam az ilyet, ma nincs nagyon lehetőségem ilyesmire. Projektem lenne több is, de sajnos anyagi és szabadidőbeli okok miatt az össze jegelve van.
Sziasztok!
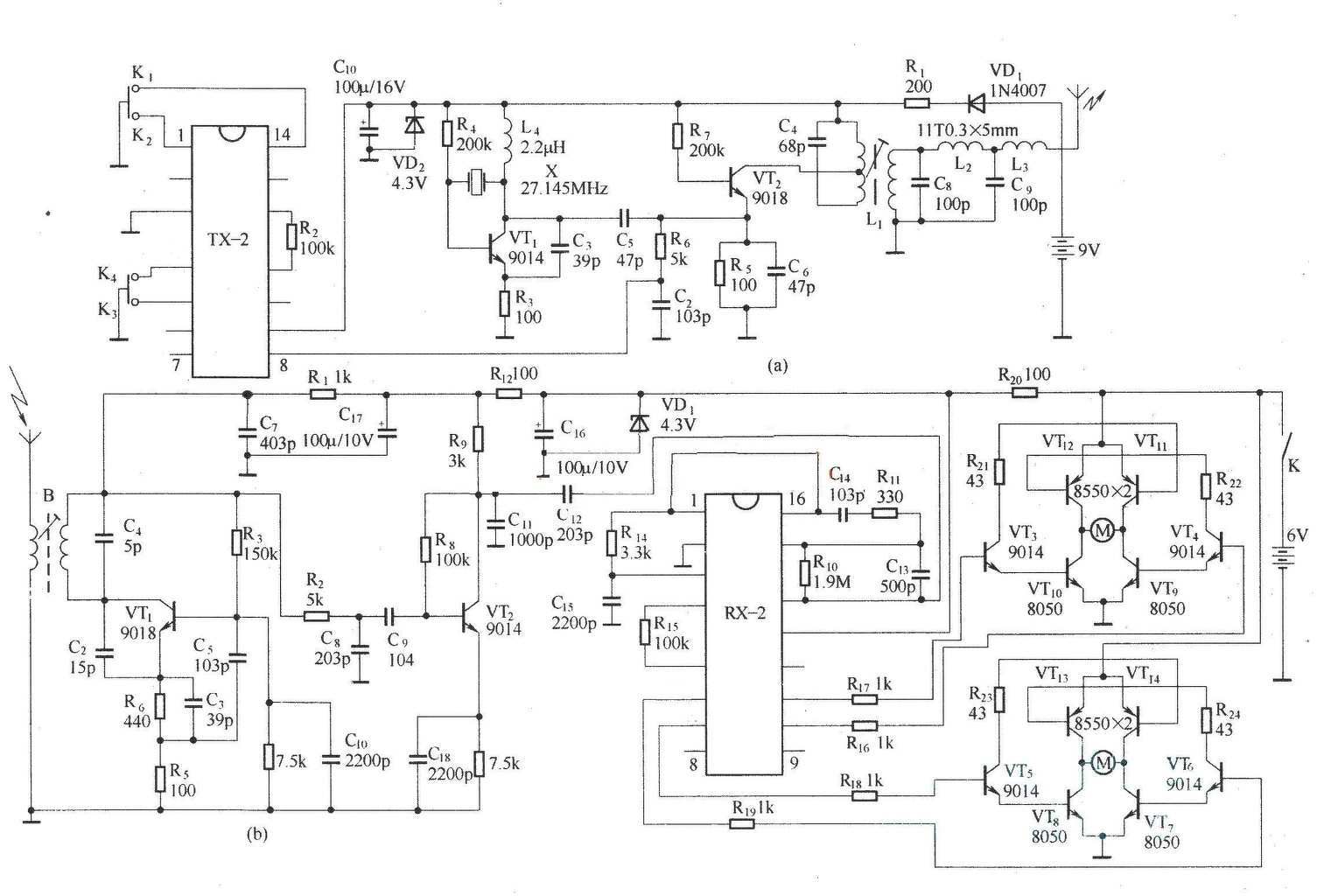
Ma kaptam egy autót, ami nem volt hajlandó előre menni, csak hátra és kormányozni. Haza hozatal után már csak kormányozni hajlandó. Kérés: Hol kezdjek hibát keresni? A vezérlőt szétszedve, a kontaktok jók, felcsiszoltam, változás semmi. A vezérlő pofátlanul egyszerű, van benn egy dil14 IC, és 3db tranzisztor. Közben a képen én is jobban kivettem a típusjelzést, így már megtaláltam keresőben. ![]() gugli kitolt velem, egy rakás minden van TX28-cal, csak az íc adatlapja nincs meg... A hozzászólás módosítva: Nov 6, 2013
Tranyók nem nagyon hinném, hogy meghalhatnak ilyen kapcsolásban, Az ic lehalhat?
Szia!
Az a TX28 helyesen TX2B, így keresd. Üdv.: Feri A hozzászólás módosítva: Nov 6, 2013
Szia !
Megnézed az ic adatlapját, látsz benne tesztkapcsolást, ahol a rádiócsatornát megkerülve közvetlenül összakapcsolhatod és tesztelheted az encoder/decoder párost. Ha működik akkor a rádiócsatornában a hiba.
Az az a kapcsolás ahol az TX és az RX össze van kötve?
Az eredeti kapcsolást meg lehet hagyni, vagy meg kell bontani, és az adatlap kapcsolása szerint kötni? Mert ahogy nézem a teszt kapcsolást, és a normál üzemi kapcsolást, a teszt kapcsolás nagyon le van karcsúsítva.
Az eredeti kapcsolásban a rádiócsatorna tápját megszakítod.
Legcélszerűbb egy opto kaput bekötni a rádiócsatorna helyett.
Ezt a képet megtaláltam, de mégsem értem egészen...
![]() Az adónál még értem, de a vevőnél sajna nem! A vevőnél a tesztáramkörön szabadon álló kivezetéseket az eredeti áramkörön bontani kell? Avagy az 1, 2, 3, és 14, 15, 16 kivezetések rezonáns köreit meg kell hagyni és a 3V-os zénernél bontsak, ami megy a 13 kivezetésre? Bocs hogy értetlenkedek, nem volt még dolgom ilyenhez.
A vevőnél a 4.5. láb az adónál a 11. 12. lábak 1- 1 fix ellenállással vannak átkötve.
Ezek az ic.k belső oszcillátor RC körök időzítő R elemei. A rajz kicsit hibás ott 1-1 potméter van rajzolva hiányosan. Ezekkel kell a tesztáramkörben az oszcillátorok frekijét 114 KHz-re kell állítani. Neked ezekkel nem kell bajolni gyárilag be van állítva fix ellenállásokkal. A rajz szerint csak erre van szükség, és a kimenet bemenetre kapcsolt optokapu és kapcsoló tranzisztorok. Célszerű lenne mindkét ic.-t kiforrasztani, foglalatot beülteni , és a két ic.-t dugdosós panelon /BREAD BOARD/ kipróbálni, igy nem kellene az eredeti kapcsolást megbontani. Későb probléma esetén az ic.-k könnyen cserélhetők. A hozzászólás módosítva: Nov 6, 2013
Dugdosós panelom nincs, majd megcsinálom próbanyákon. Mennyire általánosan beszerezhető ic.-k?
Szinte minden játékautó ezekkel vagy klónjaikkal készül.
Kereskedelemben nem igen kapható, de használt cikk piacokon fellelhető fillérekért. A kódoló dekódoló rendszer csatlakozhat rádió csatornához, infra csatornához, ultrahang csatornához is. A hozzászólás módosítva: Nov 6, 2013
Nagy valószínűséggel ezt a kapcsolást nézed, ha van egy egyszerű hangerősítő áramköröd
pl. zsebrádió hangerősítő része , az adó ic 8. lábára csatlakozva 10 nF körüli kondenzátor közbeiktatásával hallhatóvá teheted a kódsorozatot. Ugyanezt megteheted a vevő ic. 14. lábán is. Első esetben a kódoló ic.-t , második esetben a rádiócsatornát is ellenőrízheted. A hozzászólás módosítva: Nov 6, 2013
Nem teljesen ez a rajz az. Nem tudom most feltölteni, mert mobilról vagyok... De az alldatasheet-ről töltöttem le. Otthon majd feltöltöm.
Amúgy tegnep mikor az adót próbáltam, éppen telefonáltam headset-tel és a mobil le volt téve mellé. Ahogy az irányokat vezéreltem, halk sípolást hallottam a fülesben. Ennek alapján akkor a vezérlő lehet jó?
Valami biztos működik. Ezzel a módszerrel csak annyit tudsz megállapítani, hogy valami működik, vagy nem. Azt már nem, hogy a dekóder ezzel tud-e valamit kezdeni, vagy nem. Lehet probléma a címzés elállítódása, az enkóder, vagy dekóder frekvenciájának elállítódása, lehet a vevőből nem megfelelő formájú jelek jönnek, stb. Ezeket csak műszeres úton lehet szakszerűen megállapítani, és javítani. Persze lehet akár szerencséd is, nagy munkával állítgatod amit lehet, és egyszer csak működni fog. (láttam már ilyet is) De ennek igen kicsi az esélye.
|
Bejelentkezés
Hirdetés |
















