Fórum témák
» Több friss téma |
Fórum » Autóelektronika
Témaindító: sufni-tunning, idő: Ápr 19, 2008
Témakörök:
Itt van a 2 fej. A bal oldali a régebbi 80-as audiban van. A képen tudom nem ezt írják, de én így tudom. A balos a potis az is van nekünk az újabb a jobbos és egy olyan fej lesz rárakatva az egyik adagolóra és ehhez nekem át kell alakítanom pár dolgot motorvezérlő csere nélkül. Mivel ez is 5V-al dolgozik, ezért szeretnék én is a primer felére 5V körüli változó feszültséget a szekunder felét már 100 hogy megoldom. Ebben a meghajtásban viszont csak ennyit tudok, hogy mit kéne, de hogy hogyan azt már nem tudom, de máskor sokkal nehezebb problémám is megoldottad ezért bátran fordulok hozzád újra. A HDK-s fejnél ahogy a képen van, a felsőnél van egy állandó gerjesztés a másik pedig a tengellyel fordul egy réz lap és ezzel változtatja a gerjesztést. Ott mellette a kép jobb sarkánál a 4 fénylő pont az egyik a primer a másik a szekunder tekercs.
A hozzászólás módosítva: Okt 18, 2013
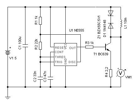
Őszintén szólva, most sem tudom mi ez, de a leírásod alapján egy mérőtranszformátorra gondolok. Lerajzoltam kb. amit szeretnél, ez 1kHz-en gerjesztené. De egyáltalán nem vagyok meggyőződve, hogy ez kell számodra és így kell meghajtani. Valamint detektálni is kell a szekunder jelet. De majd lesz valami. Én szétszednék egy ilyent, és megnézném mi van benne/hozzá. Milyen jeleket látni stb. Mert ez így egy biztosító kötél nélküli vakugrás csak.. üdv!
Sziasztok!
Az opel gyari riasztojat lehet tanitani ujabb tavkapcsolora mind a dobozban kaphato egysegeket??
Bocsánat, hogy még csak most jutok ide. A kimeneti résznél a pozitív ágról jövő, a tranyó kollektora felé menő zéner dióda és tekercs mit szolgál?
A tekercs az a tekercs, amit te vezérelni akarsz, a zéner meg védelmi célból van bent.
Másik gyári távhoz lehet tanítani, de ehhez gyári diagnosztikai gép kell.
Hogy is van az uzleti, 3 gyors egymasutani kontakt, majd tavkapcsolo egyik gombja, igy nem lehet ezek szerint?
Kar lenne , egy kicsit tutam volna morzsolni batyam idegeit .
Jó is lenne.
Akkor bárki bárki autójára rátaníthatna bármit. Csak géppel lehet összeházasítani a távot a vevővel.
Nagyon köszönöm szépen, és elnézést a mulyaságért. "proli007", neked köszönöm a legjobban, holnap kipróbálom végre.
Sziasztok ,lenne egy kérdés ,van itt nálam egy Mann kamiontol az automata zsirzo elektronikája ,de nem működik ,javithato- e ,vagy hol lehet jot kapni hozzá,és mennyiért köszi.
Sziasztok van egy Bosal vonóhoroghoz való elektronikám ami nem jó. Legalábbis a féklámpa ill. a helyzetjelző együtt müködik. Mivel az autón egyben van a helyzetjelző és féklámpa (Can bus-os) is így egy helyre kell kötni mindkét szálat amit elvileg az elektronika felismer és ez alapján ad ki a kimenetre féklámpának vagy helyzetjelzőnek feszültséget. Diódák jók.
Idézet: Ilyen szerintem nincs. A két izzószálas égőknél is csak a test közös a pozitívat külön kapcsolod a féklámpára és a helyzetjelzőre. „így egy helyre kell kötni mindkét szálat amit elvileg az elektronika felismer és ez alapján ad ki a kimenetre féklámpának vagy helyzetjelzőnek feszültséget.” Idézet: „Mivel az autón egyben van a helyzetjelző és féklámpa (Can bus-os)” Ilyen autónál amúgy nem berhelünk bele a lámpába, hanem rákötjük a CAN-buszos vonóhorog-vezérlőt az autó CAN rendszerére, és készen is vagyunk. Nekem pl. LED-esek a hátsó lámpák gyárilag, és a féklámpa LED-jei 17%-on égnek alapból (helyzetjelzőként is funkcionál, de persze van mellette helyzetjelző is), és 92%-on fékezéskor. Szerintem PWM-mel nyomja a LED-eket az autóm, ezt pedig annyira nem is egyszerű érzékelni (persze nem lehetetlen). De ha nem PWM, akkor áramgenerátor, azt pláne nem lehet feszültségérzékelővel érzékelni. Szóval szerintem ez a technológia elavult.
Nem két izzószálas (mint írtaam Can bus-os) ami azt jelenti hogy teljes feszültséget csak fékezéskor ad ki helyzetjelzőnél csak 6-7 V megy az égőkre.
Ha megnézed a csatolt képet akkor az alapján PDC in szálat kellene rákötni az auto can bus rendszerére, de elvileg minden rá van kötve.
Az ilyet úgy lehet a legegyszerűbben megoldani, hogy a féklámpát a pótféklámpáról levenni, a helyzetjelzőt meg a rendszámvilágításról. Azok ténylegesen csak 1 funkciót látnak el. Ezeket le lehet relézni és ki lehet vinni az utánfutó aljzatra, vagy bekötni egy sima utánfutó leválasztó dobozt. És nincs gond a can-bus rendszer nyűgjeivel.
Egyébként nem lehet, hogy valahogy fel kell tanítani a kütyüt, hogy tudja mikor van helyzetjelzőn és mikor féklámpán? A hozzászólás módosítva: Nov 6, 2013
Én annyira nem értek hozzá, de azt még én is tudom, hogy a CAN-busz rendszer kétvezetékes. Tehát egy szálat nem lehet rákötni... Ha tényleg a CAN-buszra lenne rákötve, akkor a 42 másik bemenő vezeték minek van ott? Hiszen a CAN-buszon mindent megkap, egy darab lámpába se kell beledrótozni.
A hozzászólás módosítva: Nov 7, 2013
Sokan a PWM vezérlésű lámpát is canbus-nak hívják tévesen. Csak annyi a lényeg, hogy egy 21W-os izzó van a helyzetjelző és féklámpának is. Helyzetjelzőként kap egy kb 20%-os PWM jelet, féklámpaként meg 100%-ost.
Az autó can-bus-os rendszerű, de a müködése a PWM vezérlésű (Opel Zafira B - 2005 ) A képen amit csatoltam van belül egy jumper aminek van A és B állása is (J5)
Szevasztok!
Elöljáróban annyit ,hogy nem olvastam végig a topicot de ezt a hiányosságot pótlom. A fönököm kb 2éve vett egy 99es évjáratú 1523(?) Mb Ategot mikor mentem vele haza a vásárlás helyszinéröl már akkor fel tünt hogy az autó müszerei nem müködnek,se fordulatszám mérö se vízhöfok.. Továbbá a sebbeség váltás nagyon nehézkesen ment,a felezöváltó nem üzemelt,se a kipufogó fék. Mivel a cégnél ez volt az elsö elektronikával ellátott autó,fogalmunk se volt róla mi lehetett a baja,kihívtuk a merci szervizt akik ki is deritették potom 150e ft-ért ,hogy az FR vezérlö halt meg.Annyiba normális volt a szervizes hogy elmagyarázta hol találjuk meg azt a dobozt.Fönököm kiszerelés után hóna alá csapta és elment venni egy másikat,beszerelés után gondoltuk minden oké lesz,persze nem igy történt hiszen az új(bontott) vezérlö nem úgy volt fel programozva mint a régi.Amit javult a helyzet hogy legalább a müszerfal müködött.Fönököm úgy döntött hogy munkába állitja az autót legnagyobb bánatomra kinkeserves volt a közlekedés az autóval,vadi új kuplung szerkezet ellenére úgy kellet betépni a fokozatokat,.Egy évnyi szívás után találtunk rá egy merci szakira akihez aztán levittem az autót.Szépen felprogramozta az új FR vezérlöt,végre hiba mentes kijelzövel mehettem,müködött a felezö váltó,retarder.Ám az öröm a haza úton megszünt kijött egy hiba rajta,ami 6.fokozat felsöben jön ki ez az FR 04141. Egy lengyel oldalon találtam meg a kód forditását.Ez a sebesség váltó vezérlö jel bemeneti hiba. Elnézést a hosszú szövegért,de csak igy tudtam érthetöen leírni mi is a bajom. Szóval szerintetek hová nyuljak? Szerk:Már gondoltam arra is hogy az eredeti FR t kéne meg gyógyitani,mert mint utólag kiderült egy alkalommal megbikázták az autót,és akkor szaladhatott meg a feszültség a vezérlöben. A hozzászólás módosítva: Nov 7, 2013
Szerintem sehova, vidd a Merci szakihoz.
Őszintén? Egy hozzáértő szerelőhöz.
Ez a történet vége, ha: "Fönököm kiszerelés után hóna alá csapta és elment venni egy másikat". Ezek az autók számítógépekkel vannak tele, szinte minden fontosabb részegységet egy-egy vezérlő felügyel. Egész egyszerűen nem lehet úgy javítani őket, hogy a vezérlő számítógépekkel nem kommunikálsz, amihez pedig hozzávaló készülék ÉS tudás+tapasztalat szükséges. Tehát még az sem megoldás, hogy veszel diagnosztikai készüléket, mert a tudást nem lehet megvenni kilóra.
Köszönöm a válaszaitokat! Igazából nem is vártam valahol más választ.
Persze azóta "okosabak" vagyunk és igen tudjuk ez nem egészen olyan mint egy régebbi elektronika mentes iveco pl.A mercis szaki tényleg Ő lenne az ideális szerelö csak sajnos meszi van ~300kmter két merci szerviz van a környéken szombathely,illetve győr.Gondolom hihetetlennek tűnik ha azt mondom csak szét tárták a kezüket az emlitett hiba kódra hiába volt ott nekik a Star diagnosztika.. Szóval az sem müködhet hogy az eredeti vezérlöbe életet lehelni?Nem vagyok elektro zseni de láttam a panelt és nem tünik olyan vészesen égettnek.?
A baj inkább azzal van, hogy ezek a vezérlő panelek túl bonyolult felépítésűek. Ráadásul egymással kommunikálnak. Kis túlzással ahány panel annyi processzor van a gépben. Dokumentáció meg tán a gyári szerviznek sincs róla. Igen nagy szerencsével lehet megtalálni a hibáját és akkor még hozzá kell tudni programozni a rendszerhez. Szinte esélytelen, hogy egy nem csak ilyenekkel foglalkozó szerelő megjavítsa. Sajnos ez a szép új világ. Csak a gyári szerviz tud javítani, az is csak a panelek cseréjével, mert azok felépítéséről, működéséről ők sem tudnak semmit.
A hozzászólás módosítva: Nov 7, 2013
Na igen a szép új világ, csak ezeknek a mamut birodalmaknak. Egy ismerősömmel épp erről az agyon bonyolított autókról társalogtunk, akinek egy volt osztálytársa több neves autógyárnak készítenek különböző autóelektronikai vezérlésekhez programokat, és ő ilyet említett hogy bizonyos futott kilométerek megtétele után milyen hibákat kell kijelezzen, és ezek a természetes elhasználódáson kívüli problémáról adjon tájékoztatást az autó tulajdonosnak, hogy aztán keresse fel a márkaszervizet, hogy jó nagy procedúrán és költségen keresztülesve kiderül még sincs akkora nagy baj.
A hozzászólás módosítva: Nov 7, 2013
Egy képet majd dobok fel,kiváncsi vagyok mit szóltok hozzá.Amúgy emlékeim szerint a motortömbön 2 "doboz" a müszerfal alatt is 2 "doboz" de az egyik csak relés rekesz.A másik az ominózus FR.
Található egy PDC in és out is, nálam az in simán rávolt kötve a ködlámpára. Elvileg ehhez meg kell szakítani egy szálat és oda bekötni az PDC in és out is . Bár ettől függetlenül fel kellene ismerni az elektronikának melyik szálat kell a kimeneten vezérelnie.
A hozzászólás módosítva: Nov 8, 2013
Ködlámpára a pdc be és kimenet? Azt a tolatóradar kikapcsolására kell használni. Ha rá van dugva a futó, akkor ez kapcsolja le a radart, hogy ne sípoljon a hátul lévő futó miatt. A szerkezet meg egy sima leválasztó modul semmi can-bus-os mizéria nincs benne. A benne lévő két nagyobb IC maga a leválasztást végző elem, kap egy bemenetet, és aktiválja a kimenetét. Semmi több. nem fog felismerni semmit, ez egy elektronikus kapcsoló, mintha relék lennének a dobozban annyi az egész.
Ez a bekötés óta csinálja azt, hogy helyzetjelzőre is világít a féklámpa is, vagy csak egy idő után kezdte el? Én még mindig azt mondom ,hogy a helyzetjelző bemenetet a rendszámvilágításról, a féklámpa bemenetet meg a pótféklámpáról kell levenni és működni fog. Ezek még egyszerűen kapcsolt feszültséget kapnak, nem úgy, mint a kombinált helyzetjelző/féklámpa. |
Bejelentkezés
Hirdetés |





.
Akkor bárki bárki autójára rátaníthatna bármit. Csak géppel lehet összeházasítani a távot a vevővel. 








