Fórum témák

» Több friss téma
Fórum » Rádiófrekvenciás (RF) jelgenerátor
Lapozás: OK   5 / 13
(#) gtk válasza pmaroti hozzászólására (») Jan 5, 2012 /
 
Nehanyat szivesen atvennek VCO-bol, ha esetleg tobbet rendeltek.
(#) pmaroti hozzászólása Feb 5, 2013 /
 
Nem tudom hol tegyem fel a kérdést, mert dc-dc átalakítót akarok készíteni egy RF-generátorhoz. Adott +5V (később pl. usb-ről) és kellene +6V és -6V egy videó erősítőhöz (NE592), természetesen minél zavarmentesebben. Az MC34063-al próbálkoztam, a feszültségszintek meg is lennének, de tápon lévő zavarok miatt használhatatlan. Próbálkoztam még szűrni a kimenetet 79L06-tal szűrni (természetes ilyenkor magasabb bemeneti feszültségnél), de mintha ott se lenne a zavarok számára. Valaki próbálkozott már kapcsolóüzemű táppal RF környezetben? Érdekelne, hogyan lehet kezelni/szűrni ezeket a zavarokat.
A hozzászólás módosítva: Feb 5, 2013
(#) pucuka válasza pmaroti hozzászólására (») Feb 5, 2013 /
 
Árnyékolással, szűréssel. A kapcsoló üzemben termelt zavarok kb. 30 MHz -ig okozhatnak problémát, felette már nem nagyon.
(#) MAGA VAN válasza pmaroti hozzászólására (») Nov 30, 2013 /
 
Üdv pmaroti!
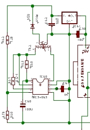
Most jutottam erre az oldalra, hátha segít. Egy projektnél hasonló problémám volt A táplált eszközről jutott át a további erősítő fokozatra a zaj. A megoldás:
MC34063-as kimeneti oldala trafós csatolású szekunder oldalon egyenirányítás után van rajta a fix stabilizátor, lehetőleg LDO-os. 120-150mA-es MC-s oldali áramfelvétel elegendő volt számomra. A nyák topológia egy másik tényező lehet.
A melléklet némi útmutatót ad.
Üdv
M-V

Névtelen.jpg
    
(#) fecameca hozzászólása Nov 30, 2013 /
 
Sziasztok! Szeretnék egyszerű szignálgenerátort építeni, a lehető legegyszerűbbet gondoltam volna, mert amilyen ritkán használom, ne legyen benne se IC, se számítógépre ne kelljen kötni. Van egy Gyuber szignálom, amit tranzisztorizáltam, úgy, hogy az anód helyére a kollektort, a rács helyére a bázist kötöttem, egyébként minden alkatrész maradt volna az eredeti. Működik, csak a magasabb frekvenciákon rohamosan csökken a kimenő jele, pedig URH tranzisztort tettem, és ez csak max. 15 MHz-ig ment, amit tovább bővítettem volna felfele, de nem akarja. Építettem volna évekkel ezelőtt egy GDO-t, az egyszerűsége miatt a képen látható kapcsolást készítettem el, ugyanez a bajom vele, szép színuszt ad ki ez a fajta, de annyira frekvenciafüggő, hogy nem sokra lehet használni. Ha befele forgatom a forgókondenzátort csökken a jel, és ha kisebb tekercset rakok, például 1 MHz felett már dupla tápfeszültség kell neki, hogy egyáltalán menjen. Nem tudtok valami olyat, ami nem annyira frekvenciafüggő, de lehetőleg szimpla tekercs és forgókondival? Az indikátor részét nem rajzoltam bele: diódás feszültségkétszerező, DC erősítő 1 db tranzisztor és 1 db LED-del, gondolom ezeket nem muszáj belerajzolnom, a gondom csak az, hogy az oszcillátor csak nagyon szűk tartományban tud azonos kimenő jelet adni.
A hozzászólás módosítva: Nov 30, 2013
(#) pucuka válasza fecameca hozzászólására (») Nov 30, 2013 /
 
A hangolt körös oszcillátorok már csak ilyenek. A hangolással együtt változik a rezgőkör jósága is, így a visszacsatolásnak is változni kellene. Azért a frekvencia átfogásnak illik 1:5 körül lennie. A GDO, és a szignálgenerátoroknál is a széles sávban történő hangolást körzetekre osztják. A félvezetők is minél nagyobb ft -vel rendelkezzenek, 100 MHz körül már szükség lehet a GHz -es ft -jű eszközökre.
Az igazi szélessávú generátorokat heterodin módszerrel készítik. pl egy 500 MHz -es fix, és egy 500 - 600 MHz között hangolható oszcillátorok kűlönbségi frekvenciája 0 - 100 MHz -ig szűrőzhető, és szép szinusz lesz.
(#) Medve válasza fecameca hozzászólására (») Nov 30, 2013 /
 
Az amplitúdóstabilizálást szerintem "egyszerűen" nem úszod meg. Nálam a szint és a tartományt illetően a TDA1072-vel megépített oszcillátor vált be, de hát az IC. A 15MHz valóban soványka, próbáld módosítani a kapacitásokat. Egy leválasztó fokozat is illene ám!

VFO.JPG
    
(#) fecameca válasza Medve hozzászólására (») Nov 30, 2013 /
 
Eredetileg raktam egy emitterkövetőt leválasztónak, de torzító lett belőle. Úgy döntöttem, akkor jobb inkább, ha elhagyom. A Gyuber rezgőköri forgókondenzátorán a tápfeszültség sokszorosa amplitúdójú jel van az alacsonyabb frekvenciákon. Ez után kötött még 1 fokozat mindenképpen négyszögjelet csinál belőle. Több MHz-es tartományban ugyanott már csak millivoltok vannak. A tekercsek váltásakor kellene beiktatni egy plusz erősítőfokozatot valahová? Van egy könyvem: Bencze Tibor L: A TV vevőkészülék műszerei és mérései. Ebben van egy őskori csöves GDO 1 db EC92 csővel, és pusztán a tekercsek cseréjével használható 0,1 MHz és 200 MHz frekvenciákon is. Ez az elektroncső miatt van, vagy az se különb az enyémnél, csak minden méréshez újra kell kalibrálni, a mutatós műszeres indikátora esetleg érzékenyebb, mint az én 1 db LED-es megoldásom?
(#) Medve válasza fecameca hozzászólására (») Nov 30, 2013 /
 
Hátöö...inkább ne hagyd el, hanem építs egy jó leválasztófokozatot. Hálás dolog lehet. Erősítőfokozatot beiktatni valahová, szerintem nem jó ötlet.... Igen, a csöves oszcillátorok jobbak az impedanciaviszonyaik miatt.... Igen, egy mutatós műszer mutatósabb, mint egy LED....Én ugyan nem értek hozzá, de a tranzisztorizáció nem csak abból állhat, hogy kicserélem a csövet egy FET-re. (habár láttam ilyen ajánlást egy orosz szkóp modernizálárára. Az egy bemenőfokozat volt.) Ja igen, nem is FET-re cserélted ki? Csoda, hogy működik valahogy... Nem könnyű dolog ez, én sem voltam elégedett az első öt oszcillátorommal. A hangolással kapcsolatban pedig arra jutottam, hogy már szinte a kapcsolás összes elemét változtatni akartam a sávváltáskor. (Tulképp az lenne az ideális!) Ahogy a mellékletemben is láthatod, a sávváltás nem csak a rezgőkörre vonatkozik, hanem a visszacsatoló tagokra, csak sajnos nem találtam megfelelő számítási módszert ezekre a kapacitásokra. Vagy csak egymásnak ellentmondó véleményeket. Kísérletezésem során pedig nem sikerült semmiféle törvényszerűségeket feltárnom.
(#) fecameca válasza Medve hozzászólására (») Nov 30, 2013 /
 
A helyzet a következő: A Gyuber nem egy komoly szignál, hanem valami kit , ha jól emlékszem, az 1950-es évekből. Kellett volna nekem sürgősen egy hanggenerátor erősítő javításhoz, de ami abban volt, az ECC85 egyik fele valami nagyon ronda jelalakú 400 Hz-es jelet produkált. A készülékház úgy gondoltam, erre jó lesz, amikor kibontottam, megsajnáltam a benne levő szignált, a Siemens forgókondi, és a jó mechanika miatt. Viszont, ha tranzisztorizálok benne mindent, akkor lesz helyem is bőven mindennek. A FET bontott dolgokban ritkaság, nekem csak a hangfrekvenciás rész volt elsősorban fontos, azért került bele a tranzisztor.
-A GDO, az egy Orion 221 hangolásához került elő mostanában nálam, amúgy vagy tíz évet a fiókomban feküdt. Ennél az öreg rádiónál hasznosnak bizonyult, egyébként a mostaniaknak maximum a ferrit antennájához lehet vele hozzáférni. Azután csak úgy ellenőrizni akartam volna 5,5, és 10,7 MHz-es rezgőköröket, bár jóval nagyobb tápfeszültségen, berezegtethető, de használhatatlannak bizonyult. Ezért vettem elő a szignált, kiderült, hogy az se jobb.
Ezek után: Építhetnék egy elektroncsöveset, a fűtés+anódfesz. trafó és maga az elektroncső miatt, ahhoz, hogy tíz évente egyszer elővegyem ormótlan méretei miatt a műhelyemben csak útban lenne. Vagy a sávok váltását nem a tekercsek cseréjével oldom meg, hanem építek minden sávra egyet külön, az oda illő visszacsatoló kondenzátorokkal, és a munkapont beállító ellenállásokkal. Pusztán ezért kérdeztem volna, hogy tranzisztorral nem lehet egyáltalán olyat építeni, ahol a sáv váltás csak a tekercs cseréjével működik?
A hozzászólás módosítva: Nov 30, 2013
(#) Medve válasza fecameca hozzászólására (») Dec 1, 2013 /
 
Sávváltás...ha maradunk a tekercs-forgókondi hardvernél és feltételezzük a kapacitásváltozásnak az 50-500pF-ig terjedő tartományát, akkor a frekvenciaátfogásra a háromszoros jön ki. Ez van . Javítható ez, ha a kapacitás alsó tartományát leszorítjuk valami jobb forgókondival, vagy/és a szerelési kapacitás csökkentésével. A tekercsek cseréjét sajnos -az én tudásom szerint- nem ússzuk meg.
Tranzisztorokkal "mindent" meg lehet oldani, én csupán a korszerűség jegyében ezt javasolnám, de sejtek valami olyat is, hogy a csöves oszcillátorok -a kimenetüket tekintve- jobbak. Pucuka?
A hozzászólás módosítva: Dec 1, 2013
(#) pucuka válasza Medve hozzászólására (») Dec 1, 2013 /
 
Alapvető különbség a csőves. és a tranzisztoros megoldások között, hogy a csövek nagyimpedanciásak, a tranzisztorosok nem. Ez a GDO -knál meg is mutatkozik. Az igazi csöves GDO -knál a vizsgálandó rezgőkör csatolásba hozásával a rezgés rögvest leszakad a rezonancia frekvencián. Ezzel lehet kitűnő indikálást készíteni. És azt se felejtsük el, hogy egy EC92 még 900 MHz-en is vidáman rezeg, és a cső paraméterei nem nagyon függenek a frekvenciától.
A tranzisztorosoknál a FET -nél is, nem egészen ez a helyzet, ha megnézzük egy RF tranzisztor bármelyik paraméterét, azt látjuk, hogy az egy komplex érték, a Smith diagramján (már amelyiknél fellelhető) micsoda kurflik vannak. Ráadásul ez a leszakadós figura a kis impedanciák miatt nem is igazán működik.
Ahogy a kapcsolási rajzokon is látható, nem elég probléma az erősítés, be- és kimenő impedancia frekvencia függése, a visszacsatolás is kapacitív osztóval történik ami szintén frekvencia függő.
Ennek ellenére ki lehetne számítani a kapacitív osztó osztás arányát, a többi, paraméter ismeretében, csak elég sok ezek közül ismeretlen, és a szórása is meglehetősen nagy, érdemesebb kísérleti úton megállapítani, annak ellenére, hogy ez is elég babrás dolog.
A gyári műszerekben is az amlitúdó stabilitását a leválasztó, vagy kimeneti fokozat erősítés szabályzásával oldják meg sávon bellül. (csöveseknél is, csak ott a jelszintek nagyobbak)
A hozzászólás módosítva: Dec 1, 2013
(#) pucuka válasza pucuka hozzászólására (») Dec 1, 2013 /
 
Az előbbiek miatt van az, hogy ha erősítőt akarok építeni, az begerjed mint sicc, ha oszcillátort akkor meg nem. A bodgabó megbicsakló szinuszú kimenőjele is azt mutatja, hogy az oszcilátor begerjed egy másik nemkívánatos frekvencián is, (a belső kapacitások, visszacsatolások miatt) amit a fő visszacsatolás némileg ellensúlyoz, és szinkronizál.
Ezért célszerűbb jóval magasabb határfrekvenciájú tranzisztort használni, min amit az ésszerűség diktálna, mert annak a belső kapacitásai sokkal kisebbek, így nem szükséges neutralizálni, (ami nagy előny), és sokkal kevésbé befolyásolják az áramkör külső elemeinek hatását.
(#) Medve válasza pucuka hozzászólására (») Dec 1, 2013 /
 
Naja, az oszcillátor kapcsolásomban csak azért BC típusú a tranzisztor, mert a típusát nem határoztam meg, és a rajzoló ezt ajánlja fel a rajzjel kiválasztásakor. Visszatérve, talán a MOSFET lehet legalkalmasabb egy oszcillátornak?
(#) pucuka válasza Medve hozzászólására (») Dec 1, 2013 /
 
Szrintem mindegy, jó sok rádiótelefonban van keverőként FET, de az oszcillátor BJT. Igaz, nagy sávátfoggás nincs.
Az igazság az, hogy egyszer az életben részletesen meg kellene tervezni egy oszcillátort, és meg is építeni. Én csak terveztem, de nem építettem meg, muszályból, (vizsgafeladat volt) meglehetősen babrás dolog.
A régi időkben a tranzisztorok még elég gyenguszok voltak, bizony neutralizálni kellett. Egy oszcillátorban volt negatív, és pozitív visszacsatolás is, persze frekvencia függő. Ebból, meg tapasztalatból mondom, hogy jó nagy határfreki, kevesebb gond. Ma már egyszerűen hozzá lehet jutni 5 - 6 GHz -es tranzisztorokhoz, persze ezekkel meg a szélessávú erősítő elkészítése problémás. Volt olyan is, hogy BC107 700 MHz -en gerjedt egy adó hangfrekis erősítőjében.
(#) gtk hozzászólása Dec 1, 2013 /
 
Szerintem meg wobbler ugyben el kell felejteni mindenfele hazi keszitesu oszcillatoros megoldast.
Mar csak az sem egy egyszeru tema, hogy annak a jelgeneratornak minden frekvencian ~50 ohm legyen a kimeneti impedanciaja, ha meg nem annyi, akkor nem sokat er.
Ma mar vannak DDS-ek, es eleg sok hobbi projekt a neten, egyet meg kell epiteni, es lehet merni vele szepen. Vagy gyari oszcillatorokat hasznalva ha nagyobb frekvenciakra van szukseg . > 400MHz. (ezek altalaban elerhetoek ebay-en). Igaz ezekkel dolgozni mar nehezebb mint egy DDS-el.
2 sb. DDS-el meg I/Q alapu meres is lehetseges, amellyel az adott aramkor fazismenetet is lehet merni. Erdemes ilyen dolgokkal foglalkozni.
(#) pucuka válasza gtk hozzászólására (») Dec 1, 2013 /
 
A jelgenerátorok oszcilátora és a kimenet között számos fokozat van. A kimeneti 50 ohm, és a konstans szint biztosítása nem az oszcillátor feladata. A közbenső fokozatok feladata az impedancia illesztések, és a szintszabályozás megoldása.
Wobblereknél kétségtelen egyszerűsítő megoldás a DDS használata, nem véletlenül találták ki.
(#) fecameca válasza Medve hozzászólására (») Dec 1, 2013 /
 
Idézet:
„A tekercsek cseréjét sajnos -az én tudásom szerint- nem ússzuk meg.”
- Akkor valamit -félreértettél. Én nem ezt írtam, hanem azt írtam, hogy a dolgok jelenlegi állása szerint a tekercsen kívül az összes kondenzátort, és még az ellenállásokat is, akkor már ahány sáv/ annyi tranzisztor sem számít, tehát komplett oszcilátort kell minden sávra építeni. Vagy esetleg próbáljak meg beszerezni egy jó FET-et? Talán jobb lenne az EC 92-est tartalmazó GDO kettős forgókondenzátoros oszcillátora, de sajnos a Gyuber szignál csak egy szimpla forgókondit tartalmaz, ott meg kell maradni a szimpla forgós megoldásnál, esetleg egy FET-tel próbálkozni tranzisztor helyett. A GDO-t viszont kipróbálhatom kettős forgós visszacsatolós megoldással, azt hiszem a Sokol és társai tartalmaznak egyforma forgókat, sajnos a japán roncsok 200+100-as forgókondijai nem jöhetnek szóba. Abba viszont csak miniatűr forgót tehetek a méretei miatt. A GDO-t szeretném a lehető legkisebb méretben megtartani. A hang generátort viszont éppen a legtökéletesebb színusz jel miatt, csak egyetlen fix frekire-1KHz-re építettem meg.
(#) gtk válasza pucuka hozzászólására (») Dec 1, 2013 /
 
Termeszetesen, de ezeket mind meg kellene csinalni, ahhoz hogy jo legyen, erre (is) akartam utalni.
(#) Medve válasza fecameca hozzászólására (») Dec 1, 2013 /
 
Kizárt dolog, mert nem tudom Varicap dióda is kizárt dolog?
(#) MAGA VAN válasza fecameca hozzászólására (») Dec 2, 2013 /
 
Üdv. fecameca!
A mellékelt sch 28-30MHz-ig stabil és tiszta jelet ad, a csöves világ FET-es változata. A varicap helyett lehet forgó kondi-akár az eredeti - függően attól hogyan van bekötve az álló része. Ha földponton van akkor nyerő. Az eredeti L-tagok bevonása már problematikusabb lehet, de nem kizárt. A tekercsek váltása az eredetii sávváltó kapcsolóval valószínű megoldható. (nem ismerem az eszközt, de hely biztosan van benne bőven!) A tápellátást a csövek fűtőfeszültségéből lehet előállítani.
Üdv.
M-V
A hozzászólás módosítva: Dec 2, 2013
(#) fecameca válasza MAGA VAN hozzászólására (») Márc 30, 2015 /
 
Sziasztok! Megint előkerült nálam az a szignál. Nagyon kellene egy jó leválasztó fokozat a kimenetére. Az a nagy bajom, hogy sehogyan sem jön össze. Minden eltorzítja a kimenőjelet. Leválasztás nélkül meg a potenciométer a kimeneten még a frekvenviára is visszahat. Kipróbáltam már mindenféle tranzisztoros kapcsolást, és FET-et is próbáltam, de minden torzít. Segítsetek. Így ezzel a Darlingtommal még nem próbáltam, mint a rajzon van ,de gyanús nekem, hogy ez se lehet jó BC548 hangfrekis tranzisztorokkal.
(#) szendi001 válasza fecameca hozzászólására (») Márc 30, 2015 /
 
Bővebben: Link Nekem bejött ez. Rövidhullámra végig kiváló A másik jó megoldás berakni egy MAR IC-t.
A hozzászólás módosítva: Márc 30, 2015
(#) szendi001 válasza szendi001 hozzászólására (») Márc 30, 2015 /
 
Bővebben: Link MAR6 adatlapja. Nálam 200 Mhz-ig szuperál.
(#) pucuka válasza fecameca hozzászólására (») Márc 30, 2015 /
 
RF -es dolgokhoz mindig használj RF tranzisztort. (BFxxx) A hangfrekis tranzisztoroknak az a baja, hogy nagy a visszaható kapacitása, neutralizálni kellene.
(#) sdrlab válasza pmaroti hozzászólására (») Márc 31, 2015 /
 
Hogyan ? Nehezen!
Éppen ezért ahol csak értelmesen meg lehet kerülni, egyértelműen áteresztő stabilizátorok a javasolt mód, főleg ha valami érzékeny erősítéshez kell!
Ha mégis nagyon muszáj, akkor igen gondosan megtervezett táp-topológia kell hozzá, és nem ritkán teljes árnyékolása
A hozzászólás módosítva: Márc 31, 2015
(#) pucuka válasza sdrlab hozzászólására (») Márc 31, 2015 /
 
No meg szerinted az LDO, meg a 7906, az mi?
(#) sdrlab hozzászólása Jún 26, 2015 /
 
Nem csak konkrétan neki címeztem, hanem másnak is, aki hasonló áramkört tervez! Ez egy gyakori hibaforrás, szinte mindenki átesik rajta és szív rendesen, mert nem evidens számára, hogy kapcsoló üzemű táp=zaj! Tehát nem próbálkozunk kapásból vele.
(#) Ge Lee hozzászólása Dec 5, 2015 /
 
Áthozom a beszélgetést a függvénygenerátoros topikból. Szóval működik az asztalomon a clapp oszci az alábbi formában nx10MHz-en, és az asztalon is a szimulátorral megegyező adatokat produkál. Ebben a formában kellően stabil is, viszont kismértékű hangolás valósítható csak meg a C1 változtatásával. Erre jött pucuka ötlete a keveréssel.
Rajzoltam egy blokkvázlatot hogyan képzelném el, a cél hogy 100MHz-ig működő generátorom legyen. Tehát van két oszci, az egyik menne fix 1GHz-en, a másik szintén, de az 10%-al elhangolható. A keverés után különbségi jelként ott lenne a 0-100MHz-es jel. Ha működik vele akkor a forgókondi helyett használható varicap, és akkor egyszerűbbé válik a hangolás, illetve lehet egy fűrészjellel vobulálni vagy lehet FM modulációt is csinálni.

Az egyszerűségre való törekvés miatt az alap elgondolás egy hagyományos hangolható oszcillátor volt, de annál a kettős forgókondi beszerzése, a tekercsek kialakítása elég macerás, és a nagy méretekből nagy szórt kapacitások és induktivitások is lesznek. Ilyen pl. ez a gyári Lodestar signal.
(#) sdrlab válasza Ge Lee hozzászólására (») Dec 5, 2015 /
 
És azt se felejtsük el..., hogy bár szép és jó az elv, de a gyakorlatban, analóg módon ezt kivitelezni elfogadható minőségben sok-sok misét megér!!!
Gondolj bele, a legkisebb hőfokfüggésre, mechanikai instabilitásra, feszültségingadozásra akár MHz-es eltérés lesz a válasz, ami a kimeneten szintén ekkora különbségi jelet okoz!
Szerintem elfogadható pontosságot csak akkor lehet így elérni, ha a fix oszci kvarc stabilizált, a másik pedig PLL alapon, szintén kvarcpontosságú szintetizált jel....
Következő: »»   5 / 13
Bejelentkezés

Belépés

Hirdetés
XDT.hu
Az oldalon sütiket használunk a helyes működéshez. Bővebb információt az adatvédelmi szabályzatban olvashatsz. Megértettem