Fórum témák
» Több friss téma |
- Ez a felület kizárólag, az elektronikában kezdők kérdéseinek van fenntartva és nem elfelejtve, hogy hobbielektronika a fórumunk!
- Ami tehát azt jelenti, hogy a nagymama bevásárlását nem itt beszéljük meg, ill. ez nem üzenőfal! - Kerülendő az olyan kérdés, amit egy másik meglévő (több mint 17000 van), témában kellene kitárgyalni! - És végül büntetés terhe mellett kerülendő az MSN és egyéb szleng, a magyar helyesírás mellőzése, beleértve a mondateleji nagybetűket is!
Üdv!
Milyen képlettel tudom kiszámolni egy légmagos tekercs induktivitását? Ha pl: csinálnék egy 1mm -es zománcozott rézhuzalból egy 5mm átmérőjű 10 menetből álló légmagos tekercset, akkor hogy számoljam ki ennek az induktivitását? A fordított helyzet is érdekelne hogy ha csinálnom kéne egy 10uH tekercset akkor hogy számoljam ki a fizikai méreteit? Előre is köszi a segítséget!
Nagyon jó, köszi
.A számítás képletét megtudnád nekem írni?
Sajnos nincs , elsősorban nincs gépem, másodsorban meg úgyis nehéz lenne feltöltenem. Gondoltam így valaki a rajzról rájönne mi az , hogyan kell bekötni. Talán meg annyit segíthet hogy a láb elrendezése olyan mind egy normál autós relének .
Üdv
Van egy asztali kisrádióm egyszer szét szettem azóta a hang nem működik rajta meglehetne csinálni?
Meg persze. Vagy mégsem...
már bocs, de szétszedtem az autóm, azóta nem megy. Meg lehetne csinálni?
Mar töltöttem fel ide , de mintha nem reagál a nettem ha ide akarok feltölteni, egyszerűen leáll a sebeseg , más oldalakon nem , youtube megy, a román klánháború szinten, amerikai trabantos oldal szinten, yahoo is , mert átküldtem a képet. Egyszerűen én is tanácstalan vagyok.
Hogyan kel halványítani az írást. A hozzászólás módosítva: Dec 2, 2013
Közben egy PC táp átalakításán dolgozom, kondi cseréhez értem, az lenne a kérdésem , hogy melyik jobb :
-Jimaz (smx) 105C fok 9401 vent -C koronaval (HG) 105C 9515 vent -C koronaval (SM) 85C 9515 vent (kisebb méretre , fele mind a más kettő) értékük ugyan az 1000µF 25V
Szia!
Mi az a "koronaval" meg mi az a "vent"?
Nagy C és rajta korona van , gondolom a gyártó logója, "vent" azt írja mindegyiken.
Korona!! olyan W csak pontokkal a vonalak végén. A hozzászólás módosítva: Dec 2, 2013
A "vent" nyilván a szelepes kivitelt jelenti. Ezeknél a tetőn egy x-alakú gyengítés van, és ez nyílik fel, ha belül megnő a nyomás. A 105°C-os típusokat nyugodtan beépítheted.
A hozzászólás módosítva: Dec 2, 2013
Koszi!
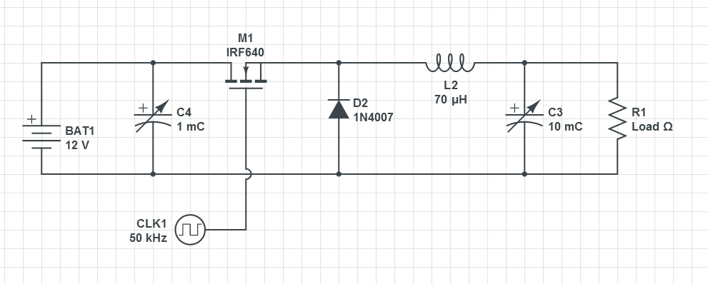
Sziasztok, azt szeretném kérdezni, hogy a csatolmányban szereplő kapcsitáp , mennyire életképes?
Nem konyítok hozzájuk, de ez pont jó lenne nekem. ÜdV!
Az az 50Khz -es rész, bár nem tudom mivel tudnám előálítani, az 555 -ös kicsit pontatlan lenne neki, meg nem is erre van kitalálva, bármi ötlet?
Köszönöm!
Nézz be Skori weboldalára (is), ott találsz egy-két gyakorlati step-down kapcsolást.
Egy egyszerű szabályozatlan konverternek még PWM sem kell.
Üdv Nem kimondottan vagyok kezdő de ez a kérdés itt áll elég stabil lábon csak
Szóval a 7805CT hány ampert bír kiszolgálni? És úgy általában a 78** stabilizátorokon szereplő áram jelölésekről van e táblázat?
Üdv!
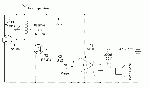
A kapcsrajzon a C2 és C3 milyen értékű akar lenni szerintetek? A hozzászólás módosítva: Dec 3, 2013
Az µF akar lenni, azaz 100 és 220 nF.
Érdekes kapcsolás, majd írd meg hogy megépítve milyenek a tapasztalatok...
Rendben, köszi. Most megyek alkatrészeket venni. Ha összeraktam akkor megírom hogy mi lett belőle.Amúgy a tekercs induktivitását nem is írja, de ha inkább az LC körbe egy 5.5 - 65µF -os trimmerkondit rakok és egy 0.22uH (220 mH) induktivitást, akkor ha jól számoltam 42 MHz - 144.6 MHz -ig átfogom a frekvenciát.
Miért nehéz feltekerni azt a 4 menetet egy 5 mm átmérőre. Légmagos kell.
Sziasztok!
Középkivezetéses transzformátornál rejt magában veszélyeket az, ha a két ágat (+VCC - GND és -VCC - GND) nem egyformán terhelem? |
Bejelentkezés
Hirdetés |




.

Szóval a 7805CT hány ampert bír kiszolgálni? És úgy általában a 78** stabilizátorokon szereplő áram jelölésekről van e táblázat? 
