Fórum témák
» Több friss téma |
Mielőtt kérdezel, a következő két dolgot ellenőrizd!
I. A helyes tápfeszültségek megléte.
II. A kimeneten van-e egyenfeszültség.
Élesztés.
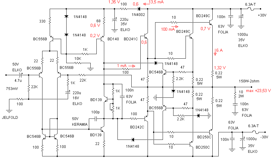
Az egyik ellenállás lába csatlakozik az egyik + táp bejövetellel , a másik lába meg az élőerősítőt alimentálja be, a másik ellenállás a - táp bejövetellel csatlakozik és ugyancsak az előerősítő részt alimentálja be. Ugyan úgy mint ezen a rajzon is van, körülbelül ez lehet a szerepe is mint a rajzon, csak az értékek nem stimmelnek!.
Ez érdekes. Ide nem tudok elképzelni 33k-ohmot.
Hát én se, de még a 10K-is sok volna, nem tudom akkor milyen ellenállás érték kellene oda?.
Hogyan keresek erre a panelra rá az interneten hogy meg találjam a rajzát, valami ötleted nincsen?.
A hozzászólás módosítva: Dec 3, 2013
Az én erősítő problémámra nincs megoldás ?
Az írás feljebb olvasható.
Hát, kezdhetjük ott, hogy az alkatrészeket nézve valami keletnémet gyártmány lehet, RFT nek vagy VERMONA-nak nézem, vagy valam,i ilyesmi DDR-es cuccnak tünik.
Szia! Nem ördöngösség a panel visszarajzolása. Készíts egy alkatrész oldali fotót és tedd mellé a forrasztási oldal tükörképét. Csak be kell rajzolni a vezetősávokat valamint ráírni az ismert értékeket. Nagyon hasznos ebben rutint szerezni
![]() Ebből már könnyen készíthetsz egy áttekinthető kapcsolási rajzot. Az ismeretlen ellenállást már meg lehetne határozni az áramköri környezetből.
Lehet meg próbálkozom vele, de az is lehet hogy kísérletezgetni fogok úgy hogy kezdem a 2 darab 10K ellenállással úgy hogy bent marad a helyén, és ha nem válik be akkor szépen megyek lefele az értékekkel, persze ezt a kísérletet +-50V-ról fogom végezni és áramkorlátozóval. Aztán nézem a jel alakot a kimeneten 50Hz, 1KHz, és 16 KHz-en is, amelyik ellenállás értékkel nem lesz torzításmentes a jel alak az marad benne.
Doncso, mit jelent az hogy DDR-es cucc?, mire érted?.
NDK németül.
Sziasztok! Pisti az Elektorra rákötöttem a táp kondenzátorok utáni részére és a végfok közé az egyik tápágba egy lakatfogót ami megjegyzi a legnagyobb áramfelvételt. Ha néha eléri a 14.5A -t. Érdemes a végfokon lévő két 8A biztit esetleg nagyobbra cserélnem, vagy maradhat. Köszi.
Hát, hogy régebbi vágású kelet német termék. De szerintem azok közül is inkább valami zenekari cuccba lehetett, talán gitárkombó, vagy ilyesmi. Szobai erősítők nem voltak akkoriba nagyobb teljesítményűek. Azért nézem zenekarinak, mert két különböző panel, így gondolom nem egy erősítőből valóak.
Szia! Az átlagáram a csúcsáram √8-ad része, mérésed szerint durván 5A. Nálad 90V/4 ohm-ra kell méretezni, eredményül 7,95A-t kapunk.
Persze, de kívülről nem látod milyen a réz, én is csak akkor láttam meg amikor hosszában felvágtam. Pedig ez még ráadásul transzparens is volt.
Sokat keresgéltem a neten, de találtam meg, ez talán hasonlít , vesd össze vele. Én az ellenállás értéket inkább 100 R- -e tippelném, de ez csak tipp. Két ok miatt 1. több végfokban hasonló pozícióban 10 R, 47 R, 68 R, vagy 100R van. 2 ok a barna fekete píros színkód 100 R , és mivel melegedett lehet a barna átment feketébe, bár ha 10K mérsz műszerrel akkor ez valószínűtlen
Szia! Köszönöm szépen a segítséget!, meg próbálkozom ezekkel az értékekkel is.
Üdv. Mindenkinek!
Az alábbi STK442-110 IC-vel épített erősítő kapcsolási rajzát keresném,pontosabban a nyákon lévő relés koppanásgátló vagy hangszóróvédőkapcsolását! Maga az IC bekötése nekem is meg van. Köszönöm a segítséget! A hozzászólás módosítva: Dec 4, 2013
Hali! Megérkeztek a végtranzisztorok rögtön be is építettem őket azaz amit ajánlottál 2SC5200/2SA1943 párost. Egyik fele hibátlan az erősítőnek, szépen beáll a nyugalmi áram ahogy eléri az üzemi hőmérsékletét 13 mV-ot mértem üzemi hőmérsékleten a 0,22 Ohm ellenálláson tehát kb 59 mA-re belőttem a jó felén a nyugalmit, viszont a az erősítő másik felén hiába tekergetem a nyugalmi beállító potit, a másik oldali 0,22 Ohm ellenálláson fix 9,4 mV-ot mérek onnan nem mozdul tekergetésre. Van ötleted hogy mitől lehet ez? Az a fele egyébként iszonyatos módon torzít, recseg és erőtlen. Köszi!
Szia! A hibás oldalban ezek szerint még van rossz alkatrész. A keresgélést a végtranzisztorok meghajtóinál kezdeném, azok szoktak sérülni.
Köszi! Egyébként az a fele problémázik amelyiken zárlatba mentek a végtranzisztorok, PNP végtranyó el is volt durranva már szemmel láthatóan úgyhogy valószínű hogy sérülhettek a panelen is a kis meghajtók. A hűtőfelületen lévő meghajtókat átmértem még összeépítés előtt azok jók voltak. Holnap szétszedem újra és kiforrasztgatom a hibás oldali kis meghajtókat talán megtalálom a hibát.
Hamár szétbontod, dobj egy fotót a hibás panelről, több szem többet lát alapon!
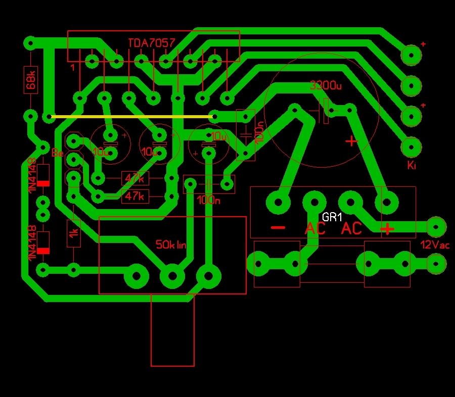
Sziasztok! Egy ügyes kis TDA IC-re bukkantam, úgy hívják TDA7057. Az adatlapja elárulja milyen fortélyokkal rendelkezik. Ezek közül a feszültségvezérelt erősítésszabályozást emelném ki. Nagyon kényelmes, hogy a sztereó csatornákat egy igénytelen monó potival tudom, remek együttfutás mellett szabályozni. További érdekesség, hogy a vezérlő feszültség letekerésekor némításba vált az áramkör.
Ez a fajta hangerőszabályozás nagy könnyebbség a sokcsatornás rendszert építőknek. A potenciométer pályájának maximális kihasználása érdekében kissé eltértem az adatlapi ajánlástól. A mellékelt NYÁK-rajzon látható hogyan oldottam meg a 0,4V-1,4V szabályzási tartomány illesztését. Egy nem túl erős (15VA-es) trafót használok az erősítőhöz, nagy kivezérlésnél, mikor jelentősen esik a táp, limiter módjára visszavesz a hangerőből. Ez persze messze áll egy valódi limitertől, annyi tűnik fel, hogy teljes kivezérlésnél kellemesen összehúzza a dinamikát torzítás helyett. A bemeneti érzékenysége hangkártyához, telefonhoz tökéletes, CD-játszó leosztás nélkül már betorzítja. Az erősítő csatornák az IC-ben hídban működnek, ezért a szimmetrikus erősítőktől elvárható hangképet hozza, ami ebben a kategóriában nagyon jónak mondható. Fabrikáltam belőle egy aktív hangsugárzót. A fotókon olyan szegény mint néger az alagútban, azért a gomb háttérvilágítása feldobja kicsit. A hozzászólás módosítva: Dec 4, 2013
Ma szétszedtem az erősítőt, és a hibás oldali panelen kiméregettem a meghajtótranzisztorokat. 3 db zárlatos volt egyiken látni is lehetett hogy eldurrant. A 3 db-ból a helyi elektronikai boltban csak egy olyan tranzisztort kaptam ami gyárilag is volt benne ez a 2SA970. 2SC2240 viszont nem volt, ehelyett 2N5551-et ajánlottak bele ami nagyobb értékekkel bír. Viszont a 3-ik kis tranzisztor egy olyan tokozású amilyent először látok ez a 2SD636 egyébként ez az egy felfekszik a hűtőfelületre is. Ehelyett betehetnék vajon egy BC639-et?
Sziasztok! Érdeklődni szeretnék, hogy valaki használt e már LME49710 műveleti erősítőt? Használható e erősítőbe? Jelenleg egy OPA134 használok.
A hozzászólás módosítva: Dec 5, 2013
Talán megtaláltam, Quadban és a Hiraga-ban is páran dicsérték az LME49710 et.
Kicserélgettem őket a 2SC2240 helyett berakott 2N5551 B-C lábát meg is fordítottam mivel eltért a lábkiosztása. Sajnos még mindig nem reagál a nyugalmi áram a potira a hibás felén és még mindig torzít. Le is kapcsoltam gyorsan mert 4,5 mV-ról indulva elég gyorsan ment fel 17,5 mV-ig az emitter ellenálláson mért fesz ennyi változás lett kb
. Viszont a hangfalra üresjáratban nem megy ki semmi és eddig sem ment ki.
Igen, LME49710 tökéletes választás. "HA" fémtokos változatban a legjobb, személy szerint nagyon szeretem.
|
Bejelentkezés
Hirdetés |
















. Viszont a hangfalra üresjáratban nem megy ki semmi és eddig sem ment ki. 



