Fórum témák
» Több friss téma |
Használhatod, csak a pufferkondi legyen legalább 50, de inkább 63V-os. Én nem hagynám parlagon a 9V 2A-es tekercset sem, tehetsz rá egy + -5, vagy 9V-os részt, műveleti erősítőknél jól jöhet. A referencia stabilabb, ha TL431-et használsz. Egy bekapcsolást jelző LED-et a +V-os kimenetre tégy.
Egyenlőre így hagyom, mert ez egy hosszabb "kutatás" eredménye
. Hobbiból foglalkozom az elektronikával, informatikusnak készülök, és amellett hogy legyen egy használható tápegységem az is a cél, hogy értsem hogy működik . Ha ez működik, akkor jöhetnek majd a javítások.
Transzformátor tekercseléshez való táblázat kellene. A videóban is volt.
Jobban jársz, ha kiszámolod magadnak, nem egy ördöngösség (minden táblázat valahol sántít egy kicsit, csak egy adott tartományban pontos). A 'Transzformátor kérdések' téma képei közt többször ott van. Kiszámolás módja, táblázatok, huzalra, vasra, stb..Ha megírod milyen kellene, mid van hozzá; kiszámolom, Te utánaszámolsz, és ezzel már tudod mit, hogyan kell máskor is.
25Vx2A. LM1875-ös erősítő áramkörhöz. Trafó külső méret: 65x55mmx21mm. E típusú trafó. Belső méret: 35x10mm. Van toroidom is, de erősítőnek nem a legjobb, max egy kisebbhez.
Ebből a vasból max. 25Vx1A jön ki,( ~4.6cm2)kis tartalékkal, sikítva. Az ablakot (3.5cm2) már nem is néztem; beleférne-e. Mekkora az kis toroid? Van még egy ekkora vasad?
A hozzászólás módosítva: Dec 24, 2013
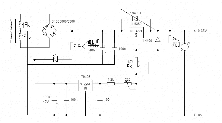
Sziasztok építettem egy tápegységet. Stabil 5, 9, 12 voltot szolgáltat. Van bele építve még egy 0-30 voltig állítható táp is. Ez utóbbival van a gond, nem akar működni. Bekapcsolás után felzúgott a trafó és az egyik dióda elégett. Óriási áramok folyhattak , mert a trafó felforrósodott, pedig egy milliméteres drótból van tekerve. Szerencsére nem lett semmi baja. A diódát kicseréltem, átnézés közben kiderült hogy rosszul kötöttem be a lm317-es IC-t, és tönkrement. Bekötötem jól, kicseréltem. Bekapcsoltam és megint kiment a biztosíték. A panelt átellenőriztem, nincs zárlat és a terv se hibás, nem tudom mi a baja, tudtok segíteni?
Előre is köszönöm. Ezt a rajzot építettem meg, kis módosításokkal.
Ezekkel a módosításokkal:
Nézd meg az egyenirányítót és a 7905-öt is...
Szia, hogy gondolod hogy nézzem meg. Az egyenirányító diódáit átnéztem, egyik sem zárlatos. Bár lemérem még egyszer, viszont a 7905-öst hogy nézzem meg hogy jó-e, nem lehet annyi időre bekapcsolni, hogy mérni tudjak, mert leég a trafó.
Lemértem a diódákat, mind csak az egyik, a jó irányba vezet. Igaz beültetve mértem.
Idézet: „viszont a 7905-öst hogy nézzem meg hogy jó-e, nem lehet annyi időre bekapcsolni, hogy mérni tudjak, mert leég a trafó.” Például forraszd ki a trafó felé eső lábát
Én külön-külön, kiforrasztva mérnék; a 7905-öt is, és megnézném, hogy jól kötöttem-e be mert cseles a bekötése. A trafót kimérted külön is, mert egy ilyen mutatvány után lehet benne menetzárlat. A védődiódát miért húztad át, kihagytad?
Igen a dióda kimaradt.A trafó jó, 40 volt kijön belőle, és amper is, előbb meg is csípett rendesen. A diódahíd jó, tettem be másikat ugyanúgy leveri. A 7905-öt jól tettem be, mind a két ic-nek fura a bekötése, de jól vannak benne.
Megpatkolt biztosítékot tettem bele, mert már nincs itthon más, azt is kinyomta.Nem tudom mitől lehet.
Új diódahidat kapott, eddig jó, most megpróbálom egyesével beforrasztani az alkatrészeket. Remélem jó lesz.
Zárlat megszüntetve, kihagytam egy szigetelősávot a nyákról, ezért merev rövidzárba volt. Viszont most meg nem lehet szabályozni, stabil 16 volt van a kimeneten. Lehet hogy kipurcant a 7905-ös. Megpróbálok keresni bele másikat.Fél siker.
Tegyél fel egy két fotót róla. Ha lehet az aljáról egész alakosat.
Jó ötlet. Eddig hiába tettem volna bele kiégett volna, mert a megpatkolt biztosítékot is kiverte. Viszont amíg nincs 7905-ösöm itthon addig nem tudom befejezni.
Viszont mindenkinek ajánlom hogy a stabilizátor ic-k lábairól le ne hadják a 100 nano farados kondenzátort, mert nekem ebből is gondom volt.
Az izzó nem ég ki, mert zárlatkor kapja a normál feszültségét; soros kötés! Zénered csak van?Csak úgy próbára.
A hozzászólás módosítva: Jan 3, 2014
Zénerem nincs, a jövő héten viszont ha minden igaz megy a barátom Komáromba az ottani üzletbe, majd szólok neki hogy ha tud hozzon.
Az égőben viszont igazad van, ez van ha az ember nem figyel eléggé. Elméleti kérdésekkel nem vagyok teljesen tisztában, gyakorlatias vagyok. A hozzászólás módosítva: Jan 3, 2014
Zéner, ...05 helyett jó 8-10 dióda is. Vagy kevesebb is, a szabályzást kipróbálni.
Sziasztok!
Van egy 230/24V 690VA-es trafóm,szeretnék előállítani belőle 24V DC-t (max. áram). Van valakinek valami ötlete a kapcsolásra? A hozzászólás módosítva: Jan 4, 2014
Kondim, graetz hidam van, csak valami nagy áramú ,feszültség stabilizátor kellene
lesz DC motorom és annak a táplálását akarom megoldani,plusz egyéb fogyasztók.
primer oldalon megoldható egy triakos teljesítmény szabályzóval?
Az igaz, és hogy ha 5 A-os stabkockákból csinálok 5-6 db és párhuzamosítom úgy nem jó? Vagy úgy tönkre teszik egymást ha egyiknek a feszültség értéke elcsúszik?
Ha az elején azt is megmondod, mihez kell, már kész megoldást ajánlanának. Így jár, aki titkolózik.
![]() Egyébként a megoldások tárháza végtelen, ebből a legrosszabb 5-10 párhuzamosan kötött stabkocka. Talán a legjobb hatásfokú a Step-down konverter. Köztes megoldás a szekunder letekerés.
Hello! A DC motornak felesleges szűrni, és akkor a 24V váltóból egyenirányított feszültséget 24V DC-nek "nézi". A többinek meg nem kell nagy villany, gondolom. üdv!
Üdv!
Látott már valaki ilyen 3 fázisú tr-t. Esetleg tudja-e valaki hogyan kell bekötni? A 400 volt 3 fázis sok neki!
A csillogástól nem sok minden látszik.
|
Bejelentkezés
Hirdetés |





. Hobbiból foglalkozom az elektronikával, informatikusnak készülök, és amellett hogy legyen egy használható tápegységem az is a cél, hogy értsem hogy működik
. Ha ez működik, akkor jöhetnek majd a javítások.








