Fórum témák

» Több friss téma
Fórum » RIAA korrektor
 
Témaindító: Ghost Rider, idő: Aug 25, 2006
Témakörök:
Lapozás: OK   81 / 152
(#) Moszkvai válasza Rappit hozzászólására (») Dec 22, 2013 /
 
Ha a lemezjátszó sasszi földje le van szakadva a lemezjátszóban az is okozhat ilyen problémát. De az csak abban az esetben lehetséges, ha lemezjátszó csatlakoztatása nélkül zajtalan az áramkör.
(#) Rappit válasza Moszkvai hozzászólására (») Dec 22, 2013 /
 
Majdnem zajtalan, ha nincs rajta a lemezjátszó akkor csak úgy brummos, ha nem érek hozzá a dobozhoz, ha hozzáérek abba marad és csak a tengerzúgásra hasonlító hang hallható jó hangosan a hangszórókból.
(#) Moszkvai válasza Rappit hozzászólására (») Dec 23, 2013 /
 
A doboz rá van kötve a GND-re?
(#) Rappit válasza Moszkvai hozzászólására (») Dec 24, 2013 /
 
Nincs.
(#) scooby_ válasza Rappit hozzászólására (») Dec 24, 2013 /
 
Akkor kösd rá, másképp semmit nem ér!
(#) Rappit válasza scooby_ hozzászólására (») Dec 24, 2013 /
 
Ezt külte egy kolléga egy másik fórumon, majd ez alapján megpróbálom.
A hozzászólás módosítva: Dec 24, 2013
(#) scooby_ válasza Rappit hozzászólására (») Dec 24, 2013 /
 
Az Én korrektoraim mondjuk akkor sem búgnak ha nincsenek dobozban.... Vagy csak egy nagyon kicsit, alig feltűnő módon.
(#) Moszkvai válasza Rappit hozzászólására (») Dec 24, 2013 /
 
Akkor kösd rá. Amit kaptál rajzot, annak úgy jónak kell lennie.
(#) Zsinor hozzászólása Dec 25, 2013 /
 
Sziasztok!
...tom, hogy lerágott csont, de...
Itt egy nagyon "óccó" de jó korrektor. Nem csöves, nem alkatrész temető, persze lehet fanyalogni, hogy TL van benne, de érdemes kipróbálni. Korrekten szól, ...és ennyi.
Aki akarja építse meg és hallgassa.
(#) Zsinor hozzászólása Dec 25, 2013 /
 
A táp 9V-os elemre van kitalálva, de nem haragszik a 12V-ra sem.
(#) scooby_ válasza Zsinor hozzászólására (») Dec 25, 2013 /
 
A módosított rajzot? Éppen azon vacilálok, hogy a Videoton erősítőmben ki kéne cserélni a visszacsatolást, mert eléggé tompa. Ez talán megoldaná a problémámat. Ha már mindenképp meg kell hagynom az eredeti IC-s korrektort....
A hozzászólás módosítva: Dec 25, 2013
(#) scooby_ válasza Zsinor hozzászólására (») Dec 25, 2013 /
 
Egyébként 30V-ig nyugodtan el lehet menni a táppal, mivel szimpla tápos kialakítás, bírnia kell.
(#) Zsinor válasza scooby_ hozzászólására (») Dec 26, 2013 /
 
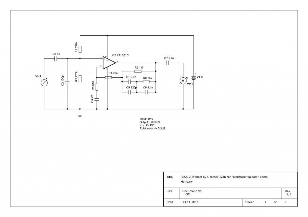
A "RIAA2_jav.jpg" nevűt érdemes kipróbálni.

...ezt.
A hozzászólás módosítva: Dec 26, 2013
(#) scooby_ válasza Zsinor hozzászólására (») Dec 26, 2013 /
 
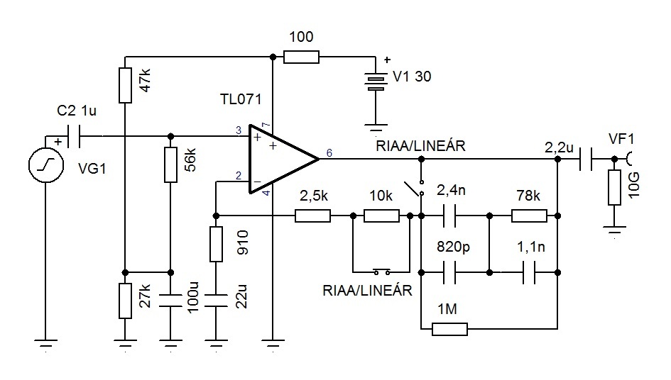
Jónak tűnt a szimuláció alatt, ámbár ha Én ezt megépítem, akkor modul felépítésű RIAA lesz belőle egy Videoton rádió-erősítőben, ahol ennek az IC-nek egy lineáris (nem RIAA karakterisztikájú) szintemelő / illesztő erősítő szerepét is el kell majd látnia az FM és az AM modulok erősítésére /sajnos!/ az Én rajzom alatt a nem invertáló láb "féltápfeszültségre" emelése a Videoton korrektorban megvalósítottak alapján történik, továbbá a tápellátás is!
Bár igazából nem értem mit javítottak ezen a korrektoron, hiszen az elérhető RIAA görbét 31,5Hz és 16kHz között szemléltették... (Béka oldalán)
A hozzászólás módosítva: Dec 26, 2013

Riaa1.jpg
    
(#) Zsinor válasza scooby_ hozzászólására (») Dec 26, 2013 /
 
... s így szép lassan eljuthatunk egy uni bemeneti előerősítőhöz is akár...
Én spec a 78k után is megszaggatnám a kört, mert az "élőben" beledumálhat a hangképbe...
(#) Rappit válasza Moszkvai hozzászólására (») Dec 27, 2013 /
 
Így már jó, kösz mindenkinek! Viszont az első lp meghallgatása (hans zimmer dark knight rises) csalódás volt Egyelőre csak egy yamaha hm erősítőn tudtam meghallgatni, de többet vártam.
(#) scooby_ válasza Rappit hozzászólására (») Dec 28, 2013 /
 
Sajnos ezek a kis egy IC-s vackok ilyenek, egyszerűek, semmi extra.
(#) Rappit válasza scooby_ hozzászólására (») Dec 28, 2013 /
 
Ahhoz képest az előző tulaj aki építette azt mondta, hogy nem akadt ellenfele csak 50ezer forint felett.
(#) Rappit válasza (Felhasználó 13571) hozzászólására (») Dec 28, 2013 /
 
Ja értem én. :/
(#) scooby_ válasza Rappit hozzászólására (») Dec 28, 2013 /
 
Érdemes körülnézned itt a fórumon. Pár oldallal előrébb felraktam a HFM1 módosított rajzát, Én nagy elégedettséggel hallgatom. De ott van még előrébb a REVOX B-250 korrektora, annak is nagyon jó hangja van, vagy Moszkvai megépítette az ActidAmp MK IV-et, Ő speciel már az elektroncsöves HIRAGA RIAA helyett is azt használja, illetve ott van még az ActidAmp MK II, ami nagy valószínűséggel rám vár. Mindegyikről találsz rajzot és kész NYÁK tervet itt fenn a fórumon. Én a HFM1 módosított változatát használom... Érdemes próbálkozni. Az előző tulaj pedig vagy nem hallott még jobb korrektort, vagy csak így akart megszabadulni tőle. Sajnos ilyen világot élünk üzleti szempontból (is)
A hozzászólás módosítva: Dec 28, 2013
(#) Rappit válasza scooby_ hozzászólására (») Dec 28, 2013 /
 
Kezdek beletörődni, hogy átvágtak. Azért még a hta-val kipróbálom.
(#) bakos13gab válasza Rappit hozzászólására (») Dec 28, 2013 /
 
A HFM-1 megépítését ajánlom. Most raktam össze karácsony előtt egy ismerősnek ajándékba. Nem sikerült BC550 és 560-as tranyókat szerezzek, közönséges BC547 és 557 került bele. Nem produkál több zajt, mint az onkyo erősítőm saját phono bemenetének tengerzúgása.
Túl sok összehasonlítási alapom nincsen, eddig csak az onkyo-n hallgattam és nagy ritkán lemezeket. a rövid tesztidőszak alatt többen meghallgatták és mindenki szerint rendben van. Szóval az itteni nyáktervvel üzembiztosan utánépíthető (hozzáteszem, hogy nekem nem sikerült az eredeti ajánlott tápját működésre bírnom többszöri próbálkozásra sem, gyorsan készítettem egy egyszerű áteresztőt BD139 és TAA550 segítségével).
A következő lépésben magam számára szeretném összerakni Borbély Ernő egyik riaa kapcsolását (a neve nem jut hirtelen eszembe, ECC88-at, ECC83-at és valami speckó dual FET-et használ, de utóbbi MM hangszedőm révén, szerencsére nem érdekes most).
(#) scooby_ válasza bakos13gab hozzászólására (») Dec 28, 2013 /
 
Szia!
Eredeti rajz szerint raktad össze a korrektort? Az eredeti tápjához Te terveztél NYÁK tervet, vagy a Pioneer-féle terven valósítottad meg? A Pioneer-féle NYÁK terv hibás, ha jól emlékszem van benne egy elkötés ami nagyon egyszerűen korrigálható! A Korrektorban a már általam sokat emlegetett Pioneer-féle módosításokat érdemes megcsinálni, sokkal szebben fog szólni utána!
(#) kistee válasza scooby_ hozzászólására (») Dec 29, 2013 /
 
Szia,

Én is HFM1-et hallgatok, de a magazin szerinti alkatrészértékekkel használom (VMS30/II, NAD-5120, Quad-405).
Úgy látom, hogy a módosítás abból áll, hogy a korrekció változtatásával a mélyek valamit csökkentek, a magasak viszont valamivel erősebbek lettek. Milyen méréssel indokolható a módosítás?

Ha nem te módosítottad, akkor a kérdés természetesen nem neked szól...

Üdv: t
(#) scooby_ válasza kistee hozzászólására (») Dec 29, 2013 /
 
Szia!
Erről Pioneer kollégát lenne érdemes kérdezni, Ő módosította. Ha jól emlékszem, akkor a saját hangszedőjéhez igyekezett igazítani, és mérőlemezzel mérte. Én leszimuláltam, pontosan követi a görbét a módosítás után, továbbá az eredeti értékekkel többeknek, többek között Nekem se volt meggyőző: Sok mély, beesett közepek, gyatra magas. Módosítás után viszont ez lett a legjobb korrektorom, és az az igazság, hogy nem csak Nekem. Nem hittem a fülemnek, mert akkor megtaláltam az igazt, pedig nem is hittem benne, hogy ezek a módosítások ennyire sokat jelenthetnek! Megépítettem a REVOX B-250-es erősítő riaa fokozatát, nem rossz, de végül visszatértem a HFM1-hez. Számomra mintha tisztábban szólna...vagy kevesebbet torzítana? Nem is tudom igazán eldönteni. Pedig a 3nF-os kondit két ramaty 1,5nF-os kondenzátorból csináltam amit akkoriban épp a dobozkámban találtam, és még így is. /Nem is mutat túl jól Moszkvai WIMA fóliakondenzátorai mellett!/ Amit még javasolnék: Hagyd a méréseket, ne a műszernek, a FÜLEDNEK higgy!
A hozzászólás módosítva: Dec 29, 2013
(#) bakos13gab válasza scooby_ hozzászólására (») Dec 29, 2013 /
 
Helló!

Az általad közölt terv szerint raktam össze a korrektort, elsőre jól is működött. Találtam Tantál kondikat, azokat raktam bele 10µF-ként. A táp a teljesen eredeti kapcsolás alapján, de saját nyákkal készült. Két példányban is megépítettem. Én BD139-et raktam bele. Első körben BC182B-vel készült, de zajos lett a kimenete (melegedett a BC, gondolom gerjedt). Megépítettem hibridként is, BC850-el. Úgy azt csinálta, hogy üres kimenettel be lehetett állítani a 32V-ot, de a legkisebb terhelésre is 0-ra ment le a tápkimenete. Mivel nem volt már sok időm, megelégeltem és a lehető legegyszerűbb megoldást raktam össze. Nekem egy 2*15V-os, 1.8VA-es Makrai trafó van benne. Muszáj volt saját tervet készíteni, mert adott dobozba raktam bele.
(#) scooby_ válasza bakos13gab hozzászólására (») Dec 29, 2013 /
 
Szia!
Pedig annak a tápnak működnie kell, Nekem működött! De ha nem zajos a mostanival, akkor meg nem is igazán érdekes.
(#) bakos13gab válasza scooby_ hozzászólására (») Dec 29, 2013 /
 
Nem fogok vele tovább szórakozni, már az ajándékozottnál van. Csak ha zavaró lesz neki, akkor veszem elő újra, de akkor is inkább a tranyókat cserélem le az ajánlott alacsony zajúakra. Amúgy erre kíváncsi lennék, hogy összerakva a jobb tranyókkal, mekkora lenne a mérhető és hallható változás.
(#) scooby_ válasza bakos13gab hozzászólására (») Dec 29, 2013 /
 
Nekem már az is változást okozott, hogy a kimeneti emitterkövetőnek nem BC182-t hanem BC550-et raktam! Szebben szól vele.
(#) bakos13gab válasza scooby_ hozzászólására (») Dec 30, 2013 /
 
Akkor elkészítem a panelt még egyszer 550 és 560-as tranyókkal. Nem egy nagy összeg összerakni. Kíváncsi leszek, hogy mekkora lesz a különbség.
Következő: »»   81 / 152
Bejelentkezés

Belépés

Hirdetés
XDT.hu
Az oldalon sütiket használunk a helyes működéshez. Bővebb információt az adatvédelmi szabályzatban olvashatsz. Megértettem