Fórum témák
» Több friss téma |
Fórum » Autóelektronika
Témaindító: sufni-tunning, idő: Ápr 19, 2008
Témakörök:
Valami ötlet?
Közben sikerekben gazdag boldog esztendőt mindenkinek!
Üdv Mindenkinek!
Van egy 2006-os Opel Corsa C q1,3CDTi autóm aminek műszerfalán megjelent a kis világító villás kulcs.. G Astrámon van egy technika amivel otthon is kiolvasható a hibakód(gáz+fék pedált nyomva kell tartani és számolni kell a hiba lámpa villogását és egy táblázatból meg tudjuk a kód jelentését) Ennél az autónál ez sajnos nem működik, esetleg ezen mást kell nyomva tartani?
Én vennék a helyedben egy ELM327-et ebayről, és akkor egy Anroidos telefonnal (Torque programmal), vagy Bluetoothos laptoppal ki tudnád olvasni a hibakódokat, és törölni is lehet velük.
Esetleg próbálj annak utánatúrni neten, hogy 1.3 JTD, Multijet és hasonló fantázianevű Fiatokon hogy lehet hibakódot olvasni. Az 1.3 CDTi motor ugyanis a Fiattól származik. Vagy pl. Opelfórumon kérdezz utána, hátha ott tudnak valami. Az a fék+gáz módszer lehet, hogy csak az Opel saját motorjain működik. Működik egyébként az autó? Használati utasítás mit mond arra a kulcs ikonra? A hozzászólás módosítva: Jan 6, 2014
Sziasztok!
Az létezhet, hogy egy központi zárnak (4 ajtós, riasztó nélküli) 40mA legyen a nyugalmi áramfelvétele? A probléma ugyanis az hogy van egy már szép kort megért, de rendszeresen karbantartott keleti autó (tehát nincs fedélzeti számítógép) ami néha 1 hétre, néha másnapra lemerül, néha meg hetekig is jó az akku. 44Ah-s akku van benne, nemrég került bele, szóval nem valószínű, hogy ezzel van a gond és töltés is van rendesen, ez biztos. A rádióra gyanakszom, mivel ACC állás nélkül a gyújtáskulcson mindkét szálával direkt az akksira van kötve egy biztosítékkal és már rajta kaptam, hogy ment magától, amikor nem én kapcsoltam be. Rámértem a nyugalmi áramra. Minden fogyasztó lekapcsolva amit le tudok. Ahogy rámértem a multiméterrel 0,08A volt, majd szinte azonnal beállt 0,05A-re. Ha leválasztottam a rádió mindkét szálát 0,04A lett az áram. A mérést a központi zár nyitott állapotában mértem, mert a garázsban nem szoktam lezárni a kocsit. Minden más egyéb fogyasztó, mint lábtér világítás, utastér világítás, voltmérő ...stb. vagy gyújtásra vagy pl.: helyzetjelzőkre van kötve vagy kapcsolóval van megszakítva. Így merült fel bennem a kérdés, hogy nem -e sok ez az áramfelvétel a központi zárnak. Amúgy rendesen működik a zár, semmi gond vele és a többi fogyasztóval sem. A rádiót most a gyújtáskulcs parkolófény kimenetével, egy relével és egy pár tranzisztorból készített NOT kapuval fogom biztosan leválasztani, hogy ne kapcsolhasson be ha áll a kocsi. Viszont ez újabb 20mA nyugalmi áram többletet fog jelenteni. Nem sok ez a mostani 0,05A nyugalmi áram vagy ez egészséges lehet 1 rádió és egy központi zár mellett? Vagy más valami is szívhat, de mi ehet akkor csak olyan 20mA-t? Köszönöm a segítséget előre is!!
Nem kevés az a 40-50mA, de nem is kirívóan sok. 50mA az naponta 1,2Ah töltést vesz ki az akkuból, így tehát nem lenne szabad még egy hónap alatt sem indításképtelenre merülnie csak ettől. A rádió viszont már simán ehet többet, az lemerítheti.
Azt a tranzisztoros-relés NOT áramkört hogy gondoltad el? Nem lenne egyszerűbb simán a gyújtáskapcsolóra kötni a relé tekercsét, gyújtáson meghúz a relé, és feszültséget kap a rádió? Ha gyújtás és parkolófénynél is akarod a rádiót működtetni, akkor két diódát még teszel a relé tekercsével sorba, és mindkét gyújtáskulcs állásnál meghajtod a relét egyik vagy másik diódán keresztül. Ez így nem fogyaszt semmit sem nyugalom közben.
Azért megjegyezném, hogy ekkora fogyasztás mellett a 44Ah-s akku egy hónap alatt szinte teljesen lemerül, mert ehhez hozzáadódik az önkisülés is.
A csomagtér világítás nem lehet bizonytalan? Próbaként vedd ki belőle az égőt.
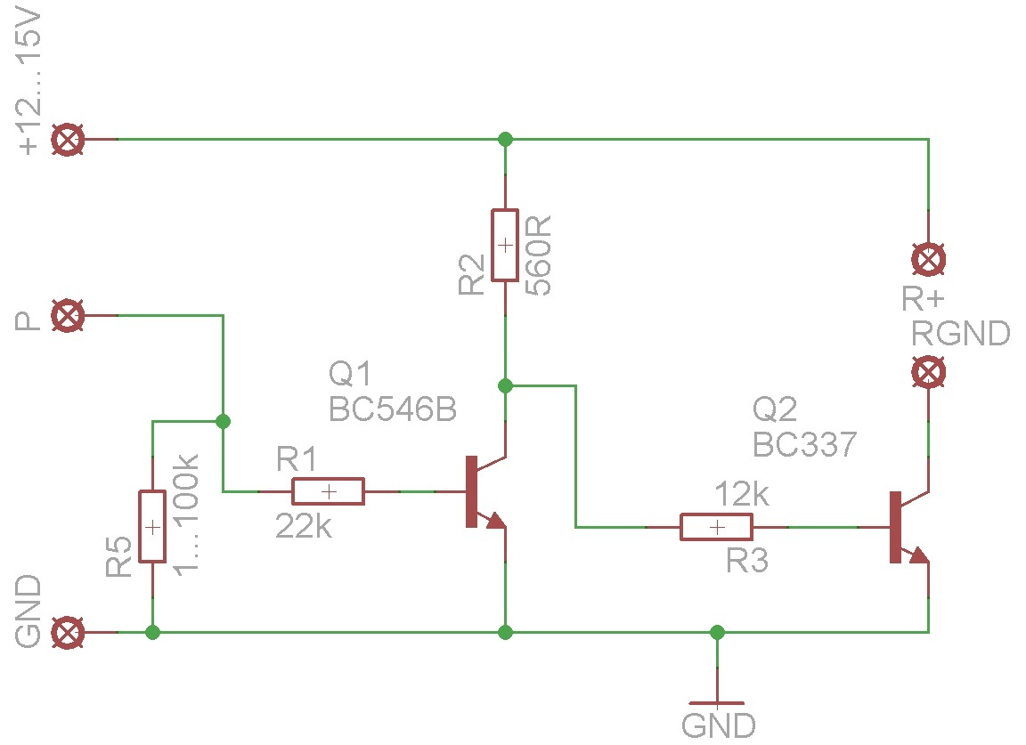
A következő képpen gondoltam el a NOT kapcsolást (kép mellékelve).
A gyújtáskulcs úgy van kitalálva gyárilag, hogy van ugye az árambevezetés (30), a gyújtás (15), az önindító (50) egy kivezetés a fékrendszer ellenőrző lámpájának ellenőrzéséhez ami az önindítóval egyszerre működik (16) és a parkolófény (P), ami gyárilag nincs bekötve sehova. Na most STOP-0-I-II állások vannak a kapcsolón. STOP-ban lehet kivenni a kulcsot és ekkor aktív a P kimenet. 0-ban minden fogyasztó kikapcsolva ekkor egyik kimeneten sincs áram. I-ben van gyújtás, II az önindító. A lényeg, hogy P kimenet csak STOP állásban aktív, a többi állásban nem. Ezért használom a NOT kapcsolást, ahol az R+ és R- kimenetekre csatlakozik a relé tekercse. Ha STOP-ba van, tehát leállítom és elhagyom a kocsit fesz. lesz a P kapcson és a relét leoldja. Ha 0-I-II állásokban van a kulcs nincs fesz a P-n így a relé bekapcsol, így a rádió is. Azért nem csak a gyújtásra kötöm, mert megszakítós a gyújtás a kocsiban és ha pl. parkolóban álló motorral akarnék rádiót hallgatni leég a trafóm. Jó ötlet lenne amit mondasz, de mivel a P-n STOP állásban van áram, akkor is menne a rádió, ha gyújtáson van és akkor is ha P-n tehát azzal nem csinálnék semmit szerintem. De lehet rosszul értelmezek valamit. A hozzászólás módosítva: Jan 7, 2014
Megpróbálom, de nem tartom valószínűnek, mert azt is külön kapcsolóra raktam. Nem magától működik, ha kinyitom a csomagtartót, hanem, csak akkor ha kézzel bekapcsolom. Viszont így égve maradhat, de pont ezért tettem egy visszajelző Ledet a műszerfalra.
Érteni vélem; másképp képzeltem el a gyújtáskapcsoló működését. Azt hittem, P és 0 állásban is kivehető a kulcs, és csak akkor csavarod P-re, ha úgy hagyod ott az autót, ha be akarod kapcsolni a helyzetjelzőket. De ha jól értem, akkor a kulcs csak akkor vehető ki, ha P-be csavarod, és a 0 csak egy köztes helyzet, amiben nem kivehető a kulcs.
Ekkor viszont nagyobb ellenállásokat és bipoláris tranzisztorok helyett mosfeteket használnék, hogy ne fogyasszon annyit az áramkör. De végülis a te rajzod is majdnem stimmel, pár dolgon változtatnék. Az R5 simán lehet 100k. R3 helyett tegyél drótot, és R2 helyére tegyél 12k-t. Ha a reléd tekercse 70-80mA felett vesz fel áramot (nem hiszem, de ezt te tudod), akkor Q2 helyére két BC337-ből álló darlingtont tennék. A hozzászólás módosítva: Jan 7, 2014
Igen jól érted. P-be vehető csak ki a kulcs, 0 egy olyan állás ahol egyik kapcson sincs áram. Semelyik másik állásba nem vehető ki a kulcs csak P-be.
Azt viszont szeretném, ha kevesebbet fogyasztana az áramkör. Akkor R5-öt kicserélem 100k-ra, R3-at kiveszem és teszek drótot helyette, R2-nek meg 12K-t. A relé egy Sanyou SMI-S212L ami ~60mA áramot vesz fel és 200Ohm körüli a tekercsellenállása adatlap szerint. Viszont mikor próbából rákötöttem a cuccot egy akksira, akkor 22mA-t vesz fel, ha nem megy a relé (P-n van fesz), és 40mA-t vesz fel, ha meghúzza a relét (P-n nincs fesz). Szóval 70-80mA-nél kevesebbet vesz fel. Így akkor meghagyom a BC337-et simán. A hozzászólás módosítva: Jan 7, 2014
Köszönöm a segítséget a NOT kapcsoláshoz! Megcsináltam amit mondtál és így már 1-1,1mA az áramfelvétel nem működtetett relé esetén (van P-n fesz). Ha a relét működtetem akkor 39-40mA az áramfelvétel. Így azért már kicsit barátságosabb a dolog.
Remélem ez majd megoldja a problémáim és tényleg csak a rádió tréfálkozik velem és ezzel már nem fog tudni
Működik az autó hibának jelét nem tapasztalom,de miután bemelegedett és újra indítom nem világít többet a lámpa. 3-4 óra állás után ismét világít. A használati útmutató sajnos nincs meg hozzá.
Sziasztok!
Kérdésem lenne alkatrészügyben! Adott egy autó ami elektromosan felújításra szorul. Megvannak hozzá a kapcsolási rajzok, teljes dokumentációban, csak éppen nem találok egy olyan üzletet ahol kábelokat vehetnék. Mindenféle villamossági szaküzletre ráakadtam de ezidáig nem sikerült olyat találnom ahol az autóiparban a kábelkorbácsokban használt színű kábelokat forgalmaznának. Használt kábelkorbácsokat meg nem akarok belepakolni. Előre is köszönöm a segítséget !
Sziasztok,
nagyon tetszik az oldal, lenne is egy gyors kérdésem. Van 1 golf4-esem 2003. az előző tulaj nem volt egy nagy szaki ezéert jól át tudták verni a szerelői. Probléma: műszerfalvilágítás napi első indításnál vibrál. aztán abba hagyja. Mi ez: fesz szabályzó, kábel, bizti? Előre is köszönöm a segítséget.
Sziasztok!
Apukám Renault Twingo-ja nem indult be. Szerencsére a pár m-re levő műhelybe betolva sikerült beindítani. A gond az, hogy nem tudjuk, mit csináltak a bikával. Elvileg az akkumulátor egyik sarkát (valószínüleg +) összeérintették valamivel lent, de nem tudjuk mivel. Korrózióról beszéltek, de nem sokat értettünk belőle. Mi lehet az, amihez hozzáérintették a bikát?
Bárhol össze lehet érinteni az a test. Csak rozsda és festék ne legyen.
Valószínű az önindító főkábelére ott csatlakoztak rá (a mágneskapcsoló csavarjára), kizárva a főkábel vezeték hibáját. Esetleg a behúzómágnes (vékonybb) vezetékére, akkor meg a gyújtáskapcsoló hibát zárták ki vele.
Másik tippem az önindító házához raktásk a testet. Akkor meg a testelés korróziv hibáját zárták ki, ahogy azt antikzsolt barátunk is írta.
Köszi a választ.
![]() Ha megint döglődik megpróbáljuk.
Sziasztok,
a következő problémában kérném a véleményeteket: A barátnőm autóját (Citroen Xsara 1.4 2001) áramtalanítottuk egy generátorhiba miatt. Ezt a hibát orvosoltuk, viszont az áramtalanítás óta semmi nem működik gyújtás nélkül. Se központi zár, se belső világítás, se vészvillogó. Gyújtással minden frankó, viszont amint leveszem a gyújtást, elmegy minden fesz és még a műszerek mutatói sem esnek vissza nullára. 4 állású a gyújtáskapcsoló: 0- 1- alap berendezések működése 2- gyújtás 3- indítás Az 1-es állásban szintén nem működik semmi, csakis gyújtáskor. Van egy biztosíték, ami a berendezések gyújtás előtti áramellátásához kell. Azzal sincs baj. Lehetséges, hogy a gyújtáskapcsoló a hibás, és csak véletlen egybeesés van az áramtalanítással? Többször is előfordult már, hogy picit hozzáért a lábam a kulcshoz menet közben, és leállt a motor egy pillanatra. A válaszokat előre is köszönöm: Zsolti A hozzászólás módosítva: Jan 31, 2014
Ha jól tudom van a francia autókban egy "inercia" kapcsoló. Baleset esetén ki szokott kapcsolni néhány dolgot. (pl üzemanyag szivattyú). Ezt megnézted? Néha ez is szokott rosszakodni.
inercia kapcsoló, nem bizos, hogy citrom, de a lényeg megértéséhez jó A gyújtáskapcsolót vagy betétéjét is megvizsgálnám.
Elvileg a vészvillogó az teljesen független a gyújtáskapcsolótól, ezért én nem a gyújtáskapcsolóban keresném a hibát. Elvileg ennek már van központi vezérlője, ami ezeket a funkciókat irányítja (központi zár, villogó ütemadó, belső világítás, stb.) Én azt nézném meg első körben, hogy az kap-e áramellátást. Sajnos nem egyértelmű nekem a rajzokról, hogy melyik biztosíték is lenne az, de nézzétek meg az F2, F4 és F6 jelzésű biztosítékokat is. A kormány alatt két biztosítéktáblát is ír, egyikben csak 6, másikban kb. 28 biztosítékkal. Előbbi jobbról balra számozódik egyestől hatosig, utóbbinál a jobboldali oszlopban alulról felfelé haladva indul a számozás. Bár szerintem nem tart sokáig, vedd ki egyesével az összeset és ellenőrizd le mindet.
Ma végre volt egy kis időm úgy, hogy az autó is itthon volt. A biztosítéktábla kissé keszekusza, mert a rajzon olyan biztosítékok is be vannak rajzolva, amik csak magasabb felszereltségű modellekben levő berendezésekhez kellenek. Ezért nem tűnt fel elsőre, hogy hiányzik egy biztosíték, amire ennem az autónak is szüksége van. Ezt pótoltam, és láss csodát...minden működik.
Viszont amit nem értek, hogy addig a bizonyos áramtalanításig hogy a fenébe működött, ha nem volt benne biztosíték? A lényeg, hogy van 3 biztosíték egy "intelligens kiszolgáló egység" nevű berendezésnek. 1db gyújtás utáni + és 2db akku+ magyarázattal. Az egyik akku + hiányzott, ezért működhetett minden csak gyújtással. Az a fontos, hogy most minden működik! Köszönöm szépen a segítséget! Üdv: Zsolti A hozzászólás módosítva: Jan 31, 2014
Sziasztok!
Van egy Renault Scenic II autónk. Be szeretnénk állítani az órát, de nem jöttünk rá, hogyan kell. A használati utasítás meg a régi tulajdonosánál elkeveredett. Hogy lehet?? A hozzászólás módosítva: Jan 31, 2014
Ha olyan, mint a thalia, akkor a napi számlálót nullázó karocskát kell tekergetni hozzá...
Szia. Szerintem próbáld meg az UNIX-ban, elvileg minden alkatrészt (gyárit) be tudnak szerezni alvázszám alapján. Veszteni nem vesztesz semmit...
Sziasztok! Nekem van egy DACIA LOGAN 1.6-os autóm,és van vele egy kis gond. Először kb. másfél évvel ezelőtt jelentkezett nála az,hogy fékezéskor tök száraz úton bedolgozott az ABS.Mikor 70 km/h felett vezettem,akkor elkezdett világítani a műszer falon az ABS kontrol lámpája.Elvittem szerelőhöz,aki álítólag lemérte a szenzorokat,és azt mondta,hogy a csapágyban a jeladó mágnesek sérültek,és ez okozza a hibát.Megjegyzem ,azelőtt fél évvel cserélték a csapágyat,amit én vettem üzletben újan.Szíven ütött a dolog,de rábólintottam,hogy ám legyen!Biztos hibás lehetett a csapágy.Kiegyeztünk a szerelővel,hogy tegyenek ők bele olyant,ami minőséges.Jócskán fizettem is érte.Aztán hajtottam kb.8-10 hónapot,és mit ad Isten újra bedolgozik az ABS ugynazzal a hiba jelenségekkel,és ugyanannál a keréknél csattog ismét. Szerintetek mi lehet? De még meg is tankoltam,és most itt áll.Abban a szerelőben már nem bízom.Szerintetek mi lehet a baj?
Visszavinném a szerelőhöz , aki kicserélte feleslegesen a csapágyat , és mint te is , vele is jócskán visszafizettetném , azt a költséget , ami keletkezett.
Ellenben felmerül a kérdés valóban kicserélte a csapágyat ? |
Bejelentkezés
Hirdetés |




Közben sikerekben gazdag boldog esztendőt mindenkinek!
G Astrámon van egy technika amivel otthon is kiolvasható a hibakód(gáz+fék pedált nyomva kell tartani és számolni kell a hiba lámpa villogását és egy táblázatból meg tudjuk a kód jelentését) Ennél az autónál ez sajnos nem működik, esetleg ezen mást kell nyomva tartani? 
A használati utasítás meg a régi tulajdonosánál elkeveredett. Hogy lehet?? 




