Fórum témák
» Több friss téma |
Fórum » Csöves erősítő készítése
Ne feledd betartani a fórum viselkedési szabályait, és a topik megmaradásának feltételeit. [link]
A téma átmenetileg fagyasztva lett, hozzászólni nem tudsz!
Idézet: „Ez nem horror ár” A Szabolcs által belinkelt bolt a rablóáras Pl. a TME-től postaköltséggel együtt olcsóbban jönne házhoz egy pár.De ezeket a lengyel kimenőtrafókat olcsóbban sem ajánlanám. Az 50Hz-12kHz (hol lehet reklamálni, ha valójában rosszabb??) értelemszerűen kisjelű átvitelre, továbbá nem áramgenerátor (pentóda) jellegű felhasználásra vonatkozik.
A hidegen, polarizálás nélkül még éppen jónak besorolt olajpapír csatolókondi a méricskélőkön is kifoghat))) Nem ritka, hogy üzemi körülmények között szép lassan szivárogni kezd...
Sziasztok.Volna még eggy kérdésem a 6e5p se vel kapcsolatban.Miután kicseréltem a csatoló kondikat sikerült szépen belőni a végcsöveket is. Nagyon meg vagyok vele elégedve a hangja nagyon tetszik és a hangereje is elégnek bizonyult.Szeretnék mégis módositani rajta ugyanis a 6n1p srpp meghajtásnak soknak bizonyult,már fél hangerőn kivezéreli a végcsöveket.Nem túl nagy gond mivel számitógépről hajtva majd max addig lessz erősitve.Mivel a kimenőről nem szeretnék visszacsatolni találtam megoldást rá erről kérnék véleményt.Visszacsatolás az előfok kimenetéről gondolom az ellenállás értékének a változtatásával be lehet állitani az erősitését vagy tévedek?Hangra van kihatása?Esetleg valami más megoldás jól jönne.
Ez igy nagyon fuecsa, mert a póti állásától függ a visszacsatolás. Én inkább a katód elkót kiveném Ez már önmagában is lehet elegendő! És oda csatolnák vissza.
Poti nekem nincs a bemeneten a számitógépről lessz szabájozva a gangerő.Gondoltam énis a katód elkóra eggy próbát megér,de nekem valahogy szebb testesebb a hangja katódelkóval inkább hagynám.Esetleg megosztott katódellenállásra visszacsatolni az srpp kimenetéről lehetne?Igy maradhatna az elkó is.
Üdv Kristi
Ígértem lerajzoltam , az ECL 82 trióda rácsa valamikor hangszín hangerő cuccokhoz ment ezt a részt újra kell építeni , most olyan 1M Ohm ellenállással testre és pár nF-al ma próbálom . Most Qwad vár nincs szikra Az alkatrészeim közt csak találok valami megoldást ! Üdv
Üdv
Keresgéltem , és mivel már módosítani nem tudok ide írom . Találtam némi infót az ECL 82 erősítőmről lemezjátszóról . Kérnék segítséget , akinek van rajza róla ossza meg . De még keresgélek . Üdv
Szia! Ha van ECC82 csöved, abból csinálj SRPP-t, kb fele lesz az erősítése a fokozatnak
Máskülönben valóban negvcs-t kellene csinálnod valahogy.
Köszi.nem sok van,de lehet találok 2 darabot belőle ami elég lessz viszont 6n1p 2p,3p 6p az van bőven azért is épitek ezekből.majd utánnanézek és kipróbálom.
Hm, ez elég érdekes dolog, sehol sem találtam róla semmit. Látszik, hogy itthoni összeszerelés, félig VT, félig Remix, van ebben minden. Ahogy látom, eredetileg is sztereó akar lenni. Próbához szerintem elég a hangerőszabályzót beletenni(1MOhm log, vagy B jelű). Próbálj meg segítséget kérni a linken levő oldaltól! Biztosan tudnak adni legalább a végfokozatról egy rajzot.
Üdv Kristl !
Köszi a segítséget ,a végfok megvan lerajzoltam , sajnos eredeti Hálózati transzformátort nem kaptam hozzá , van valami más trafó EZ 80/81 csővel . Beépítem valami csili-vili dobozba . Üdv
Trafónak megfelel egy 100-150VA-es, 2*250V-os anódtekercs, ha csővel akarod. Akkor kell az EZ 81, vagy egy izmosabb cső. 50µF-os elkó mehet az EZ után, meg egy jó nagy fojtó(akár fénycsőből is). A rajzot mégegyszer átnézve: a pentóda katódjánál az a 680 Ohm kicsit sok lesz, úgy 150-300 közt szokott lenni.
Szép napot!
Nincs valami jó iromány, hogy hogyan kellene egy erősítőt tervezni? Szeretnék valamit alkotni, de nem tudom hogyan álljak neki. Hogyan kellene az ellenállásokat, kondikat kiszámolni. Az elektroncso.hu-n sem értem én meg. Nincs konkrét dolog, hogy az anód elé, és a katód után hogyan számoljak, és ha két csövet összeillesztek, akkor azt mivel, miből számolnám. Aki segítene annak megköszönném. Legalább az alapokkal, s majd kiötlöm.
Ha van esetleg ami kicsit többet is ír az erősítőkről, és feltennéd, megköszönném
Én is köszönöm, mint az elöttem szóló.
Egy erősítőset én is elfogadnák, habár én szereztem egy jó mentort magamnak, aki keni-vágja a csövek lelkivilágát. Idézet: „Mivel a kimenőről nem szeretnék visszacsatolni találtam megoldást rá” Milyen megoldást? A teljesítményfokozat anódjáról == a kimenő primer tekercséről. Egyszerű kimenőtrafóval több értelmes lehetőség nincs...
Idézet: „Ez igy nagyon fuecsa, mert a póti állásától függ a visszacsatolás.” Ha nincs poti, akkor se korrekt dolog teljesítménycső rácsáról visszacsatolni - hacsak nem a blocking-hatás felturbózása a cél )
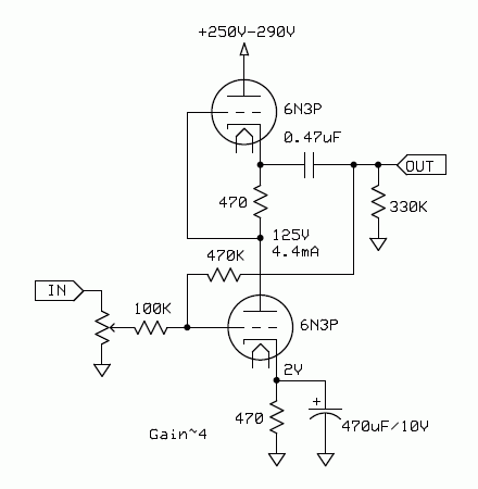
Ezek szerint nem marad más lehetőség mint a kimenő szekunderéről visszacsatolni.Mivel itt tartunk megkérdezném,hogy az alábbi rajzon lévő visszacsatolásnak igy van értelme?
Hmm... Visszacsatolt erősítő "belsejében" hangerőszabályzóval... Érdekes filozófia
A hozzászólás módosítva: Jan 14, 2014
Szia Zoli!
Esetleg fel tudnád tenni valahová ezt a könyvet? Engem is érdekelne. Nem tudom, hogy a Gmail tud-e fogadni 100 Mbájtot. Előre is köszi.
Köszi szépen Neked is, mofesa kolléga (Neked is köszi) elküldte nekem priviben a linket, sikerült is letöltenem.
Jó kis könyv az egyszer biztos.
Én is 'belelapoztam', szerintem is jó. Csak egyszer el kellene olvasni.
Ugyan nem kértem a könyvet(azt se tudtam, hogy létezik), de nagyon jó, köszönöm! Érdekes, régen a feszültséget nem U-val, hanem E-vel jelölték...
Nem nem A feszültséget mindíg U -val jelölték, (nálunk, legalábbis az 50' évektől biztosan.) E az elektromotoros erő jele, pl a feszültség generátor üresjárási feszültsége. (és még térerősségé)
A hozzászólás módosítva: Jan 15, 2014
Pedig hasonló korú könyvekben, újságokban sehol nem találkoztam U-val, de később változott. Teljesítmény N.
Köszönöm, letöltöttem.
![]() A hozzászólás módosítva: Jan 15, 2014
SZiasztok! VAn valami ötletetek arra,hogy hogyan tudnám ezt a hk56 tipusú előfokot jobb hangúvá tenni? TErmészetesen átkondizás vár még rá,de pl a hangszínszabályzó kikötését mindenképp szükségesnek tartanám,de a vonal szintű bemenet is kicsit érdekes,inkább kiváltanám a kondenzátort és az ellenállást valamiylen becsatoló kondival. Itt a rajz hozzá. Bővebben: Link
A hozzászólás módosítva: Jan 15, 2014
Nem bántanám a helyedben, tedd fel a polcra!
Kiváncsi lennék,csak hogy mit lehet belőle kihozni,természetesen csak egy próba lenne,ha tetszik akkor marad így,ha nem akkor visszaalakítom eredetire és megy a dolcra
|
Bejelentkezés
Hirdetés |


Pl. a TME-től postaköltséggel együtt olcsóbban jönne házhoz egy pár.








Máskülönben valóban negvcs-t kellene csinálnod valahogy.

Jó kis könyv az egyszer biztos. 