Fórum témák
» Több friss téma |
Fórum » Theremin
Témaindító: Nils_Europa, idő: Okt 4, 2007
Témakörök:
Bocs ott a rajz szerint sincs benne, meg nem is raktam bele most néztem meg. Lehet, hogy ez lesz a gond. Majd jelzem ha kipróbáltam.
Próbák megtörténtek a hiba még mindig fennáll!
Valami okosság?
Akkor 2 dolog lehetséges:
Vagy a nyák rajzolat miatt, vagy tekercs miatt van a hiba. Ha találgatni kellene, én az utóbbi mellett tenném le a voksomat. Magyarán tekercs csere.
Tekercsek kicserélve ezekkel is tökéletesen működik de a hiba még mindig fennáll!
Szia! Próbálgattam a tekercsek cseréjét tovább s nem akarom elkiabálni de úgy néz ki, hogy ami most benne van azzal beállt minimális az elhangolódás. Köszi a tanácsokat! Egyébként az 1nF-os kondi benne maradt.
Hát elkiabáltam már megint elkezdte produkálni magát.
Tekercs nem igen lehet mindegyik nem lehet rossz! Próbáljam meg stabil táppal? De hát benne van a két stabilizátor ic. Bekapcsolás után szép lassan nő az érzékenysége ez a konkrét hiba. Ha kikapcsolom és jóval később be akkor meg olyan érzékeny, hogy csak a tekercsekkel tudom megint beállítani, ennyi. A panel nem lehet gond szerintem. Valami tipped még? Előre is kösz.
Sziasztok!
Valakinek valami tippje, még mindig fennáll a probléma!
Annyit megtehetnél, hogy bekapcsolva hagyod, mondjuk 1 napig. Beállítod a normális érzékenységre. Aztán (bekapcsolt állapotban), fogsz egy hűtősprét és elkezded fújni az alkatrészeket finoman. FET, kondi, tekercs. Valamelyiknél hirtelen el fog menni.
Mindent cseréltem benne amit csak lehet s még mindig elhangolódik magától, tanácstalan vagyok! / kondi fetek dióda/ Az egyszerűbb változat meg tökéletes. ???
Kedves deguss!
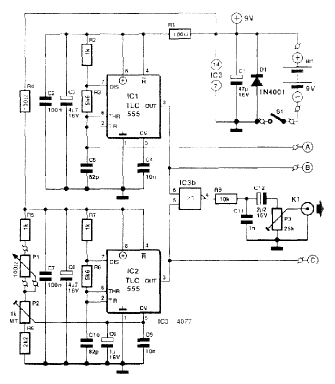
Építettem egy theremint a kilinkelt kapcsolási rajzod alapján (tehermin.gif). Segítségedet kérném, mivel nem akar működni. Méregettem, és mind a két ic oszcillál megfelelően, megfelelő frekin, de az ,,antennás,, körnek sehogysem tudom állítani a frekijét az antennával (10*10 cm). Próbálgattam kondi- és IC cserével, értékek változtatásával is, de semmi. Ha van valami ötleted kérlek segíts! Előre is köszönöm, Diamond92
Üdv
Érdeklődni szeretnék, hogy a mellékelt kapcsolást megépítette-e már valaki, és jól működik-e? És az A,B,C és K1 kivezetésekre mit kell kötni? Köszi
Végig olvastam már, de erröl a kapcsolásról csak annyi van, hogy megčpitette valaki. Az én kérdéseimet is fel tették már többen is,de válasz nem jött rá. Ezért kérdeztem újra.
Üdv az uraknak !
Látom ez a téma nagyon hanyagolt de egy kicsit felrázom remélem, ha esetleg valakit érdekelne ez e történet mutatok egy - két képet a cuccról már majdnem totális az aranyos / még festeni kell a csontvázat és még a trafóra tekeredik egy - két szekunder aztán a folytatásról beszámolok . A hozzászólás módosítva: Jan 5, 2014
A csontváz lefestve és elkészült a hangerő antenna is !
Több kép ! A hozzászólás módosítva: Jan 9, 2014
Erre nem is lehet mit mondani. (Leborulós smile)
Sárga teljesenüres smile pedig az irigység miatt! Kipróbálni mikor és hol lehet?
Jelen pillanatban még szárad a doboz festése illetve még a toroid trafó tekercselése folyamatban , ha ez a két feltétel beteljesül jön a főpróba , beüzemelés ! /remélhetőleg semmi gondom nem lesz a beüzemelés során , jó előre és nagyon alapos utánjárás illetve tervezést kapott a cucc .
Ezek után tudok előre láthatóan a jövőhéten a folytatásról beszámolni , amennyiben a trafó visszaérkezik hozzám máris beleteszem és be is üzemelem .
Nem kicsit vagy megszállott! Minden elismerésem!
Sok sikert az élesztéshez!
És ha valóban hangszert is sikerül belőle varázsolnod, akkor az nagyon nagy élmény lesz!
Így igaz ! Az egyik munkatársam ötletére kezdtem ezt el de amikor anno utána olvasgattam a különböző portálokon akkor szembesültem azzal a ténnyel hogy általában félvezetős thereminek amik jobban elterjedtek , na de én csöves vagyok tehát csak is elektroncsöves cucc jöhet nálam számitásba , ezért született meg ez a változat. / személyesen én is nagyon izgatottan várom a megszólalását , nem azért mert olyan komoly elektronika hisz csupán 3 osszillátor meg egy keverő és egy kimeneti fokozat.
Ezt gyakorlatilag hangszernek titulálják , a cucc amit én úgymond építek az egy csoport diplomamunkája volt anno és ez a csöves theremin már elkészült egy pár változatban és azok mind használható hangszerként funkcionálnak tehát ebben az én után építésemben hiszek , az eredeti tervektől nem mentem messzire , csupán alig alig tértem el , és az eltérés is szinte csak a külsőségekben tér el az eredeti tervektől .
Tulajdonképpen, ha megfelelőképpen kontrollálható, akkor mindenképpen hangszernek kell őt majd nevezni! Nem is kételkedem ebben, de itt apróságok is számíthatnak, ami elronthatja a játékélményt, ezért mindenképp fontos a gyakorlati beállítás, mondom ezt úgy, hogy tulajdonképpen még csak elméleti síkon találkoztam Thereminnel
![]() Mindenképpen várjuk a képeket, videót, hanganyagot, mindent!
Így igaz , az apróságok nálam nem jelentenek akadályt a gyakorlati , beállítás remélhetőleg akadálymentesen fog záródni , de zenei tudásom hiányában én csak nyigorogni tudnék ezen ezért majd kérek olyan embertől segítséget aki egy kicsit már tud is valami zeneiséget előidézni .
A videózás ennek fényében lesz majd a hanganyaggal ellátva , minden eshetőségre fel vagyok készülve és mint mondottam a folytatásról beszámolok .
Kedves CIROKL!
Örülök, hogy felébresztetted a topicot tényleg nagy volt a csend sokáig.Tetszik a csöves megszállottságod, még akkor is, ha én meg az alacsony fogyasztás híve vagyok, mert a retró dolgok is bejönnek nekem. Azonban a fémházad miatt kicsit aggódom, lehet hogy e téren is a klasszikus fadobozhoz kellett volna ragaszkodnod, mert az antennákat zavarhatják egy thereminnél, de inkább ne legyen igazam. Ha viszont beüzemeléskor gyanúsan nem tudod sehogy se beállítani 1-2 centinél nagyobbra az antennák érzékenységi tartományát (főleg a hangerőét), akkor gyanakodj erre, és próbáld ki ház nélkül is! A hangmagasság antennánál a hozzá közel levő fém zavaró hatása pedig tapasztalataim szerint úgy jelentkezik, hogy nem teljesül egyszerre a következő két dolog: 1.: nem tudod úgy beállítani, hogy jó legyen a tartomány is (30-50 cm), 2.: és hogy ne adjon hangot ha eltávolodsz tőle pár méterre. Remélem azért már a legkevesebb fáradsággal működőképes lesz a kütyü! ![]() Üdv.: Hidi Péter
Szia! köszönöm az ajánlást erre a fém dologra én is gondoltam mielőtt bármit is csináltam volna , viszont mint irtam nagyon alaposan utánna olvastam ennek a cuccnak .
Az eredeti dokumentált diploma munka is FÉM dobozba épített szerkezet volt és egy időben több szerkezetet csináltak kicsit hasonló felépítménnyel és mind fém dobozba került na és ITT nem említi ezt a te általad vázolt gondot tehát egészen biztos nem is volt ilyen jellegű ? Remélhetőleg nem lesz gondom de befogok számolni minden lépésről , folytatásról !
Bővebben: Link
Hu van itt sok amit fém kaszniba helyeztek !
Jól van, akkor remélem jó lesz
Megszólalt a cucc , lesz némi korrekció rajta de sajnos egy véletlen félreértés végett nem azt a trafót kaptam amit kértem ezért véglegesíteni nem tudom csak ha meg lessz a trafó .
Most jelen pillanatban a cső fütések labortápról mennek és a sok vezeték kicsit bezavar az antennáknak , némi pici zizi hallható . Amennyiben a dobozon belül lesz a saját trafója szerintem ez a gond meg fog szünni . |
Bejelentkezés
Hirdetés |












