Fórum témák
» Több friss téma |
Idézet: „Tehát olyan 30 W alakulna hővé.” Megoldható. Kell bele egy TO247-es tokozású FET, jó combos (kisebb tenyérnyi) hűtőbordán. Esetleg két TO220-as is jó lehet, de azzal árban kb. ugyanott vagy. A hűtőbordát ha venned kell boltban, akkor 99.99%, hogy drágábban jössz ki, mint ha veszel 400 Ft-os step-down konvertereket. Idézet: „Esetleg azt ki lehetne hagyni és szimplán egy Zéner dióda végezné a ezt a feladatot.” TL431, az majdnem pont olyan mint egy Zener-dióda, és pont jó erre a feladatra.
Köszönöm a megoldásokat. Sajnos kitétel, hogy minél kevesebb alkatrész legyen felhasználva. Tehát az IC kilőve.
![]() Hol lehet kapni 400 Ft-ért step down konvertert??? Mert én az ebay-en néztem és ott 8-9 dollár. Idézet: „minél kevesebb alkatrész legyen felhasználva. Tehát az IC kilőve.” Miért, 2 tranzisztor és 5 ellenállás, az most kevesebb, vagy több, mint 1 IC és 2 ellenállás? ![]() Azt látni kell, hogy az IC neve azt mondja, hogy integrált áramkör. Tehát azt, amit 5-10-50-200 alkatrészből tudnál megépíteni diszkrét (különálló) elemekből, azt az IC-ben egy alkatrészben megkapod. Szóval ha a minél kevesebb alkatrész a cél, akkor pont hogy az IC a megoldás. A legtöbb esetben a fizikai méret is az alkatrész darabszámmal arányos, továbbá az integrált megoldás még minőségben is jobb lesz. Azt, amit szeretnél, azt kb. egy TL431, egy tranzisztor, pár ellenállás és kondi, plusz a teljesítmény FET(-ek) halmazából lehet értelmesen megcsinálni. Ebben az egészben messze a legdrágább (és egyben legtöbb helyet elfoglaló) rész a teljesítmény FET(-ek) + a rájuk pakolandó hűtőborda lesz. A 400 Ft nyomdahiba volt, nem olvastam el az igényedet pontosan (a kis, pár A-es cuccokat árulják ennyiért).
Sajnálom, hogy idegenkedsz az integrált áramköröktől, az általam belinkelt megoldást az LM723 szépen elvinné, minimális kiegészítő alkatrésszel. Egy tokban benne a referenciafeszültség és a műveleti erősítő.
Teljes mértékben igazad van. Ha nekem kellene én is így csinálnám.
Még egy kérdésem lenne: Szerinted az alábbi kapcsolás működhet? Idézet: „Szerinted az alábbi kapcsolás működhet?” Jelentős mértékben függ az alkalmazott alkatrészektől és azok paramétereitől
A katódon megjelenő szabályzó jel pont a kívánatos ellentéte. Mire megfordítod, el is burjánzott a kapcsolás
Kell egy tranzisztor még (invertáló kapcsolásban), mert a P MOSFET akkor nyit, ha alacsony feszültséget kap a Gate-re, a TL431 pedig akkor fog oda alacsony feszülséget adni, ha nyit, ezt pedig akkor teszi, ha a leosztott feszültség a referencia fölé megy. Azaz ebben a kapcsolásban pozitív visszacsatolás van (ha a beállított feszültség alá megy a kimenet, akkor a TL431 lezár, erre a MOSFET is lezár, a kimeneten pedig még alacsonyabb lesz a feszültség), nem pedig negatív, ami a szabályzott működéshez kéne.
Kerestem neked egyet: ez valami hasonlóról szól. Neked mondjuk nem lesz elég egy darab 5305, kettőt kéne párhuzamosan kötni, meg az értékeket is végig kell gondolni, legalábbi egy szimulátorba berakni, és megnézni, hogy mit csinál üresben, meg max. terhelésen.
Igen ezt néztem, csak ugye itt megint több alkatrész van.
Kondik meg egyébb alkatrészek nélkül nem lehet megoldani, mint amit én küldtem rajzot?
Akkor ilyen egyszerű módon lnem lehet megoldani?
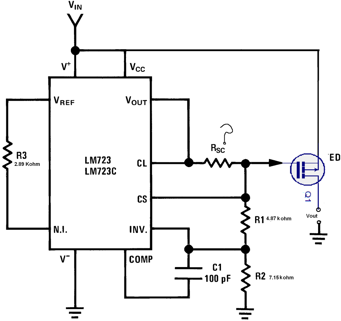
A TL431 ebben az alkalmazásban nem praktikus. Mellékelem a 723 elvi vázlatát. Az invertáló bemenet megy a referenciára, a neminvertáló az ellenállás osztóra és a FREQ COMP a P MOSFET gate-re. Van ennél egyszerűbb?
A hozzászólás módosítva: Okt 10, 2013
Azt hiszem én most kiégtem!
![]() Csináltam egy rajzot az LM723 al. Az ellenállások számításához kérnék egy kis segítséget. Ugye 12 V 8-10 A szeretnék a kimeneten stabilan. Max bemeneti fesz 14.5 V. Ez így működhet?
A 723 adatlap 1-es táblázatában ott a 12V-hoz tartozó R1, R2. Van opció finomszabályzásra is, ugyan ebben a sorban.
Az R3-at és a zenert távolítsd el a rajzról.
Egy kis biztatás
A hozzászólás módosítva: Okt 10, 2013
Húhhh!!! Nagyon szépen köszönöm!!!
Hát az enyém kicsit más lett :$ Meg bonyolultabb.
Sziasztok!
Szeretnék építeni egy DAC-hoz, azon belül a műveleti erősítőhöz +/- stabilizátort. Van ehhez egy ultra-low noise IC-m. Link (természetesen van még egy negatív tápos IC-m is) Az a kérdésem, hogy direktbe beköthetem a graetz-híd és puffer után, vagy kéne közé még egy lépcsős stabilizálás? Nem lesz baja, ha ezt kihagyom? Olyan apró ez az IC ![]() Elég lesz szerintetek az ajánlásban szereplő 10µF előtte-utána? Vagy az csak közvetlenül a tápIC kapcsolásába kell, és azért muszáj a graetz után pl. egy 1000-2000µF és a műveleti erősítők lábához is valami kisebb? Igazából egy kész áramkörben szeretném kiváltani az LM317/337 IC-ket. Ebben az áramkörben van egy 2200µF a tápban, az LM-ek bemeneti lábán egy-egy 10µF és utánuk kötve pedig egy-egy 220uF. Idézet: „Az a kérdésem, hogy direktbe beköthetem a graetz-híd és puffer után, vagy kéne közé még egy lépcsős stabilizálás? Nem lesz baja, ha ezt kihagyom? Olyan apró ez az IC” De baja lesz. Ha a bemenetre rákötsz 30V-ot, a kimenetet meg 15V-ra állítod, és 100mA-rel megterheled, akkor leolvad a panelról. Egyébként ha a bemenetet értelmes feszültségszinten tudod tartani (mindig legyen meg a bemeneten a kimeneti feszültség + egy biztonságos tartalék, de soha ne legyen túl sok), azaz a disszipáció kordában tartható, akkor akár működhet is közvetlenül a Graetz kimenetéről. Csak nem biztos, hogy érdemes ezzel erőlködni, ha a betáp egy 50Hz-es trafó. A TO220-as tokú LMxxx-ek azért jók, mert olcsók, és jól hűthetők. További fontos szempont, hogy minél kisebb a bemeneten a feszültség ingadozása, annál kevesebbet kell ebből kiszűrnie az IC-nek (tehát csökken a kimeneti zaj). Idézet: „Elég lesz szerintetek az ajánlásban szereplő 10µF előtte-utána? Vagy az csak közvetlenül a tápIC kapcsolásába kell” Ez utóbbi. És tűnjön fel, hogy az a 10uF, az nem elkó ott. Az IC pici, a leírásban írják is, hogy minél közelebb kell rakni a kondikat, tehát pici, jó minőségű (X7R, X5R) SMD kerámia kell oda. Az erősen javasolt 10nF-oknak szintén annak kell lenniük. Az adatlap tartalmaz mintának paneltervet, abból is érdemes okosodni. Idézet: „és azért muszáj a graetz után pl. egy 1000-2000µF és a műveleti erősítők lábához is valami kisebb?” Ha nem raksz a Graetz után szép nagy kondit, akkor néha nem lesz meg a minimum feszültség az IC-d bemenetén (és a kimenet is berogyik). Ugyanis a Graetz magában lüktető félszínuszokat ad, a feszültség pedig másodpercenként százszor leesik nullára. A 10µF meglehetősen kevéske terhelésig adna elegendő energiát. A hozzászólás módosítva: Okt 18, 2013
Köszönöm a válaszodat.
Én 15VAC-val fogom táplálni, ami kb. 21VDC lesz. Abból csinálok 15 vagy 17V-ot, még nem döntöttem el. A műveleti erősítő csak nem fog felvenni 100mA-t. Akkor marad a Graetz után a 2000uF. 10nF-ból megvan X7R kerámia, de nem SMD. Viszont 10µF csak elko van itthon. Akkor nem tudom mit tegyek utána. A műveleti erősítők táplábánál van 100µF LOW-ESR kondi, csak az nem lenne elég?
Szia!
Megépítettem a prototípust ebből. De valamiért nem az igazi. 2 db 9640 fetet kapott (az volt itthon) meg az ellenállások mások (4.7K és 7.5 K). A feszültség simán 12 V felé megy. 15 V bemenő feszültségnél 14 V-ot mértem. Mi lehet a gond?
Sziasztok!
Ha a csatolt ábra alapján készítek egy kapcsolást, akkor a kimeneti ponton elvileg mindig stabil lesz a feszültség, teljesen mindegy, hogy hány V esik pl. a vezetéken? Ezáltal meg van valósítva egy egyszerű "négyvezetékes" kimenet? Ha LM317-tel készítem ugyanezt, akkor még opamp sem kell, elég csak a visszacsatolás ellenállásaihoz visszahoznom a végpontról a feszültséget. Jól sejtem? Köszönöm a tippeket!
Hello! Nem jól sejted. Mert a 7805 (de tök mindegy az LM317 is) addig szabályozza a belső áteresztó tranyót, míg a 2-3 lába között 5V feszültség nem lesz. Vagy is a szabályozásnál, vonatkoztatási pontnak a 3-as láb pontját veszi alapul. Az meg nem lehet azonos a kimenti ponttal, hiszen közbe van még a vezeték ellenállása..
De azt javaslom, hogy ne szakadásokat rajzolj az ábrádra, hanem vonalellenállásokat sorba a kimenetekkel, és úgy nézd át az ábrát.. üdv!
Szia!
Megnéztem ellenállásokkal is, sajnos tényleg nem olyan a szabályzás, mint gondoltam. Bővebben: Link ezt a kapcsolást néztem ki, szerintem ezzel már jó irányba indulok el. Ha kiegészítem egy rövidzár- és egy hővédelemmel, szinte kaptam egy 7812-t, ha a zener dióda 12V-os (a söntön eső feszültséget pedig az Op-amp kikorrigálja). Csak attól félek, hogy egy 7812 kimeneti feszültsége sokkal szebb, és szebben is szabályoz, mint a linkelt kapcsolás. Köszi a segítséget! A hozzászólás módosítva: Jan 23, 2014
Bővebben: Link Ez a kapcsolás mióta stabilizált? Beállítom a kimenő feszültséget 10V-ra, akkor 10V ott lesz. De amint leterhelem, elkezd esni a feszültség. Minél nagyobb árammal, annál jobban. Hiszen a bázisba is több áramnak kell befolynia, így lehetséges, hogy a Kollektor-Emitter között ennek béta szorosa folyjon?
szerk: Esetleg 1A-ig még kiszolgálja a tranzisztort az 560 és 330ohm-on folyó áram, így 1A-ig stabilizált, utána esik a feszültség? A hozzászólás módosítva: Jan 23, 2014
Adsz neki elég bemenöfeszt? A pufferek mekkorák nálad? C1 C4
A hozzászólás módosítva: Jan 23, 2014
Nincs megépítve, elemzem csak a kapcsolást. Bocsánat, elég félreérthetően írtam.
A hozzászólás módosítva: Jan 23, 2014
|
Bejelentkezés
Hirdetés |




















