Fórum témák
» Több friss téma |
Fórum » Csirkeól ajtó automata
Témaindító: bodnarlajos, idő: Máj 17, 2013
Témakörök:
Automatikusan nyíló/záródó csirkeólajtót szeretnék csinálni, "garázskapu" elven, időzítővel.
Ajtó: Könnyű műanyag lap lenne, 2 sín között mozogna fel és le. Tápellátás: 220V van ott, de az egészet inkább kisfeszültségű rendszerrel csinálnám (pl. 12V akku, és akkutöltőt tennék mellé). Motor: Könnyen beszerezhető kismotor, nekem ablaktörlőlapát motort ajánlottak. Kérdésem, hogy Ti hogyan oldanátok meg a vezérlést, a végálláskapcsolókat, az időzítést, a forgás-irány-váltást és érzékelést (hogy éppen fel vagy le kell húzni)? Minél egyszerűbb, minél strapabíróbb eszközökből van (de ha kell mikroelektronika, akkor dobozoljuk), annál jobb. Köszönettel, Lajos A hozzászólás módosítva: Máj 17, 2013
Ha meg tudod csinálni a motoros hajtást kuplungosra, akkor nem kell bajlódni a végálláskapcsolókkal.
Egy sima időzítő elég amit egy picit túlvezérelsz mármint időben. A nyitás zárás polaritás fordítással megoldható. A vezérlése meg egy alkonykapcsolóval. A tyúkok agyában is az van ![]() Én így csinálnám.
Szerintem, lehet, hogy ez a két sin között csúszó lap nem a legjobb megoldás, a szennyeződések miatt, könnyen beszorulhat. Ha a mechanikus rész megvan, akkor ahhoz kell illeszteni a végálláskapcsolókat, amiknek én mágnest és reed reléket javasolnék, szintén a szennyeződés miatt. Időzítőnek használhatsz, hálózati dugaljba való kapcsolóórát, ami adja a kisfeszültségű rendszerednek a jelet.
Én antenna mozgató tolómotorral oldottam meg. Fény vezérli a nyitást zárást.
Hello! Tettem már fel ilyen irányú rajzot pld. itt.. üdv!
Egy érdekes mechanika: Bővebben: Link. Miért jó ez? Egy db zsinórt kell fel és letekerned, valamint reteszel is, így pl kutya, róka, kétlábú, stb nem tudja kinyitni. Ha tönkremegy az elektronika, akkor kézzel is tudod működtetni. Természetesen nem fúrógéppel oldanám meg, az nagy luxus lenne, inkább valami autóbontós kisebb villanymotorral, pl antenna mozgató, ablaktörlő, ablakmosó, stb.
Hali! Az ablaktörlőben benne van a végállás is, a terhelést is birja ha a viszonylag nagy lapátokat tudja mozgatni. A kis müanyag lap sem nehezebb, vagyis csak fel kell szerelni és bekötni.
Szia!
Tetszik a kapcsolás, meg is építeném az egyik barátomnak, de segítség kellene a módosításához. Nem egy forgó motort vezérelne, hanem egy autó központi zár motort, amihez elég a nyitáshoz egy impulzus. Relének autós relét alkalmaznék. (Ez van itthon). Zárást manuálisan oldaná meg. A motor csak elmozdítana egy reteszt, amit elhúzva az ajtót egy rúgó kinyitná. Mit és hogyan kellene módosítani a kapcsolási rajzon? Vagy változtatás nélkül megépíthetem? A záró részt természetesen elhagynám. Üdv Laslie A hozzászólás módosítva: Aug 27, 2013
Hello! Igen, talán értem. De ez sötétedéskor késleltetve zár, és világosra azonnal nyit. De Te mit szeretnél alapvetően. Mert az impulzust vagy egy egyszerű differenciáló taggal (plusz Fet), vagy monostabillal megoldható. üdv!
Szia!
Hm... Ez elgondolkodtató. Amit meg kellene oldanom a barátomnak, hogy a tyúkól ajtó automatikusan kinyíljon mikor fel kel a nap. Ehhez rendelkezésre áll egy autóból kimentett központi zár motor. Ezt használnám fel az ajtó nyitáshoz. Az ajtó becsukását manuálisan oldaná meg. Mivel ez a motor gyakorlatilag egy reteszelést oldana ki így elég volna ennek a működtetéséhez egy impulzus, ami a nap felkeltére jönne működésbe. Üdv.
Hello! Akkor ez remélem megfelelő. Ha a motor nem fogyaszt többet mint 2..3A közvetlen a relé helyére is köthető. Kb. 1 másodpercre működteti a motort. Az áramkör fogyasztása várakozáskor, kb. 150uA lehet. üdv!
Azt elfelejtettem írni, hogy ez tápfeszültség bekapcsolásakor működteti a motort. De ez csak egy "működési mód" meg lehet változtatni, ha a kívánt működési logikával ellentétes. Mindössze a C1 kondi lábát kell áttenni a GND-ről a tápfeszre. (Persze polaritáshelyesen.) De ha aksiról megy (és ennek van a legnagyobb valószínűsége) akkor minegy, mer az nem kapcsol ki-be, nem szűnik és jön meg a hálózat stb.. üdv!
Sajnos nem akksiról menne. Kapna egy 12V-os tápot, erről működne az áramkör és ez szolgálnál ki a motort is.
Akkor tedd át, a C1 kondit, az 5-ös láb (mínusz) és a táp (plusz) közé. Mert hálózat kimaradás esetén ki fogja nyitni az ajtót. Ha átteszed, akkor csak abban az esetben, ha világos is van.
De a motornak megfelelően a tápnak is "bikának" kell lenni. Mert lehet hogy csak 2-3A-t fogyaszt, csak induláskor ez lehet a többszöröse is. Minimum jó nagy (10..20000µF-os) pufferkondi kell a tápra. D ez csak fikció, ki kell próbálni. üdv!
Köszönöm.
Még egy kérdés. A CDS-nek mekkora értékűnek kell lennie?
Hello! Minél nagyobb. De ha nem az, akkor az R1 ellenállás értékét hozzá lehet igazítani. Egyébként egy ilyen olcsó fototranyó is bőven megteszi. Vagy egy régi egérből kibányászott is. üdv! Azt kell használni ami van, ellenállással meg hozzáigazítani a fényhez, hogy mikor szeretnéd hogy működjön.. (Az érzékelőt ne tedd ki közvetlen napfénynek, már az is elég ha a "földet bámulja".)
Végig "bogarásztam" a különböző topikokat, de a gondomra nem találtam "kivezető utat". Kérem, aki tud segítsen.
Egy tyúkól zsalujának (tyúkajtajának) a vezérlése adta fel a leckét. Ugyanis, egy 12 V-os ablaktörlőmotor hajtása és forgásirány váltása azért okoz gondot, mert a nyitás és a zárás vezérlését, egy olcsó elektromechanikus kapcsolóórára bíznám. Ennek azonban, 15 perces a kapcsolási időköze. Azaz, a végállás kapcsolók átbillenése után "oszcilálna", ha a forgásirányváltást elvégezte a kapcsolás. Relés megoldásban gondolkodom, - ám olyanban -, amelyben a relék, csak legfeljebb a 15 perces kapcsolóóra kapcsolási időközében állnak feszültség alatt. Azok közül is csak egy. Ráadásul, a motor végállásában (feszültség alatt) nem kaphatna forgásirány váltási jelet. Márpedig a relék érintkezői nagyon különböző időben hozzák létre a kapcsolatokat, illetve a kapcsolat bontásokat. Ugyanakkor, a kapcsolóóra újabb indító jelére, a vezérlésnek dolgoznia kéne. Ezen kívül, egy nyomógombbal, - bármikor -, zárni, vagy nyitni, valamint megállítani lehessen a zsalut, bármilyen helyzetben. Kapcsolási rajz lenne szükséges. Az eddig tanulmányozott (sok) kapcsolási rajzok egyikéből sem voltam képes, a feladat megoldására, holott, már több hete kínlódok vele. Idős nyugdíjasként, nagy segítség lenne egy ilyen szerkezet, ám kapni sem igen lehet, illetőleg nyugatabbra van ugyan, - ám "aranyáron" -, legalább is, a mi nyugdíjunkhoz képest. Soha nem kértem még segítséget, most rászorulok, ha valakinek akad ideje és tapasztalata kérem segítsen.
Az óra jelére változtatja az ajtó állapotát. Egy gombbal leállítható, eggyel nyitható, másikkal csukható.
Ez így 4 relé, már valamennyi neked biztos van beépítve is. A végállás érzékelők kialakítása is kérdéses, ha van nyitó és záró kapcsolója jó, ha nincs akkor oda is relézni kell. Jelenleg csak az óra jele alatt (15perc) van fogyasztása a rendszernek. Ha a végálláskapcsolókat is relézni kell, akkor meg kell nézni milyen erős az óra kimenete vagy rögtön egy relére kötni, és az már elbírja a többit.
Köszönöm a válaszodat és külön, a kapcsolási rajzodat is!
Maradtak azonban gondjaim, a rajzod értelmezésében. 1.) A K3 és K4 relék áramkörében lévő, STOP+CSUKVA, valamint a STOP+NYITVA kapcsolók, a végállás kapcsolók...? Egyébként van több, - olyan végállás kapcsolóm -, amelyik egyik állásában ZÁRT, másik állásában NYITOTT, 30V-on 6A-t bíró! 2.) A K1 és K2 relék áramkörében lévő, NYITVA és CSUKVA kapcsolók, a "fel" és "le" NYOMÓGOMBOK...? 3.) Nem igazán könnyű "visszafejteni" a kapcsolási rajzodból, a relék kontakt szükségletét, illetve alap állapotát. Na de, majd "neki állok". A kapcsolási rajzod ALJÁN lévő, - "igazság táblázatnak" vélhető -, érintkező állapotok, a kiinduló állapotok...? 4.) Az "igazság táblázatod" alapján tehát, 2 db 1Z 2NY + 2db 0Z 3NY alapállapotú, 30V-on 3-5 A terhelhetőségű relére van szükségem, a kapcsolásod megépítéséhez...? Reléből még nincs egy darabom sem, most keresnék, - valami autóbontóban -, erre a feladatra alkalmas példányokat. 5.) A kapcsolóóra - egyébként - 230V-ot és 16A-t kapcsol...! Tehát, a kapcsolóóra után 230/12V-os trafó + egyenirányító hídra (tápegységre) van szükségem. Ebben a körben, nagyon gondolkodom, egy rezonáns tápegység alkalmazásában. Azt gondolom ugyanis, hogy épen ilyen célra alkalmas, - a kiégett energiatakarékos fénycsövekből "kiberhelhető" nyák -, stb...! 6.) A kapcsolóórás működtetés, csak egy kiinduló állapot lenne. Ám gondolkodom abban, hogy - idővel -, megépítem "proli007" fénykapcsolós nyitó/záró vezérlését is...! 7.) Az indítékot ez a videó adta: http://www.youtube.com/watch?v=4BuGN4ag_fkhttp://www.youtube.com/watch?v=4BuGN4ag_fk[/url]
Nem kell OFFba rakni a választ. (szürkévé)
1) CSUKVA, NYITVA végálláskapcsolók érintkezői. STOP nyomógomb segítségével bárhol megállítható az ajtó (így kérted előzőleg) Ha megírod pontosan mi van, akkor át tudom rajzolni arra. Ebben az eseten nem jó a váltóérintkező, de át lehet alakítani a kapcsolást hozzá. 2) NYITVA, CSUKVA végálláskapcsoló, CSUK és NYIT a nyomógombok (rajzjel alapján) 3) minden NYUGALMI (alapállapot) helyzetben van rajzolva. (az egyik végálláskapcsolónak kellett volna jelölnöm, hogy aktív) a táblázat a relé érintkezőszükséglete, valamint melyik ágban helyezkedik el az adott érintkező, 3 váltóérintkezővel szerelt relé jó minden helyre. (terhelhetőségre a motort hajtó K3 és K4 esetén kell figyelni) 4) K3 és K4 érintkezői a 6 és 9 ágban elhagyhatók, ilyen relét szerintem fogysz találni, két záróérintkezőjű, kocsiban biztos használnak, most milyen jelzéssel nem tudom. 5) Ha a kapcsolóóra adja az áramot egyszerűbb az automata mód, de nem fog működni a kézi vezérlés, mivel nincs táp. A táblázat segít megállapítani milyen relé szükséges, tudtommal aktuális európai szabvány szerint tanultuk a rajzolást. Nem kellene, hogy hiba legyen benne, de nem néztem át többször. Ha megadod pontosan mi van, mivel kell gondolkozni, akkor segítünk, arra átalakítani. Kicsit randán írok, de számítógépen megrajzolni kétszer annyi idő
Kezdem a "kályhától":
1.) A válaszod szerint, a CSUKVA és NYITVA kapcsolók lehetnek a végállás (Vk) kapcsolók...? 2.) Miután azt írod, hogy a válaszom után a 6-os és 9-es ágban (áramkörben) a kontaktusok akár el is hagyhatóak, akkor az "igazság táblázatod" szerint (a kapcsolási rajzod alján), az eddigi 2 db 0(nulla)Z 3 NY helyett, 2 db 0Z 2NY kontaktusú relé válik szükségessé. Azonban, a válaszod 4.) pontjában 2Z (zárt) kontaktusú reléről írsz. Melyik a valós...? 3.) Egyébként, - sajnos -, eddig még nem jutottam el addig, hogy az áramutat végig tudjam követni a rajzodon. De nagyon igyekszem. Feladtad a leckét, mert én messze nem ilyen jelöléseket szoktam meg. Na de 68 évesen, ilyesmi nem fog ki rajtam. De idő kell hozzá. A tanulásomhoz azonban kérek némi segítséget. Ugye, a CSUKVA "érintkezők", a 3-as, és a 7-es áramköri ágakon lévők vannak a K1, illetve a K4 reléken...? Ugyanakkor, az 5-ös áramköri ágban lévő CSUKVA "érintkező", az nem a K3-as relé érintkezője, hanem igencsak valamelyik végállás kapcsoló - egyik - érintkezője lehet. Na de, melyik Vk-é (az 1-es, vagy a 2.-es Vk-é)...? Na és, - ugye -, egy 2 állású Vk-nak, 3 csatlakozási pontja van. A rajzon meg csak 2 csatlakozási pont van ábrázolva. Melyikbe szükséges csatlakozni...? És üresben marad a 3.-ik...? Ugyan itt, - ebben az áramágban -, van egy STOP kapcsoló, vagy nyomógomb is, ami szintén nem a relé érintkezője lehet. Jól gondolom...? 4.) Nem igazán szembetűnő, a relék fizikai kapcsolata az érintkezőikkel a rajzon. Én úgy véltem kapcsolatot, hogy a relé "mag" (vízszintes téglatest) fölötti "sorozat érintkezők" lehetnek a relék alkatrészei. Azaz, a sorozat érintkezők alatti kapcsolók nem a relé érintkezői. Jól gondolom...? 5.) Aztán, a 11-es és a 12-es áram ágban lévő K3 és K4 kapcsolók azonban, épen hogy a relék érintkezői...! Ezt is jól gondolom...? 6.) De, túl az én értelmezési gondjaimon, a relés kapcsolások "prellegési" tapasztalatai okán szorultam segítségre, miután az eddigi kapcsolásokban sehol sem találkoztam a végállás kapcsolásokat kísérő, - forgásirányváltások - relés késleltetésével, például kondenzátoros, vagy egyéb kapcsolási megoldásokkal. Azaz, az áramutakat végig követve, mindig látszott a "prellegés" lehetősége, azon felül, hogy az igen egyszerű igényeimet egyik kapcsolás sem teljesítette, vált szükségessé a segítség kérésem. A még pontosabb igényem az, hogy a végállás kapcsolás elsőbbsége mellett, - a forgásirány váltás csak késleltetéssel -, cca. 10 - 20 sec. történjen meg, amikor is ebben az állapotban indul újra a zsalu mozgatás, - ha a kapcsolóóra tápot ad -, a zsalumozgató berendezésnek. 7.) A kapcsolóórán van egy direktbe kapcsoló, amikor is az áramszünetes időben, - kapcsolási program vesztés nélkül -, tápot tudok adni a rendszernek. Ezzel bármikor indítást lehetne kiváltani a rendszerből. Sőt, akár STOP gomb szerepe is lehet. Igaz hogy eléggé "böte" dolog ezzel STOPPOLNI, ám a kiváltása sem okoz gondot, egy egyszerű, 220 V-os csengő nyomógomb, stb. áramkörbe építésével. 8.) A linket azért mellékeltem, hogy érthető is legyen az igényem. Bocsánatot kérek ha itt, ott, félre érthető volt az írásom. Talán, - ha kedvét nem veszti - sikeresen tud vezetni, a feladat megoldása felé...! Eddigi munkájáért is köszönettel tartozok. A hozzászólás módosítva: Feb 4, 2014
Majd holnap átrajzolom, remélem úgy érthetőbb lesz. Esetleg egy képet ha mellékel milyen jelzéseket használjak, könnyebb dolgom lenne.
(A K1es relétest (téglalap) kapcsolja a K1 jelzésű kapcsolókat, amik szétszórva helyezkednek el, ha a relétest mellé teszem kicsit gubancos lesz a drót rajza) A hozzászólás módosítva: Feb 3, 2014
...hoppá...!
...megint félreérthető a leírásom, mert helyesen: ...amikor is ebben az állapotban indul újra a zsalumozgatás, ha a kapcsolóóra újra tápot ad -, ... Tehát, a végállás kapcsolók MINDIG a mozgás (ciklus) végét kapcsolják! Hiába "fut tovább" a kapcsolóóra 15 perces nyitva ideje...! Sőt, most esik le nálam a "tantusz", hogy e-miatt, a cca. 15 perces "blokkolás" miatt, a kapcsolóóra direkt kapcsolója, - nem is alkalmas -, a DIREKT indítására, a zsalumozgatónak. A STOP szerepre azonban igen. Erre megoldást szükséges találni a kapcsolásban.
Másrészt, eltöprengve a késleltetés időszükségletén, - a prellegés gátlás (motor rövid zár!) okán -, elégnek gondolom, az 5 mp-es késleltetést is.
Harmadrészt, ez a szerkezet, nem a saját súlyától fog "záródni", mint a videón, hanem a drótkötél végtelenítve lesz és csigákon "visszafordulva", kényszer zárásban fog működni, hiszen a csiga hajtómű önzárósága okán, sem a kutyák (tavaly a szomszéd kutyája felfalta a 14 db jószágot), sem a "jót akarók", dézsmálása nem lesz egyszerű. Ám ez a módosítás, az elektromos részt nem érinti. Negyedrészt, ez a szerkezet, több példányban lesz elkészítve, merthogy a takarmányozást is ilyen szerkezettel könnyíteném úgy, hogy a vályúkat is ilyen szerkezettel emelném és süllyeszteném, a különböző "abrakolási" időpontokban. A vályúk feltöltése azonban, - napjában akár többször is szükséges lehet -, amikor a "le" és "fel" gombokkal manuálisan szükséges a szerkezetet vezérelni, a kapcsolóórán kívül. Ami már érinti az elektromos vezérlésben való figyelembevételt. A hozzászólás módosítva: Feb 4, 2014
*
Reléből - mint írtam -, gyakorlatilag egy darabom sincs. Éppen arra várok hogy elindulhassak "vadászatra", ha tudnám hogy milyen szükséges a feladatok ellátásához. Miután nem egy készülék megépítésében gondolkodom, a darabszámok különösen szükségesek. Ám nem annyira sürgős a feladat, hogy hibát hibára halmozzak. A hozzászólás módosítva: Feb 4, 2014
Köszönöm az útbaigazítást, sajnos ezt még gyakorolnom szükséges, - hívok segítséget -, ám igyekszem...!
Egyszer "összejön"...!
Sziasztok!
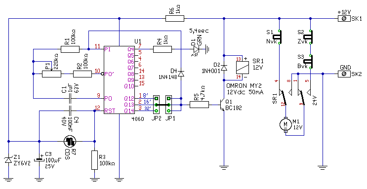
Én is hasonló csirkeólajtó nyitogatóban gondolkozok, a mechanika már megvan, az elektronika része is , mellékeltem egy rajzot róla.. 2 végállás kapcsoló van a körben, egy alul és egy felül, a motor forgásirányát 2 relé segítségével oldottuk meg és van még egy fénykapcsoló. Sajnos én annyira nem vagyok profi az elektronikai dolgokban, az ismerősöm sajnos nincs most magyarországon így nem tud nekem segíteni. a kérdés az, hogy a mellékelt rajz alapján kötöttem mindent, mégse megy, csak akkor, ha a fénykapcsoló "sötét"-ben van. illetve a motor forgásiránya sem változik.. mit rontottam el szerintetek? köszönöm! |
Bejelentkezés
Hirdetés |














