Fórum témák
» Több friss téma |
Ha meg a negyede, akkor 70...
Voodoo, sosem nősz fel...
Köszi, de max annyit tudok amennyit olvasok. De ha cimo cikkében is ez van írva ( kül-bel) ×mag és nincs egyenlő után perkettő akkor az eredmény annyi lesz amennyit leírtam. A gyanú bennem is fel merült, hogy valami nem smakkol...
Kezdő vagyok a témában, kérlek vegyétek ezt is figyelembe. dara, mex nektek is köszi.
Semmi baj, majd megtanulod. Egyébként, az számít, ahova a drótot tekered! Ugyanis az a mágneses keresztmetszet. Persze, lehet olyan is, hogy a vasmag mondjuk 5 cm2, de te mégis akkorára tekered a meneteket, hogy 10 cm2-et fog körbe. Mi van ilyenkor?
Sziasztok!
Adott egy kapcsolás, amibe egy 5V-os hálózati adapter trafóját szeretném beletenni. Az adapter flyback üzemű. Működni fog ez úgy, hogy az egyes alkatrészek értékén a primer oldalon nem változtatok?
A területnek nem sok köze van az elektronikához! Ez alap geometria!
Érdekes kérdés, nem tudom a választ, de gondolom nem véletlenül van annyi féle mag forma.
Egy fazék vasmagnál teljesen körbeveszik a tekercset az erővonalak, EE vasnál és hasonlóknál egy ablakba kényszerítik, így csak részben, bár az erővonalak is körkörösek. Toroidnál a mag közepén sűrűsödnek, míg a mag palástján kívül ritkulnak, gondolom ezért lehet számolni a mag közép-keresztmetszetével. Elméletben minden egyes menet középpontja egyezik a mag középpontjával, bármelyik szeletét nézzük a tekercsnek. Persze ez ideális tekercselés feltétez, amit talán majdnem meg is lehet valósítani, de szándékosan elrontva, mikor " lóg rajta a gatya" , akkor nem tudom mi van
Jah, mert te tudod mit kell mérni és számolni. Már nem emlékszem, de mintha tényleg hibás lenne az a számítás Cimopata cikkében.
Egy kezdő honnan tudná, hogy pl. Az EE magok mely keresztmetszetét kell számolnia ? A közepét, de miért? Hiszen a két szélső oszlop is ott van. Utána kell olvasni, de ha rosszul szerepel egy cikkben ? Egy kezdő nem tudja kitalálni, hiszen sok eset van hogy a látszat csal. Nem kel messze menni, a látszólag sorosan kapcsolódó rezonáns kondik, párhuzamosan működnek ,és így kell velük számolni és méretezni. Vagy elfogadja a cikkben leírtakat, vagy megérti az egész működését és már a saját feje után megy.
Amikről írsz, az mind olyan dolog, amit tényleg nem a kapcsüzemű tápoknál kell megtanulni..
A trafó sokkal inkább alapkérdés, a keresztmetszet meg pláne. Nem itt kell kezdeni a "kezdőnek", hanem 50 Hz-nél, rezgőköröknél, stb... Toroidok, fazékvasak akkor is léteztek, amikor még a kapcsüzem sehol sem volt ebben a formában. Csakhát hirtelen akarunk nagyot "markolni", minimális ráfordítással, veszteséggel? A hozzászólás módosítva: Márc 23, 2014
Elképzelhető.. - gondolom, hasonló fizikai méretű a trafó, a flyback nem kérdés, 5 voltra meg a terheléstől is függ. Kb/sacc 5-10 watt?
A 4-es számmal jelölt tekercs kell-e neked, ill. van-e a trafón? Ha vissza tudod azonosítani a kezdet-végeket, megpróbálhatod. Tönkrement az adaptered, azért szeded ki?
A trafó valóban hasonló fizikai paraméterekkel rendelkezik. Egy Codegen tápban alkalmazzák ezt az IC-t készenléti táphoz. A tápnak 10-15W-osnak kellene lennie. 4-es számú tekercs nincsen, arra nincs is szükségem, csak egy stabil 5V-os feszültségre.
Az alapgondolat az volt, hogy rendeltem egy olcsó 5V 3A-es hálózati tápot, amit beleteszek egy töltőbe. Korábban egy PC táp készenléti tápegysége üzemelt benne, de a 10W kevésnek bizonyult. Mivel a KA5H0165R alkatrészigénye lényegesen kevesebb mint a hálózati tápban található két tranzisztorral és fettel felépülő primer körnek ezért szeretném az IC- és a hálózati táp trafóját összeházasítani.
Ez nekem is megmozgatta a fantáziám.
Szerintem akkor is a vas keresztmetszet számít, hiszen annak a relatív permeabilitása jóval nagyobb, tehát az erővonalak főleg abban futnak. Viszont a laza elhelyezés miatt lesz egy jókora szórt induktivitás, ami a hatásfokot erősen csökkenti. Azért nem teljesen szép az élet, mivel a trafóméretező képlet egy egyszerűsített formula, biztos, hogy módosítani kell rajta, mert azt erős csatolás és kis szórt terek esetére alakították ki. Laza csatolás esetében belépnek az elhanyagolt tényezők is, annál jobban minél lazább a trafó. Kérdés az, hogy mikortól érdemes őket figyelembe venni, mekkora az a "lazaság".
" Szerintem akkor is a vas keresztmetszet számít, hiszen annak a relatív permeabilitása jóval nagyobb, tehát az erővonalak főleg abban futnak."
Pontosan! Tulajdonképpen úgy kell elképzelni, mint két párhuzamosan kötött ellenállást. A vas a kisebb ( sokkal ) a levegő ( a másik 5 cm2 ) a nagyobb ellenállás. A fluxus ( indukció ) a feszültség, mely mindkét ellenálláson egyforma, hiszen párhuzamosan vannak kötve. nyilván, a nagy ellenálláson alig fog áram folyni. Ez a levegő mágneses keresztmetszet persze nagyobb szórási induktivitást okoz ( ez egyes helyeken jó, máshol nem ), nagyobb ohmos ellenállást, vagyis rosszabb hatásfokot és még nagyobb lesz a trafó is.
Hát, egy kezdőnek ezeket tényleg nehéz kitalálni. De azért vannak cikkek, ahol le van rajzolva egy trafó, rajta a tekercselés, ami mondjuk a közepén van, aztán be vannak rajzolva a mágneses erővonalak is és még azt is lehet látni, hogy a tekercselési részben két szaggatott vonal megy, a két szélső oszlopban meg csak egy-egy. Szóval azért lehet látni, hogy a fele itt megy, a fele ott megy. Ebből azért ki lehet találni, hogy miért van az, hogy a szélső oszlopok keresztmetszete miért pont a fel a középsőnek.
Egyébként, kétségtelen, vannak hibás cikkek is... de ennél sokkal komolyabb dolgok is vannak, amik hibásak és még szabadalmi oltalmat is kapnak, pedig zöldség az egész. Egy trafó működése nyilván nem egyszerű dolog, mint ahogy annyi más sem és rögtön nem válik tudássá még ha jó elveket olvasol is el. De azért szép lassan megérik a dolog...
Ebben az esetben nagyon helytálló a terület megfogalmazás. Mondjuk: egy menet által körbezárt terület. Mint ahogy ezt használjuk nyáktervezésnél is amikor a szórt ( vagy szerelési ) induktivitások kerülnek szóba.
Idézet: „Amikről írsz, az mind olyan dolog, amit tényleg nem a kapcsüzemű tápoknál kell megtanulni..” De ha a forrásban 2x2=8-nak van feltűntetve és az a buta suta kezdő még nem járt utánna, addig azt fogja hinni, hogy az 8. Igen igen! Miért merészeltem rögtön a cikk olvasással kezdeni sem minthogy szét gógléztam volna magam? Én hülye. Naívan el hittem hogy az annyi és ezért jött ki eredményben a hibás számítás. Mondjátok meg őszintén, de tényleg! Hol a rákba keressek rá máshol ha egy helyen le van írva hogy a gyűrű keresztmetszete mennyi? Na tessék írni egy (vagy több) linket ahol ennek utánna kellett volna nézzek, ja és emlékezni rá, hogy a cimo cikkében feltüntetett képlettel nem lesz helyes eredményem! Másik: Hát ne haragudjatok de így ezzel a pökhendi "csak én tudhatom, mert hard vagyok" stílussal valakinek valami más eredmény jön ki (pompás a képlet) akkor így soha nem fogom megtanulni. Ne alacsonyodjunk már állandóan vissza oda, hogy engem Ti kényszerből próbáltok inkább nem is tanítani csak oltogatni, hogy dedós vagyok meg menyjek vissza nagyon alapba mert azt se tudom mi micsoda. Elegem van már ebből nem kötelező írni. Ha meg bántja valakinek a szemét az hogy rá mertem kérdezni hogy valami nem jó, akkor menyjen rovázzon egy moderátornak (hogy csupa dedós dologról van szó milyen dolog ez?) és töröltesse ki, vagypedig GÖRGESSEN TOVÁBB! A hozzászólás módosítva: Márc 23, 2014
Nyugodj meg, béke van.
Ha fogsz egy darab drótot, és ki akarod számolni a keresztmetszetét (ami ugyanaz mint a felülete, vagyis a területe a vágás mentén), akkor az téglalap esetén a*b, kör keresztmetszet esetén pedig r2*pi. Egy gyűrű esetén sem más a helyzet, ha a gyűrűt egy helyen átvágod, akkor a vágás mentén adódik egy téglalaphoz erősen közelítő felület (terület), ami szintén a*b.És akárhogy szépítjük a dolgot ez általános iskolás matek, mértan. Ui: tekintsd úgy a gyűrűt mint egy darab drót, ami össze van karikába hajtva, és össze van hegesztve/forrasztva. A hozzászólás módosítva: Márc 23, 2014
Közbe én nem kezdtem el elmélkedni azon, hogy vajon a gyűrű keresztbe vágva tégalap meg ilyenek. Valamint a vágás mentén akkor is kétszeres "téglalapnyi" felületet takar el mondjuk egy papír lapra téve, ha általános iskolás ha nem. De ezek szerint mégis csak egyszeres oldalt kell nézni tekercseléskor. Jó oké. Már világos, csak nem tudom melyik kisujjamból kiszívogatni az ilyet nem általánosba tanítanak...
Nyugi má'...
Először is biztosan tudod, tapasztaltad, hogy a net tele van zöldségekkel. Van jó, meg mégjobb, meg vannak hibák is. Ha pedig valami nagyon gyanús, akkor miért nem kérdezed meg a cikk szerzőjét? Jelen esetben nem kell messzire menned... Nem hinném, hogy a Cimo dedósnak gondolna... Mindenki csinál hülyeséget, hibákat, de ettől még forog a világ. Tehát nem kellene ezt így felfognod. Ha van egy probléma, akkor meg kell kérdezni, többek közt ezért vannak fórumok... A másik, hogy nem kell szégyenlősnek lenni. Ha valaki azt gondolja, hogy dedós vagy, hát hagy gondolja... na és? A másik, hogy azért ezt a keresztmetszet dolgot magad is láthattad volna, elég link lett ide betéve pl. a vasmagokról. Ha egy kicsit beleolvasnál, akkor mindjárt láthatnád, hogy valójában mit jelent ez a dolog... Itt van egy link. Igaz, csak angolul van, de a rajzok, képletek nagyon beszédesek. Harmadik oldal. Ezen a fórumon az is baj, ha eltérsz a topic témájától, akkor jobb esetben átteszik a moderátorok a megfelelő topicba, ahol vagy elolvasod, vagy nem. Ezzel pont az a dolog vész el, hogy egy adott téma is fa struktúrájú. Mint egy nagyobb program. vannak hajtásai, pl. mi is az a transzformátor. Mi is az Miller kapacitás, stb... ezek pont abba a topicba valók, hiszen az adott helyen, pont az odaillő helyen kérdezte meg valaki. Tehát, a választ is van mihez kötni. Úgy nagyon nehéz bármit is megtanulni, hogy olvasgatod a topic címeket és találsz valamit. Elolvasod, de ugye nem tudod abban a pillanatban sehova sem hozzákötni, ezért mindjárt el is felejted. Az meg ugye nem megy, hogy állandóan azt írják ki válaszként, hogy nézd meg ezt a topicot, vagy azt, olvass végig kétszáz oldalt, stb...Tehát, én nagyon is értem, hogy neked mi a problémád! Nem tudod összeszedni a szükséges információt, mert akkora tömegben áll a rendelkezésedre. A rosszabbik eset az, ha egyszerűen törlik a hozzászólást, mondván, nem oda való.
Igen, a probléma ott kezdődik, hogy a moderátornak kell eldöntenie, hogy az adott hozzászólás oda illik, vagy nem. Ehhez pedig megfelelő tárgyi tudás kellene... és ugye, a moderátorok sem polihisztorok... ebből eredően a döntésük meglehetősen szubjektív.
A másik, hogy a kezdők egyre kevésbé olvassák el a korábban leírtakat. Különben nem lehetne annyiszor olvasni, hogy "ez már sokszor le lett írva". A hozzászólás módosítva: Márc 23, 2014
Nem mérgelődtem.
Minden esetre számomra (és talán másnak is) nagyon hasznos infók voltak ezek amiket leírtak a srácok. Köszönöm!
Szerintem témához illő új kérdés, kérdések: (lehet általános iskolás nem tudom?)
Nos a trafóm ugyebár lesz 35 menetes mondjuk. Kiszámoltam, hogy a rendelkezésre álló drót az 0,35-ös, ebből fog készülni. Ehhez jár 1,15mm2 keresztmetszet a megfelelő 4.5A eléréséhez. Én úgy voltam vele ahogy skori írta nembaj, ha picit több lesz rajta csak férjen el, 11.5 szálra jön ki, vagyis én 14 szálat húztam ki. Nos most ott tartok, hogy egyenlőre félbe hagytam inkább nem folytatom megkérdezem tőletek, hogy a szigetelés hiányában (szigszalag miért nem jó?) 80°C fölé menne a hőmérséklet a mag közelében vagy talán magasabbra? Másik kérdés: körbe érek a tekercseléssel a mag indulási drótjánál. Mehet-e rá csupaszon ugyan az a drót a másikra (fedi) vagy a rétegek közt is kell szigetelés? Nem a primer és szekunderek közé (persze oda rakok mindenképp) hanem simán primer-primer közé (csak ugyebár körbe értem és elfogyott a hely) A drótokat most nem sodortam össze, hanem simán gitárhúr kinézetben tekerem. Mert ugyebár jó múltkor ki lettem osztva hogy nem szabad összesodorni? Viszont így nagyon laza. Másik kérdés: Netán elkészül egyszer és oda jutok hogy kis árammal alacsony feszültséggel működik. Átmegy a teszteken. (tehát jók a szkópjelek, nem melegszik ilyesmi). Majd nagy árammal is ki kell egyszer próbálni. Ezt ti hogyan szoktátok az áramvédelmet letesztelni? Éles hálózattal, vagy valami leválasztó trafóval (kis áramú) De akkor nem tudom, hogy a terhelést hogyan szimulálja a kistrafós "tesztelés"? Ha valami mégse megy az áramvédelemmel akkor ez próba tápnál is kiderül?
Azért egy kicsit óvatosan a huzal darabszámmal. Lehet, hogy az elején úgy néz ki, hogy bőven rá fér az adott menetszám, meg az adott huzalátmérő, stb. aztán a végén kiderül, hogy az utolsó meneteket nem lehet befűzni, mert olyan kicsi luk van már. A másik, hogy ha nincs luk középen, akkor nem megy át a levegő sem, tehát, nem tud annyira hűlni. Általában ilyen problémák miatt minimum a harmadik trafó lesz jó. Legalábbis ebből a szempontból. ( Vannak más szempontok is: pl. jó lett a kész trafó áttétele? )
Azt a hagyományos, villanyszerelő szigszalagot ne használd, némelyik borzasztó, láttam olyat is, ami a huzalról elkezdte lemarni a zománcot... Be kel szerezni valami idevalót, pl az Elmatit-tól a 3 M sárga szalagot. Ez erre van kitalálva. Nem olcsó, hanem drága. De sokáig elég. Be kell osztani... A másik, a sorszigetelés. Tételezzük fel, hogy két sorban tekered fel a drótot, mert csak úgy fér el. Ha elindulsz az egyik helyen, körbetekered és rátekersz az előbbi menetekre, akkor kb a fele feszültségnél fogsz tartani. Ez azt jelenti, hogy az első menet drótján a zománc szigetelést a fele feszültség fogja igénybevenni. Ha ez 20...50 V, akkor nincs semmi baj, a zománc biztosan kibírja. Ha nagyobb, akkor már esetleg átüthet. Ezt elég nehéz észrevenni...csak azt látod, hogy a trafó nem jó, esetleg azt, hogy zárlatos. Szó szerint: menetzárlatos. És az, hogy a zománc mit bír ki, sok mindentől függ. Egyszeresen zománcozott, kétszeresen, vagy akár háromszorosan zománcozott a drót. Mennyire öreg rajta a zománc? Megpörkölődött e? Megtöredezett e? Szóval, biztosra kell menni, gondolom, hálózatról akarsz csinálni tápot, vagyis kell a sorszigetelés. Erre is jó a 3M szalag, csak egy kicsit körülményes feltenni. De lehet az részletekben is, némi átfedéssel. Ez a drága megoldás. Van olcsóbb is, ez a Mylar, vagy Hostaphan szalag. Ezt ívben lehet kapni, különböző vastagságban a Villértnél. A megfelelő méretre ollóval levágod. Különböző vastagságban van, 20 um-től 1 mm-ig láttam. Ennek kilója 3000,- körül van, de egy kiló már ipari mennyiség. Kistarcsán van egy Villért, ott le is tekernek a bálából, tehát kis mennyiséget is vehetsz. Ezt is átfedéssel kell feltekerni, célszerű a 20..30 um-es. Az átfedést úgy kell érteni, hogy levágsz belőle egy méteres darabot, mondjuk 6...8 mm szélességben. Aztán mint a drótot elkezded feltekerni, de úgy, hogy ne látszódjon ki alóla az alábbi menetek. Tehát, ráfednek egymásra a menetek. A végét meg leragasztod Celluxxal. Oda jó a Cellux, máshova nem, mert az is oldja a zománcot. Nyugodtan összesodorhatod az elemi szálakat, próbáld ki. A baj az, hogyha nagyon összesodrod, akkor több helyet fog elfoglalni. Ha kevésbé sodrod össze, akkor meg amikor rányomod a ferritre, akkor az szétterül. Én ezt a megoldást használom, ugyanis két menet között a feszültség elég kicsi, tehát nem kell attól tartani, hogy menetzárlat lesz. Tulajdonképpen az az igazi, ha csak egy sor menet van a toroidon. Nyilván, ekkor kicsi lesz a huzalkeresztmetszet. Az lenne jó, ha élbe lehetne tekerni a litzét... ez ugye nem nagyon megy, bár vannak ilyen litzék, amiket eleve laposra gyártanak, bár nem ilyen okokból. Én azt szoktam csinálni, hogy csak kevéssé sodrom össze az elemi szálakat és átfedéssel tekerem, vagyis, a soron következő menet félig rátakar az előtte levő menetre. Ekkor általában el lehet intézni a tekerést egy sorban. Egy kicsit sok a 0,35-ös drót. Vékonyabbal könnyebb dolgozni, én 0,1 körülit használok, ez még egész jól kezelhető. Az áramvédelem úgy működik, hogy ha már minden jó, akkor elkezded terhelni. Ha már túl nagy lesz a terhelés, akkor belép az áramkorlát és visszaszabályoz. Persze, ez sok mindentől függ. Mire odaérsz, fogod érteni.
- Sacc/kb nem fog kelleni annyi, pláne akkor ha végfokot hajtasz majd róla. A huzalt az áram átlaga melegíti, a 4A/mm2 nem lesz sok, simán mehet a 6-8A/mm2 is, főleg gyűrű esetén. A trafó komplex hőmérséklete sok mindentől függ (milyen lesz a dobozolás, annak szellőzése stb.), de 80 fok biztos hogy nem lesz szerintem. Nálam egy ETD 39-ben ha jól emlékszem 8A/mm2-el sem volt 50-60 fokosnál melegebb a huzal, pedig betekertem egy ronggyal az egészet hogy lassabban tudjon hűlni.
Szigszalagról még sosem láttam adatlapot de a hőt biztos hogy nem bírja, a szigetelési tulajdonságai sem valami jók, és vastag is. A kaptonból a legócskább is tud 4-5kV-ot 1 rétegben, de van belőle olyan ami 11kV-ot! - A sorok közé nyilván kell szigetelés. Ez nem egy 50Hz-es trafó amin több ezer menet van, és mondjuk minimális feszültségkülönbség van a két sor között. Itt már a sor kezdete és vége között is nagy a feszültségkülönbség, tehát szigetelni kell. A drótokat ne is sodord össze, hanem amennyire lehet laposan fogd össze egymás mellé és úgy tekerd fel. Ha megfelelően van feszítve tekerés közben, nem lehet laza. - Egy adott védelem használhatósága elsősorban az áramköri kialakítás függvénye, nyilván ennek fényében fog (vagy nem fog) védelmet szolgáltatni. Teljesen más egy árammódú vezérléssel rendelkező áramkört túlterhelni (vagy rövidre zárni), mint egy sima lekapcsolás elvén működő hagyományosat. Utóbbinál az sem mindegy hogy milyen módon kapcsol le, mekkora időtartamra, véglegesen vagy ismétlődően, stb. Ezt valamennyire meghatározza az adott áramkör is, illetve a táplált fogyasztó igényei. Nyilván az elég tuti ha túláramra lekapcsol egy táp, de akkor már nem tuti ha nem kapcsol vissza miközben szükség lenne rá. Meg az sem tuti ha visszakapcsolgat, de a továbbra is fennálló zárlat miatt szépen tönkreteszi a kapcsolóelemeket. Az "igazi" túláram (vagy rövidzár) védelem olyan, hogy ha egy darab dróttal rövidre zárod a táp kimenetét akkor azt kibírja függetlenül attól hogy ez a zárlat 2 másodpercig, vagy éppen 15 percig tart, és ha leveszed a rövid zárat akkor pedig megy tovább. Ennek a tápnak amivel küzdesz (ha még arról van szó) a legelső verziója fél percig simán bírta a teljes kapocszárlatot (2SK2837 fetekkel), és folyamatosan (tehát nem végfokkal) tudtam terhelni 1,8kW-al. Azt is eljátszottam vele néhányszor hogy rövidre zártam a kimenetét, majd csak eztán kapcsoltam be. Egyetlen fetet sem tettem vele tönkre addig, amíg nem lett rezonánssá alakítva. Tehát ez a védelmi megoldás sem tökéletes, de akkor és arra amikor és amire kellett megfelelt.
Ferci, ebben persze igazad van, de ebben az esetben utána nézett a kollega, csak pechére nem jó helyen
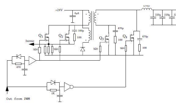
![]() Más. Megépítettem ezt az egyszerű szinkron egyenirányítást, gondoltam nincs még itthon elég FET temető áramkör. Épp működik, de nem jól. Valami miatt nem nyitnak ki a fetek az S-D lábak közt 6-7V feszültséget mértem. Ennek ellenére működik, kis terheléssel próbáltam, nem melegszik semmi, de az a 6-7V természetesen "hiányzik" a kimenetről. Tranyónak BCP56-16 ot használtam, FET-nek IRF3205-öt, diódának HER105-öt. Bővebben: Link
Figyelj ide!
Mivel nekem címezted ( de én nem neked írtam be..): - én egyáltalán nem voltam és nem is vagyok pökhendi.. Viszont amit beírtam, azt tartom is.. - ha úgy gondolod, hogy nincs igazam, azt csak sajnálni tudom. A hozzászólás módosítva: Márc 23, 2014
Ezt nem tudom, honnan szedted... túl van bonyolítva és nem tetszik több okból sem.
Ha pl. a Q6-nál berajzolnád a body-diódát, rögtön látszana, mire való...- mivel annak is kéne egyenirányítani, de így csak egy sima FET. A hozzászólás módosítva: Márc 23, 2014
Jó bocsi, ne haragudj.
Túl reagáltam a dolgot és úgy jött le, mintha én és Kisa a "kezdők" akik ne itt kérdezzenek trafó menetszám (tudatlanságunk) végett problémákat.
Innen , és van is leírás róla, amit persze nem nagyon tudok értelmezni
![]() Nem sokat találtam a szinkron egyenirányítókról a neten. A hozzászólás módosítva: Márc 23, 2014
A Q6 egy sima FET-két van bekötve és ha kapna elég nyitófeszt, akkor működne vmennyire, de ez nem szinkron egyenirányító. Ott a body dióda is egyenirányít és a FET is reverzben, éppen ezért nem 0,6... volt esne rajta, hanem 0,1...0,2.
Ajj, kicsit elnéztem... viszont ezek szerint jól van bekötve a FET? Ha a diódája működne, nem eshetne rajta 6-7 volt.. ![]() Egy fajta a sok közül.. A hozzászólás módosítva: Márc 23, 2014
Ugyan nem nagyon tartozik ide, de ez az egyik igazi szinkron egyenirányító...
Az elv miatt csatolom.. Az már más kérdés, hogy egy schottky helyett pl. kis feszültségen reverz üzemben fettel is lehet egyenirányítani, ahogy az előzőkben és máshol is írtam róla. |
Bejelentkezés
Hirdetés |





Ha fogsz egy darab drótot, és ki akarod számolni a keresztmetszetét (ami ugyanaz mint a felülete, vagyis a területe a vágás mentén), akkor az téglalap esetén a*b, kör keresztmetszet esetén pedig r2*pi. Egy gyűrű esetén sem más a helyzet, ha a gyűrűt egy helyen átvágod, akkor a vágás mentén adódik egy téglalaphoz erősen közelítő felület (terület), ami szintén a*b.






