Fórum témák
» Több friss téma |
Fórum » RIAA korrektor
Témaindító: Ghost Rider, idő: Aug 25, 2006
Az, hogy miért ilyen a kapcsolás nemtudom, nem én terveztem. Sőt nem is tudnám megtervezni. Csak egy hobbista vagyok. Úgy ajánlották itt a bontott csöveimhez (Ecc88).
Mivel az áteresztő tranzisztor FET, aminek a vezérléséhez minimális áram szükséges, ezért szerintem bőven elég a C3 -as Gate -köri elkó szűrésnek. Esetleg még egy 100nF -dal megtoldanám.
A gond inkább abban van, hogy az IRF UG-S feszültsége maximum 30V. Kikapcsoláskor megeshet, hogy a C3 még töltve van, miközben a terhelésen már megszűnt a feszültség. Az meg a FET halála lesz. Én betennék egy 15V -os zenert a G-S lábak közé védelemnek, valamint egy diódát még záróirányba a D-G lábak közé. Ez biztosítja majd azt, hogy kikapcsoláskor biztosan kisüljön a C3 -as elkó is.
Hello!
Probáltam megfogadni a tanácsotokat és mindenre ügyelve amire tudtam, csináltam egy új kapcsolást. Amiket felsoroltál hibákat mind megértettem, kivéve az 1. pontot. Hátha majd most jólesz. Ellenállásokat bogarásztam van minden. A fojtót külön szeretném elhelyezni valahol.
Diodat csak-csak találtam, igaz nemazt amit irtál, de kb tejesítménnyel. Zenert az égvilágon nem leltem sehol itthon. Rárajzoltam azt is a rajzra amit mondtál.
Hogyha ezt egyelőre kihagynám beőle tényleg nagy probémát okozna?
Jól haladsz, lesz ez még kisebb is (van pár nagy tér, hosszú vonal). A 15V-os zéner,- biztonsági-, nélkül is megy, de jobb a béke (később berakod). A diódánál nem annyira a teljesítmény, inkább a feszültség számít, 1N4004-től jó..
IN5406? Kicsit huztam még össze rajta.
Nemszeretném a topikot teleszemetelni a képeimmel. Talán még ez belefér. Köszönöm Mindenki!
Fog ez még jobban összemenni. 1N5406 luxus, de ha ez van, jó bele (és még vagy 30-40-et is elbírna ilyenből). Tudod törölni (töröltetni a képeket).
FET kicsit furcsán van ábrázolva, ha a tokozás szerint rakod be, nem fog működni (180fok).
RAjz szerint S D G
Másik oldalon a nyák felé a To220 kód. Szerintem jó lesz úgy. Bár lehet ismét tévedek!
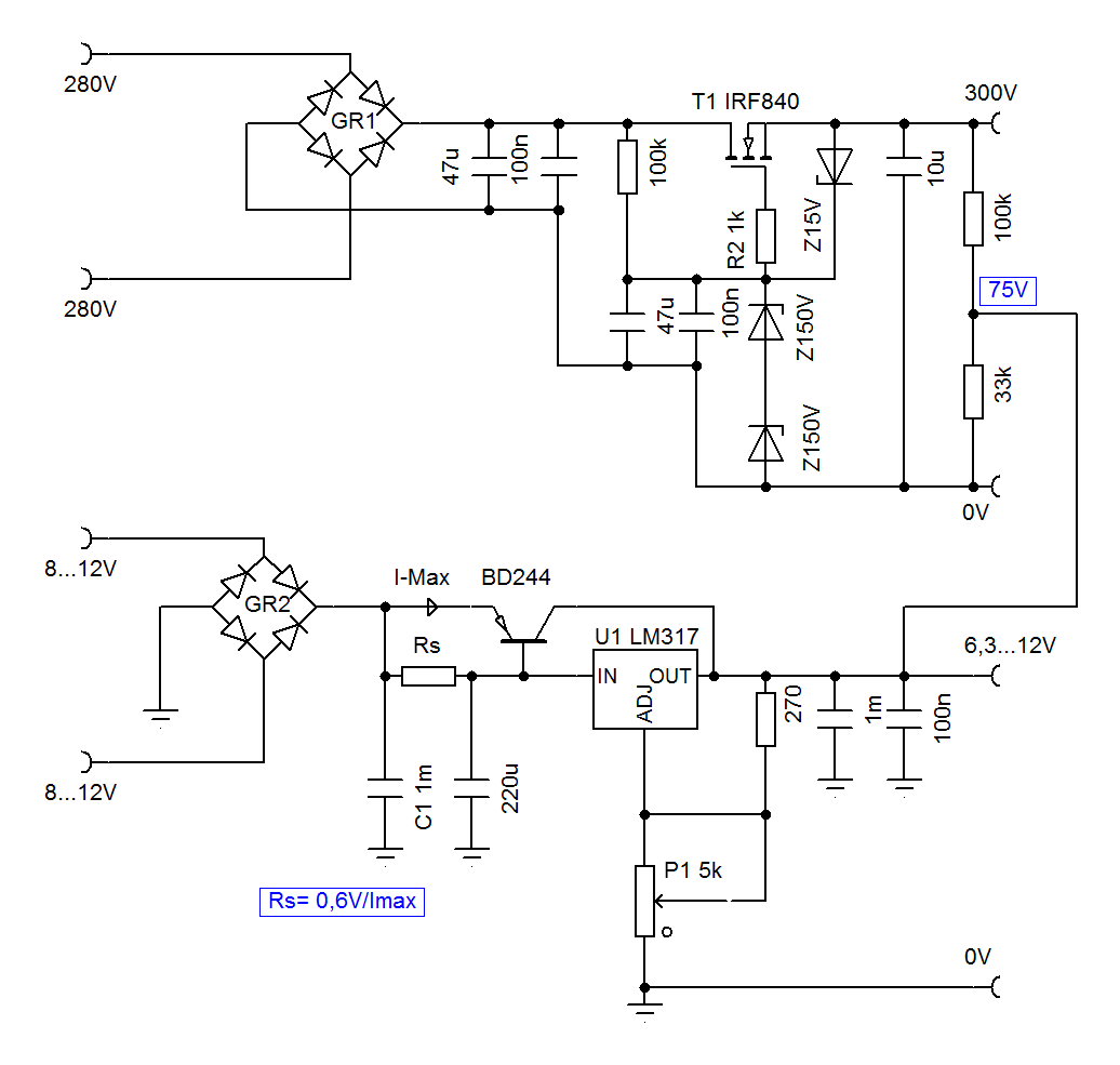
Ha a tokot magaddal szemben tartod, a lábai lefelé állnak és a feliratos fele van feléd, akkor a lábkiosztás balról jobbra haladva: Gate, Drain Source. A tápban ez az áteresztő fokozat, középső (drain) lábára kapja a nyers pufferelt feszültséget, a bal szélső (GATE) lábra kapja a leosztott referencia feszültséget (Kb.300V, picivel talán felette...) és a jobb szélső (Source) lábáról veszed le a "stabil" egyenfeszültséget.
Ez igy van ahogy mondod. Tokot felém, nyák maratott része felém. Ha a nyák mart része lefelé, tok (felíratos) tőlem el, akkor hogyan alakul? Forgatom itt a kezemben. Szerintem jól rajzoltam. Vagy csak ti nem gondoljátok, hogyan szeretném beültetni. Nézd meg a Gate lábat és tűzd a rajzomra. és szerintem tiszta, hogy hogyan gondoltam.
TO220 tokozása megfelelő, csak azt nem tudjuk hogyan fordítod, a hűtése miatt lenne fontos.
Nyák sima oldal felfelé, FET hűtése kifelé.
Közben zsugorítom a rajzot. Már 7,5*4,5 centinél tartok.
Ami a trafomrol lejön AC pont 6,3V. Ezért is örültem ennyire.
Esetleg tudnál mutatni ECC83 fűtéshez valami egyszerű egyenirányítást? Akkor még azt is rázsúfolnám erre a rajzra. Köszi!
Oda talán ráférne. 10 cm széles nyákom van itthon. Azt olvastam, hogy nem szükséges DC fesz a fűtésnek, csak nagyon messze kell rakni mindentől. Vezetékekre figyelni. Szóval körülményes.
Annyira nem körülményes; kapcsolási rajzokkal tele van a téma képes része. Ha 10cm széles a nyák, akkor úgy igazítsd, hogy csak egy vágás legyen, ne legyen lehulló darabka, így el is tudod különíteni egymástól. Olvastad amit írtam, p.ü.?
Ennyi elég lenne? Vagy eEz lenne a link. Majdnem mint az enyémbből is hiányzik valami?
A hozzászólás módosítva: Márc 12, 2014
Neked, ha jól emlékszem, nincs trafó-közeped; azért kell a két ~100 Ohm-os. Kissé túlzó a 9.4mF (mégha 4 csőhöz is kellett neki). Amúgy rendben (persze nehogy most olyan diódákra vadássz!, akármi jó oda).Ezt a képet nem a téma képei közt találtad szerintem, mert nem emlékszem rá. Ott van olyan, amilyet írtam.
Mind a két trafo közepem megvan. Rajzoltam is neked.
Kutattam 6,3V fűtés után.
A két 100Ohmos ellenállást, mint fűtés-közepelés szokták használni. Ha van középleágazás a tekercsén, ha nem. RIAA korrektornál viszont érdemes a fűtőfeszültséget stabilizálni, a stabilizátor kimenetét pedig feszültségosztóval az anódfeszültségre kötni. Sokkal hatékonyabb. A feszültségosztót úgy kell beállítani, hogy az anódfeszültséget negyedére ossza le. Ez nem sima elektroncsöves erősítő, ez RIAA korrektor akár 100x-os erősítéssel, itt nem lehet semmilyen értelemben szűretlen tápot használni mert zajos lesz! Már annyira túlbonyolítottátok az egészet, minek?
A hozzászólás módosítva: Márc 12, 2014
Beleépítettem a fűtést is. Úgygondolom készen vagyok.
250V AC + ground be ( föld???) B+ 300V DC ki 6,3V AC be ?? DC ki Külső 2db 40V 4700uF Külső fojtó = 5H
Javítottam. Most vettem észre, hogy a fűtésnél megkapta az AC az egyent.
Fáradok.. Lassan megyek főzni a gyerkőcnek.Írjon már valaki valamit, hogy holnap reggel vasalhatok-e? .? A hozzászólás módosítva: Márc 12, 2014
Azé' az enyémben kevesebb alkatrész van (olcsóbb is)
Amit linkeltél teljesen frankó, remélem 'q765' tetszését is elnyeri. Nincs zénere, meg még nem tudom mije.
Nemhogy zenerem nincs, de az agyam eldobom már. Rég összegubircolhattam volna az egészet, csak várom a véleményeteket, mindahányan
![]() TÖRVÖZGÖTÖK itt, aztán épp ma spóroltam 10*50 es nyákot. Asszem 30 forint. Na jó, na zavart szűrök. ![]() ![]() Ha most erre bedobtok még valami változtatást, magam alá nyúlok..
Már 2 hete kérdeztem, hogy jó lesz-e ez.. hétfőn utaztam 200km-t.
A FET fordítva van benne, meg kellesz fordítani úgy, hogy a hűtőfelülete legyen a zéner felé.
![]() Mindkét AC bemenetnél rosszul vannak (még mindig) az egyenirányító hídra kötött szűrőkondenzátorok. A diódákkal párhuzamosan kellene kötni a kondikat, neked pedig mindkét helyen az AC bemenetekkel párhuzamosan van kötve az egyik. Hasonlítsd össze az eredeti rajzzal: Link Először a diódahíd egyik AC lábát nézd, onnan kell mennie a pozitívra és a negatívra egy-egy kondinak, aztán nézd a másik AC lábát, onnan is ugyanúgy kell mennie a pozitívra is, meg a negatívra is egy -egy kondinak. Nálad a két AC láb között van egy kondi, ez a rajzon nincs ott, meg van egy kondi a pozitív és a negatív között, ez is rossz helyre van kötve. A többi úgy nézem, jó lesz.
Ne haragudj, de ez így szörnyű...
![]() Na jó, működhet, de így nyákot nem tervezünk, a 45fok belefér, nagyon indokolt esetben... Ha lenne lelki erőm, akkor terveznék neked egyet. Szóval pár dolog, a nagyfesz tápot nagyjából kivesézték. Jó lesz, de én még mindig a zenerek híve vagyok... de ha nincs, mindegy. Fűtés: szóval két választásod van alapvetően: 1, AC fűtés 2, DC fűtés 1/a A váltó feszültséget kiközepeled a föld felé, erre szolgál a 2*100ohm. Ez nem praktikus, mert a brumm minimum nem középen szokott lenni. Ezt úgy oldották meg régi erősítőkben, hogy egy 100ohm/2W-os trimmer két szélét rakták a fűtőszál két végére és a közepét a gnd-re. ekkor úgy tekergeted, hogy minimális legyen a zaj, amit hallasz vagy mérsz. 1/b A váltó fűtőfezsültséget egy ellenállás osztóval felemeled valamilyen pozitív potenciálra, célszerűen 80V köré. Ez szükséges is, ha olyan a kapcsolástechnika, hogy az egyik cső katódja 100V-nál jobban el van emelve a földtől (mert hogy a katód fűtőszál közötti megengedhető potenciálkülönbség általában 100V). Ekkor csak az egyik ágat kell a pozitív potenciálra kötni. Ha 300V-od van, akkor egy 100K-300K már jó lehet, ahol 100K van a föld felé és 300K az anódtáp felé. 2/a 6,3V váltód van és ezt egyenirányítod. Ekkor különösebben nincs tartalék stabilizálásra. Egyenirányítod a váltót, jól megpuffereled és egy soros ellenállással beállítod, hogy a csövek terhelt állapotban 6,3V feszültséget kapjanak (ez az ellenállás mindjárt a felfűtésnél kicsit korlátoz is, jó tesz). 2/b Kicsit több feszültséget van, mint 6,3V (tipikusan 9-10V körül szokták megadni) és ezt egyenirányítás után zener+tranyó, LM317-el stb. stabilizálod, esetleg lágyindítod. szerk.: mielőtt elfelejtem, a 2/a és 2/b kombinálható szükség esetén az 1/b-vel. És létezik az a megoldás is, amikor már a tekercseken közepelsz és 6,3V helyett 2*3,15V-ot tekersz fel, amjd a középleágazást földeled, mint az általad linkelt rajzon is van. Ez lényegében az 1/a egy változata. Én kb. ezeket ismerem. Neked szerintem a 2/b kivételével mind jó lehet, de a legjobb eredményt az 2/a adhatja. RIAA korrektorban akkor szívsz a legkevesebbet, ha egyenárammal fűtöd a csöveket (tessék mindig fóliakondit is tenni). A hozzászólás módosítva: Márc 12, 2014
FET-et megfordítottam. Mostmár értem mire irtad a múltkor, hogy AC-ra kötöttem a szűrőt.
Igazad van! Elsiklottam felette.
Megpróbáltam újracsinálni. Minden párhuzamban a nyák oldalaival. Ma reggel rápillantottam, tényleg szörnyű..
![]() 2/a probáltam meg kivitelezni. Igazából ilyenre is gondoltam. Szerinted mehet a nagyfesztáppal egy nyákra, vagy válasszam el a kettőt? A nagyfesz rész 8x4cm A fűtés tápja 8x3cm |
Bejelentkezés
Hirdetés |













Fáradok.. Lassan megyek főzni a gyerkőcnek.
Amit linkeltél teljesen frankó, remélem 'q765' tetszését is elnyeri.
Nincs zénere, meg még nem tudom mije. 







