Fórum témák
» Több friss téma |
Hello!
Bocsi, hogy még mindig ezzel zaklatlak, de lenne még kettő kérdésem. Meglehetne e esetleg oldani a kapcsolást úgy, hogy kettő nyomógomb lenne benne. Az egyikkel az időzítés 10sec lenne a masikkal meg 20sec. Vagy ha nem, akkor kettő panel mehetne e párhuzamosan, csak a másiknál hosszab lenne az időzítés. Előre is köszi.
Hello! Remélem a következő kérés nem az lesz, hogy fütyülje el 10 másodpercnél a Rákóczi indulót, 20 másodpercnél az örömódát.. üdv!
A hozzászólás módosítva: Márc 19, 2014
Hát ezt meg se emlitem, mert még a végén még kellenei fog.
![]() Köszi, hogy ilyen gyorsan megcsináltad, kipróbáljuk, hogy hogy is müködik.
Sziasztok! Nekem olyan idözitős kapcsolás kellene, hogy ha egy pillanatra megnyomok egy nyomogombot ,akkor elinditja az idözitést ami legalább 1 perc lenne, de ha az idő lejárta elött megnyomom mégegyszer akkor megszakitja az idözitést és viszaáll alaphelyzetbe. Vagy fetett vagy relét kapcsoljon.
Hello! A " legalább 1 perc "-re már nem időzítünk 555-el. üdv!
Hello! Megépítettem a két nyomógombos kapcsolást, de nem igazán müködik jól. Az időzitő része az jó, 10 ill. 20 sec időzítésnél világítanak a ledek még tart az időzités, de ahova a mágnesszelepet kell kötni, ott folymatosan jelen van a feszültség. Ha a 10 sec nyomógombot nyomom meg akkor csak egy pillanatra esik le a feszültség, és az időzítés lejárta után is folyamatosan mérhető a 6v. A 20 sec nyomógombot nyomom meg akkor az időzítés lejártáig a feszültség 0v viszont az időzités után megint folyamatosan jelen van a 6v.
Már többször átnéztem de az építésnél nem találtam hibát. Csatoltam a nyáktervet, ha ránéznél azt megköszöném.
Figyeltem a lábkiosztást, csak a rajzon van rosszúl.
Hello! Basszus! Kifelejtettem egy kondit. Az U2a 3-as lába, és az U1d 13-as lába közül. A rajzon ott lett volna a helye a C5 mellett. De könnyű betenni, mert a nykon ott pont három átkötés is van. Az egyik helyett teszel egy 10µF-os kondit. Pozitívval az R13 felé. Bocsi! üdv!
Igy már tökéletesen müködik! Köszönöm. Még valami a 20sec résznél melyik kondi értékét kell csökenteni hogy kevesebb legyen az 1 sec impulzus.
Erre igazából már válaszoltam. Vagy nem érted még mindig a működést. Az 1sec időket a differenciáló tagok határozzák meg. Sorba: C4*R7 C5*R8 C9*R12 és C10*R13 (ami az új kondi). üdv!
Hello! Megkérném a Modi urakat, hogy cseréljék le a kapcsolást ezzel, hogy ne maradjon bent a hibása rajz.. Köszönöm!
A hozzászólás módosítva: Márc 19, 2014
Hello! Köszönöm és Ferrari-nak még egy változat, csak "bosszantás képen"..
üdv!
Köszi széppen, ezt is megépítem!!!!
Hello! Beletudnál tenni két ledet, mint az elöző kapcsolásnál.
Köszi.
Hello!Ha így megfelel.. üdv!
Sziasztok!
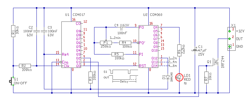
Egy kis segítséget szeretnék kérni..épült egy kapcsolás, 555-el led szalag fényerejét szabályozza. Ez a kapcsolás 555 pwm annyi különbséggel, hogy a kimeneten IRFZ44 került. A poti kb. 2m-es vezetékkel van csatlakoztatva. A hibajelenség az, hogy a potit "lejjebb" csavarva a led villog (rendszertelenül, összevissza)illetve csak a poti alsó negyedében szabályoz, fölötte max. fényerő (11,8V).A poti 50 kohm, a táp 12V, kapcsolóöóüzemű tápról.Próbapanelen jó volt (vagy nem vettem észre).Mi okozhatja ezt a villogást? Próbáltam cserélni az 555-öt, és a potit (hátha kontakthibás), de semmi változás.. Előre is köszönöm:VL
Hello!
- Próbáld meg árnyékolt vezetékkel bekötni a potit, vagy ideiglenesen rövid vezetékkel, hogy kiderüljön a hosszú vezeték-e a hiba. - Próbáld meg az IC tápját egy diódával táplálni a 12V-ról, és szűrőkondit tenni az IC tápjára. - Az is megeshet, hogy a tápodat zavarja az ütemes cibálás, amit a Led-ek PWM szabályozása okoz. Próbáld meg más tápról ideiglenesen, és esetleg változtatni a C1 kapacitását. - Előfordulhat, hogy C2 növelése is segít, ha a táp hat vissza az IC működésére. üdv!
Sziasztok!
Annó feltettem itta fórumra 3 led panelemet! hogy kiderítsük hogy is működik! Most hozzájuk szeretnék pwm-es fényerő szabályozót 555-el! Melyik kapcsolást javasoljátok, ami szépen vezérel és nem villogtat tehát elég magas a frekije? Úgy gondoltam hogy a ledek 14 voltját egy tranyón keresztül szaggatom meg az 555 jelével... Élőrre is köszönöm
Köszönöm a választ, mindet kipróbáltam, az eredmény változatlan.Trafós tápról is villog, a C2-t 0,1µF-re cseréltem.A D-S között próbáltam 100k-val, hátha...A gate direktben van az 555-re kötve, nincs soros ellenállás.Ez okozhat ilyet?Csatoltam egy képet, mit mutat a szkóp a gate-en. Van még valami ötleted?
Hello! Ez minden, csak nem négyszögjel. Leginkább 50Hz-es szinusz zavarral. Vagy lóg valami a levegőben, vagy váltóval táplálod? Próbáld meg az 555 kimenetét úgy mérni, hogy nincs a Fet-en a lámpa. üdv!
Igen,nem rossz,köszönöm.Amit építettem,nem "ugy" villog,hogy az alacsony freki zavaro lenne,hanem a kimenet pl. 6 volt,majd felugrik 10-re,aztán vissza,stb.Azaz mintha a kitöltési tényező véletlenszerűen változgatna,mint egy kontakthibás poti esetében.Ez fogott meg..
Na ez hogy nem jutott eszembe...megnézem,és jelentkezem az eredménnyel!
Úgy tűnik,hülyülök.A mérőzsinór szívatott. A gate-en szép,stabil négyszög .Leddel,és nélküle is. A képen látszik a kimenet, és a villogás oka is..
Ránézésre a táp változik. Négyszögjelet DC-ban mérünk, nem AC-ban! üdv!
|
Bejelentkezés
Hirdetés |










üdv! 








