Fórum témák
» Több friss téma |
Mielőtt kérdezel, a következő két dolgot ellenőrizd!
I. A helyes tápfeszültségek megléte.
II. A kimeneten van-e egyenfeszültség.
Élesztés.
Sziasztok!
Tudnátok ajánlani valami nagyon jó minőségű végfok IC-t, ami inkább analóg hangzás, pl. JLH-hez hasonló élményt nyújt? Nem kell nagy teljesítmény, és jelen esetben az ár sem dominál. Akár sztereó vagy monó kivitelben is jó. Köszönöm!
Sziasztok!
Lenne pár kérdésem erről a kapcsolásról. Mekkora biztosítékot kössek rá, mekkora teljesítményű ellenállásokat tegyek bele, és potit tegyek bele, ha igen milyet?
+-45V,és ezeket már láttam, de nagyon drága! Ennyit nem akarok kiadni érte. Nem lehene egy eloresitorol kkülön tapfeszrol üzemeltetni?
Van más mód persze ,de akkor pár dolgot át kell alakítanod.Igaz az még mindig olcsóbb lenne....
Hello!
LM3886T? 68W, +/- 40V maximum. Ehhez csak pár külső alkatrész kell. Vagy ha nagyobb teljesítményt szeretnél, akkor próbáld meg az LME49810 -et. Kettő/négy darlington kell még hozzá, teljesítménytől függően, meg néhány külső alkatrész. Az ic maximum +/- 100V -ról mehet.
Szia! 18V-ig nem praktikus vele foglalkozni, egy TDA2005 például egymaga ellátja ezt a feladatot.
Szia! A ±45V nem akadály. A mellékelt elvi rajz szerinti kapcsolással kiválthatod a műveleti erősítőt.
25v-on fog működni akkora a tápom amit rákötök.. szóval akkor mindegy hány wattos az ellenállás? de a biztosítékot azt érdemes lenne belekötni nemde?
Az R10, 11-ezt érdemes kicsit komolyabbra választani, mondjuk 1W-ra. Egy nem kívánt oszcilláció felfűtheti.
25V-os tápfeszültségnél 8 ohm-mal terhelve a legnagyobb üzemi áram 900mA a jelentős torzítás határán, 1A-es biztosíték megfelelőnek tűnik.
Köszönöm segítséged!!!
Van esetleg véleményed erről a kapcsolásról? Még nem építettem hídban TDA2030 -at...
Sziasztok!
Lenne egy olyan Kérdésem, hogy van egy Amplifier erősítőm és nem tudom még féligse tekerni a hangerőt, mert tekerek rajta egy KB 1-cm akkor már Üvölt az egész masina és recseg a hangszoró! bejelöltem a minimumot rajta és azt is, hogy mennyinél üvölt és a maximumig még élég sokat lehetne rajta tekerni! Szerintettek mit tudnék csinálni vele hogy több hangerőt adjak neki és ne száljanak el a hangfalak? A válaszokat előre is Köszönöm! Üdv: Csabi A hozzászólás módosítva: Márc 31, 2014
Szia! Én a helyedben a potenciométert cserélném le, mert az szokott ilyen jelenségeket produkálni ha a potenciométer szén pályája kopott vagy poros, mocskos. A legjobb megoldás teszel bele egy ugyan olyan értékű új potenciométert!.
Szia! Bizonyára van benne egy előerősítő ami pillanatnyilag szükségtelen. A belsejét fotózd le!
Csaba javaslata is ésszerű. A hozzászólás módosítva: Márc 31, 2014
Itt a belseje!
Elég nehéz kibogozni a jelkábel útját. Ha vonali szintű jeled van akár közvetlenül is mehetne a hangerő potira. A hátsó "LINE" bemenetet használod?
Igen azt használom egy ilyen átalakító kábellel!
Sziasztok.
Van egy 5.1-es hangfal szettem. Digitális hangerőszabályzós. A baj az vele hogy egy ideig rendesen működik, de kb 10 perc után elkezdi magátol szabályozni a hangerőt le-fel szabályozza. Na ez az amit nem értek vagyis gondolok egy dologra és az a programhiba, ujra kéne programozni? vagy mi lehet? Valaki tudna segíteni?
Próbáld meg, hogy a line bemenetet egyenesen a hangerőszabályzó potenciométerre kötöd, kihagyva az előerősítőt.
Ha magába az előerősítő erősítésébe kell beavatkozni, az kissé bonyolultabb, de megoldható.
Szia! Nézd meg a szabályzó tápját, kiszáradt szűrőkondenzátor is lehet.
Köszönöm a segítséget előre is délután meg is nézem és akkor írok , hogy mire jutottam...
Sziasztok,
Remélem jó helyen kérdezem. Olyan problémám lenne, hogy van egy JVC R-S55L erősítőm ami eddig ha nehezen is de bekapcsolt. Eddig bekapcsolás után a kijelző világított majd lehetett hallani egy kattanást és attól kezdve szólt a zene. Azt vettem észre, ha nem kapcsolom ki a Power gombot hanem csak kihúzom a tápdugót akkor nagyobb eséllyel tudtam visszakapcsolni. Viszont ha a power gombbal kapcsoltam ki akkor volt, hogy 15-20-szor is kapcsolgatni kellett mire újra feléledt. Csak sajna most már hiába húzigálom kapcsolgatom nem akar életre kelni a kijelzőn megjelennek a számok de nem jön a kattanás és nem szól ![]() Szétszedtem nézegettem a relét aminek kattannia kellene megtaláltam, méricskélve áram is van mindenhol mégse akarja az igazságot. Merre induljak el ? Mi lehet a gond ? Szerviz manualt itt találtam http://elektrotanya.com/jvc_r-s55l.pdf/download.html Köszi előre is a segítséget
A line in bemetenen a vezetékeket lekövettem!
a képez zöldel jelöltem ami a line in bemenetről megy az egyik panelra. Pirossal meg azt hogy a panelről, megy egy pótméterre amihez az van írva hogy MIXER és arról megy a Volume pótméterre. onnan meg csatlakozik a másik két panelhez mind a 2-db vezeték! Remélem Tudsz segíteni még ha nem akkor hanyagolom!
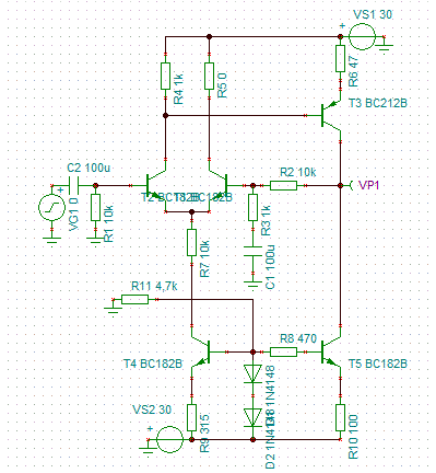
Próbáld meg ahogy a mellékelt képen van.
Lenne egy kérdésem megépítette már valaki ezt az erősitőt és ha igen akkor mi a véleményetek rolla?
Igen, volt már a topicban róla szó. Arra emlékszem, hogy instabil, kezelhetetlen konstrukció, és nem érdemes vele foglalkozni. A kollégának aki megépítette, meggyűlt vele a baja rendesen.
Ezt rossz hallani és valami más működő TIP142-7-el kapcsolást tudsz ajánlani?
A hozzászólás módosítva: Márc 31, 2014
Üdv!
Én meg építettem ezt a kapcsolást,de nem voltam tőle elájulva. Hogy 150w az tuti nincsen,esetleg 100w 4óhmon.
Szia! Szólni szól,de nem a legjobban,Kinek mi az igénye.
|
Bejelentkezés
Hirdetés |
























