Fórum témák
» Több friss téma |
Fórum » Inverteres hegesztőtrafó
Megmértem a kimenetet, az izzólámpás leterheléssel. Az 5 menetes főtrafónál 64,5-66,5 V között mértem feszültséget. Ezután visszatettem a 6 menetet és úgy mértem. Itt az izzólámpás terhelésnél 76 - 82 V-ot mértem (kétféle izzó, 100 és 150 W-ossal).
Az áram az 1-es fokozatnál (1,88 ohm) minimumon 47,7 V és 24,7 A, maximumon 55V és 28,5 A. 2-es fokozaton (0,98 ohm) minimumon 28 V és 30A, maximumon 49 V és 52 A. Hegesztést majd holnap próbálom ki. Egyelőre hagyom ezt összeszerelve és használom, ha kidurran akkor úgy jártam. Próbáltam az UCC-t is, de eddig nem jártam sikerrel. Odáig eljutottam, hogy leválasztva működött, amikor hálózatra tettem üresjárásban szintén működött, terhelésnél meg rögtön elszállt az UCC IC. Mondjuk söntnek fémréteg ellenállás van és nem smd, de volt ilyen info is, hogy az is jó. Majd még kísérletezek vele.
Kipróbáltam hegesztésre. Egyelőre jól működik, az áram kihajlás is jónak néz ki (már amennyire mérni tudtam). Az áram beállításon kell változtatnom, mert - "túl jó" - a potmétert felosztottam 8 részre, de már a 3-ik állásban 130 A volt a hegesztő áram.
A minimumnál 36 A-el hegesztett és 46 A volt leragadásnál, az 1-es állásban 46 A volt a hegesztő és 52 A a leragadás, a 2-es állásnál 63 A és 82 és a 3-asnál 130 A hegesztett. Ekkor elszálltak a diódákat áthidaló 10 ohmos ellenállások és a 15 A-es üvegbizti, de semmi más nem hibásodott meg. Az ellenállásnak 2 W-os volt előírva, nagyon melegedett, most 5 W-ost tettem bele (az is elég rendesen melegszik, a kapcsolás néhány hozzászólással előbb van). A varrat szép, ívet fogni könnyű.
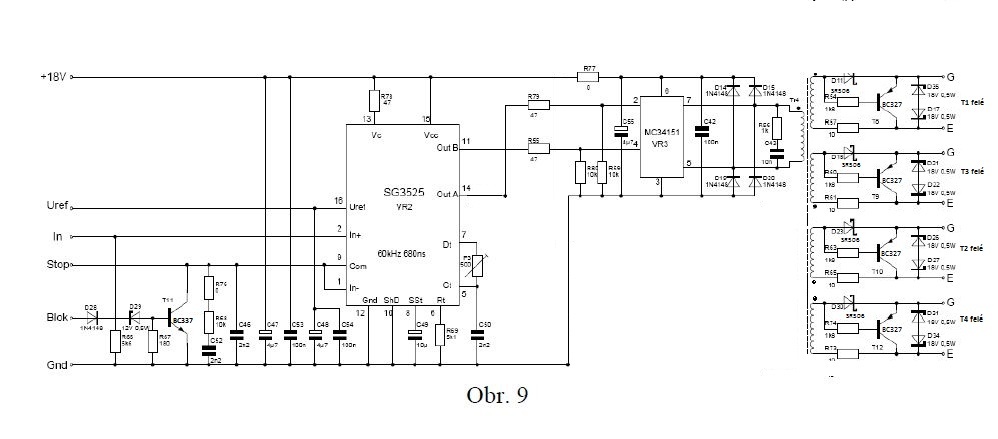
A C10 6x1µF soros kondenzátor is benne van a gépben?
Igen, ott csücsülnek egymás mellett. A nagyfeszrészen csak minimálisat változtattam:
2 db 680 µF helyett 3 db 390 µF van (ilyenem volt itthon) Az IGBT-k HGTG30N60A4 + külön dióda A relémeghajtó körben az eredeti KC639 helyett BC639, és emiatt (vszinűleg) az R17 620 ohm (eredetileg 330, de nem volt fix a behúzás).
Mennyire számít így ez rezonáns tápnak?
Üdv mindenkinek!
Az lenne a kérdésem, hogy sikerült szereznem 0,55mm vastag 25mm széles réz szalagot, főtrafó primernek és szekundernek használható -e, mivel érdemes szigetelni, és kb mennyi A/mm2-el lehet terhelni? A válaszokat előre is köszönöm! A hozzászólás módosítva: Márc 28, 2014
Szerintem semennyire. A cseh szöveg szerint (amit a guglival fordítottam le, nagyjából követhető):
"Fontos része egy kondenzátor C10. Ez áll hat kapcsolt kondenzátorokat párhuzamosan. Számát és méretét túlméretezett kapacitás azért előnyös, mert a kondenzátorok nem használják kifejezetten ehhez az alkalmazáshoz. Fontossága abban rejlik, hogy a határozatlan idejű feltételek során fordulhat elő ellenőrzési és okozhat transzformátor mag telítettség. Így csak fel a kondenzátor és a transzformátor csak halad váltakozó áram. " Idézet: „Így csak fel a kondenzátor és a transzformátor csak halad váltakozó áram.” Elektromos csellentyűcske ... Kell az a kondenzátor, "különben nem jön a villany se át, se hosszu, se tyű!" A hozzászólás módosítva: Márc 28, 2014
Szia!
Primernek?? Oda túl erős,bár nem tudhatom,mekkora teljesítményű trafóra gondoltál.Szekunderhez nagyon is jó,olyan 130A-ig,szakaszosan,rövid időre még több is lehet.Keresztmetszet 13,75mm2,szakaszos üzemben lehet 8-10A/mm2,a többi számolás a tiéd.
Szia Gábor!
Köszi a segítséget! Akkor ha duplán tekerem szekundernek, vígan bír 200A-t.
Próbáltam kísérletezni áramváltóval. A ferritgyűrűre készült áramváltó nem működik 50 Hz frekvencián? Készítettem 2 gyűrűt is, és 24 V-ról hajtottam meg terheléssel. A terhelés 11 A volt, a 100:1-es váltó terhelő ellenállás nélkül árammérővel tökéletesen mutatta a 110 mA áramot, de ahogy rátettem a 100 ohmos lezáró ellenállást, csak 450 mV feszültséget ad ki, ha áramot mértem az ellenálláson keresztül az eredeti 110 mA helyett néhány mA lett csak.
Kétfajta gyűrűvel is próbáltam, de mindegyik ugyanúgy működött.
50hz-re vasmagos áramváltó kell. Sekunder menetszám a transzformátor képlet alapján.
Azt tudom, nem is oda akartam készíteni, csak azt gondoltam, hogy egyszerűbben ki tudom próbálni mint 60 kHz frekvencián. Össze akartam hasonlítani a söntön képzett jelet áramváltóval.
Az érdekes, hogy leterhelés nélkül teljesen jól mutatta amit kell.
Nincs ebben semmi szokatlan. A mérőváltó jelét az alkalmazott elektronikához kell illeszteni, ezt a funkciót látja el az ellenállásokból felépített feszültségosztó áramkör. Inverterek és egyéb DC jellel dolgozó áramkörök esetében még a diódák nemlineáris viselkedését is kompenzálni kell. Az 50Hz-ről működő áramváltók jelét is lehet kondicionálni, ezt az alkalmazott jelfeldolgozó áramkör fogadóképessége határozza meg. A lényeg,hogy a jelváltozás a mérőáramkör bemenetén hűen kövesse a primer oldalon bekövetkező áramváltozást. A transzformátoros áramváltók működése frekvenciától független, az elv ugyan az 50Hz-en és100kHz-en is, csak a felhasznált anyagnak kell megfelelni az adott alkalmazáshoz. Mindkét esetben a legfontosabb ismérv a linearitás és a lehető legkisebb hiszterézis. Mint ahogy GPeti írta, 50Hz-en lemezelt vasmag kell, abból is jobb minőségű a precíz jelátvitel miatt. Ami még fontos, a mérőváltó terhelését úgy kell méretezni, hogy a jel linearitását ne torzítsa.
Sziasztok! Lassan készül az új MACI project
Csatolok egy-két képet.
A szekunder egyenirányítás fóliázatát én akkorára hagytam volna, amekkorára csak lehet. Nem az a fontos hogy szép legyen, hanem az,hogy minél nagyobb legyen a felülete, azaz a rézfelület keresztmetszete. De ez vonatkozik minden nagyáramú részre, így a primer oldalra is. A primer és a szekunder kört viszont akár nyák réseléssel is el kellene választani hogy a szennyeződéssel együtt járó kúszóút növekedés ne okozzon problémát. Egyébként szép,igényes tervezést csináltál.
Szia! A nagy áramú részeknél igyekeztem 10mm kúszóutat kialakítani. Mikor kész lesz, majd lakkozom az egészet. Az egész panel ónozásra kerül merítéssel, és a nagy áramú részekre szereztem 5x1,5mm rézszalagot (önindító bontások
) ez még rákerül a nyákra. Ezért nem csináltam szélesebbre a vezetékeit. A primer oldalon meg remélem elég lesz az ónozás. A szekunder tekercset is hasonlóból akarom csinálni. A primert meg zománchuzal sodratból. Szigetelését zsugorcsővel. Elválasztásukat vászon szigetelő szalag és prespán papír. A főtrafót EE71-as magra szeretném tekerni anyaga 3F3 6,8ccm (Al 10uH) remélem megteszi. Egyébként köszönöm a pozitív visszajelzést, főleg mivel te már túl vagy egypár gépen. A beépítésről is majd teszek közzé képeket, de az még függ a családi kassza teherbírásától .Üdv.: Zoli
Napelem modulok összeforrasztására használt ónozott szalaggal is meg lehet erősíteni a nagy áramú fóliákat.
Véglegesítettem a cseh teljes hidast. Üresjárási feszültség 76 V, a főtrafó 63*38*25-ös gyűrű 25/6 menettel.
Műterhelésen: 1,9 ohmon a szabályzó minimum állásában 38,5 V és 18,7 A, maximumon 54,4 V és 26 A 0,9 ohmon minimumnál 23,7 V és 22 A, a maximum 48,5 V és 47 A. Hegesztésnél a hegesztő áram kb. 25 A-nél indul és 130 A körül van a vége (már amennyire pontosan tudtam mérni). A nagyobb áramoknál símán tudtam 3,25-ös pálcával hegeszteni. Az áram kihajlás is megfelelőnek néz ki 27 A hegesztés és 32 A leragadás, a többi állásnál nem tudtam mérni. Egy pontosabb mérőt még majd összehozok. Ha valakit érdekel, a nyákterveket fel tudom rakni. András
Nyákterv az mindig jól jön. kinek tanulságképpen kinek építési alapként.
Itt a végleges kapcsolási rajz és a nyáktervek.
Sziasztok!
Beépítettem az új feteket, de sajnos további hiba lehet, mert a kimeneten nincs több, mint 8V. A főtrafó egy planar trafó, amely jellegzetes cirippelő hangot ad. Felteszek egy kis videót a bekapcsolásról és az azt követő hangról. Ahhoz szeretnék segítséget, hogy merre induljak el a javításnál? Mit érdemes nézni és mérni? Minden tanácsot szívesen veszek!
Igaz hogy nem ide tartozik a dolog,de nem tudom hogy hol keressem(itt sok szaki van,talán valaki tudna segiteni)
Van egy olyan gondom,hogy Lóska Péter Tirisztor mérések könyvet keresek,de pdf vgay djvu formátumban. Sajnos nem Magyarország területén élek,és igy nem tudom megvásárolni(hiába találtam a netten különféle antikváriumokban fillérekért,pár száz forintért). Esetleg valaki tudna segiteni?
Nem kizárt,hogy nekem megvan,de nem merem biztosan állítani. Valahol DVD-n van legalább 150-160 db szakkönyv, DJVU formában. Ha megtalálom a DVD-t, elküldöm a kért fájlt.
Nagyon szépen megköszönném.
Nekem is van vagy két dvd-nyi anyagom,különféle könyvekből,de sajna ez nincs meg.
Alakulgat.
Minden egy panelen, kíváncsi leszek a végeredményre. Remélem látunk majd képeket a kész gépről is. Különben jól néz ki.
Érdekes sorrend,hogy fúrás előtt ültetsz.
|
Bejelentkezés
Hirdetés |






Csatolok egy-két képet. 









