Fórum témák
» Több friss téma |
Fórum » Akkumulátor töltő
Ezt is nagyon köszönöm. Te nagyon értesz az elektronikához
. Üdv.
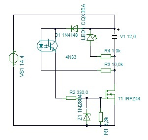
A profi akku töltők kivételével az akku fordított polaritással csatlakoztatása elleni védelem általában nincs megoldva vagy izzó esetleg biztosíték véd a komolyabb károk ellen.
Ezek a védelmek általában egyszer használatosak, pótlásuk bosszúságot okoz. Olyan megoldást szerettem volna amely nem tartalmaz mechanikus alkatrészt, továbbá utólag hozzá építhető a legtöbb kész, egyszerű akku töltőhöz. A rajz elméletben tesztelt, a gyakorlati tesztek hamarosan. A növekményes fet típusa irl3803, a zener feszültsége 12V. A jobbító célú hozászólásokat várom! A hozzászólás módosítva: Márc 29, 2014
Sziasztok!
Kaptam egy akkumlátor töltőt (12V), mert a gazdája megunta, hogy hetente viszi vissza cseréltetni benne a dioda hídat! Állandóan szénné ég! Nem mai darab már, de anno működött rendesen, amíg bele nem nyúltak a "szervízbe"! Mi lehet a gond, hogy állandóan kiég? Amit így hírtelen még észre vettem, hogy a védőföld nincs bekötve sehová, hozzá kötegelték a fázishoz (!) Régi betekerős kerámia (hálózati) biztosíték van benne. Trafóról nem sokat tudok, semmi érték nincs rajta, szintén gyári (kisipari). Sőt! A dióda hídról, csak ennyi olvasható le sajnos: KBPC 3510 Mi alapján, hogyan kellene elindulnom, kezdenem a hibakeresést? Köszi! A hozzászólás módosítva: Márc 29, 2014
Hello! Igazából az optocsatoló szükségtelen. Ugyan ezt az eredményt kapod, egy PNP tranyóval, ha bázis-emitterét a Led-re, kollektorát az R2-re kötöd. üdv!
A diódahíd 35 V 10 A vagy nagyobb paraméterekkel rendelkező más tipussal kiváltható.
Mérhető-e 14 v körüli üresjárati feszültség a kimeneten ?
Hello! Két lehetőség van. Vagy az áramot nem korlátozza semmi a belsőellenállásokon kívül és így túl nagy is lehet a töltőáram. Vagy fordítva teszik rá az aksit a töltőre. Tegyél biztosítékot vagy kis-automatát a kimenti oldalra. üdv!
Köszönöm az ötletet, ki fogom próbálni.
Köszönöm a tanácsokat, holnap mérek, kipróbálom!
Az még esetleg nem lehet, hogy túl pici a dioda híd hűtése? kb 10x10 cm 2mm-es alu lapra volt csak rácsavarozva!!!
Esetleg kérdezd meg az ismerősödet, hogy indításkor is rajta hagyja-e a töltőt az aksin. Hozzám is hordtak egy töltőt javítani, mert ott is tönkrement a dióda híd, nem győztem cserélgetni. Pedig volt a kimeneti oldalon bizti, csak mindig meg volt patkolva. Mire a tulaj kinyögte, hogy bizony ő rajta szokta hagyni mikor indítózik.
Sziasztok!
Autószerelőé volt a töltő, sosem tette rá fordítva, hagyta rajta indításkor. Valamiért állandóan a dioda híd égett le! (Rossz méretezés?) Sajnos nem mérhető 14V , még a trafó 2 kimenő vezetékén sem! A trafó látszólag hibátlan, sem égés nyom, sem sérült szál, sem égett szag... nem utal hibára! Képeken látható, hogy biztósítékkal védve van, 20A/500V . Szét fogom teljesen szedni, mindent újra forrasztok, vezetékelek, ez alap! Esetleg valami tipp, ötlet, hogy merre keressem a hibát? Köszi
Esetleg a trafó primer oldala szakadt. Mérd meg van e a primer oldalon ellenállás.
Miért lenne azt céleszű, ha újra vezetékezel egy hibás készüléket? Először meg kell találni a hibát, azt javítani, és esetleg ez után lehet helye kozmetikázásnak.
Mindenképpen a trafót kell először mérni, majd utána a sorba minden egyebet.
Ekkora méretű trafóhoz kevés a 10 A-es diódahíd. Primer oldali biztosítéknak 2-4 A-es kellene legfeljebb. 20 A esetleg a szekunderre, de inkább 10-es. Nem látni semmilyen áramszabályzási lehetőséget. A gyártója egykor talán égőt tekert a biztosíték helyére. Úgy még használható lenne.
Üdv!
A primer lehet több leágazásos, mert elég sok vezeték látszik a kapcsolón, biztosan többfokozatú.
Sziasztok!
Köszönöm az eddigieket! Idézet: „Esetleg a trafó primer oldala szakadt. Mérd meg van e a primer oldalon ellenállás.” Meg mértem .003 Ohm. Idézet: „Miért lenne azt céleszű, ha újra vezetékezel egy hibás készüléket? Először meg kell találni a hibát, azt javítani, és esetleg ez után lehet helye kozmetikázásnak.” Igaz! Viszont sokszor jártam már úgy, hogy apró, bagatel (test, kontakt...) hiba okozta a bajt! Idézet: „Üdv! A primer lehet több leágazásos, mert elég sok vezeték látszik a kapcsolón, biztosan többfokozatú.” Igen, bocs ez lemaradt! 3 állású kapcsoló, 14-16-17 V cimkékkel, a sorkapocs felett! Idézet: „Ekkora méretű trafóhoz kevés a 10 A-es diódahíd. Primer oldali biztosítéknak 2-4 A-es kellene legfeljebb. 20 A esetleg a szekunderre, de inkább 10-es. Nem látni semmilyen áramszabályzási lehetőséget. A gyártója egykor talán égőt tekert a biztosíték helyére. Úgy még használható lenne.” Feltett szándékom, hogy megcsinálom, de ha lehet izzó nélkül! ![]() Ami biztos, hogy bekapcsoláskor a trafó egy pillanatra zúg, búg!
A kimeneten 14-16 V közötti feszültséget kell mérned, ha nincs és a diódahíd melegszik üres
járásban akkor a szekunder körben zárlat van.
Köszi!
Közben annyit sikerült biztosra kiderítenem, hogy 250VA 15A a trafó! Veszek 10A nagyobb diódahídat, megpróbálom... Vennék biztosítékokat is. Esetleg valami ötlet, konkrét, bevált típusra? Illetve az áram korlátozást, szabályzást, hogy, mivel tudnám a legegyszerűbben megoldani? Köszi. A hozzászólás módosítva: Márc 31, 2014
Így már valamivel többet tudunk.
![]() Biztosítékot már írtam, 2-4 A primer, ~10A a szekunder oldalon. Ezek nem képesek megvédeni a diódahidat, csak a trafót a leégéstől. !!! Idézet: „áram korlátozást, szabályzást, hogy, mivel tudnám a legegyszerűbben megoldani?” Az áramnak megfelelő égővel a biztosíték aljzatban. ![]() Mérés nélkül semmit nem tudsz arról, mekkora árammal tölt a töltő. Ekkora trafónál rossz esetben, pl. túlmerült, nagy kapacitású vagy cellazárlatos akku, akár 30-40 A is lehet. Legalább egy LED soros visszajelzőt készíts hozzá! Töltést meg mindig a legkisebb fokozaton kezdeni! !!!
Jobb megoldás szekunder menetszám voltonkénti növelése 14 V felett, rosszabb izzólámpás
áramkorlát 12V 55/60 W autó izzó egy vagy mindkét izzószál soros vagy párhuzamos kapcsolása.
A megcsapolások váltogatása nem jelent se áramkorlátot, se védelmet. A szekunder oldali égőnél sokkal jobb a primer oldali. Bár veszteséges korlátozás, de biztosabb védelmet és kisebb veszteséget jelent.
Egyelőre nem kaptam dióda hidat, sem amivel helyettesíteni tudnám! Biztosíték: értem, én magára a foglalatra, beépíthetőségre... gondoltam. Mérést megoldom, van benne Amper mérő
Idézet: „én magára a foglalatra, beépíthetőségre... gondoltam.” Én viszont nem értem. ![]() Ott a biztosíték foglalat, csak betétet kell cserélni benne. A javasolt égős korlátozásnál fogsz egy biztosítékfejet, kiveszed a menetes részt, levágod a tetejét és azzal a menetes csődarabbal együtt beletekersz egy 40-60-75 vagy éppen 100 W-os égőt előtétellenállásnak. Azért ilyen bonyolult, mert az égő menete vékonyabb. De kicserélheted a biztifoglalatot égőfoglalatra. Szekunder oldalra meg lehet cső üvegbiztosíték vagy késes autós biztosíték. Ahhoz is lehet különféle foglalatokat kapni. A műszerrel megint csak mérni tudsz, de védelmet nem biztosít. Legfeljebb azt is eldurrantod. ![]() Diódának megfelel a régi BYX42 sorozatból 4 db. De sorolhatnék itt még néhányszáz megfelelő típust. A hozzászólás módosítva: Ápr 1, 2014
Proli007 "impulzus-töltője", a kezdeti próbák után elindult a dobozolás irányába. Ez általában problémás stáció az építés során. Most egy "fémes" megoldást próbálok sikerre vinni, ahol csak darabolás és fúrás árán próbáltam kellően stabil megoldást találni.
Az elemek csavarozgatása közben, gyermekkorom becses játéka a "fémépítő" jutott eszembe. Most is remekül szórakoztam munka közben. Látok abban fantáziát, hogy néhány szögalumínium és csavarok segítségével is praktikus konstrukciót tudjak létre hozni. Proli007! Talán már nem is emlékszel, de most fog szerepet kapni a sarkokon lévő speciális profil, amit tőled kaptam.
Hello! Nyert! Nem emlékszem.. De ne írd, hogy "impulzus töltő", mert bele fognak kötni. Ez egy mezei tirisztoros töltő.. üdv!
Az idéző jellel akartam tompítani a jelző súlyát. Nem értek hozzá, de az impulzus fogalma sok mindent megenged. A fázishasítás miatt, mégha nem is ideális négyszögjelünk van, mégis csak határozott impulzusok bökdösik az akkumulátort, ami számára egy kedvező helyzet.
Remélem elnézik majd nekem a "hibás" szakkifejést. A sarokprofilokat doboz formájában kaptam, aminek az alumínium részeit már elhasználtam, de a profilok most nagyon jól illenek a koncepcióba.
Úgy tűnik minden rendben, működik a töltő! Köszönöm újra a segítséget! A gond az előtét ellenállásnak szánt izzóval lesz, hely hiány miatt! sajna 230V izzó sehogyan sem fog beférni
Nem tudom miről van szó pontosan, de általában soros áramkorlátnak szokás izzót használni. Ha itt is erről van szó, akkor azt a szekunder oldalra kell tenni, és kimondottan nem jó 230-as izzó. 12V 20-40W általában a szokásos, attól függően milyen a szekunder feszültség és milyen áramot akarsz megcélozni.
Valamit "nem teljesen jól" tudsz, de ha megindokolod, elfogadom.
Hogyan korlátozol 10-15 A töltőáramot 12 V 40 W-os égővel?
Nem értek hozzá, de elmondom amit gondolok.
10-15A-t sehogy. Ismét mondom, nem tudom milyen töltőről van szó. Általában egy autóakkumulátor 40-50 Ah nagyságrendű. Ezek töltését célszerű nem túl gyorsan elvégezni, azaz valahol 2-5 A körüli töltőáram lehet ideális választás. Ha mondjuk az általam javasolt tartományt közepét megvizsgáljuk, akkor 30/12=2,5A körül fog alakulni. Ez persze erős saccolás, mert alapvetően fontos paraméter az aksi pillanatnyi kapocsfeszültsége, és a töltő feszültségének nagysága. Természetesen lehet nagyobb áramokkal is tölteni, csak akkor vagy nagyobb teljesítményű izzó kell, vagy kisebbekből többet párhuzamosan kell kötni. A tényleges trafóparaméterek alapján mindenképpen célszerű a soros szekunder izzó terhelhetőségét "hangolni". Azért gondoljuk át a primer köri izzót is. Mondjuk induljunk ki abból, hogy a szekunder feszültség 16V és az általad említett 15A. Ekkor 240W a hasznos teljesítmény. Jó eséllyel a trafó is erre van méretezve, ezért előtét izzó nélkül közel 1A lenne a primer áram. Ha ide sorba raknál egy 60W-os izzót, akkor az ellenállások arányában oszlana meg a feszültség, tehát több jutna az izzóra, és alig valami a trafóra. Szinte biztos, hogy a szekunder feszültség is olyan erősen lecsökkenne, hogy már egyáltalán nem jönne létre töltőáram. A soros primer izzót a készülék kipróbálására és esetleges hibák feltárására tudom csak elképzelni, üzemszerű működtetéshez semmiképpen. |
Bejelentkezés
Hirdetés |




. Üdv. 


















