Fórum témák
» Több friss téma |
Mielőtt kérdezel, a következő két dolgot ellenőrizd!
I. A helyes tápfeszültségek megléte.
II. A kimeneten van-e egyenfeszültség.
Élesztés.
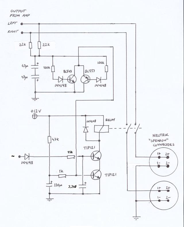
Külön egyenirányísd és puffereld a védelem tápját, és ne rakj nagy puffer kondit rá. Próbálgasd melyik értékkel ejt el a relé minél hamarabb.Van külön védelem topicot is olvasgasd!
Vagy módosítsd az áramkört.
A trafód sec. egyik váltó ágát kösd a~ pontra.
Szia! Troid trafót biztos nem veszek, mert arra sajna nincs keretem. többet érne mint az egész erősítő együtt
Akkor marad csak az akksi. majd gyakrabban töltöm legfeljebb Ahogy nézem a sima trafók jóval olcsóbbak, ha veszek biztos csak azt. Mi különbség van egyébként a kettő közt az árukon kívül? kössz a linkeket: Uliközben nézelődtem. sima trafóból nem nagyon találok ilyen 100 VA körülit sem. Ez lehetséges vagy csak béna vagyok? ![]() Uli
A toroid trafónak kisebb a szórt mágneses tere.
oké megprobálkozok ezzel a modositással.
viszont még egy kérdés ezzel kapcsolatban, már orák ota probálok rájönni mit szurtam el, mert most összeraktam az erösitöt és nagy az alapzaja, Brumm-ra gondolok. probáltam már másik torroid traforol meghajtani azzal is ugyan ez a jelenség ugyhogy gondolom nem abban van a hiba, nagyobb puffert is raktam rá +10000 µF al megnöveltem a tápkondikat és ugyanaz még mindig, csillagpontosan alakitottam ki a GND-ket is. probáltam már azt is hogy a hálozati földet is felkötöttem a fémdobozra ugy is hogy a föpuferröl vettem le a testet a házra de változatlan. nincs véletlen tipped erre hogy mi okozhatja ezt ? esetleg nincs valami gyári táprajz tda7294 hez ? THX
Azt ajánlom olvasd el +nézd meg a KD Mester által leirt B5-höz tartozó huzalozási vázlatrajzot.
Az minden erősítőre érvényes. Onnan meríthetsz ötleteket.
az azt jelenti, hogy a trafó körül kisebb a mágneses tér?
amugy erősítő építés kicsit elnapolva. Ma voltam megnézni van-e, mennyibe kerül az IC. HQ-nál 900 Ft körül volt, gondoltam itt sem lesz drágább 1,2-1,300 Ft nál. Tévedtem. az IC 2000 Ft ![]() arra még gyúrnom kell de elkezdhetem megterveznia nyákot ![]() üdv: Uli
Üdv
A B5-ös erősítőbe a 220uf ás a 100uf kondinak hány V kell lennie minimum?
Igen. Ez a mágnese tér kellemetlen tud lenni erősítőknél!
Idézet: „A toroid transzformátorok előnyei a hagyományos vasmaggal rendelkező transzformátorokhoz képest: * kb. 30%-al kisebb súly * jobb hatásfok * kisebb szórt mágneses tér, ami műszerekben, erősítőkben döntő lehet * jobb hűlés” Rákerestem!
Helló szeretnék építeni egy tranyós erősítőt kb. 50-60 W teljesítményűt és ehhez keresnék kapcsolási és nyákrajzot. A B5 nem kell
Ott a B7 vagy az ST151
Sziasztok!
Kellene egy kis segítség, van egy erősítőm, eredetileg egy lemezjátszó volt, a márkája: COMBO 823 De Luxe, pár éve leszedtem róla a mechanikus részeket, tettem rá egy kapcsolót és azóta a számítógéphez használom erősítőként, szépen szól, a teljesítményével is megvagyok elégedve. Felszeretném egy kicsit javítani, vettem hozzá RCA csatlakozókat a bemenethez, meg most csinálok hozzá egy lágyindítót. Az lenne a kérdésem, hogy miket érdemes kicserélni újjabbra; gondolok itt kondi, ellenállás... Meg az egyik IC-nek (két A210K1 van benne) letört a bordája, ráraktam egy számítógép bordát,de szeretném, ha normálisan nézne ki, olvastam egy másik fórumban, hogy ezeket az IC-ket lehet helyettesíteni TBA810AS -el, érdemes e kicserélni, nem fog ez rontani a teljesítményen, a lábkiosztás ugyanaz? Ja, és még vettem két analóg VU métert, azokat is szeretném beleépíteni, tudnátok valami jó kapcsolást hozzá? ELőre is köszönöm a válaszokat!
Ez egy keletnémet Ziphone combo. 2X5W -os 10% THD torzítással.
15w-os trafóhoz minek a lágyindító? Igen helyettesíthető a két IC, ezen már nem ront semmi. VU métert meg mindjárt nézek hozzá.
na elolvastam a vázlatrajzot, ennek megfelelöen megcsináltam és jo lett az erölködö.
köszi a tippet.
Üdv!
Volna pár kérdésem ezzel az analóg VU meter -rel kapcsolatban: 100uA -es műszer helyett használhatok mondjuk 2mA? a másik, hogy aki adta ezt a műszert, az mondta, hogy kell hozzá vmilyen sönt ellenállás vagy micsoda. Az mire jó vagy miért kell?
hy
Esetleg ha valakit érdekel.Nem a legszebb de szól és nem recseg. ![]() Eléggé sok bulit végigszólt már.Ebbe a dobozba megy majd a B5-ös is. Csak 1 kcsit jobban elrendezve a vezetékek.
Szia!
Jó hozzá. A műszer alapérzékenységénél nagyobb áram mérésére használják a műszerrel párhuzamba kötött söntellenállást.(Rs=(Iműszer/(Imérendő-Iműszer))XRműszer belső ellenállása Viszont itt effektíve feszültséget mérsz, tehát soros ellenállással csökkented a műszerre jutó feszültséget (22K trimmer)Re=(I/Im)x(U-Rb) A párhuzamosan kapcsolt kondival (1-10uF) a visszatérési időt választhatod neked tetszően.
Tedd fel újra, de képet, ne zippeld be!
Üdv
ok
sorry
Sziasztok!
Egy technikai kérdésem lenne a B5 építőkhöz, és leginkább azokhoz akiknek már szól: Összeraktam a végfokot, de még nem érkeztek meg a MJL21193/4 tranyók, és gondoltam így is kipróbálom. Nem volt más itthon ami hasonló teljesítményt tud, csak BD250c és 2N3773 ezzel a kettővel próbáltam feléleszteni. Első körben a két tranyót véletlenül felcseréltem a tünet annyi volt, hogy a két 22ohmos ellenállás amivel indítottam iszonyatosan melegedett, és nagyon hakan ugyan de szólt a végfok. Gyorsan megcseréltem őket..így már úgy tűnt hogy minden rendben van, az ellenállások sem melgedtek, szólt is, a leírtaknak megfelelően majdnem mindent be is tudtam állítani...A nyugalmi áramot legkisebb az előírt duplájára tudtam csak belőni, de a kimeneti DC-t rendesen tudtam minimalizálni. A probléma viszont az, hogy abszolút kásás hangja van alacsony hangerőn meg még torzít is rendesen. Kb fél állásban a potival kielégítő lenne a hangja, de há nem akarok én folyamatosan diszkozni. Gondoltam mivel nem melgszenek az ellenállások így minden rendben lehet, és kivettem őket. Itt következett a másik probléma, hogy amikor kissé feltekertem a hangerő potit, egyszer a negatív ágban ment el a bizti kapálni (2A lassú és 8ohmos hangszórón tesztelve) aztán csere után meg a pozitív ágban. Színusz jellel nézve a végfokot terhelés nélkül (mert nincs) teljesen szép volt a kimenő jel. Talán az lehet a probléma, hogy nicns összeválogatva a két végtranyó, és hogy ennyire össze-visszák? Mert ha nem ez akkor fogalmam sincs mi lehet a baj? Szerintetek? üdv.: Zoli
hy
Ez lehez buta kérdés de a B5-ös erősítőhoz sztereóba kell 2×10000uf kondi a táphoz, vagy csak monóba?
2*10 000µF = mono
2 X 2*10 000µF = 2 X mono(sztereo)
Szia!
hát..úgy nem nagyon értem a kérdést, de leírom amire gondolok, hogy te gondolsz. 2X...µF azért kell mert szimmetrikus tápja van a B5-nek. Tehát van plusz minusz és test pontja. plusz és test közé kell egy kondi (szűrni) és ugyanez a test pont és a negatív közé is kell egy másik kondi (szintén szűrni). Ezeket természetesen az egyenirányítás után kell beépíteni ha a trafó felől nézzük a kapcsolást. Így alakul ki a szimmetrikus tápegység. Ha dual mono-ra akarod megépíteni akkor kétszer kell ezt a rendszert venned. Ha egy síma sztereo változatról van szó, akkor elég lehet! egy szimmetrikus tápegység is bele. Ez megint egy szubjektív dolog arról szól kinek mi az igénye. Pl.: valakinek elég lehet egy B5-be szimmetrikus tápegységbe 2X1000µF kondi is, de szerintem rendesen köhögne tőle az a szegény végfok. Van aki meg mindkét oldalnak külön szimmetrikus tápegységet épít, mert neki az a szimpatikus, és úgy gondolja, hogy az úgy lesz jó. Szóval ha valami hasonló volt a kérdésed, akkor a válaszom elég lehet kétszer 10.000µF puffer kondi neked a B5-höz...de lehet hogy nem. üdv.: Zoli
hy
Bocsi hogy megnehezítettem a válaszadásodat. Én ebből az erősítőből 2×100W akarok kiszedni. Szoval nekem elég lessz a 2×10000uf vagy 2×2 10000uf kondi kell? Remélem így azért érthető. üdv
Hmmm ... erdekes problema. Ha elso korben felcserelted a vegtranyokat akkor sztem azok bekapcsolaskor ki sem nyitottak tehat lehet hogy a 2 darlington "vitte a hatan az egesz végét" az erositonek, azaz azokon folyhatott vmi szep nagy aram. Ezt abbol sejtem, hogy a 22ohmos ellenallasok (amik gondolom a biztik helyen voltak) erosen melegedtek. De akkor ezek a darlingtonok is melegedtek ... vagy nem? Nem "tapogattad" oket elso bekapcsolaskor? Persze lehet h. nagyot tevedek, de igy tavolrol nehez az erosito orvoslas
Szoval talan a darlingtonokkal toertenhetett vmi. Probald meg kicserelni oket. Egyebkent az nem lenne nagyon veszes, hogy nem egyforma a 2 vegtranyo, attol meg mukodni kellene a cuccnak ... talan. Ilyen 3-as darlington elrendezesu kompozitot en meg soha nem csinaltam, nekem is ez az elso, de ez okozhat meglepeteseket. Hat talan majd KD mester felvilagosit minket ha egyszer erre teved, mert nekem is van mit tanulnom tole |
Bejelentkezés
Hirdetés |





Akkor marad csak az akksi. majd gyakrabban töltöm legfeljebb 













