Fórum témák
» Több friss téma |
Fórum » Akkumulátor töltő
Azzal kezdődött a dolog, hogy a töltő több 10 A-es hidat ellőtt. De ezt hagyjuk.
Előtét égő.: Ha szekunder oldalon van, minden szükséges teljesítménynek át kell mennie a trafón. +veszteségek. Ha primer oldalon van, a trafó minden veszteségét csökkenti. Kisebb vasveszteség. Az áramok értéke marad, de kevesebb lesz primer oldalon a meddő. Nagy áramokra valóban nehezebb égőt találni, de arra is van megoldás. Bőven lehet találni ebben a témában.
Sziasztok! A következő problémámra szeretnék tőletek segítséget kérni. Van 3 db 12V os akkumulátorom. (elektromos kerékpáré) ezek közül kettő 12V 14ah RITAR 12140 es, és egy 12V 10ah es 6-DZM-10 es típusú akkumulátor. Rendelkezem egy 36V os töltővel hozzá. Namost ugyebár ha így akarom tölteni csak sorba kötve megy a dolog. De viszont itt a baj, hogy a 10 ah-s akkumulátor eléggé pezseg, és 15.6 v ot mérek rajta töltés közben, míg a két 14 ah-son 13V ot. Hogyan tudnám ezt a három akkumulátort így tölteni? /hogy a 10 amperórás ne pezsegjen ennyire./
A 10 Ah-s cseréld ki ugyanakkorára, mint a többi!
Ha most nem teszed, akkor néhány nap, hét múlva mindenképpen ki kell, mert tönkremegy. ![]() Amikor kimerül, a másik kettő megfordítja benne a polaritást.
Sziasztok!
Egy AEBC60 töltöben egymás után lesz zárlatos a diódahíd. Most harmadszor, csak pár töltést bírnak ki. KBPC5010 híd van benne nagy bordára szerelve plusz 2db 8cm ventilátor hűti, a kimenetre még egy 50A automata biztosítékot is tettem.
Mi lenne, ha megpróbálnád kideríteni csere előtt, miért is ment tökre a diódahíd? Először is, mekkora akkut töltesz?
Ebből a kategóriából a legkisebb feszültségű is megtenné, ha nagyon a határon mozogsz, inkább tegyél bele kettőt párhuzamosan! Vagy legalább a 35 A 420 V-osból. KBPC3506. 1000 V-os diódahíd 12 V-ra kissé túlzás. A hozzászólás módosítva: Ápr 13, 2014
70Ah akku volt most vele töltve, 35A-os híd is volt már benne az is zárlatos lett. A mostani 50A tud ezéri is nem értem hogy mitől mennek tönkre. A kimeneten az olvadó biztosíték sose megy tönkre csak a primer oldalon lévő ég el.
70 Ah akkuhoz 7A, azaz 10 A-es híd elég lenne. Ott valami más komoly hiba van. Nézz körül alaposan! Valami összezárja az áramkört még a kimeneti biztosíték előtt.
![]() Ha komoly terhelésre készítek akkutöltőt (bikázót), nem szórakozok ilyen hidakkal, belerakok 4 db ( vagy inkább 2 db kétutasban) generátordiódát. Eddig még egy se ment tönkre, pedig télen traktorokat indítanak velük. De ezeknek egy 70 Ah akku gyerekjáték.
Az általad készített hídról fel tudnál tenni képet?
Kiváncsi vagyok, hogy hogyan helyezted el a diódákat és a hűtésre. Nem a bekötése érdekel.
Üdv mindenkinek.
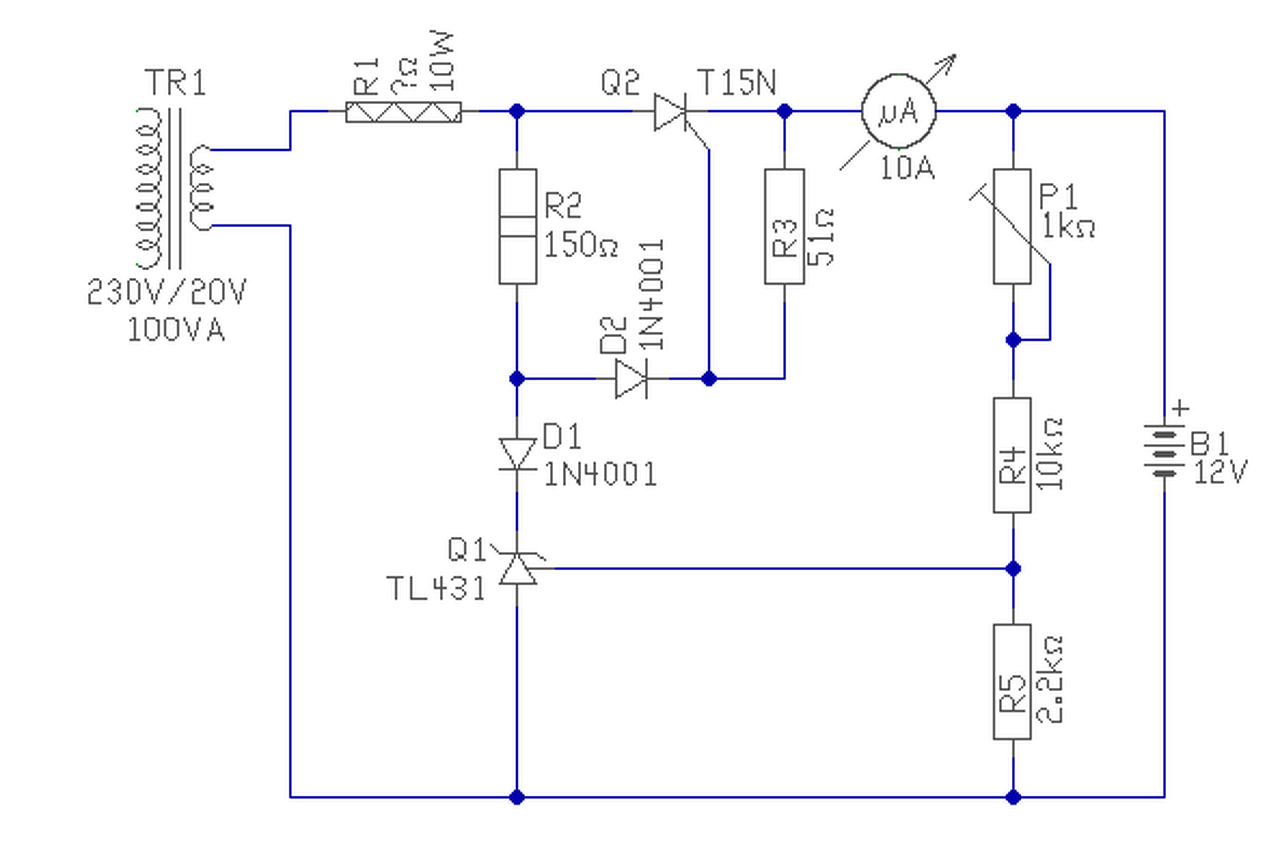
Felvetődött bennem egy kérdés, ami ( valszeg csak számomra ) nem tiszta. Amikor egy kapcsolási rajzon ellenállást ( vagy akármilyen alkatrészt ) jelölünk és nincs megadva a teljesítménye akkor automatikusan alap, tehát ellenállásnál 1/4 W ? Összeraktam két tirisztoros töltőt ajándékba ( örököltem e diszperzites vödör trafót ) ami tökéletesen működik, igaz proli007 től tájékozódtam az alkatrészek értékeiről. Most egy másik töltőn gondolkodom saját részre amin két ellenállás van nagyobb teljesítménnyel jelölve. Tehát az R2 az 2W, az R3,4,5 pedig 1/4 W ? Ha nem jól gondolkodok segítsetek légyszi.
Ahány készült, annyiféleképpen. Sima aludarabokra vagy hűtőbordára, ami éppen kéznél volt, vagy elfért. 2 diódát közös tömbre, egyet-egyet külön. Ha éppen volt -R-es diódám is, akkor 2*2 együtt. Ahol olyan teljesítményre és tartósabb igénybevételre készült, pl. 24 V 800 W-os gérvágó fűrész táplálására, ott hűtőventillátort is építettem be.
A hozzászólás módosítva: Ápr 16, 2014
Hello! Ilyen nincs hogy "alap". Én pld. 0,6W-os fémréteg ellenállásokat szoktam alkalmazni általánosan. Megfelelő mechanikai és villamos stabilitás követelménye céljából. Minden ellenállás alkalmazása esetén ki kell számolni a ráeső maximális teljesítményt, és a ténylegesen alkalmazott ellenállás teljesítményének ennél nagyobbnak kell leni. Általában 1W és ez feletti ellenállásokat szokás jelölni, ha külön nincs teljesítmény jelölés minden ellenállás mellett.
De a teljesítmény mellett, más megfontolások is szóba jöhetnek. pld. tartós, vagy időszakos a terhelés, milyenek a hűtési feltételek-szerelési mód, vagy helyigény, szerelhetőség stb.. Ezen kívül nem mellékes az átfolyó áram és az impulzus vagy feszültség tűrőképesség sem. Itt a példában a 150ohm-ot 2W-ra jelöltem. A tényleges hőteljesítmény ez alatt marad. De kiszámítása, nem egyszerű feladat. Hiszen legnagyobb terhelése akkor lenne az ellenállásnak, amikor a teljes 20Veff feszültség az ellenállásra jutna. Ez P=U^2/R=20V^2/150ohm=2,66W lenne. De mivel az áramkörben a D1 dióda is benne van, így csak a pozitív félperiódusban lenne csak áram. Avagy a maximális teljesítmény a 2,66W fele, 1,33W lehetne. (Tekintve, hogy a hőt, nem a teljesítmény, hanem a munka hozza létre, ami a teljesítmény és az idő szorzata. Itt meg az idő felében nincs áram.) A szabályozás úgy jön létre, hogy amikor az aksi feszültsége eléri a beállított értéket a TL431 kinyit és elszívja a tirisztor Gate áramát. De ekkor a trisztor nem nyit már ki és a töltőáram csökkenni kezd. Így az aksi feszültsége nem nőhet tovább. Vagy is amikor a TL431 anódfeszültsége az aksi töltési végfeszültsége alá csökken, nem nyit tovább a TL. Így az ellenállásra jutó maximális feszültség a valóságban nem nőhet a trafó és az aksi feszültség különbsége fölé. Így, az ellenállásra jutó csúcs feszültség, kb. a trafó csúcsfeszültsége és az aksi feszültsége közötti különbség lesz. Ez kb. Up=(20*1,42)-14V=14V. Ekkor a teljesítmény csúcsértéke, Pp=U^2/R=14^2/150=1,3W. Csakhogy ez a teljesítmény az időnek csak kis hányadában hat. Hiszen áram a D1 dióda miatt, csak eleve a pozitív félperiódusban folyhat és csak akkor fog áram folyni, mikor a trafó feszültsége magasabb az aksi feszültségénél. Vagyis áram, az időnek csak a kisebb hányadában folyhat. Ennek kiszámításához a görbe terület alatti integrálját kellene kiszámítani. Durván a 20ms periódus időből 6ms ideig folyik az áram, melynek csúcsteljesítménye az 1,3W. Ez átlagosan mintegy 0,3W hőtermelést hoz létre. Amikor az aksi töltése folyik, a TL zárva van. Az R1-en folyó áram befolyik a tirisztor Gate körébe. De ekkor a tirisztor begyújt, és mintegy "rövidre zárja" az R1-re jutó feszültséget. Így R1-re jutó teljesítmény minimális lesz. Ennek ellenére az áramcsúcsok miatt, inkább a 2W-os ellenállás használata a célszerű. A többi helyen egyenáram van, így az ellenállások teljesítménye már könnyedén számolható. A hozzászólás módosítva: Ápr 17, 2014
Hi
Egy olyan kérdésem lenne hogy a AC 18 és a AC 8V feltétlenül tartani kell? Nekem itthon AC 24 és 12V szekunder kivezetésű trafóm van, ezzel össze lehet hozni az elektronikát amit építettél? Választ előre is köszönöm.
Köszönöm a választ. Egy kis időbe telt amíg világos lett, de ez az én problémám. A tanulságot levontam és elkezdek behatóbban foglalkozni Georg Simon Ohm törvényével. Üdv.
Nézegettem a 8V-ot végül is meglehetne hajtani a 12v be táppal a feszosztón módosítva, de a 18V avval nem jutottam semmire. Maradt a 18v táp.
Nem látom át valójában milyen jelalakkal ("impulzussal") történik az akkumulátor töltése. Az Én példányom trafójának töltő tekercsének névleges feszültsége 18V, és ezzel jól működik. Nagyon hatékony a töltés, korábban már félre tett aksival is egészen jó töltöttségi szintet tudtam elérni.
Ha majd a Proli007 jár erre, és ideje/kedve engedi, akkor meghallgatjuk az Ő véleményét is a témában, illetve megkérjük próbálja meg lerajzolni a töltés jelalak formáját.
Ok, megvárom
Még egy dolog, de a kezdő kérdésekbe már tárgyalom a tirisztor helyettesítése triac című kérdést. Már eddig eljutottam A hozzászólás módosítva: Ápr 17, 2014
A tirisztor jelen esetben, vezérelt diódaként működik.
Kár lenne azon agyalni mivel lehet kiváltani, mert pl. az én ajánlásom szerinti típusok kaphatóak, nagyon olcsók és jól beváltak.
Igen megértelek, de ezek a cuccok vannak itthon. Amennyiben nem muszáj nem veszek, ez lenne a koncepció
![]() Na össze raktam a töltőt. AC 8V helyet AC 8,8V voltot mérek az elektronikán, azaz terhelve a trafó. Találtam 18V trafót is, szóval végül is sikerült össze szednem a trafókat. Olyan kérdésem lenne hogy a töltő beállításáról, működéséről van valami infó, vagy megosztanátok velem. Élesztéskor/bekapcsoláskor a zöld illetve a sárga led világít. Az aksit töltő kimeneten nincs fesz. Mihelyst rakok rá aksit megindul a töltés. Viszont I max. és a U max. nem reagál a kimenet úgymint a 4,7K potira sem ami a töltő áramot lenne hivatott szabályozni, ha jól olvastam. Az aksi nem savas amivel tesztelem, és fel is van töltve. A kocsiból az akut egyenlőre nem akarom felcibálni a másodikra ha nem muszáj . Nem lehet valamivel egy aksit szimulálni a töltő beállítására? A hozzászólás módosítva: Ápr 17, 2014
Idézet: „Az aksi nem savas” De jó neked! 12 V-os lúgos akksi lapul a fiókban. A hozzászólás módosítva: Ápr 17, 2014
Sealed Lead - acid, zselés az aksi
Egyébként keresem a leírást a töltőről , de idáig nem sok sikerrel
Kamion vagy busz generátor diódáját teszed bele gondolom nem szemályautóét?
Személyautóét. Előbbiekhez nehezebb hozzájutni, mint a 150-200A-es hegesztődiódákhoz (mármint kamion-busz...).
A hozzászólás módosítva: Ápr 17, 2014
Ha megnézed az akku oldalát, találsz olyasmit, hogy "Pb" (ólom), az acid meg latinul annyit jelent, hogy sav.
![]() Azaz ugyanolyan kénsavas ólomakku, mint a többi, csak zselében (kovasav) fel van itatva. A töltőddel simán tölthető az előírások betartásával. Az is rajta szokott lenni az akku oldalán. "Cycle use 7,10-7,50 V" vagy ennek megfelelő 12 V-os adatok. Na meg a töltőáram, általában C/20. A hozzászólás módosítva: Ápr 17, 2014
Hello! Innentől olvasgass, ha érdekel a dolog.
Ennél a kapcsolásnál, ha jól emlékszem a szerző gondolataira, nullpont figyelés is van, tehát a feszültségek nem lehetnek külön trafón, azoknak egy vasmagon kell lenni. (Született egy másik
változat is, ami ezt a kitételt nem követeli meg, illetve egyéb dolgokban is eltér.) Szintén Proli007-re hivatkozva, 3 féle akkumulátor szimulációt is leír. Én is ez alapján állítottam be, illetve végeztem az első teszteket. Itt találod. Ez 48V-os aksihoz van, de értelem szerűen 12V-oshoz is tökéletesen alkalmas. Az első módszert próbáltam, ami jól bevált. A hozzászólás módosítva: Ápr 17, 2014
Igen, a nullpont figyelés miatt nem megy 2 db trafóról. Előbb utóbb csak ráakadok egy ilyen trafóra s akkor már kész is lesz a töltő
![]() Köszönöm a segítséget! A hozzászólás módosítva: Ápr 18, 2014
Sziasztok! Akkutöltőt építek 12 és 24 voltra. Van egy 500VA-es trafóm. Primer 3 fokozat (normál/gyors és indítássegély) illetve a szekunder középleágazásos, a két szélsőn 24V, míg valamelyik szélsőhöz képest a közepe 12V. Két kérdésem van. Az egyik kérdés, hogy a nagy fémházas diódáknál a fémházról (hűtőcsillagról) szokás levenni az egyenáramot és az az egy lába a diódának a váltóáramú bemenet, vagy fordítva vagy mindegy? Csak a nagy terhelés és hűtés miatt kérdezem..
A másik kérdés, hogy primert a legnagyobb fokozatba (indítássegély) kapcsolva miért zárlatosítja el a diódákat? Én valami tranziensre gondolok az átkapcsoláskor.. Mert másik 2 fokozatban simán 20-30 Ampert leveszek róla, tehát a bekötés gondolom jó. Egyébként ennyi a töltő felépítése, trafó meg az általam felépített Graetz, a szekunder 2 vége a hídra megy. Kéne valami kondi ami védi a trafó átkapcsolási önindukciójától a diódahidat. Már ha szerintetek is ez a hiba amitől döglenek a diódák.. Vagy kössem be külön 12V egyutas és külön 24V egyutas felállásban a diódákat? Valakinek van ötlete? Előre is köszönöm
Szia!
Mi a diódák típusa? Mekkora áramot és feszültséget viselnek el? |
Bejelentkezés
Hirdetés |













