Fórum témák

» Több friss téma
Fórum » Erősítőhöz való hangsugárzó védelem (koppanásgátló)
Lapozás: OK   117 / 196
(#) 13_Balu50 válasza reloop hozzászólására (») Márc 31, 2014 /
 
Megnéztem bocsi 200 ohm az ellenállása a relének, a D10 zéner dióda 12V -os.
A hozzászólás módosítva: Márc 31, 2014
(#) 13_Balu50 válasza 13_Balu50 hozzászólására (») Márc 31, 2014 /
 
Sajnos a 2 relés megoldás kilőve, 24 V-os zérerrel csak 30 mA vesz fel a két relé és ez nem elég ahhoz, hogy a relék behúzott állapotba kerüljenek. Keresek valamilyen panelen egy 24 V-os relét aztán meglátjuk.
(#) reloop válasza 13_Balu50 hozzászólására (») Márc 31, 2014 /
 
Ebben az esetben csak azért lehet kevés a tekercsáramod, mert túl nagy a tranzisztor bázisellenállása (R13; 10k), nem kap a tranyó kellő meghajtást ezen a feszültségen.
(#) 13_Balu50 válasza reloop hozzászólására (») Márc 31, 2014 /
 
Behúz a két relé, 57mA lett az áramfelvétele majd holnap tesztelem mennyire melegszik, ha igen keresek 24 V-os relét. Úgy néz ki, hogy nem melegszik annyira de majd meglátjuk.
Köszönöm a segítséget.
A hozzászólás módosítva: Márc 31, 2014
(#) 13_Balu50 válasza 13_Balu50 hozzászólására (») Márc 31, 2014 /
 
Jó lett máskor ennyi idő után forró volt, most csak langyos, holnap visszateszem bele a BD241 tranyót.
(#) reloop válasza 13_Balu50 hozzászólására (») Márc 31, 2014 /
 
Amerre vásárolgatni szoktam minden nehézség nélkül beszerezhető 48V-os relé. Már 40V-tól azt használom. Mondjuk ehhez a topológiához nem igazán klappol.
(#) 13_Balu50 válasza reloop hozzászólására (») Ápr 1, 2014 /
 
Igazad van, de ebből még van itthon feleslegesen nem költök rá.Szerintem ez egy jó védelmi áramkör nekem még eggyel sem volt bajom, de ez is megoldódott , csak langyos a végtranyó.
Köszönöm még egyszer a segítséget.
(#) gyzoz hozzászólása Ápr 6, 2014 /
 
Sziasztok megépítettem a következő kapcsolást:Bővebben: Link
Viszont valamiért nem működik. 12 v-os relét használtam, azt időnként behúzta , kipróbáltam 5 v-sal is azt meg se mozdította. A nyáktervben(Bővebben: Link) nem találtam hibát, bár lehet hogy az a rossz. TIP121 helyett TIP122-t használtam.
Szerintetek mi lehet a baj?

Üdv: Zoz
(#) zenebolond válasza gyzoz hozzászólására (») Ápr 6, 2014 /
 
Én a skori félét csináltam meg, nekem jól vizsgázott elsőre.
(#) reloop válasza gyzoz hozzászólására (») Ápr 6, 2014 /
 
Szia! A 330µF kondenzátort helyes polaritással forrasztottad be?
(#) gyzoz hozzászólása Ápr 6, 2014 /
 
igen a kondi jól van beforrasztva. viszont a tranzisztor bázisán 11v-t mértem . nem sok az egy kicsit?
(#) reloop válasza gyzoz hozzászólására (») Ápr 6, 2014 /
 
Az a tranzisztor vagy hibás, vagy nem is NPN, esetleg fordított beültetés.
(#) Bonkers válasza reloop hozzászólására (») Ápr 7, 2014 /
 
Üdv! Sajnos a diódák jól vannak beültetve, de sikerült életre kelteni a kapcsolást, mely most rendeltetésszerűen működik. Az R2 3,3k ellenállást kicseréltem 68k-ra. Egy másik rajhoz képest ennyi volt az eltérés. Az a bajom, hogy ezt csak félsikernek tudom tekinteni, mert nem értem, hogy miért nem működött rendesen az eredeti (hiszen sokaknak bevált és kaptunk hozzá képleteket is, melyekkel "személyre" lehet szabni). Köszönöm a gyors válaszodat.
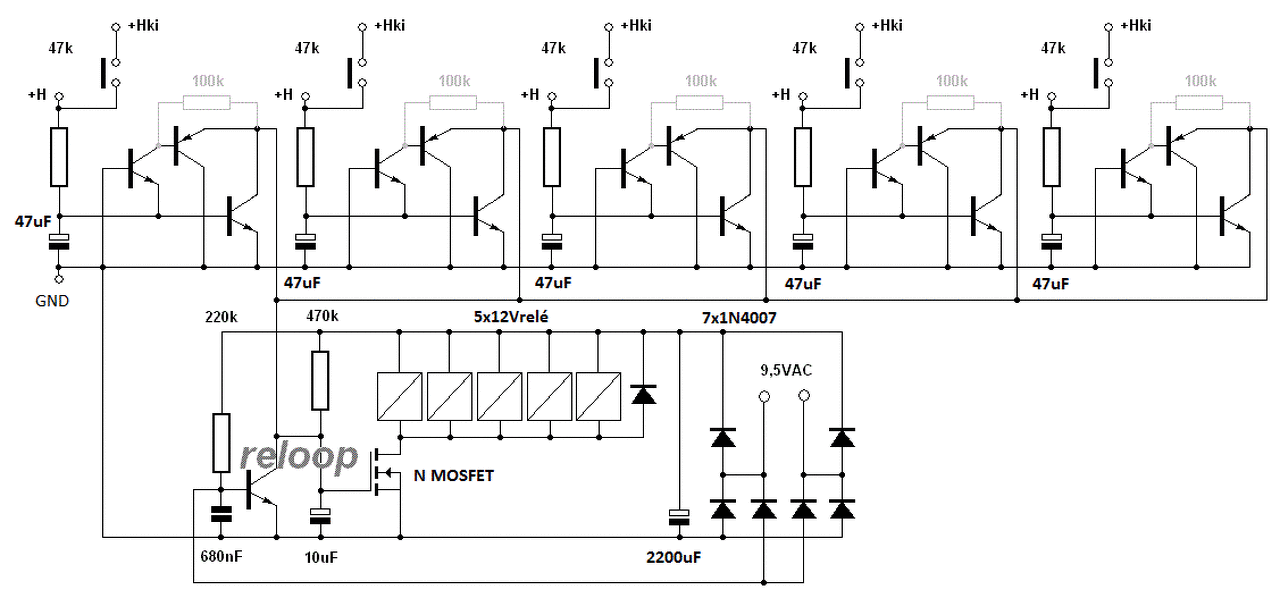
(#) reloop hozzászólása Ápr 27, 2014 /
 
Lobbooo kérésére készítettem az alábbi rajzot.
(#) lobbooo válasza reloop hozzászólására (») Ápr 28, 2014 /
 
Köszi szépen! Megpróbálkozom a panel tervel. Ha kész lesz számíthatok a szakértő segítségedre a javításokban?
(#) reloop válasza lobbooo hozzászólására (») Ápr 28, 2014 /
 
Természetesen segítek.
(#) lobbooo válasza reloop hozzászólására (») Ápr 28, 2014 1 /
 
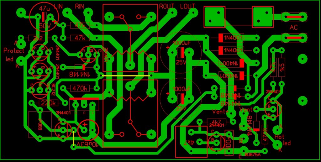
Szia! Elkészült a "mű" ... Légyszi kíméletes legyél, ez az első komolyabb panel tervem Nézd át nekem légyszives, az alkatrész tipusa elvileg látszik, ha a kurzort fölé viszed. Sprint layout 5-el terveztem.
A hozzászólás módosítva: Ápr 28, 2014
(#) Alkotó válasza lobbooo hozzászólására (») Ápr 28, 2014 /
 
A hangszórókról jövő jelet itt külön kell bedrótozni. Javaslom olyan megoldást találni, ahol ezt a kapcsolatot a panel biztosítja. Akár átkötések árán is.
(#) reloop válasza lobbooo hozzászólására (») Ápr 28, 2014 /
 
Még elvi szinten érdeklődőm, a táp váltakozó feszültsége nem lehet 9-10VAC?
Itt van a képek között az elrendezésre egy példa. Nem kéne annyira széthúzni.
A hozzászólás módosítva: Ápr 28, 2014
(#) reloop válasza reloop hozzászólására (») Ápr 28, 2014 /
 
A relé a valós méret és lábkiosztás szerinti?
A hozzászólás módosítva: Ápr 28, 2014
(#) lobbooo válasza reloop hozzászólására (») Ápr 28, 2014 /
 
Arra a trafóra gondoltam ami a ventiket üzemeli, nem tudom hány voltos, de ha jól rémlik nem 9, nem jó ezzel a verzióval? A relé ez lenne. Elvileg jól mértem Még tömörebben gondolod vékonyabb vezetékeléssel? Elkötés nincs bent esetleg?
(#) lobbooo válasza Alkotó hozzászólására (») Ápr 28, 2014 /
 
Tunál valami skiccet rajzolni, mert nem tudom mire gondolsz, ne haragudj , hogy kicsit értetlen vagyok. Minden ötletet szívesen fogadok, mert nem szeretném elrontani!
(#) lobbooo válasza reloop hozzászólására (») Ápr 29, 2014 /
 
Egy kicsit tömörítettem, átnéztem, de már nem látok ki a fejemből, ha van egy kis időd ránéznél, nem vagyok biztos bent, hogy nincs elrontva.
A hozzászólás módosítva: Ápr 29, 2014
(#) reloop válasza lobbooo hozzászólására (») Ápr 29, 2014 /
 
Figyeld a terv alsó részét! Felülnézetben szoktunk rajzolni! Ennek folyománya, hogy a tranzisztorokat (a relé, a FET és a stab. IC már felülnézet) és a rézoldali feliratot tükrözni kellett.
A DC figyelőt mint az előbbi linken mutattam nem kell annyira széthúzni, amit berajzoltam akár még jobban is összerendezhető. Mint azt Alkotó kolléga is javasolta, a DC figyelőt vezetősávval kötöttem az Amp relélábhoz. A relék között növelve kissé a hézagot beférnek a 47k ellenállások, alattuk elfut a DC tiltó vezetősáv és a két relétekercs hozzávezetés.
Az AC tápfeszültségre azért kérdeztem rá mert a stabilizátor hűtőbordára szerelése is felmerülhet igényként.
(#) reloop válasza reloop hozzászólására (») Ápr 29, 2014 /
 
Így valahogy

Rendez_1.JPG
    
(#) lobbooo válasza reloop hozzászólására (») Ápr 29, 2014 /
 
Hu ez tényleg jobban néz ki! Átrajzolom és vizsgára benyújtom
(#) reloop válasza lobbooo hozzászólására (») Ápr 29, 2014 /
 
A stabilizátor olyan helyre kerüljön, például panel széle, ahol hűtést tudsz ráfogatni ha szükségessé válik.
(#) lobbooo válasza reloop hozzászólására (») Ápr 29, 2014 /
 
Igen, utólag néztem, hogy nem lenne ott jó helyen
(#) lobbooo válasza reloop hozzászólására (») Ápr 29, 2014 /
 
Nehezen esett le... igy nem kell kábelezni a dc figyelőt. Köszi! Azt szeretném még kérdezni, nekem a Pedró féle hidból van öt példány, és az egytápos hidas verziótoknál néztem, hogy a figyelő az ic2 kimenetét figyeli, itt ugyanúgy kell, az állítja elő a "negatív hullámot" ugye?
(#) lobbooo válasza reloop hozzászólására (») Ápr 29, 2014 /
 
Van két különálló dióda, az eredeti rajzon D4-D5, közvetlen AC-ról megy a BC182 T6-os tranzisztor bázisára, ha nagyobb a feszültség mint 9-10V, az nem gond itt??
Következő: »»   117 / 196
Bejelentkezés

Belépés

Hirdetés
XDT.hu
Az oldalon sütiket használunk a helyes működéshez. Bővebb információt az adatvédelmi szabályzatban olvashatsz. Megértettem