Fórum témák
» Több friss téma |
Fórum » Ki mit épített?
Ez a téma ha úgy tetszik a mi "kiállítótermünk", nem pedig a ki mit csinált volna másképpen, mások helyett, és legfőképpen nem javítós téma.
Minden készüléknek van saját témája, ott kell kitárgyalni a részleteket!
FONTOS! A kapcsolási rajzok keresésére is van saját téma, ott keressetek rajzokat!
Le a kalappal, nagyon baró lett! Ez jó ötlet, hogy a porton még pluszba is ki lettek vezetve, ötletes, hogy ki-be tudod kapcsolni a visszajelző ledeket, én is úgyanígy csináltam , leszámítva, hogy 1-1 kapcsoló van portonként, ahol az egész port ledsorát lehet ki-illetve be kapcsolni.
Mégegyszer; nagyon szép!
Ez volt a kezdet.....2008-ban.
Egyébként az új panel is elég sok perifériát tartalmaz.... A DS 18xx összes verziója, analóg ki és be, HTC páraszenzor, infra, RF dokkoló, Referencia fesz, I-button, One-wire, I2C, karakteres és grafikus kijelző is feltehető, hétszegmenses kijelző, külön LED sor, nyomógom sor, rádugható felhúzóval, stb.... Tartalmazza a negatív tápot is a kijelzőkhöz. 5 voltos táp, 3,3 voltos táp....ICSP, stb.... A dokkoló meg végteleníti a lehetőségeket.... Fery A hozzászólás módosítva: Ápr 28, 2014
Köszi.
Egyébként alul SMD tranzisztorok kapcsolják a LED-eket, hogy ne a PIC lába legyen terhelve... Fery
És még valami....A soros portot, RS 232-őt, szándékosan hagytam le róla, hal ki mint a Dínók.....
Van helyette USB.... Nem láttam értelmét a soros portnak, de ha muszáj egy kiegészítő panelen a dokkolóra azt is fel lehet tenni... Fery
Ugyan arra a célra csak nem olyan szépen, egyszerűbben, döglött bogár stílusban - ahogy nem olyan rég olvastam itt. Az ötlet nem saját, innen lestem el. Kétféle PIC rakható bele, illetve EEPROM és RAM. Lényegében minden port hozzáférhető, kis kiegészítő panelekkel bármi csatlakoztatható hozzá.
A legjobb és leghasznosabb fejlesztőpanelek
!
Sikerült elkészítenem az első nyomtatott áramkörömet ami egy egy ledes villogó!
Jó lesz az! A következőnél majd közelebb tervezed egymáshoz az alkatrészeket és használsz egy kis denszeszben oldott gyantát, hogy szépen befussa az ón a fóliát.
Ha van kedved géppel tervezni, nézd meg ezt a kis videot: Bővebben: Link A hozzászólás módosítva: Ápr 29, 2014
Nagyszerű fejlesztőpanel! Gratulálok hozzá! (Ilyenhez hasonlót boltban horror áron mérnek.)
Idézet: „hal ki mint a Dínók.....” Ez csak a kommersz termékekre érvényes. Tavalyi évben a munkahelyemen volt szerencsém venni néhány profi méréstechnikai berendezést, mindegyiken volt RS232. Igaz, volt rajtuk usb, vagy ethernet is.
Tévedésben vagy, az RS232 létének jogosultságát még megkérdőjelezni sem lehet. Kismillió alkalmazás, felhasználás van, amit értelmetlen USB-re cserélni, mert a szükséges erőforrások csak egy sokkal drágább, nagyobb kontrollerben férnek el. Egy Bluetooth, vagy más vezeték nélküli modul - szinte csak soros interfésszel létezik. Nagyobb távolságú vezetékes adatátvitel szintén igényel RS232, RS422 vagy egyéb átvitelt.
Tulajdonképpen igazatok van mindkettőtöknek .Mert ha a ma irányzatát nézzük , akkor már lassan az USB csatoló felület is el fog tűnni .Helyette a már most is létező Wifi, DLNA , vezeték nélküli megoldások veszik át az uralmat.
De viszont az is valóban igaz , hogy nem szabad teljesen elhagyni a régebbi port kialakításokat sem .Mivel a lefelé kompatibilitást úgy gondolom meg kell tartani , hogy még a ma is használatos olyan készülékek elérhetőek legyenek vele. A hozzászólás módosítva: Ápr 30, 2014
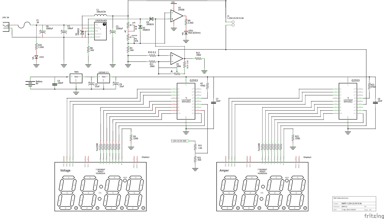
A tápegység rész a szabályozással érdekelne ha nem titkos megosztanád?
Nekem tetszik, az a lényeg hogy tegye a dolgát.
Sziasztok,
ismét egy "Luca széke" projektem végkifejletét szeretném megmutatni. Egy SE OTL kis csöves fejhallgató erősítő van Waarde nyomán, az elektroncso pont hu-n is fent van. 6n13sz és 6n1p(-ev) kombó. Rengeteget kísérleteztem vele, dupláztam a csöveket, munkapontot tologattam, de valahogy mindig visszatértem az eredetihez közeli beállításokra. Egyszerűen így tetszik a hangja. Másik komolyabb fülessel még nem próbáltam, de az AE2-mel nagyon szeretik egymást, mindannyiszor a hideg ráz, mikor hallgatom. Egy AKG K501-et ezért rápróbálnék egyszer... Igazi mindenevő; jazz, swing, blues, komoly, vagy elektro, hihetetlen alja van és az egész hangkép nyugtatóan lágy, nem tolakszik, abszolút nem fárasztó. A kapcsolást csak ajánlani tudom, halál egyszerű és biztos a siker. Az enyém szinte szemétből épült, igazi "fiókszökevény". A "szinte" a dobozolásnak és a trafónak szólt. Előbbi egy neves lakberendezési áruház kínálatából jött , utóbbit magam tekertem (soha többé toroidot házilag!!!).Eredetileg a trafó a kis kagyló forma alá került volna, de a sokadik próbálkozás után sem tetszett, így az kapott lábakat, a trafó pedig megkapja a saját dobozát (mint egy laptop táp, ez még nem készült el). Én a minimál stílus nagy híve vagyok, nálam a kevesebb mindig több. Nincs benne pot (az előfokomhoz csináltam, abban van relés osztó), nincs bekapcsoló; a jack bedugása indítja az erősítőt és egy időzít, ami a melegedés után rákapcsolja a fülest a kimenetre. Általában szemben úszom az árral, azaz először tervezem és készítem el a dobozolást és utána tervezem bele az áramkört. Én csak így tudom garantálni magamnak a kompromisszummentes külsőt. Köszönöm, hogy megnézed ![]() üdv, Dezső
Talán a legszebb csöves "cucc" itt a HE-n számomra!
Szia!
Ez bizony nagyon szép lett! A dobozolás, a beletervezett panel, a képek, amit csináltál már művészi beállítások. Nézve őket bizony összefutott a nyál a számban, nem kicsit. Azthiszem belekezdek egy ilyen építgetésébe jómagam is a közeljövőben. Nemtudom próbáltad-e alacsony impedanciás fülessel, ill. azzal hallgatod-e (32Ω), azokat is jól meghajtja? A hozzászólás módosítva: Ápr 30, 2014
Na ezt a Luca széket megérte kifaragni! Kívül belül makulátlan lett az eszköz. Gratulálok a munkádhoz!
Köszönöm szépen
![]() Igen, próbáltam alacsony impedanciás fülesekkel is, 16Ohmos Sennheiserrel már majdnem kevés volt. A BOSE-om 32Ohm, erre már kielégítő, bár nem árt a nagy bemenő jel, mert a feszültségerősítése is szerény (8-10x). Az előfokom is csöves (ő az), hozzá remekül illeszkedik ![]() üdv, dezső
Jó nézegetni az építményeidet, igazán szépek!
Köszönöm szépen
Igyekszem ![]() Az elektronika gyönyörű hobbi. Megtisztelem azzal, hogy a saját magamtól elvárható maximumot beleteszem a munkáimba ![]() Apropó, hányszor gondoltam ugyanezt, csak fordítva
Ne hülyéskedj! Én lassan csókolomot köszönhetek!
Szia. Nem kérdőjeleztem, meg, csak megjegyeztem, hogy hal ki mint a dínók.
![]() De mivel elláttam a panelt dokkolóval, bármikor hozzá lehet csatlakoztatni, egy öcsilapot, amin lehet egy MAX 3232-es vagy bármi. Mivel sokkal ritkábban használjuk manapság, ezt az utat választottam. A panelen inkább a sűrűbben használt perifériákat részesítettem előnyben. Egyébként ennek van egy másik változata, kicsit újabb, amin már ott a CAN busz és az RS 485...
Ez tényleg gyönyörű. És rettentő frappáns a "doboz" választás.
Korrekt...Gratulálok. Fery
Egy ilyen szép fülhallgató erősítőhöz a lakást is ki kéne cserélnem...
Sziasztok!
Elkészültem az első SMD panelommal. 144db 3528-as nagy fényerejű normálfehér led, az ellenállások meg majd ha megjönnek, akkor 1206-os fajta lesz odapakolva, most tesztelésre kaptak 0,6W-osokat, hátrahajtva, 320 Ohm helyett még csak 560 Ohm van ott, de most is olyan fénye van, hogy normális fényképet sem tudtam róla lőni közelről. ![]() Kamera világításhoz, filmezéshet lesz használva, de mindenképpen kelleni fog még egy PWM-es szabályzó is rá, mert ez így még hátulról is vakít.
Jah, gondolom nem vagy benne nyakig az ipari elektronikában, azért írod ezt. Engem meg az idegesít a mai világban, hogy mindenféle USB-RS átalakítók fittyegnek naphosszat a gépemből, mert a gyártók a "fejlődés" égisze alatt 10 évvel ezelőtt eldöntötték, hogy nem hajlandók com portot tenni a notebook-okra. A tény meg az, hogy - bár nem a hétköznapi felhasználóknak - szükség van rá.
Egyetértek. de általában kisebb az igény rá.
De megoldható. Ha kell rá, akkor egyszer csinálok egy kiegészítőt és feldugom rá.... Fery
Pláne, hogy vannak esetek, mikor az átalakítókat sem szeretik ezek az ipari elektronikák...Van, hogy laptop helyett egy asztali gép + monitor + billenytű + egér kombóval megyünk be a gyárba....mókás. Zs.
Szia!
Természetesen, tessék.
Szia!
Jó lett, csak ne PWM vezérlőt tegyél rá, hanem valami analóg szabályzót, mert a LED az egy olyan állatfajta, hogy kialszik rögtön, ha nem kap áramot. Tehát a fény vibrálni fog, és nem lesz jó a kamerás felvételeidhez. Hiába a szemeddel nem látod a vibrálást, a kamera rögzíteni fogja. |
Bejelentkezés
Hirdetés |






! 

, utóbbit magam tekertem (soha többé toroidot házilag!!!).












