Fórum témák
» Több friss téma |
- Ez a felület kizárólag, az elektronikában kezdők kérdéseinek van fenntartva és nem elfelejtve, hogy hobbielektronika a fórumunk!
- Ami tehát azt jelenti, hogy a nagymama bevásárlását nem itt beszéljük meg, ill. ez nem üzenőfal! - Kerülendő az olyan kérdés, amit egy másik meglévő (több mint 17000 van), témában kellene kitárgyalni! - És végül büntetés terhe mellett kerülendő az MSN és egyéb szleng, a magyar helyesírás mellőzése, beleértve a mondateleji nagybetűket is!
Hát az nagyon érdekes akkor! Egyszer én is rákötöttem véletlen váltóáramra, de csak ide-oda ugrált.
Mindenesetre kösd rá egyenáramra! Vagy egyenirányítsd a trafód!
Tegyél bele egy diódát azt mindenki boldog.
Jogos! Képpel biztos gyorsabban és jobban tudnánk segíteni!
Megpróbálok felrakni egyet. Elég rossz a netem.
Tudom, hogy ebből nem sok minden látszik és a megoldás is elég maszek.
![]() A trafó 2*12V-ot és 2*9V-ot ad le. Nem tudom lehetséges-e, hogy egyen feszt. adjon le? Hiszen nincs rajta se dióda se kondi.
Ebből valóban nem sok látszik... Se a trafó adatai, se a ventilátor adatai, így elég nehéz bármit is mondani!
Ez a két ventilátor.
Sziasztok! Ha van egy stereo erősítőm, és összekötöm a két bemenetét meg a két kimenetét akkor kétszeres teljesítményt kapcsolhatok rá? Nagyon fontos lenne, sos kérdés.
Köszi Csaba
Szia!
Ha ezt mind megcsinálod akkor egy gyönyörű tűzijátékod lesz füst effektekkel, de erősítőd az többé nem. Hidalni azt lehet de csak akkor ha ez külön fel van tüntetve az erősítőn. Ha nincs akkor inkább ne piszkáld mert a végén már erősítőd sem lesz.
Nekem nincs gondom a mostani megoldásommal mert így is megy annyira amennyire nekem kell. Ha megnézitek az első kérdésemet, akkor csak az érdekelne hogy így nem-e megy tönkre idő előtt a két ventilátor? Amúgy ezt a rajzot nem is értem igazán.
Kicsi technika történet. Próbáltam utánanézni, ki / hol / mikor gyártotta a világ első breadboardját, mármint amit hivatalosan piacra is dobtak. Nem jártam sikerrel. Valaki régi motoros talán még emlékszik rá, segítsen ki vele, merre kotorásszak?
Valószínűleg rövidebb ideig élnek, hiszen a munkaidő nagy részét (pontosabban a felét) fordított tápfeszültség mellett töltik el. Egy dióda nem a világ, mindenképpen tegyél oda egyet.
Sziasztok!
Kis segítségeteket kérném. Lehetőleg 2 tranzisztorból kéne megoldanom egy abszolút érték képzőt, aminek 2x es feszültség erősítése van. Műveleti erősítővel millió kapcsolást találtam, de tranzisztorral egyet sem. Bemeneti szintje ~ DC25V, amin csücsül egy X amplitúdójú ( max 1V ) szinuszos jel, a kimenetén 2V-ra van szükségem. Erre lenne szükségem lényegében, csak 2 tranzisztorral megoldva. Pár órája már ügyködök, hogy hogy lehetne megoldani, de jelentős torzítás nélkül még nem sikerült :/.
Sziasztok. ZH-ra készülök és van pár kérdés amire nem tudom a választ. Segítenétek?
1. Egy ismétléses, 10 bites ADC átalakító belső órajele 10 kHz. Mekkora a mintavételezési idő? a: 10 ms b: 100 ms c: 1 ms (én ezt választanám) d: 50 ms 2. Egy 5 kHz sávzélességű 20 Hz központi frekvenciájú jelet minimum mekkora frekvenciával kell mintavételezni? (itt már eleve ezt a központi frekvenciás dolgot nem értem - mi a fene ez?) a: 40 kHz b: 50 kHz c: 80 kHz d: 100 kHz
Van még egy, de ez az utolsó, ígérem
![]() Egy IIR szűrő az egységimpulzusra az 1, 3, 5, 7 jelsorozattal válaszol. Ha a szűrőre a 0,0,1,1,0,0 jelsorozat érkezik, mi lesz a válasz nem nulla része? a:1,1,3,3,5,5,7,7 b:1,4,8,12,7 c:7,12,8,4,1 d:7,7,3,3,5,5,7,7 Ja és az is érdekelne, hogy miért az a megoldás, ami.
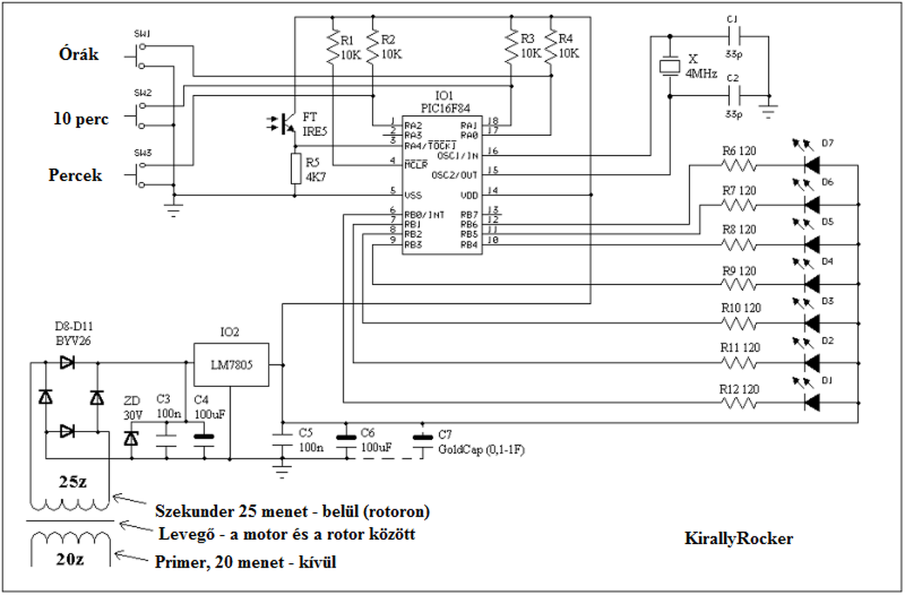
Udv mindenkinek !
Az baj hogyha ennel a kapcsolasnal a 4MHZ es kristaly helyett 4.2 MHZ est raktam ? Mivel minden indulaskor , tortenik valami es kitorlodik a PIC tartalma
Nem hiszem, hogy ettől kitörlődne a PIC tartalma, viszont gondolom, hogy változatlan program esetén az óra naponta 1 óra 12 percet sietni fog...
Az nem baj ha siet (egyelore) .
De akkor vajon hol a hiba ? mivel semmi nem tortenik inditaskor ( csak a pic tartalma torlodik valami okbol kifojolag ) . Ez egy propeller ora es sajnos nem jovok ra a hibara .Sajnos most lattom hogy nekem az R1 tol R4 ig 12k ohm -os ellenallasokat adtak a boltban .. ez lehet ? Koszonom valaszod A hozzászólás módosítva: Máj 2, 2014
Hello! A PIC tartama nem törlődik a kavics miatt. Legfeljebb az óra sietni fog.
Nem attól sem törlődhet? De mit értesz törlődés alatt?
Beállítod az órát és ha kikapcsolod akkor újra be kell állítani vagy újra programozni kell a pic-t
Az nem is biztos hogy torlodik , vagyis a Pickit2 -vel tobbet nem tudom kiolvasni a forras kodot belole
, kidob egy error kodot . Inditas utan , semmi nem tortenik az a baj az 5 V os feszultseg megvan az 5 es a 14 es lab kozott (PIC) , de egy led sem gyul ki forgas kozben ...
Error kód? =hibakód.
Mi az a hibakód, amit kapsz? Égetés után még sikerül kiolvasni? A program elején van késleltetés?
Udv!
Azt szeretnem kerdezni, hogy egy hagyomanyos tranzisztornal mi szerepe van a bazis-emitter kozotti ellenallasnak? Ha FET-rol van szo, akkor ez az ellenallas a G-t minuszra huzza, ezaltal a FET "kikapcsol", de viszont hagyomanyos tranzisztornal ha a bazison megszunik a jel, akkor a tranzisztor sem vezet tovabb, nemde?
Hello! A bázis-emitter közötti ellenállás azért van, mert a tranyónak van kis viszárama, ami a kollektor-bázis útvonalon folyik. Ezt a tranyó felerősítheti, így még sem kapcsol ki teljesen. A bázisellenállás ezt az áramot levezeti. Ha az áram által létrehozott feszültségesés nem haladja meg a bázis-emitter küszöbfeszültségét, akkor nem tud kinyitni.
Hát ez nem semmi! Lebecsültem a TV gyártókat.
Mennyire dráma ez a melegedés?
Ha a kezed ráteszed a trafóra rajta tudod tartani a kezed fájdalomérzet nélkül 15 másodpercig? Nagyon érdekes a felépítése a készüléknek. Abból az időszakból való, amikor a hobbi elektronika hívei nem dúskáltak a bő alkatrész kínálatban. Az autó generátorban használt diódahídon kívül mintha még a fesszabályzót is látnám az egyik fotón - lehet tévedek. A hozzászólás módosítva: Máj 2, 2014
Majd kipróbálom, most töltök 1A-al, aztán megnézem a A-al is. Nincs benne fesszabályzó, csak két deprez műszer. (Ganz-osak.)
Nem volt egyszerű az alkatrészbeszerzés akkoriban. Persze ellenállást, diódahidat biztosan lehetett kapni, csak ha volt a fiókban, minek menjen el a boltba. A hozzászólás módosítva: Máj 3, 2014
Sziasztok!
Olyan egyszerű kapcsolást keresek amit ilyen hangfájllal lehetne vezérelni Bővebben: Link akár egy mp3 lejátszóból. A generált csend alatt az áramkörnek nyitottnak kéne lennie, a tetszőleges hosszúságú zaj (itt egy 0,2mp-es négyszögjel) alatt pedig zártnak. Jó lenne relé nélkül megoldani, a minél kisebb fogyasztás érdekében. Egy fényképezőgép gombját kellene ezzel időzíteni, a gomb érintkezőit szeretném ezzel zárni, tehát nem kell rá feszültség, csak mint nyomógomb funkcionálna. |
Bejelentkezés
Hirdetés |










