Fórum témák
» Több friss téma |
Szia! 4 hsz.-el fentebb, ott a megoldás számodra! Az R1 az 22kOhm az R2 5,6kOhm és a kimenetre kötöd a relét és egy diódát a védelem érdekében.
![]() Itt van még egy kapcsolás ami működik és nem is kell variálni semmit se rajta, csak az izzó helyére kötöd be a relét. A hozzászólás módosítva: Ápr 3, 2014
Szia!
Köszönöm a gyors választ. Meghajlok a a tudásod előtt, de sajnos ennek az áramkörnek az elkészítése meghaladja képességeimet és az otthoni műszerezettségemet. Nem lehet valahol kapni ilyen kapcsolást kompletten? Üdv. Tibor A hozzászólás módosítva: Ápr 4, 2014
Itt a HEStore-on is vannak bistabil relék. Arra kell figyelned, hogy 12VDC, bistabil és 1 tekercses legyen. pl. AZ850P1-12
A neten én is ezt talátam, de a HQ Nedis-ben a szakértő kolléga azt mondta, hogy ez nekem nem jó, mert csak akkor billen át, ha a bemeneten a polaritást megváltoztatjuk.
Az itteni szakember fórumtársak szerintem jobban ismerik ezeket a kütyüket. Szereltél már ilyen relét?
Üdv!
Régi Trabant vagy Wartburg fényváltó relé? Autósboltban talán még kapni. A vége felé már elektronikus kivitelben gyártották.
Bennem is felmerült ez a kérdés (élőben még nem alkalmaztam ilyet) és szánalmas, hogy az adatlapjában sincs konkrétan erről sok minden. Ami megnyugtató lehet, hogy a végén írja a polaritást és egyféle bekötés van.
Ennek ellentmond Proli007 írása a bistabil relékről, márpedig sajnos neki hihetünk.
Igen ezek tényleg egyszerűek és könnyen megépíthetők. felesleges itt bistabil relékkel dobálózni, meg a pénzt beleölni, mikor az asztal alól kisepert cuccokból is megépíthető és működő kapcsolások ezek.
Szia!
A fenti "ki-be kalpc.gif" kapcsolásban 200mA csúcsáramú fogyasztó esetében szükséges relé? Vagy a fenti gomb.png kapcsolást kellene 12 Voltosítani és a kimenetnél erősebb BC639 tarnyót berakni? A hozzászólás módosítva: Ápr 22, 2014
Hello!
- Nem kell relé. - Ez a kapcsolás, kimondottan kis feszültségre és kis terhelésre készült. Miért pont ezt szeretnéd átalakítani, mikor számtalan másik 12V-ra készített rajz van itt? De hogy legyen gyereknap..
Szia!
A relét csak azért írtam, mert nem tudtam milyen áramkörben lesz beiktatva. Természetesen nem szükséges, ha alkalmas arra amit szeretnél.
Szia!
Megérkezett a parkradar Kínából. A max. áramfelvétele 180mA. Úgy lenne kialakítva a parkradar, hogy az általad megálmodott kapcsolás a parkradar és a gyári parkradarkapcsoló közé lenne bekötve. Ez a kapcsoló az első szenzorokat fogja kapcsolni. A hátsókat majd a tolatólámpa fogja aktiválni. A kapcsolásod a gyújtásról (szivargyújtóról) kapná a tápellátását. Alaphelyzetben a kimenet 0V. Csak a parkradar kapcsoló egyszeri megnyomásával lenne a kimeneten 12V. Újbóli megnyomásra kimeneten 0V. Egy megerősítést kérnék, hogy a kapcsolásod így működik-e. Egyébként, ha erre a célra létezik meglévő lehető legegyszerűbb kapcsolás, akkor azt is szívesen fogadom. A bonyolultság, csak a hibalehetőséget növeli. Köszönettel: Tibor
Legegyszerűbb a fizikai kapcsoló.Ezek az on off kapcsolók csak arra jók, hogy néha szinkronból kiesve összekeverjék az emberfiát. (biztosan van valami beragadó fajta gomb is).
A kapcsoló már megvan. A gyári parkradar kapcsolót fogom beépíteni, a gyári helyre.
Hello! "A bonyolultság, csak a hibalehetőséget növeli." Gyenge elmélet. Mert akkor a radart sem kellett volna megvenni, akkor nincs hibalehetőség. De ha van gyári kapcsoló, és annak helye, miért van szükség külön áramkörrel? Egyébiránt ha megnézed itt a terhelésre nem a 12V-ot kapcsolja, hanem a GND-t. Lehet így a radarnak nem is megfelelő, vagy is azt egy plusz PNP tranyóval kellene meghajtani. De gondot okozhat, a radarban lévő tápszűrő elkó feltöltése is, ha nincs előtte ellenállás.
Szia!
"A bonyolultság, csak a hibalehetőséget növeli." Lehet, hogy féleérthetően fogalmaztam: a cél megvalósítása érdekében az egyszerűbben megoldás, kedvezőbb, mert a hibalehetőség kisebb. A gyári parkradar vezérlőegységem az nincs (mert az csak csipog és hihetetlen drága), csak a gyári kapcsolót vettem meg, hogy a megoldásom a gyárihoz hasonló legyen. Egyébként a kínai parkradar az első szenzorokat akkor aktiválja, ha a fékre lépek, ezt helyettesíteném a kapcsolóval. Tehát a kapcsoló után és a fékbemenet elé szeretném az áramkört bekötni, úgy hogy az 12V-ot adjon a bemenetre a gomb megnyomását követően és 0V-ot a gomb újbóli megnyomásával. Valóban ahogy mondod a kapcsolási rajz szerint az áramkör a GND kapcsolja. Nekem 12V kapcsolására lenne szükségem.
"Nekem 12V kapcsolására lenne szükségem." Akkor fejre fordítod az áramkört, és megcseréled a két tranyót.
Köszönöm szépen a sok-sok segítséget!
Hamarosan megépítésre kerül a kapcsolás. Ha megvan és leteszteltem jelentkezem.
Az így módosított kapcsolás mikor megkapja a gyújtásról a tápot a kimeneten ad ki 12V feszültséget?
Hogy a párja is meg legyen..
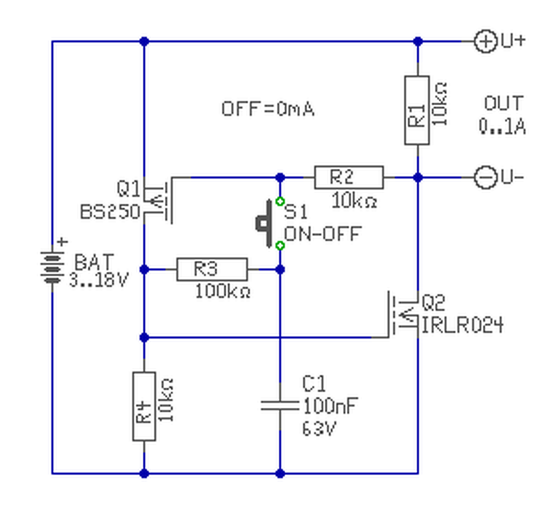
Íme két MOS változat..
- A tápfeszültséget alul a Fet-ek GS küszöbfeszültsége, míg felül a GS maximális feszültsége korlátozza. A kapcsolt áramot legfőképpen az alkalmazott nagy-teljesítményű Fet Rds(on) ellenállása, és a megengedhető vesztesége befolyásolja. - Egy 12V/5W-os izzó terhelése mellett bekapcsolt állapotban IRLR024 esetén 70mV a DS feszültség vesztesége, míg IRF9540 esetén kb. 200mV. - Kikapcsolt állapotban gyakorlatilag elenyésző a fogyasztása, míg bekapcsolt állapotban 12V mellett kb. 2,4mA. (Két 10kohm-os Drain ellenállás fogyasztása.) A hozzászólás módosítva: Ápr 26, 2014
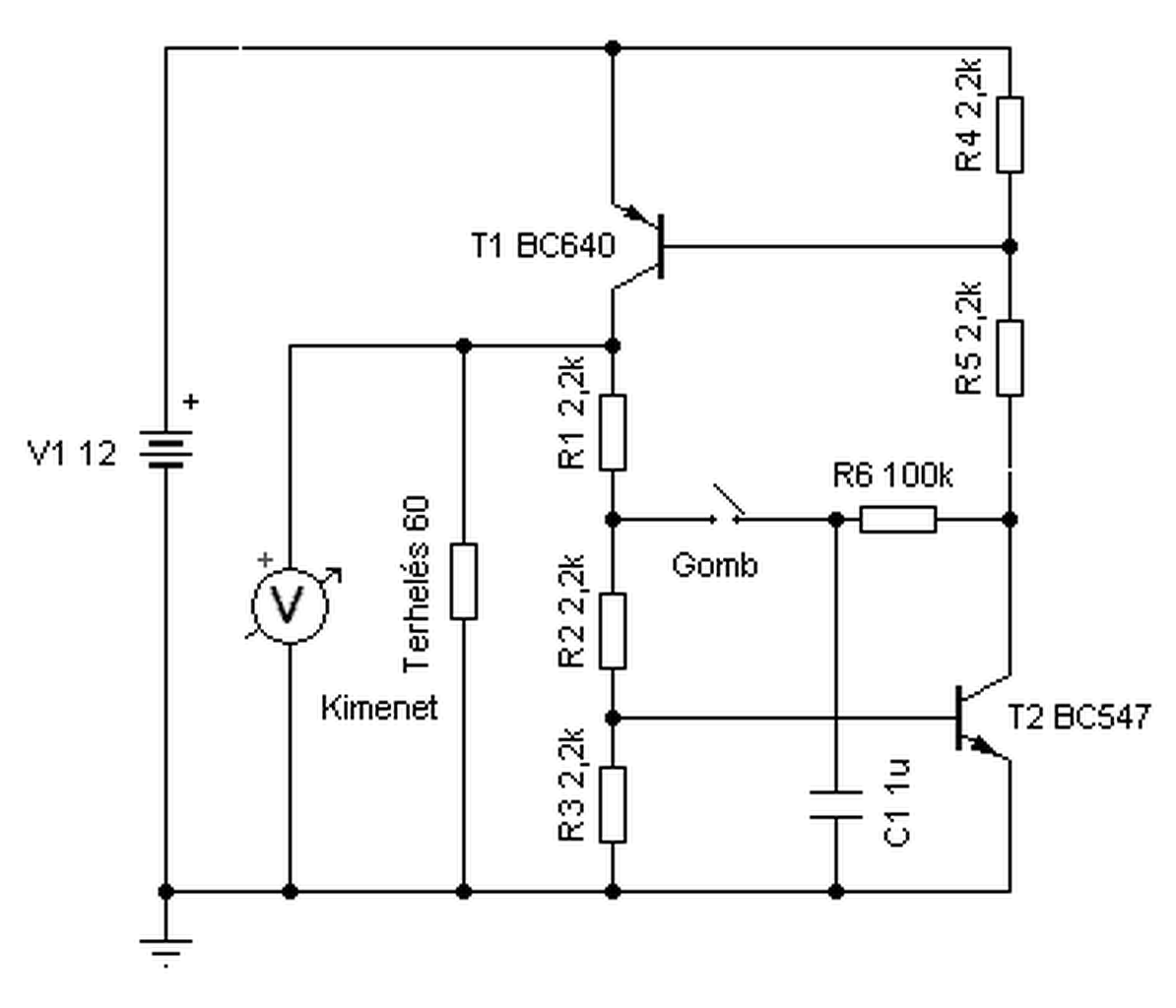
Üdv! Összeraktam ezt a kapcsolást. Minden jól működik terheletlenül, viszont terhelve nem kapcsol ki. Van egy LED a kimeneten visszajelzőként, ezzel együtt jól működik az áramkör, viszont ha még kap 200mA terhelést, akkor nem akar kikapcsolni. BC547 és BD140-et raktam bele, ez volt kéznél. Nincs nálam az áramkör, elkerült a tulajhoz de hétvégén megint összerakok egyet, hogy tudjak mérni. Addig esetleg valami ötlet? Előre is Köszönöm!
A hozzászólás módosítva: Máj 2, 2014
Hello! Lehet, hogy Te egy kondit kapcsolsz és azért nem tud kikapcsolni. Ha így van, akkor elválasztó tranyót kell betenni. Pld. egy NPN emitterkövetőt.
Sziasztok Srácok!
Kicsi segítségre lenne szükségem. Szakembernek valsz. "bagatel". 12V-os tápellátást szeretnék megszakítani az 5V-os rendszerű áramkörrel, de nem akarnék relét alkalmazni. Van egy PIC, ami 12V-os akkuról megy egy 7805-ön keresztül, és azt szeretném, hogy ki tudja kapcsolni saját tápellátását a 12V-os szinten, ezzel kikapcsolva az akku leszívását azzal a kb 15mA-rel, ami az áramkör (főként a 7805) nyugalmi árama. Eltököltem több időt már tranzisztoros nyomógomb adaptálásával, próbálkoztam fet-es változattal is, de úgy látszik nem nekem való a tranzisztorok lelkivilága. Könnyebbnek bizonyult a nulláról megtanulni a PIC programozását assemblyben, mint egy szerencsétlen kikapcsoló funkció hardware-t mellétenni. Nos. Adott egy 0 vagy 5 v-os jel, amit alkalmassá kéne tenni, hogy leállítson egy alapból bekapcsolt állapotú tranyót vagy FET-et 12V-on. A bekapcsolás az áramkör manuális kikapcsolása és újbóli bekapcsolása révén történne, lehetőleg külön indítógomb nélkül. Tudnátok ajánlást adni esetleg? A következővel próbálkoztam legutóbb: FET-et raktam a tápellátás útjába, amit a PIC kikapcsol amikor kell, csak az indításkori nyitás nem okés. Gondoltam, egy kondi vagy egy fesz osztó bekapcsolhatná és megtarthatná amíg a 7805 ill PIC felébred és az 5V-os oldalon megjelenik a tartó jel. De ezt mégsem sikerül megoldani. (IRF BC40 volt a fiókban, gondoltam ezzel dolgozom). Másik esetben, tranyós kapcsolást gondoltam, de nem elég magas a PIC jele (5V) a 7805 elé tett tranyó nyitott állapot fenntartásához. Előre is köszi a segítséget. A hozzászólás módosítva: Máj 3, 2014
Szerintem a FET teljesen jó lenne, de logic level fet kell, hogy a PIC tudja vezérelni a gate-jét. Olyat próbáltál?
hali, köszi a gyors választ, hát, nem tipikus logic level, bár az adatlap szerint a bekapcs threshold 3-5 V között van, és a grafikonja szerint 5V mellett már 4A-t kéne tolnia, de mégis, mérésem szerint az én fetem-nél (IRF BC40) 5V gate mellett csak 8-9 V jelenik meg a source-n. Ez nem világos. És hétvége van, nincs bolt. Elé rakhatok tanyót nyitás segítésére, ha tudnám hogyan kössem hogy jó is legyen.
még egy komment, láttam itt sokféle egygombos ki/be kapcsolót, de a terhelés általában a + ágban van, a FET/tranyó felett. Az én terhelésem egy szab IC, amit pontosan kéne földelni. Tehát, a "kész" kapcsolások között nem nagyon találok nekem valót, mert amint átteszem a terhelést a FET "alá", megváltoznak a kapcsolási viszonyok, újratervezés... s csak ráadás, hogy a kapcsoló "trigger" jel nem 12V, csak 5V (vagy nulla, de akkor a nyitva tartás 5V).
Várnék szíves ajánlást.. A hozzászólás módosítva: Máj 3, 2014
Szia!
Mutasd már meg ezt a PIC-es kapcsolást, mert úgy könnyebb gondolkodni. A hozzászólás módosítva: Máj 3, 2014
|
Bejelentkezés
Hirdetés |

















