Fórum témák
» Több friss téma |
Fórum » VF2 végerősítő
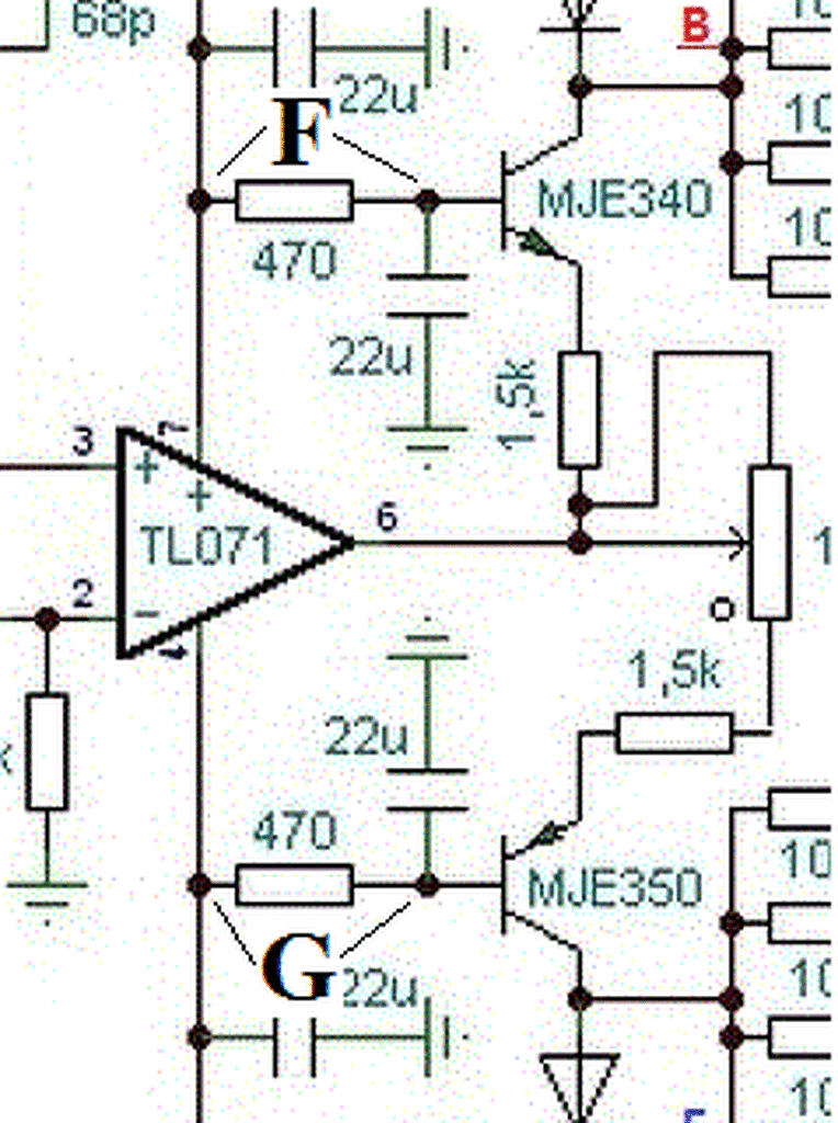
A 330-ohm-on a lábain kéne feszültségkülönbséget mérni a pontos számításhoz! Az itt folyó áramnak közel egyezni kell az emitter-ellenálláson folyóval ha minden rendben lenne. A bázisáram ennek kb. századrésze, azt elhanyagolhatjuk.
Az eredményből az jöhet ki, hogy valamelyik alkatrész nem pont az amit szeretnénk, vagy a panel vezet ott is ahol nem is kéne.
Egy újabb mérés.
Köszi az eddigi segítséget is egyébként! A hozzászólás módosítva: Máj 4, 2014
Ugorjunk vissza ehhez a hozzászóláshoz, mert amit mértél az nem mutat számomra feltűnő hibát.
Az IC kimeneti feszültsége milyen értéket vesz fel a poti két végállásában? Ha nagyon kicsi a változás, felveti azt a kérdést, hogy a poti esetleg csak 100 ohm-os az 1K-val szemben? Szerk.: egy megjegyzésem azért volna: a negatív tápoldalon a 360 ohm pozitív végén a 82,8V, az nem inkább 81,8V? A két diódán nem lehet 2,5V feszültségesés! A hozzászólás módosítva: Máj 4, 2014
Még egy észrevétel: a méréseid azt mutatják, hogy az IC 6-os láb és az MJE340 emitter közötti 1k5 értékűnek jelölt ellenállás a valóságban egy 2k7-es. Rámérnél?
A hozzászólás módosítva: Máj 4, 2014
Újabb képek jobb minőségben újramérve. A poti érdekesen van bekötve. Nem a rajz szerint. A panelen látszik, nem a két 1,5k közé, ha nem a után van rakva. tehát a számításod jó!
![]() Az ic kimenete -4,4 és -0,6 között mozog. Első élesztésnél működött a nyugalmi áram. Utána átforrasztottam a diódákat, és azóta nem műxik. Viszont az ég világon nem látok rajt semmit. Nem lehet hogy vezet a hővezető paszta? Nem értem miért nem szimmetrikus a két oldal, és nem értem hogy miért nem mozdul a nyugalmi áram... Köszi az eddigi segítséget mindenkinek!
Nem ártana lemosni a panelt denaturált szesszel, mert bizony kialakulhat fals vezetés.
No, csapjunk kicsit a lecsóba, mert elég egy helyben toporgunk! Mérd ki az alábbi ellenállásokat helyes-e az értékük: 330 ohm, 360 ohm, 2x1k5, és a trimmert! Hogyan is működik ez a nyugalmi áram szabályzás? A trimmert a "o" ponthoz tekerve, a két MJE tranyó emittere között összességében 3k ellenállásod lesz. A rajta folyó áram (11,8V+11,6V)/3000 ohm = 7,8mA. Feltételezve, hogy az IC-nek nem kell beavatkozni a kimeneti 0V egyenfeszültség érdekében, közel ez az áram jelenik meg a tranzisztorok kollektorán is. Ha beavatkozás történik, akkor az egyik tranzisztor kollektor árama pont annyit növekszik, mint amennyit a másik csökken. Vizsgáljuk csak az alap esetet. A pozitív táp oldalán ez a 7,8mA 2,5V-ot ejt a 330 ohm ellenálláson. Ehhez jön a két soros dióda 1,4V nyitóirányú feszültségesése, minek eredménye 2,5+1,4=3,9V gate-source feszültség a FET-ek számára. Ettől az IRFP9240-esekenek becsületesen nyitva kéne lenniük. A negatív oldalon hasonló a helyzet, csak az ott alkalmazott 360 ohm ellenállás miatt 4,2V gate-emitter feszültség alakul ki. ( Erre a P és N csatornás FET-ek eltérő viselkedése miatt van szükség. Tekerjük a potit a másik végállásba! Az emitterek közötti áram ez esetben 5,85mA. A gate-source feszültségek az előbbi módon számolva 3,3V és 3,5V. Ekkor a FET-ek a nyitás-zárás határán vannak, de inkább még zárva. Most végezd el a méréseket az erősítődön, de szakíts a korábbi módszerrel! A rajzon piros A, B, C pontokat a pozitív táphoz, a kék E-t és D-t a negatívhoz képest mérjed! Az öt mérést végezd el a trimmer egyik, majd a másik végállásában is! Tehát összesen tíz adatra volna szükség. Mit is fogunk látni? A "B" és "E" a gate-source feszültséget érzékelteti (kellő pontossággal a jelen vizsgálathoz). A "C" feszültséget elosztva 0,22 ohm-mal megkapjuk annak az ágnak a nyugalmi áramát (ezt ugye 8 helyen is mérhetnénk, erre majd később térjünk vissza). A hozzászólás módosítva: Máj 5, 2014
Mérési eredmények. A multi negatív oldala , mindig a tápágba volt kötve. Szerintem ezekkel az eredményekkel sem vagyunk előbbre... Amúgy a poti és az ellenállások stimmeltek. 3k és 3,8K között változik az ellenállás a két MJ emitter között.
Nagyon is tanulságos az eredmény. Azt már biztosan lehet állítani, hogy a FET-ek stabilan zárva vannak. Ha folyik nyugalmi áram, akkor az nem rajtuk keresztül.
Le kéne ezt a panelt alaposan mosni, például denaturált szesszel. Az MJE tranzisztorok kollektor árama messze elmarad az emitter áramuktól, ez vagy valami átvezetés a NYÁK-on, vagy tranzisztor hiba.
Kicseréltem a MJE tranyókat és átforrasztottam a panelt. Az eredmény ugyan az. Nem látok igazából semmit a panelon. A diódák lehetnek esetleg rosszak?
A két soros diódán eső 1,2V teljesen reális. Továbbra is elfolyó áramot keresünk mint az első pillanatban. Mérj rá a 470 ohm ellenállások lábaira. A rajtuk eső feszültségből kiszámoljuk az MJE tranzisztorok bázisáramát.
Szerk.: Jut eszembe, nem oszcillál a kapcsolás? Bemenet testre van kötve? Hűtőborda van rajta? Az le van-e testelve? A hozzászólás módosítva: Máj 8, 2014
71v pozitív táphoz képest 71,2 a negatívhoz képest a 470 Ohmon a tranyó lábafelől.
25mA kb... Szerintem ez rendben van.
Pontosítanom kell, a mérőcsúcsokat az ellenállás két végére tedd rá, így tudjuk meg pontosan mekkora feszültség is esik rajta.
Lerajzoltam: A hozzászólás módosítva: Máj 8, 2014
0,032V a pozitív kör 0,02V a negatív ág . Reális ez és jó? Amúgy bemenet földelve van, de borda nincs a panelon. Leszedtem mert ugyan ezt csinálta bordával is és így egyszerűbben mérek.
Persze, hogy gerjed egy picit! Mivel a multimétered átlagol, ezért vagyunk tele fals számokkal.
Gyorsan egy Zobelt a kimenetre (10 ohm - 100nF)! Félve kérdezem, van szkópod? A hozzászólás módosítva: Máj 8, 2014
Javaslom a bordát haladéktalanul visszarakni, mert ha beindul, megsülnek a FET-ek.
Írtam már privátban is hogy hasonlítsd össze a másik működő példánnyal (már ha az általam készített panelekről van szó). Azok már levezényeltek egy komplett bulit, tehát abba az irányba kellene keresgélni hogy mi(ke)t változtattál rajta az eredeti állapothoz képest. Azt látom a képen hogy az összes fetet átforrasztottad a nyák másik felére.
Gerjedni pedig nem gerjedhet zobel tag nélkül sem, az enyém évek óta megy így. Az más kérdés ha össze van kutyulva a vezetékezés és esetleg földhurok van.
Az a baj, hogy ez az a panel ami jó volt mikor összeraktam. Annyi változott hogy a diódákat forrasztottam át. Viszont ott nem látok semmi problémát... Sajnos mikor leszedted a hűtőbordáról a ragasztott diódákat, akkor a fele dióda rajt maradhatott a ragasztásban. Tehát az eleve cserés lett, mert rossz diódákkal kaptam meg. Ezzel semmi probléma nincs. Ez a felfogatás ezzel jár.A tranyókat a borda kialakítása miatt kellett átfordítgatni. Ettől függetlenül működnie kellene. Kábelezés tutti jó. Gyári tápot használok. Egy halott végfok helyére raktam be a cuccot egy gyári erősítőbe. Bemenete rövidre van zárva , tehát földhurok nem lehet bent. Egy helyen van földelve az egész panel , az is a pufferek közepénél. De várok minden ötletet a probléma ügyében...
Kérdezném, hogy a VF2 Alkotó-s verzióban hogyan mértek nyugalmi áramot?
Előre is köszönöm!
Köszi !
Egy kicsit bővebben kérhetném?
Tegnap így csináltam!
De eredmény 5 percig jó volt, de a panel és egy hangfal bánt (füst, ellenállás égé, fet tetejének lerepülés)
Szia
"De eredmény 5 percig jó volt, de a panel és egy hangfal bánt " Nem lehet hogy gerjed? Mondjuk 30....50KHz te nem hallod, de egyre jobban melegszik, majd átég, és onnan vihet mindent. Ha van skopod, ránéznék. üdv.
Most vettem 10db 2.2k trimer teljes zárásnál (ahol kb 2.2k) mérek, beültetés követően ellenőrzéskor túlhúztam és teljesen nyitottá vált!
Megnyugvóan beüzemeltem és 5 percig bírta. A másik erősítő ág (normális) beállítást követően már egy fél órája üzemel hibamentesen.
Szia
"A másik erősítő ág (normális) beállítást követően már egy fél órája üzemel hibamentesen. " Az még nem zárja ki, a első gerjedését. Max azt mondhatjuk, hogy nem a tápból, szedi össze. De gratula, hogy a második müködik. üdv.
Szia!
Köszi! Holnap a rossz erősítő ág javításra kerül! Szép hangja van az erősítőnek.
Sziasztok, azt szeretném megkérdezni, hogy a GF400-as végfok tervnek lehet-e esetleg növelni a teljesítményét még egy kicsit, nekem olyan 500-600W 8ohmra lenne szükségem, gondolom bővítenem kell a végtranyók számat mondjuk 8-ról 12db-ra illetve a tápfeszt is növelnem kell és még milyen változtatásokra lenne szükség?
Köszönöm válaszotokat!
A 4 pár fettel megfelelő táppal is kijön belőle 450W körül, azzal a plusz 100W-al nem nagyon leszel előrébb. Az enyém egy kapcsitáppal megy, klippig hajtva 430W körül jön ki belőle.
Természetesen tehetsz bele több fetet, de jelen formájában romlani fog a magas átvitel. Minél gyorsabban hajtod a feteket, annál nagyobb áram kell a gate kapacitás töltéséhez - kisütéséhez. Ez az áram itt adott, persze növelhető is, de akkor már a tranyókat is hűteni kell. Ha beteszel még egy fetet, akkor nagyobb lesz a gate kapacitások eredője, tehát a meglévő áram lassabban fogja tudni tölteni, romlik a magas átvitel. Ebben a hozzászólásomban csatoltam egy képet hogy hogy néz ki a 4 pár fettel a szinusz átvitel. A képből nehéz kivenni, de a -3dB-es pont valahol 17-18kHz környékén van, ami jónak mondható, de 5 pár fettel már lejjebb lesz. Azt is érdemes még mérlegelni, hogy 200V-osak a fetek, én +/-95V-nál nagyobb táppal biztosan nem járatnám őket.
Köszönöm a választ, alapvetően azzal nem lenne baj hogy romlana a magasátvitel, mert kifejezetten mély meghajtásra lenne, egy aluláteresztő is szerepet kap majd benne, egyenlőre olyan trafóm van hozzá ami egyenirányítva +-82V-ot tud 1Kw-os, ezzel a tápfesszel ki tudok szedni belőle 2x400W-ot?
Most építem a terveid alapján a kapcsolóüzemű tápot a 2KW-osat és ott szerettem volna nagyon teljesítményt elérni, de ott már lehet hogy a D-osztállyal jobban járok? |
Bejelentkezés
Hirdetés |

















