Fórum témák
» Több friss téma |
Fórum » Csöves erősítő készítése
Ne feledd betartani a fórum viselkedési szabályait, és a topik megmaradásának feltételeit. [link]
A téma átmenetileg fagyasztva lett, hozzászólni nem tudsz!
Már szét néztem ott is, de úgy gondoltam, hogy azért ide írok mert itt foglalkoznak csövekkel. Leginkább az érdekelne,hogy a felsorolt csövek közül az ECC85-ön kívül valamelyik másik alkalmas-e elő foknak megy hogy az elő fok kimenete közvetlenül mehet-e a fet-es végfok bemenetére vagy oda is kell egy kimenő trafót készíteni.
Előfoknak inkább ECC83, 6N2P az alkalmas, ami közvetlenül mehet a FET -es végfok bemenetére, de ez is tervezés kérdése. Az EL84 is használható végfoknak, de annak kimenetére kell a kimenő. Írj a fórumra, és segítenek.
Ez már éppen elegendő segítség volt köszönöm.
Találtam egy kapcsolást ami ECC85 el van és azzal nem lenne gond csak engem zavar a 0,953A-es áram felvétel a fűtésnél, még két kérdésem lenne ez viszont csak a csőröl még pedig az, hogy a 6,3 voltos fűtőfeszültségnek feltétlenül DC-nek kell lennie meg,hogy baj-e az ha 1-2 volttal nagyobbat kap? A hozzászólás módosítva: Máj 8, 2014
Fűtésnél az AC is jó, és +-10% feszültség eltérés lehet.
Köszönöm a segítséget. Nagyjából képben vagyok, de persze majd az építésnél kiderül.
Nem tudom hol nézted, de több adatlapban is 435 mA fűtőáramot találtam az ECC85 -re. Egyébként miért is fontos? A csöveid közül egyik sem alkalmas igazán előfoknak.
Magyari Béla Elektroncső-atlasz ahol néztem. tudom,hogy nem a legjobbak, de ECC85 re találtam kapcsolást és elvileg működőképes. bár nem tudom,meg építem és majd ki derül.
Üdvözlet Mindenkinek!
Szeretnék tanácsot kérni olyan ügyben, hogy egy Videoton R 4902 rádiót akarok erősítővé alakítani. A problémám az, hogy a tápegysége túl magas tápfeszültséget szolgáltat. Magában a trafó (terheletlenül) 250 V AC-t ad le, amikor csak a Graetz-híd van rajta akkor 225 V DC-t mértem , de amint rákötöm a +ra a szűrést (2x50µF elkó földre húzva közte 1k-s ellenállással) a feszültség 340 V DC-re ugrik. Az ECL86 pentódarészének sikerült munkapontot állítani, így az üresjárati anódfesz 330 V körül van (ami magas). Próbáltam az ellenállást fénycső fojtóra cserélni, ugyan a feszültség csökkent, de 315V- körül van így is. Szóval a kérdésem az, hogy hogyan lehetne csökkenteni a feszültséget? Előre is köszönöm a segítséget!
A hálózati trafó nincs 220V os állásban a 240V helyett? Mert ez okozhat magasabb feszültséget
.
250*1,41=350V, tehát a 340V teljesen jó.
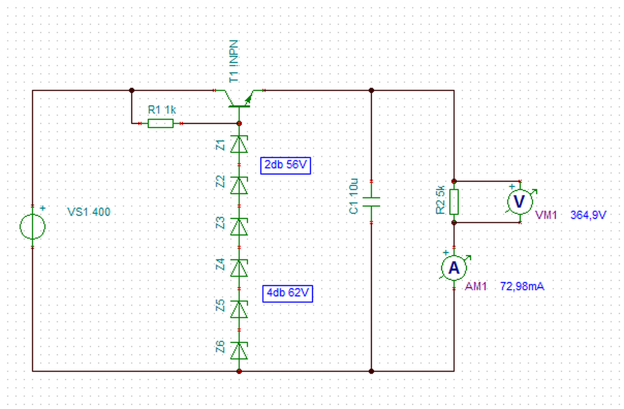
Egy zenneress aluláteresztő stabilizátor jó lehet. ![]() Be kell állítani a zennerekkel a stabilizált feszt, és az ellenállással a zennerek áramát is. Mekkora áramot akarsz kivenni a kapcsolásból? Bővebben: Link
Terhelés mellett nem csak 1.3 a szorzó?
(bár lehet most épp terheletlen kimenetről van szó, akkor bocs.) A hozzászólás módosítva: Máj 8, 2014
Nincs váltási lehetőség a trafón. Egyébként a rádió működött mikor egyben volt, a kazettalejátszó bemenetről szépen szólt, de már akkor is gyanúsan melegedett. Ahogy leválasztottam a tuner részét a végfokról akkor kezdődtek a bajok, iszonyatmód melegedett a végcső. Én arra gyanakszom hogy a kisebb terhelés miatt nőtt a feszültség (5 helyett 1 csövet kell táplálnia). Egyébként köszi a tippet!
Mit jelent az, hogy iszonyat meleg a cső?
Nekem van olyan előfokcsövem (6n2p) ami egy 1cm-es fa dobozfalon át is érezhető meleget ad félóra-óra használat után.
A segédrács kap feszültséget? Ha nem kap, akkor áram sem folyik át a csövön, így terhelés sincs. Kontakthibás foglalatnál előfordul.
Azt hogy kb 3 perc után égetett ha hozzáértem és elkezdett torzítani.
Estét!
Lehetőségem van beszerezni pár padlásszökevény csöves TV-t. Mennyi esély van arra, hogy használható végfokot tudjak kitermelni ? Egyenlőre gőzöm sincs, hogy milyen típusú tv-ről van szó, így érdeklődnék, hogy a régebbi "nép" tv-kben mire lehet számítani ? Hangminőségben milyenek voltak ezek a tv-s erősítők ?
Ez valóban jó lehet. Egy ECL86-os végcsövet szeretnék hajtani és egy ECC85ből akarok előfokot készíteni hozzá a későbbiekben. Az ecl86-nak 9W az ecc85 nek 4,5W a max. Az 250 V-on 54 mA ha jól számoltam.
A kontaktok jók, illetve egy 1k-s katódellenállással sikerült egy jó hideg munkapontot beállítanom teszt erejéig, és úgy is 320 V körül volt az anódfeszültség.
Ezt az anódfeszültséget hol mérted?
Akkor a 250V-os AC-s szekunder feszültségű trafót csak stabilizátorral!
Abból más módszerrel nem csinálsz +250V DC-t ha nem nyulsz bele a trafóba. Amit belinkeltem kapcsolást az jó. Zennerekből (2W) összeraksz annyit sorba, hogy 250V legyen. A CB-nél lévő ellenállás 15K. A tranzisztor pedig BU508AF vagy valami, ami Ube=100V-nál Ic 25 fokon minimum 100mA (mert ha melegszik, az erősen csökkenni fog, és az eredmény, ogy eldurranik a tr!)
Én egy ilyen 4902-n nőttem fel. Nem tudom milyen munkapontban működhetett a végcső, de azt tudom hogy a tévészerelő bácsi havonta jött cserélni az ECL86-okat, mert folyton begázosodott. Ilyenkor pár perc után felizzott a cső, és torzított mint a veszedelem.
Igaz hogy néha a gitár torzítót is ezzel üzemeltettem ![]() Elképzelhető hogy neked is egy hasonló gázos cső jutott örökségül... Amúgy a 9W-ot felejtsd el, max. 2-3W ha kijön belőle tisztán. A hozzászólás módosítva: Máj 8, 2014
A cső pentóda részének anódja (6os láb) illetve GND között. Bemenő jel nélkül, miután bemelegedett.
Akkor mérj egyet a pentóda anódja és katódja között is.
Akkor lehetséges hogy a csővel van a baj? Azért nem gondoltam eddig rá, mert mielőtt lebontottam a tuner részt kifogástalanul működött. Egyébként nincsenek illúzióim
a 9W-al az áramfelvételre gondoltam, tápegység méretezésnél úgytudom az számít. A hozzászólás módosítva: Máj 8, 2014
Nem lehet kizárni...
Teljesítményfelvételre igaz lehet valóban a 9W. A hozzászólás módosítva: Máj 8, 2014
Rendben, akkor holnap szétnézek a belezőpaneljeimen
Köszönöm szépen a segítséget!
Üdvözletem!
Szeretnék trafót tekercselni mert nem találtam erre alkalmasat és az lenne a kérdésem,hogy az ECC85 csőnél mekkora áram felvétellel számoljak ? 126V a hangszínszabályzó résznél és 185V az előerősítőnél.
Ezektől a végfokozatoktól ne várj sokat, úgy 2W esetleg, de nem lesz HiFi szintű. Rendszerint PCL 86 található bennük, közismert cső az ilyen bütykölők közt. Kimenő trafó eléggé sovány, tápfeszültség kevesebb, mint amit bír a cső.
Megmértem, 312 V az anód és katód között. a katód és föld között 326 V pontosan. De mint mondtam most direkt hidegre van állítva a munkapont.
Nem is HIFI-t várok, csak gyakorolgatni, alapanyagnak
|
Bejelentkezés
Hirdetés |




